VITAMINA
"amina da vida“
Casimir Funk, 1912
GRUPO HETEROGÊNEO DE MOLÉCULAS
QUÍMICAS CLASSIFICADAS PELA
FUNÇÃO E NÃO PELA ESTRUTURA
Não podem ser sintetizadas pelo
nosso organismo
em quantidades apreciáveis
COMPOSTOS ORGÂNICOS
- Atuam como coenzimas(cofatores
enzimáticos).
- Ativam enzimas com funções metabólicas.
- Não energético.
- São termoestáveis.
- Abundante na natureza sob forma inativa
(Provitamina).
VITAMINAS SÃO MICRONUTRIENTE
SAÚDE PELA ALIMENTAÇÃO
"Fatores Complementares do
Alimento",
“O isolamento e o
reconhecimento da
estrutura química das
vitaminas datam entre
1925 a 1950”
Diferenças entre vitaminas lipo e
hidrossolúveis
Vitaminas Hidrossolúveis
 vitaminas do complexo B:
metabolismo energético
 vitamina B1 (tiamina)
 vitamina B2 (riboflavina)
 vitamina B6 (piridoxina)
 ácido pantotênico (B5)
 Niacina (B3, PP ou ác. Nicotínico);
 Biotina (H)
 ácido fólico (folato ou Bc)
 vitamina B12 (cianocobalamina)
 vitamina C (ascorbato)
NÃO SÃO
ARMAZENADAS NO
CORPO E DEVEM
SER TOMADAS
DIARIAMENTE
PARA SE PREVENIR
SUA DEFICIÊNCIA.
Vitaminas Hidrossolúveis
• Não são acumuladas em altas doses no
organismo, sendo eliminadas pela urina.
• São facilmente inativadas pela luz e temperatura.
• As vitaminas do complexo B são encontradas nos
mesmos alimentos (leite, ovo, carne) razão pela
qual durante muito tempo pensou-se que fossem
uma só.
• A deficiência de ingestão de uma das vitaminas
do complexo B pode alterar a utilização das
demais.
TECIDO CONECTIVO DEFEITUOSO
GENGIVAS DOLORIDAS;. DENTES FROUXOS; FRAGILIDADE CAPILAR; ANEMIA
HEMATOPOIÉTICAS
• Formação/maturação
das hemácias e das
células do tecido
nervoso.
• Carência: anemia e
lesões no sistema
nervoso.
ÁCIDO FÓLICO
Anemia megaloblástica
COBALAMINA- VIT B12
PELAGRA:
DERMATITE
DIARRÉIA
DEMÊNCIA
BERIBÉRI: FRAQUEZA MUSCULAR E
INFLAMAÇÃO DOS NERVOS
Vitaminas lipossolúveis
 Absorvidas na presença de
gordura dietética
 Emulsificação por bile e
transporte linfático
 Alto risco de toxicidade por
megadoses
A (Retinol),
D (Calciferol),
E (Tocoferol) e
K (Menaquinona)
ARMAZENAMENTO :
Vitamina A no fígado;
Vitamina D e E : no tecido
adiposo e muscular
Vitamina K não é armazenada.
VITAMINA A (RETINOL)
DEFICIÊNCIA DE VITAMINA A
REGULAÇÃO DA FUNÇÃO
IMUNE:
ÁCIDO RETINÓICO
ATUA NO NÚCLEO
CELULAR
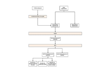
VITAMINA D
(CALCIFEROL)
IMPORTANTE: MANTER O NÍVEL DO
CÁLCIO NO SANGUE E PARA A SAÚDE
DOS OSSOS.
HIPOVITAMINOSE = RAQUITISMO EM
CRIANÇAS E OSTEOMALÁCIA NOS
ADULTOS
VITAMINA K
Vitaminas famed 2014.2

Vitaminas famed 2014.2

  • 2.
    VITAMINA "amina da vida“ CasimirFunk, 1912 GRUPO HETEROGÊNEO DE MOLÉCULAS QUÍMICAS CLASSIFICADAS PELA FUNÇÃO E NÃO PELA ESTRUTURA Não podem ser sintetizadas pelo nosso organismo em quantidades apreciáveis COMPOSTOS ORGÂNICOS - Atuam como coenzimas(cofatores enzimáticos). - Ativam enzimas com funções metabólicas. - Não energético. - São termoestáveis. - Abundante na natureza sob forma inativa (Provitamina).
  • 3.
    VITAMINAS SÃO MICRONUTRIENTE SAÚDEPELA ALIMENTAÇÃO "Fatores Complementares do Alimento", “O isolamento e o reconhecimento da estrutura química das vitaminas datam entre 1925 a 1950”
  • 6.
    Diferenças entre vitaminaslipo e hidrossolúveis
  • 7.
    Vitaminas Hidrossolúveis  vitaminasdo complexo B: metabolismo energético  vitamina B1 (tiamina)  vitamina B2 (riboflavina)  vitamina B6 (piridoxina)  ácido pantotênico (B5)  Niacina (B3, PP ou ác. Nicotínico);  Biotina (H)  ácido fólico (folato ou Bc)  vitamina B12 (cianocobalamina)  vitamina C (ascorbato) NÃO SÃO ARMAZENADAS NO CORPO E DEVEM SER TOMADAS DIARIAMENTE PARA SE PREVENIR SUA DEFICIÊNCIA.
  • 8.
    Vitaminas Hidrossolúveis • Nãosão acumuladas em altas doses no organismo, sendo eliminadas pela urina. • São facilmente inativadas pela luz e temperatura. • As vitaminas do complexo B são encontradas nos mesmos alimentos (leite, ovo, carne) razão pela qual durante muito tempo pensou-se que fossem uma só. • A deficiência de ingestão de uma das vitaminas do complexo B pode alterar a utilização das demais.
  • 12.
    TECIDO CONECTIVO DEFEITUOSO GENGIVASDOLORIDAS;. DENTES FROUXOS; FRAGILIDADE CAPILAR; ANEMIA
  • 15.
    HEMATOPOIÉTICAS • Formação/maturação das hemáciase das células do tecido nervoso. • Carência: anemia e lesões no sistema nervoso. ÁCIDO FÓLICO Anemia megaloblástica
  • 16.
  • 18.
  • 20.
    Vitaminas lipossolúveis  Absorvidasna presença de gordura dietética  Emulsificação por bile e transporte linfático  Alto risco de toxicidade por megadoses A (Retinol), D (Calciferol), E (Tocoferol) e K (Menaquinona) ARMAZENAMENTO : Vitamina A no fígado; Vitamina D e E : no tecido adiposo e muscular Vitamina K não é armazenada.
  • 21.
  • 22.
  • 23.
    REGULAÇÃO DA FUNÇÃO IMUNE: ÁCIDORETINÓICO ATUA NO NÚCLEO CELULAR
  • 24.
    VITAMINA D (CALCIFEROL) IMPORTANTE: MANTERO NÍVEL DO CÁLCIO NO SANGUE E PARA A SAÚDE DOS OSSOS. HIPOVITAMINOSE = RAQUITISMO EM CRIANÇAS E OSTEOMALÁCIA NOS ADULTOS
  • 27.