TAP - Termo de Abertura do Projeto
Projeto
SustentAR
Descrição
Desenvolver dentro da C2PF Engenharia os requisitos para implementação do projeto SutentAR - Projetar e Executar a
nova fábrica de chocolates gourmet para empresa OompaLoompa com foco na certificação ambiental LEED.
Justificativa
1- Há uma crescente demanda por produtos sustentáveis com mínimo impacto ambiental;
2 - Crescimento de 5% do mercado para produtos gourmet;
3 - Os custos cresecentes de certificação de processos já existentes em relação novos projetos certificados;
4 - Reconhecimento de certificações como compromisso com a qualidade, meio ambiente, foco no consumidor pelo
diferencial de produto ofertado.
Objetivo S.M.A.R.T.
S - Projetar a nova fábrica de chocolates gourmet;
M - Critérios de aceitação e validação de acordo com requisitos da certificação LEED
A - Execução do projeto final;
R - Acompanhar o processo de certificação final.
T - Garantir a certificação final da unidade dentro dos prazos estabelecidos no cronograma inicial.
Requisitos
1 - Projetos em acordo com as diretrizes da certificação LEED;
2 - Desenvolvimento, implementação e execução do projeto sob critérios com a certificação LEED;
3 - Gerar um empreendimento (fábrica de chocolate) certificado.
4- Capacidade anual de produção de chocolate de 10.000 ton/ano para os diferentes mix de produtos.
5- Finalizar o projeto dentro do prazo e budget.
Designação
Gerente de Projeto - Gerson Freitas enggfreitas@gmail.com / 11 95195 8000
Sponsor - Thamys Carvalhaisthamysmc@gmail.com / thamys_carvalhais@cargil.com / 11 99341 7270
Membro da Equipe - Demian Canolademiandm@hotmail.com / 17 98128 4601
Membro da Equipe - Jairo Pontes Filhojairopontesfilho@gmail.com / 11 99830 3099
Milestones
Projeto piloto
Projeto executivo
Validação e aceitação dos projetos
Implantação e execução
Controle de qualidade e ensaios de aceitação
Revisão e aceitação
Desmobilização
Entrega e preparação para certificação
Certificação
Orçamento
Projetos
Implantação
Certificação
Riscos
Atrasos na obtenção de Licenciamento ambiental
Oscilação do mercado de construção civil;
Oscilação do mercado de chocolates gourmet
Alta utilização de equipamentos e insumos importados;
Variação cambial
Integração e compatibilização de processos complexos
Data, Assinatura do Sponsor
29/05/2015 - Aprovado
Projeto de acordo com necessidades organizacionais.
ISH - Registro de Stakeholder Online
Cadastro
Stakeholder Posição Papel no Projeto Email Telefone Celular
Demian Canola Garcia Gerente de Elétrica e
Instrumentação
Membro da Equipe de Projeto demiandm@hotmail.com
GERSON DE
VASCONCELOS DE
FREITAS
Gerente de Projeto Gerente do Projeto eng.gfreitas@gmail.com
Jairo Pontes Gerente de Meio Ambiente e
Sustentabilidade
Membro da Equipe de Projeto jairopontesfilho@gmail.com
Thamys Carvalhais Gerente de
Processos-Tecnologia
Sponsor do Projeto thamysmc@gmail.com
WBS - Estrutura de Decomposição do Trabalho
Descomposição
C.C. Fase / Subfase / Pacote de Trabalho Análise M/B
1 Kick-off meeting
2 Mobilização Equipes e Recursos
2.1 Mob equipe civil-metálica Make
2.2 Mob equipe eletromecânica Make
2.3 Mob equipe processos Make
2.4 Mob equipe de certificação Buy
3 Estudos conceituais / preliminares
3.1 Estudos estruturais (civil-metálica) Make
3.2 Estudos eletromecânicos Make
3.3 Estudos processos Make
3.4 Estudos LEED Buy
4 Projeto basico-detalhado
4.1 Detalhamento estrutural (civil-metálica) Make
4.2 Detalhamento eletromecânico Make
4.3 Detalhamento processos Make
4.4 Definição escopo tratamento de resíduos Buy
5 Implantação e execução
5.1 Execução Pacotes de disciplinas Executivos Make
5.2 Execução Pacote Tratamento Efluentes Buy
6 CQ e Aceitação
6.1 Verificação requisitos LEED Buy
7 Certificação Empreendimento
Fluxograma de Iniciação
Fluxograma de Planejamento
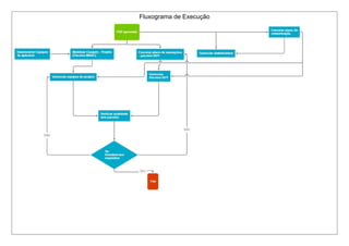
Fluxograma de Execução
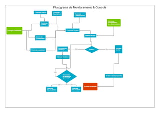
Fluxograma de Monitoramento & Controle
Fluxograma de Encerramento

SustentAR

  • 1.
    TAP - Termode Abertura do Projeto Projeto SustentAR Descrição Desenvolver dentro da C2PF Engenharia os requisitos para implementação do projeto SutentAR - Projetar e Executar a nova fábrica de chocolates gourmet para empresa OompaLoompa com foco na certificação ambiental LEED. Justificativa 1- Há uma crescente demanda por produtos sustentáveis com mínimo impacto ambiental; 2 - Crescimento de 5% do mercado para produtos gourmet; 3 - Os custos cresecentes de certificação de processos já existentes em relação novos projetos certificados; 4 - Reconhecimento de certificações como compromisso com a qualidade, meio ambiente, foco no consumidor pelo diferencial de produto ofertado. Objetivo S.M.A.R.T. S - Projetar a nova fábrica de chocolates gourmet; M - Critérios de aceitação e validação de acordo com requisitos da certificação LEED A - Execução do projeto final; R - Acompanhar o processo de certificação final. T - Garantir a certificação final da unidade dentro dos prazos estabelecidos no cronograma inicial. Requisitos 1 - Projetos em acordo com as diretrizes da certificação LEED; 2 - Desenvolvimento, implementação e execução do projeto sob critérios com a certificação LEED; 3 - Gerar um empreendimento (fábrica de chocolate) certificado. 4- Capacidade anual de produção de chocolate de 10.000 ton/ano para os diferentes mix de produtos. 5- Finalizar o projeto dentro do prazo e budget. Designação Gerente de Projeto - Gerson Freitas enggfreitas@gmail.com / 11 95195 8000 Sponsor - Thamys Carvalhaisthamysmc@gmail.com / thamys_carvalhais@cargil.com / 11 99341 7270 Membro da Equipe - Demian Canolademiandm@hotmail.com / 17 98128 4601 Membro da Equipe - Jairo Pontes Filhojairopontesfilho@gmail.com / 11 99830 3099 Milestones Projeto piloto Projeto executivo Validação e aceitação dos projetos Implantação e execução Controle de qualidade e ensaios de aceitação Revisão e aceitação Desmobilização Entrega e preparação para certificação Certificação Orçamento Projetos Implantação Certificação Riscos Atrasos na obtenção de Licenciamento ambiental Oscilação do mercado de construção civil; Oscilação do mercado de chocolates gourmet Alta utilização de equipamentos e insumos importados;
  • 2.
    Variação cambial Integração ecompatibilização de processos complexos Data, Assinatura do Sponsor 29/05/2015 - Aprovado Projeto de acordo com necessidades organizacionais.
  • 3.
    ISH - Registrode Stakeholder Online Cadastro Stakeholder Posição Papel no Projeto Email Telefone Celular Demian Canola Garcia Gerente de Elétrica e Instrumentação Membro da Equipe de Projeto demiandm@hotmail.com GERSON DE VASCONCELOS DE FREITAS Gerente de Projeto Gerente do Projeto eng.gfreitas@gmail.com Jairo Pontes Gerente de Meio Ambiente e Sustentabilidade Membro da Equipe de Projeto jairopontesfilho@gmail.com Thamys Carvalhais Gerente de Processos-Tecnologia Sponsor do Projeto thamysmc@gmail.com
  • 4.
    WBS - Estruturade Decomposição do Trabalho Descomposição C.C. Fase / Subfase / Pacote de Trabalho Análise M/B 1 Kick-off meeting 2 Mobilização Equipes e Recursos 2.1 Mob equipe civil-metálica Make 2.2 Mob equipe eletromecânica Make 2.3 Mob equipe processos Make 2.4 Mob equipe de certificação Buy 3 Estudos conceituais / preliminares 3.1 Estudos estruturais (civil-metálica) Make 3.2 Estudos eletromecânicos Make 3.3 Estudos processos Make 3.4 Estudos LEED Buy 4 Projeto basico-detalhado 4.1 Detalhamento estrutural (civil-metálica) Make 4.2 Detalhamento eletromecânico Make 4.3 Detalhamento processos Make 4.4 Definição escopo tratamento de resíduos Buy 5 Implantação e execução 5.1 Execução Pacotes de disciplinas Executivos Make 5.2 Execução Pacote Tratamento Efluentes Buy 6 CQ e Aceitação 6.1 Verificação requisitos LEED Buy 7 Certificação Empreendimento
  • 5.
  • 7.
  • 9.
  • 10.
  • 11.