PROJETO Prédio Residencial TAP - Termo de Abertura do Projeto
Nome
Prédio Residencial
Descrição
O prédio residencial é composto por uma cobertura mais 8 pavimentos com 4 apartamentos de 55m² cada pavimento
com sacada.
A área da cobertura é composta com um pavimento inteiro de salão de festas, piscina e churrasqueira.
Justificativa
Em uma área onde o crescimento populacional foi de 30% nos últimos 5 anos devido ao aumento de indústrias em 10%
nos últimos 10 anos, aumentando a procura imobiliária em 20% no ultimo ano, a incorporadora juntamente com o
investidor verificou uma grande oportunidade de lançar esse empreendimento para suprir as necessidades de 32
famílias, e alcançar objetivos estratégicos da empresa.
Objetivo S.M.A.R.T.
- Entrega do empreendimento em 18 meses após o início da Execução.
- Obter certificação ISO 9001 assim que 5 frentes de serviços estiverem abertas, com 6 pré-auditorias antes da final
para alinhamento de procedimentos e avaliação/ organização dos resultados
- Não ultrapassar o orçamento em 10% tanto para mais, como para menos, a ser avaliado mensalmente
- Índice de retrabalho abaixo de 5% para cada serviço executado
- Índice de rotatividade de efetivo em menos de 10% a ser avaliado a cada semestre
- Aceitação de entrega de apartamentos em 95% pela primeira visita de entrega
- Todos os serviços devem ter procedimento por escrito e assinado pela coordenadoria técnica antes de ser iniciado
- A obra deve ter a diposição um Plano de Qualidade da Obra (PQO) executado, aprovado e assinado por todos os
responsáveis pela verificação de serviço
- Acidente de trabalho com afastamento em menos de 1% avaliados a cada trimestre
Requisitos
- A área comum deve ter 10% de área permeável
- O investidor do empreendimento tem sociedade com empresa cerâmica, portanto todos os pisos e azulejos devem ser
da marca BLACERÂMICA
- Ter Ficha de Verificação de Serviçs (FVS) para cada serviço a ser executado conforme procedimento, os Índices de
Retrabalho serão avaliados por estas fichas
- O corpo técnico residente em obra deve ter no mínimo: 1 engenheiro residente, 1 administrativo, 1 estagiário, 1
auxiliar de engenharia e 1 fiscal de obra
Designação
A Sra. Maria Fernanda Rigotti será responsável pela coordenação externa da obra, fará a avaliação dos andamentos
cobrando o Engenheiro Residente referente ao orçamento, planejamento / cronograma.
O Sr. Lucas Borges será designado como Engenheiro Residente, responsável pela execução, acompanhamento de
serviços, e entregas de relatórios criteriosos referente a índices em geral, e acompanhamentos pelo PQO.
A Sra. Janaina será responsável por todo o setor administrativo, sendo responsável pelos alvarás, ARTs, licenças, RH
em geral, trabalhando em conjunto com o Departamento Jurídico que fica situado em escritório.
Milestones
- 01/07/2014 – Termo de Abertura Aprovado
- 10/08/2014 – Plano de Gerenciamento de Projeto Aprovado
- Entrega Terminada a ser avaliada por serviço indicado em cronograma
- Entrega Aceita a ser feita em, no máximo 7 dias após a Entrega Terminada de cada serviço
- 02/01/2016 – Entrega do Prédio Residencial
Orçamento
O orçamento avaliado está em R$ 6.273.442,30
Riscos
AMEAÇAS:
- Atraso na entrega do empreendimento em mais de 4 meses do cronograma previsto
- Variação de orçamento em mais de 10%
- Acidente de trabalho com afastamento em mais de 5% do efetivo
- Problemas de compatibilização de serviço ocasionando retrabalho, revisões de projeto e gastos extras de insumos e
homem/hora
OPORTUNIDADES:
- Aceitação dos moradores na entrega em mais de 95% com avaliação positiva
- Índice de retrabalho em menos de 5%
- Índice de rotatividade de efetivo em menos de 5%
- Habite-se liberado na primeira visita
Data, Assinatura do Sponsor
30/11/-0001 - Aprovado
OTMMA3 Maria Fernanda C. Rigotti - 12/06/2014 15:11:16
PROJETO Prédio Residencial ISH - Registro de Stakeholder
Stakeholder Posição Papel no
Projeto
Email Telefone Celular
Janaina Bueno Administrativo Membro da Equipe de
Projeto
janinha_bueno@yahoo.com.br (19) xxxxx.xxxx (19) xxxxx.xxxx
Lucas Fernando
Borges
Engenheiro Residente Sponsor do Projeto lucas.borges@rioverde.com.br (19) xxxxx.xxxx (19) xxxxx.xxxx
Maria Fernanda C.
Rigotti
Gerente de Projeto mfer_rigotti@yahoo.com.br
PROJETO Prédio Residencial ISH - Registro de Stakeholder
Classificação Outras Caracteristicas Requisitos Superficiais Estrátegia
Manter informado Responsável por tudo o que diz respeito a parte
administrativa do empreendimento, incluindo recursos
humanos.
Gerenciar com atenção Responde pela Execução do Projeto
Mínimo esforço
PROJETO Prédio Residencial WBS
C.C. Fase / Pacote de Trabalho Análise M/B
1 PRÉDIO RESIDENCIAL
1.1 Dpto Jurídico
1.1.1 Alvarás Buy
1.1.2 Contratos Empreiteiros Make
1.1.3 Contrato Efetivo Make
1.2 Depto Projetos
1.2.1 Proj. Hidro-sanitário Buy
1.2.2 Proj. Estrutural Buy
1.2.3 Proj. Completo Buy
1.3 Depto Compras
1.3.1 Identificação Fornecedores Make
1.3.2 Sistema compatibilizado com Orçamento Buy
1.3.3 Sistema Qualidade Produto Make
1.4 Depto Planejamento
1.4.1 Programa Qualidade Make
1.4.2 Cronograma Make
1.4.3 Orçamento Make
OTMMA3 Maria Fernanda C. Rigotti - 12/06/2014 15:11:16
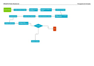
PROJETO Prédio Residencial Fluxograma de Iniciação
PROJETO Prédio Residencial Fluxograma de Planejamento
PROJETO Prédio Residencial Fluxograma de Execução
PROJETO Prédio Residencial Fluxograma de Monitoramento & Controle
PROJETO Prédio Residencial Fluxograma de Encerramento

Prédio Residencial

  • 1.
    PROJETO Prédio ResidencialTAP - Termo de Abertura do Projeto Nome Prédio Residencial Descrição O prédio residencial é composto por uma cobertura mais 8 pavimentos com 4 apartamentos de 55m² cada pavimento com sacada. A área da cobertura é composta com um pavimento inteiro de salão de festas, piscina e churrasqueira. Justificativa Em uma área onde o crescimento populacional foi de 30% nos últimos 5 anos devido ao aumento de indústrias em 10% nos últimos 10 anos, aumentando a procura imobiliária em 20% no ultimo ano, a incorporadora juntamente com o investidor verificou uma grande oportunidade de lançar esse empreendimento para suprir as necessidades de 32 famílias, e alcançar objetivos estratégicos da empresa. Objetivo S.M.A.R.T. - Entrega do empreendimento em 18 meses após o início da Execução. - Obter certificação ISO 9001 assim que 5 frentes de serviços estiverem abertas, com 6 pré-auditorias antes da final para alinhamento de procedimentos e avaliação/ organização dos resultados - Não ultrapassar o orçamento em 10% tanto para mais, como para menos, a ser avaliado mensalmente - Índice de retrabalho abaixo de 5% para cada serviço executado - Índice de rotatividade de efetivo em menos de 10% a ser avaliado a cada semestre - Aceitação de entrega de apartamentos em 95% pela primeira visita de entrega - Todos os serviços devem ter procedimento por escrito e assinado pela coordenadoria técnica antes de ser iniciado - A obra deve ter a diposição um Plano de Qualidade da Obra (PQO) executado, aprovado e assinado por todos os responsáveis pela verificação de serviço - Acidente de trabalho com afastamento em menos de 1% avaliados a cada trimestre Requisitos - A área comum deve ter 10% de área permeável - O investidor do empreendimento tem sociedade com empresa cerâmica, portanto todos os pisos e azulejos devem ser da marca BLACERÂMICA - Ter Ficha de Verificação de Serviçs (FVS) para cada serviço a ser executado conforme procedimento, os Índices de Retrabalho serão avaliados por estas fichas - O corpo técnico residente em obra deve ter no mínimo: 1 engenheiro residente, 1 administrativo, 1 estagiário, 1 auxiliar de engenharia e 1 fiscal de obra Designação A Sra. Maria Fernanda Rigotti será responsável pela coordenação externa da obra, fará a avaliação dos andamentos cobrando o Engenheiro Residente referente ao orçamento, planejamento / cronograma. O Sr. Lucas Borges será designado como Engenheiro Residente, responsável pela execução, acompanhamento de serviços, e entregas de relatórios criteriosos referente a índices em geral, e acompanhamentos pelo PQO. A Sra. Janaina será responsável por todo o setor administrativo, sendo responsável pelos alvarás, ARTs, licenças, RH em geral, trabalhando em conjunto com o Departamento Jurídico que fica situado em escritório. Milestones - 01/07/2014 – Termo de Abertura Aprovado - 10/08/2014 – Plano de Gerenciamento de Projeto Aprovado - Entrega Terminada a ser avaliada por serviço indicado em cronograma - Entrega Aceita a ser feita em, no máximo 7 dias após a Entrega Terminada de cada serviço - 02/01/2016 – Entrega do Prédio Residencial Orçamento O orçamento avaliado está em R$ 6.273.442,30
  • 2.
    Riscos AMEAÇAS: - Atraso naentrega do empreendimento em mais de 4 meses do cronograma previsto - Variação de orçamento em mais de 10% - Acidente de trabalho com afastamento em mais de 5% do efetivo - Problemas de compatibilização de serviço ocasionando retrabalho, revisões de projeto e gastos extras de insumos e homem/hora OPORTUNIDADES: - Aceitação dos moradores na entrega em mais de 95% com avaliação positiva - Índice de retrabalho em menos de 5% - Índice de rotatividade de efetivo em menos de 5% - Habite-se liberado na primeira visita Data, Assinatura do Sponsor 30/11/-0001 - Aprovado OTMMA3 Maria Fernanda C. Rigotti - 12/06/2014 15:11:16
  • 3.
    PROJETO Prédio ResidencialISH - Registro de Stakeholder Stakeholder Posição Papel no Projeto Email Telefone Celular Janaina Bueno Administrativo Membro da Equipe de Projeto janinha_bueno@yahoo.com.br (19) xxxxx.xxxx (19) xxxxx.xxxx Lucas Fernando Borges Engenheiro Residente Sponsor do Projeto lucas.borges@rioverde.com.br (19) xxxxx.xxxx (19) xxxxx.xxxx Maria Fernanda C. Rigotti Gerente de Projeto mfer_rigotti@yahoo.com.br
  • 4.
    PROJETO Prédio ResidencialISH - Registro de Stakeholder Classificação Outras Caracteristicas Requisitos Superficiais Estrátegia Manter informado Responsável por tudo o que diz respeito a parte administrativa do empreendimento, incluindo recursos humanos. Gerenciar com atenção Responde pela Execução do Projeto Mínimo esforço
  • 5.
    PROJETO Prédio ResidencialWBS C.C. Fase / Pacote de Trabalho Análise M/B 1 PRÉDIO RESIDENCIAL 1.1 Dpto Jurídico 1.1.1 Alvarás Buy 1.1.2 Contratos Empreiteiros Make 1.1.3 Contrato Efetivo Make 1.2 Depto Projetos 1.2.1 Proj. Hidro-sanitário Buy 1.2.2 Proj. Estrutural Buy 1.2.3 Proj. Completo Buy 1.3 Depto Compras 1.3.1 Identificação Fornecedores Make 1.3.2 Sistema compatibilizado com Orçamento Buy 1.3.3 Sistema Qualidade Produto Make 1.4 Depto Planejamento 1.4.1 Programa Qualidade Make 1.4.2 Cronograma Make 1.4.3 Orçamento Make OTMMA3 Maria Fernanda C. Rigotti - 12/06/2014 15:11:16
  • 6.
    PROJETO Prédio ResidencialFluxograma de Iniciação
  • 7.
    PROJETO Prédio ResidencialFluxograma de Planejamento
  • 8.
    PROJETO Prédio ResidencialFluxograma de Execução
  • 9.
    PROJETO Prédio ResidencialFluxograma de Monitoramento & Controle
  • 10.
    PROJETO Prédio ResidencialFluxograma de Encerramento