PROJETO Condomínio Virgem Maria TAP - Termo de Abertura do Projeto 
Nome 
Condomínio Virgem Maria 
Descrição 
O escopo deste projeto compreende a seleção e aquisição do terreno, aprovação do condomínio com todas as licenças 
necessárias, registro do condomínio, implantação da infraestrutura básica, área de lazer, portaria, organização do 
evento de lançamento para posterior comercialização em outro projeto. O prazo para entrega do empreendimento é de 
no máximo 26 meses. 
Não estão relacionados no escopo deste projeto: 
1- Construção das residências 
2- Implantação de infraestrutura externa ao condomínio, como asfalto, abertura de vias. 
3- Venda dos terrenos 
4- Implantação de sistema de segurança. 
Justificativa 
Após pesquisas de mercado na região metropolitana de Curitiba, verificamos uma demanda no mercado imobiliário de 
terrenos em condomínio de alto padrão para pessoas que procuram para residir, um local longe do congestionamento e 
stress do dia a dia do grande centro urbano de Curitiba, capital paranaense. 
Objetivo S.M.A.R.T. 
Implantar um condomínio de alto padrão de terrenos grandes e em contato com a natureza fora no centro urbano 
proporcionando tranquilidade, segurança e conforto a seus moradores. 
Requisitos 
1- O terreno deve estar localizado em região de fácil acesso, arborizada, a cerca de no máximo 20km de Curitiba. 
2- Cada lote deve medir no mínimo 2.000 m². 
3- O terreno no qual será realizado o loteamento deve atender um mínimo de 30 lotes e toda a estrutura interna, 
portanto no mínimo de 70.000 m². 
Os critérios que serão utilizados para que o projeto seja considerado como entregue são: 
1- Escrituração do condomínio. 
2- Infraestrutura básica implantada. 
3- Infraestrutura de lazer implantada. 
4- Unidades aptas para venda. 
Designação 
O gerente de projetos designado para acompanhamento e tomada de decisão, responsável em garantir a entrega do 
empreendimento é o Sr. Sérgio Tenório, pois o mesmo é um experiente gerente de projetos, sendo formado pela 
Fundação Getulio Vargas e tendo em seu currículo diversos empreendimentos de porte igual ou maior que o 
apresentado. 
O sponsor do projeto é o Sr. Douglas Luccas, engenheiro renomado no mercado e capacitado, que terá a 
responsabilidade de cooperar e criar situações favoráveis para que o sucesso do projeto seja garantido. 
Os Srs. Rafael Pereira e Gabriel Branco, profissionais altamente qualificados nas áreas de gestão de pessoas, finanças 
e comunicação, compõem a equipe de projetos. 
Deverão ser aplicadas neste projeto as melhores praticas do PMBOK, utilizando como ferramenta o software OTMMA3. 
Milestones 
1- Reunião de Partida do Projeto: 01/10/2014. 
2- Término Plano de Projetos: 24/10/2014. 
3- Término Viabilidade: 24/11/2014.
4- Término Projetos: 24/04/2015. 
5- Término Construção: 13/10/2016. 
6- Término Encerramento: 14/11/2016. 
Orçamento 
Após benchmarking realizado em condomínios com mesmas características do proposto e levantamento detalhado de 
atividades a serem desenvolvidas, chegamos a um valor estimado de R$ 20.000.000,00 para realização deste 
empreendimento. 
Custos associados diretamente à execução das tarefas 
Terreno: R$ 5.000.000,00 
Custo de mão de obra: R$ 3.098.400,00 
Custo de materiais: R$ 3.500.000,00 
Total: R$ 11.598.400,00 
Custos administrativos 
Custos do time de gerenciamento: R$ 1.000.000,00 
Custo de sistemas: R$ 500.000,00 
Custos financeiros: R$ 800.000,00 
Custos dos riscos: R$ 255.860,00 
Total: R$ 2.555.860,00 
Riscos 
1- Atraso na entrega dos projetos de Arquitetura de Urbanismo, Infraestrutura Básica e Infraestrutura de Lazer. 
2- Não recebimento das liberações ambientais e demais órgãos competentes antes das datas de início das obras 
previstas no cronograma do projeto. 
3- Condições Climáticas limitadoras ao desenvolvimento das tarefas de infraestrutura. 
4- Greve dos operários no decorrer da obra. 
5- Alta no preço de materiais de construção acima do previsto pelo INCC. 
Data, Assinatura do Sponsor 
30/11/-0001 - Aprovado 
OTMMA3 Sérgio Tenório dos Santos - 02/10/2014 21:41:29
PROJETO Condomínio Virgem Maria ISH - Registro de Stakeholder - Online 
Stakeholder Posição Papel no 
Projeto 
Email Telefone Celular 
Douglas Luccas Diretor de Engenharia Sponsor do Projeto luccasd99@gmail.com +33 99997-9695 +55 99 9898-3333 
Gabriel Branco Diretor de Recursos 
Humanos 
Membro da Equipe de 
Projeto 
gabrielbranco@gmail.com +55 99 4747-1876 +55 99 9696-5555 
Rafael Pereira Diretor Administrativo 
e Financeiro 
Membro da Equipe de 
Projeto 
rafael_pereira_ctba@hotmail.com +5 99 2929-4762 +55 99 9595-6666 
Sérgio Tenório dos 
Santos 
Diretor Presidente Gerente do Projeto sergiotenorio@gmx.com +55 99 3838-5589 +55 99 9797-4444
PROJETO Condomínio Virgem Maria ISH - Registro de Stakeholder - Online 
Classificação Outras Caracteristicas Requisitos Superficiais Estrátegia 
Gerenciar com atenção Engenheiro empreendedor renomado no mercado e 
capacitado para obras de grande porte. 
Tem a expectativa de que o projeto atinja êxito total, a 
necessidade de que seja executado com o nível de 
qualidade, prazo, orçamento e tempo estimado, que 
seja lucrativo e o anseio de que novos projetos 
surjam em virtude do sucesso deste empreendimento. 
Terá a responsabilidade de cooperar e criar situações 
favoráveis para que o sucesso do projeto seja 
garantido. 
Manter informado Profissional altamente qualificado nas áreas de 
gestão de pessoas e comunicação. 
Tem a necessidade de conduzir o projeto com 
sucesso dentro das melhores praticas, a expectativa 
de que a execução, monitoramento e controle 
obtenha êxito total e anseia que o resultado final seja 
exatamente o que foi planejado. 
Aplicar neste projeto as melhores praticas do 
PMBOK, utilizando como ferramenta o software 
OTMMA3. 
Manter informado Profissional altamente qualificado nas áreas de 
gestão de finanças e comunicação. 
Tem a necessidade de conduzir o projeto com 
sucesso dentro das melhores praticas, a expectativa 
de que a execução, monitoramento e controle 
obtenha êxito total e anseia que o resultado final seja 
exatamente o que foi planejado. 
Aplicar neste projeto as melhores praticas do 
PMBOK, utilizando como ferramenta o software 
OTMMA3. 
Gerenciar com atenção Experiente gerente de projetos formado pela 
Fundação Getulio Vargas, tem em seu currículo 
diversos empreendimentos de porte igual ou maior 
que o apresentado. 
Tem a necessidade que o projeto seja executado de 
acordo com as melhores praticas do PMBOK, a 
expectativa de que seja cumprido de acordo com o 
plano de projeto estabelecido para que tendo pleno 
êxito, anseia gerenciar projetos no mercado de 
mesmo nível ou superior. 
Responsável em garantir a entrega do 
empreendimento.
PROJETO Condomínio Virgem Maria WBS 
C.C. Fase / Pacote de Trabalho Análise M/B 
1 Gerenciamento do Projeto 
1.1 Iniciação Make 
1.2 Plano do Projeto Buy 
1.3 Monitoramento e Controle Make 
2 Viabilidade 
2.1 Local Buy 
2.2 Fornecedor Buy 
2.3 Econômica Buy 
3 Projetos 
3.1 Arquitetura e Urbanismo Buy 
3.2 Infraestrutura Básica Buy 
3.3 Infraestrutura de Lazer Buy 
3.4 Aprovação Órgãos Públicos Buy 
4 Construção 
4.1 Infraestrutura Básica Buy 
4.2 Infraestrutura de Lazer Buy 
5 Encerramento 
5.1 Evento de Lançamento Buy 
5.2 Desmobilização Equipes do Projeto Buy 
5.3 Encerramento dos Contratos Make 
5.4 Registro de Lições Apreendidas Make 
OTMMA3 Sérgio Tenório dos Santos - 02/10/2014 21:41:29
PROJETO Condomínio Virgem Maria D-WBS - Dicionário WBS 
Fase 1 
C.C. Pacote de Trabalho Descrição Entrega do PT Critério de Aceitação OK 
1.1 Iniciação Reunião de Kickoff do projeto. 01/10/2014 Ata de reunião aprovada pela equipe de 
projeto e sponsor. 
Aceitou 
1.2 Plano do Projeto Documentos que contemplam todo o 
plano do projeto, considerando os 
processos de Escopo, Custo, Tempo, 
Qualidade, Comunicação, Stakeholders, 
Recursos Humanos, Riscos, Aquisições 
e Integração. 
24/10/2014 Aceite do sponsor e da equipe de 
projeto. 
Aceitou 
1.3 Monitoramento e Controle Planejamento e execução de controle 
nas diferentes etapas do projeto, de 
forma que se possa acompanhar, revisar 
e regular o progresso e o desempenho 
do projeto. 
14/11/2016 Aceite formal do sponsor do projeto. Aceitou
PROJETO Condomínio Virgem Maria D-WBS - Dicionário WBS 
Fase 2 
C.C. Pacote de Trabalho Descrição Entrega do PT Critério de Aceitação OK 
2.1 Local Atividades necessárias relativas à busca 
do local apropriado e condizente com as 
condições do projeto e a sua 
aquisição.para a construção do 
empreendimento. 
17/11/2014 Capacidade para acomodar os lotes e 
estruturas propostas. 
Aceitou 
2.2 Fornecedor Prospecção de fornecedores para 
atendimento às necessidades de bens e 
serviços para a realização do projeto. 
19/11/2014 Fornecedores com experiência 
comprovada em projeto similar. 
Aceitou 
2.3 Econômica Levantamento da viabilidade econômica 
do projeto frente aos valores de 
aquisição do local e fornecedores. 
24/11/2014 Aceite do sponsors do projeto. Aceitou
PROJETO Condomínio Virgem Maria D-WBS - Dicionário WBS 
Fase 3 
C.C. Pacote de Trabalho Descrição Entrega do PT Critério de Aceitação OK 
3.1 Arquitetura e Urbanismo Documentos do Projeto de Arquitetura e 
Urbanismo do empreendimento. 
23/02/2015 Aceite do sponsor e da equipe de 
projeto. 
Aceitou 
3.2 Infraestrutura Básica Documentos do Projeto de Infraestrutura 
Básica relativos às Instalações 
Hidráulicas, Elétricas e Obra Civil do 
empreendimento. 
18/03/2015 Aceite do sponsor e da equipe de 
projeto. 
Aceitou 
3.3 Infraestrutura de Lazer Documentos do Projeto de Infraestrutura 
de Lazer relativos ao Paisagismo e 
Iluminação do empreendimento. 
25/03/2015 Aceite do sponsor e da equipe de 
projeto. 
Aceitou 
3.4 Aprovação Órgãos Públicos Documentos e procedimentos 
necessários para a Aprovação e 
Registro do Projeto nos Órgãos 
Públicos. 
24/04/2015 Documentos comprobatórios da 
Aprovação e Registro. 
Aceitou
PROJETO Condomínio Virgem Maria D-WBS - Dicionário WBS 
Fase 4 
C.C. Pacote de Trabalho Descrição Entrega do PT Critério de Aceitação OK 
4.1 Infraestrutura Básica Construção da infraestrutura básica do 
empreendimento relativa à 
Terraplanagem, Canteiro de Obras, 
Topografia, Drenagem e Esgoto, 
Arruamento, Iluminação Pública, Muro 
de Fechamento e Guarita. 
03/09/2015 Deverá estar de acordo com o escopo 
do projeto. 
Aceitou 
4.2 Infraestrutura de Lazer Construção da Infraestrutura de Lazer 
do empreendimento relativa às Praças, 
Piscinas, Academias, Churrasqueiras, 
Quadras Poliesportivas e Campo de 
Futebol. 
13/10/2016 Deverá estar de acordo com o escopo 
do projeto. 
Aceitou
PROJETO Condomínio Virgem Maria D-WBS - Dicionário WBS 
Fase 5 
C.C. Pacote de Trabalho Descrição Entrega do PT Critério de Aceitação OK 
5.1 Evento de Lançamento Realização do evento de lançamento do 
empreendimento. 
14/10/2016 Aceite da equipe do projeto. Aceitou 
5.2 Desmobilização Equipes do 
Projeto 
Desmobilização de todas as equipes do 
projeto. 
21/10/2016 Aceite do Sponsor e da equipe de 
projeto. 
Aceitou 
5.3 Encerramento dos Contratos Encerramento dos contratos de 
aquisição do projeto. 
31/10/2016 Contratos encerrados e arquivados. Aceitou 
5.4 Registro de Lições Apreendidas Elaboração do relatório final do projeto 
contendo dentre outros registros, as 
lições apreendidas para utilização em 
projetos futuros. 
14/11/2016 Aprovação do sponsor e equipe do 
projeto. 
Aceitou
PROJETO Condomínio Virgem Maria RR - Registro de Risco 
Categoria na RBS Risco Identificado Tipo Data de 
Registro 
Qualitativo Probabilidade P Qualitativo de Impacto I Semáforo 
39 
4 
W>Riscos técnicos>Riscos 
específicos da tecnologia 
Defeito nos Servidores de Armazenamento de 
dados do Projeto do Escritório Arquitetura, que 
provocará atraso na entrega do Projeto com 
consequente multa aplicada pelo sponsor. 
Ameaça 29/9/2014 Média 0.5 Média 0.2 0.10 
39 
6 
W>Externos previsíveis>Riscos 
operacionais 
Identificação de falhas dos revestimentos em Paver 
das calçadas do condomínio. 
Ameaça 29/9/2014 Improvável 0.3 Pequena 0.1 0.03 
39 
7 
W>Externos previsíveis>Impactos 
ambientais 
Índice de Chuvas acima do esperado, constatado no 
estudo pluviométrico para durante a fase da 
Construção da Estrutura de Lazer. 
Ameaça 29/9/2014 Provável 0.7 Média 0.2 0.14 
40 
0 
W>Riscos legais>Licenças Não recebimento das liberações ambientais e 
demais órgãos competentes antes da fase planejada 
para o inicio da obra previstas no cronograma do 
projeto. 
Ameaça 30/9/2014 Improvável 0.3 Muito Grande 0.8 0.24 
40 
2 
W>Riscos legais>Contratos Greve dos operários no decorrer da obra, de 5 á 10 
dias, ocasionando atraso no cronograma do Projeto, 
equivalente ao dias parados. 
Ameaça 30/9/2014 Quase Certa 0.9 Grande 0.4 0.36 
40 
3 
W>Externos previsíveis>Inflação Alta no preço de materiais de construção acima do 
previsto pelo INCC em até 10% 
Ameaça 30/9/2014 Média 0.5 Média 0.2 0.10
PROJETO Condomínio Virgem Maria RR - Registro de Risco 
V.M.E. antes da resposta [R$] Resposta V.M.E. depois da resposta [R$] Sinal de alerta Proprietário Ação a tomar 
39 
4 
50.000,00 Evitar 0,00 Históricos de problemas com 
servidores em projetos anteriores, 
e escritórios concorrentes que já 
passaram pela ocorrência. 
Rafael Pereira Exigir da empresa servidor com hot-backup 
39 
6 
30.000,00 Mitigar 0,00 No recebimento dos lotes de 
Paver, e no período da colocação. 
Rafael Pereira Vistoriar diariamente a etapa de colocação do paver, 
identificar falhas durante a colocação. 
39 
7 
200.000,00 Aceitar 0,00 Previsão do tempo indicando 
probabilidade de chuva de 80% 
ou superior. 
Rafael Pereira Solicitar a empresa de Construção de Estrutura e 
Lazer a desmobilização de equipe durante o período 
de chuvas. 
40 
0 
500.000,00 Mitigar 10.000,00 Atentar, para o atraso na 
tramitação do processo 
Rafael Pereira Buscar informações sobre o atraso junto aos orgãos 
competentes.E da empresa contratada para a 
realização desta atividade. 
40 
2 
250.000,00 Mitigar 30.000,00 Início do período de negociações 
com o sindicato. 
Rafael Pereira Monitoramento das Empresas de Construção, 
quanto a negociação sindical três meses antes da 
data base da categoria. 
40 
3 
150.000,00 Evitar 0,00 Variação de alta de 8% do INCC 
do preço do material com relação 
ao valor do planejamento 
financeiro do projeto. 
Rafael Pereira Prever no Contrato, Modalidade de Preço fixo para 
os Materiais.
PROJETO Condomínio Virgem Maria MA - Mapa de Aquisições 
Concorrência Item(s) a ser contratado Ref.WBS Fornecedores Orçamento Prazo Critérios MAKE OR BUY ultilizados Tipo de contrato 
496 Gerenciamento do Projeto > 
Plano do Projeto 
1.2 Project's 
Admnistrations 
Project Face 
Leisure Project 
100.000,00 24/10/2014 Capacidade (quantidade e qualidade) da equipe 
Necessidade de fornecimento especializado 
Compartilhamentos de riscos 
Preço Fixo 
497 Projetos > Aprovação Órgãos 
Públicos 
3.4 Architectural Job 
Architecture 
Project Face 
30.000,00 24/04/2015 Compartilhamentos de riscos 
Restrições de prazo 
Necessidade de fornecimento especializado 
Preço Fixo 
460 Projetos > Arquitetura e 
Urbanismo 
3.1 Architectural Job 
Architecture 
Project Face 
150.000,00 23/02/2015 Compartilhamentos de riscos 
Necessidade de fornecimento especializado 
Existência de fornecedores confiáveis. 
Preço Fixo 
461 Construção > Infraestrutura 
Básica 
4.1 Basic Infrastructure 
Simple Infrasctuture 
Infrastructure Singele 
4.000.000,00 03/09/2015 Restrições de custo 
Restrições de prazo 
Tempo e Material 
462 Projetos > Infraestrutura de 
Lazer 
3.3 Leisure Project 
Hobby Architectural 
Recreational Facilities 
90.000,00 25/03/2015 Restrições de custo 
Restrições de prazo 
Custo Reembolsável 
465 Projetos > Infraestrutura Básica 3.2 Basic Infrastructure 
Simple Infrasctuture 
Infrastructure Singele 
85.000,00 18/03/2015 Restrições de custo 
Restrições de prazo 
Custo Reembolsável 
466 Viabilidade > LocalViabilidade 
> FornecedorViabilidade > 
Econômica 
2.12.22.3 Study Business 
Optima Location 
Visibility Business 
60.000,00 24/11/2014 Restrições de custo 
Restrições de prazo 
Custo Reembolsável 
467 Construção > Infraestrutura de 
Lazer 
4.2 Basic Infrastructure 
Simple Infrasctuture 
Infrastructure Singele 
2.598.400,00 13/10/2016 Restrições de custo 
Restrições de prazo 
Tempo e Material 
468 Encerramento > Evento de 
Lançamento 
5.1 Majesty Events 
Selenion 
Programming 
Reality Dream 
40.000,00 14/10/2016 Restrições de custo 
Restrições de prazo 
Custo Reembolsável
469 Encerramento > 
Desmobilização Equipes do 
Projeto 
5.2 Demobilization Job 
Work Organization 
Storage Work 
20.000,00 21/10/2016 Capacidade (quantidade e qualidade) da equipe 
Necessidade de fornecimento especializado 
Restrições de custo 
Restrições de prazo 
O core business da empresa 
Compartilhamentos de riscos 
Preço Fixo
PROJETO Condomínio Virgem Maria MA - Mapa de Aquisições 
RFP - 496 
1.2Gerenciamento do Projeto > Plano do Projeto 
NOTAS: 
REV. DATA DESCRIÇÃO EXEC. VERIF. APR.
PROJETO Condomínio Virgem Maria MA - Mapa de Aquisições 
RFP - 497 
3.4Projetos > Aprovação Órgãos Públicos 
NOTAS: 
REV. DATA DESCRIÇÃO EXEC. VERIF. APR.
PROJETO Condomínio Virgem Maria MA - Mapa de Aquisições 
RFP - 460 
3.1Projetos > Arquitetura e Urbanismo 
NOTAS: 
REV. DATA DESCRIÇÃO EXEC. VERIF. APR.
PROJETO Condomínio Virgem Maria DT - Declaração de Trabalho 
Especificação Quantidade Unidade 
Projeto arquitetônico da portaria 
1 pl 
principal que deverá ser construída 
em alvenaria e detalhes em concreto 
aparente; portões de entrada e 
saída separados e automatizados. 
Projeto arquitetônico das quadras 
poliesportivas tipo outdoor, 
construída em concreto com 
superfície alisada; pintura de faixas 
com tinta epoxi nas cores branca, 
amarela e verde para atender as 
modalidades esportivas de voleibol, 
basquetebol e futebol. 
1 pl 
Projeto arquitetônico da piscina 
semiolímpica aquecida, com 
revestimento cerâmico na cor 
branca; com profundidade variando 
de 1 m a 2,5 m de um extremo ao 
outro, equipada com vestiários. 
1 pl 
Projeto arquitetônico do campo de 
futebol nas dimensões conforme 
padrão FIFA, equipado com 
vestiários e arquibancadas em uma 
das laterais do campo. 
1 pl 
Projeto arquitetônico da 
churrasqueira coletiva com seis 
ambientes, construída em alvenaria 
rústica e telhado aparente em 
madeira de reflorestamento e telhas 
de cerâmica glasurada. 
1 pl 
Projeto de urbanismo das ruas 
internas e praças, considerando 
pavimentação asfáltica e 
arborização com espécies nativas e 
exóticas e calçadas em pavers. 
2 pl 
Prazos 
As propostas deverão ser encaminhadas ao escritório do empreendimento aos cuidados do GP até 23/12/14 às 12:00 
horas. A elaboração dos projetos arquitetônicos completos deverá respeitar o prazo final de conclusão até 23/02/2015. 
As entregas serão escalonadas da seguinte forma: projeto de implantação geral, projetos da portaria e dos muros de 
divisas até 15/01/2015; projetos das praças internas, estacionamentos e área das churrasqueiras coletivas até 
30/01/2015; projetos do salão de festas, campo de futebol, quadras poliesportivas e piscinas, até 15/02/2015; memorial 
descritivo e estatística para apresentação nos órgãos públicos, até 23/02/2015. 
Qualidade Requirida 
O projeto arquitetura e urbanismo, objeto desta concorrência, deverá conter um número de pranchas (desenhos) 
suficiente para demonstrar e aclarar tecnicamente todas as necessidades do projeto. Todo material produzido deverá 
estar baseado nas normas aplicáveis a este tipo de empreendimento, boas práticas de arquitetura e urbanismo e em 
conformidade com as normas e regras governamentais do município. Deverá ser aplicada na elaboração dos 
desenhos, soluções modernas e sustentáveis em relação ao uso do solo, água, energia e compatibilização com o meio
ambiente do entorno. Os materiais especificados a serem aplicados deverão ter sua procedência rastreada devendo 
ser produzidos e/ou explorados por empresas certificadas e que atendam as disposições legais no que se refere ao 
respeito do meio ambiente. Equipamentos elétricos especificados no projeto deverão ter classificação "A" para 
consumo de energia e os materiais utilizados na sua fabricação deverão ser passíveis de reciclagem com taxa superior 
a 80%. Todas as áreas não pavimentadas deverão possuir vegetação e/ou cobertura permeável para permitir a 
penetração de água pluviais no solo. Os materiais de acabamento deverão ter classificação "A" de alto padrão de 
qualidade. Deverão ser utilizados de maneira geral materiais e equipamentos de última geração e de alto padrão de 
qualidade considerando-se a sua sustentabilidade em toda a sua cadeia produtiva. O condomínio pretende requerer a 
certificação "AQUA" de qualidade (Alta Qualidade Ambiental). 
Suporte Técnico 
O escritório de arquitetura contratado deverá dar suporte técnico na fase de liberação do empreendimento junto à 
prefeitura do município, contemplando a liberação das licenças e alvarás necessários. Durante a execução das obras a 
contratada deverá dar suporte técnico acompanhando a evolução dos trabalhos no sentido de apontar possíveis 
desvios do projeto validado. Em caso de fiscalizações realizadas pela prefeitura e/ou entidades de classe profissional, a 
contratada deverá participar destas ações ficando responsável pela apresentação de documentos e dados referentes a 
obra. 
Treinamento Desejado 
Em função dos requisitos definidos na especificação de qualidade, será necessário que se programe a realização, 
durante ou próximo ao final da execução do empreendimento, as formações necessárias no sentido de preparar o 
pessoal de manutenção e limpeza do futuro condomínio, a operar e manutenir as novas instalações. A Proponente 
deverá propor um conteúdo programático a ser aplicado aos profissionais que serão os responsáveis pelo bom 
funcionamento do condomínio após a sua implantação. 
Nivel Serviço 
O escritório contratado deverá revisar os projetos sempre que alterações se façam necessárias. Após as revisões 
deverá ser encaminhado ao escritório do empreendimento novas cópias dos projetos em papel, no formato padronizado 
ABNT A0 para desenhos e A4 para textos, além de uma cópia em mídia eletrônica. As versões superadas deverão ser 
arquivadas em espaço físico segregado apropriado e eletronicamente em partição do servidor destinada a esta 
finalidade, evitando-se desta maneira conflitos entre diferentes versões de documentos. 
Garantia 
Os projetos deverão ser garantidos em relação ao respeito das normas aplicáveis, funcionalidade das soluções 
adotadas, procedência dos materiais aplicados, qualificação e habilitação dos profissionais responsáveis técnicos. 
Deverá ser garantido todo e qualquer desembaraço burocrático junto aos órgãos governamentais. A garantia terá um 
prazo de duração de 5 anos a partir da aceitação do projeto arquitetônico e urbanismo. 
Local Entrega 
Todo material produzido pelo escritório de arquitetura contratado deverá ser entregue no escritório do empreendimento 
aos cuidados do assistente administrativo Sr. José Silva, o qual será responsável por receber, protocolar e encaminhar 
internamente todos os documentos recebidos.
PROJETO Condomínio Virgem Maria DT - WBS do Contrato 
C.C. Fase / Pacote de Trabalho Unidade Quantidade 
Planejada 
Orçamento 
26 Projeto de Arquitetura e Urbanismo 120.000,00 
26.1 Projetos de implantação geral, portaria, muros de divisas pl 3 30.000,00 
26.2 Projetos das praças, estacionamentos e churrasqueiras coletivas pl 3 30.000,00 
26.3 Projetos do salão de festas, campo de futebol, quadras poliesportivas e piscinas pl 4 40.000,00 
26.4 Memorial descritivo e estatistica pc 2 20.000,00
PROJETO Condomínio Virgem Maria Equalização 
Architectural Job Architecture Project Face 
Especificação Técnica Quant. Unid. Valor 
Unit 
Valor 
Total 
Quant. Unid. Valor 
Unit 
Valor 
Total 
Quant. Unid. Valor 
Unit 
Valor 
Total 
Projeto arquitetônico da portaria principal que 
deverá ser construída em alvenaria e detalhes em 
concreto aparente; portões de entrada e saída 
separados e automatizados. 
1 pl 8.800,00 8.800,00 1 pl 11.200,00 11.200,00 1 pl 9.800,00 9.800,00 
Projeto arquitetônico das quadras poliesportivas tipo 
outdoor, construída em concreto com superfície 
alisada; pintura de faixas com tinta epoxi nas cores 
branca, amarela e verde para atender as 
modalidades esportivas de voleibol, basquetebol e 
futebol. 
1 pl 11.500,00 11.500,00 1 pl 9.600,00 9.600,00 1 pl 10.200,00 10.200,00 
Projeto arquitetônico da piscina semiolímpica 
aquecida, com revestimento cerâmico na cor 
branca; com profundidade variando de 1 m a 2,5 m 
de um extremo ao outro, equipada com vestiários. 
1 pl 9.900,00 9.900,00 1 pl 12.300,00 12.300,00 1 pl 13.000,00 13.000,00 
Projeto arquitetônico do campo de futebol nas 
dimensões conforme padrão FIFA, equipado com 
vestiários e arquibancadas em uma das laterais do 
campo. 
1 pl 11.000,00 11.000,00 1 pl 8.900,00 8.900,00 1 pl 11.600,00 11.600,00 
Projeto arquitetônico da churrasqueira coletiva com 
seis ambientes, construída em alvenaria rústica e 
telhado aparente em madeira de reflorestamento e 
telhas de cerâmica glasurada. 
1 pl 10.100,00 10.100,00 1 pl 9.800,00 9.800,00 1 pl 9.700,00 9.700,00 
Projeto de urbanismo das ruas internas e praças, 
considerando pavimentação asfáltica e arborização 
com espécies nativas e exóticas e calçadas em 
pavers. 
2 pl 19.300,00 38.600,00 2 pl 21.600,00 43.200,00 2 pl 18.000,00 36.000,00
PROJETO Condomínio Virgem Maria SP - Sistema de Pontuação 
Id Critério Classificatório Comercial Peso Architectural Job Architecture Project Face 
Nota Média Nota Média Nota Média 
470 Menor Preço 4 9 36 7 28 8 32 
580 Histórico de relacionamento com o cliente 2 8.5 17 7.75 15.5 8.5 17 
Id Critério Classificatório Técnico Peso Architectural Job Architecture Project Face 
Nota Média Nota Média Nota Média 
472 Alinhamento com DT 5 8.25 41.25 7.25 36.25 8.5 42.5 
582 Estrutura comprovada para suporte técnico 3 6.75 20.25 7.5 22.5 7.75 23.25 
581 Atestado de capacidade técnica 4 7.75 31 8 32 6.75 27
PROJETO Condomínio Virgem Maria BM - Boletim de Medição 
Item Descrição Unidade Orçamento da Fase Peso[%] Quant 
Planejada 
Quant 
Realizada 
Critério[%] Avanço Físico Planejado Avanço Físico Realizado [%] 
26 Projeto de Arquitetura e Urbanismo - 120.000,00 100 - - - - - - 
26.1 Projetos de implantação geral, portaria, muros de 
divisas 
pl - - 3 3 25 30.000,00 30.000,00 100 
26.2 Projetos das praças, estacionamentos e 
churrasqueiras coletivas 
pl - - 3 3 25 30.000,00 30.000,00 100 
26.3 Projetos do salão de festas, campo de futebol, 
quadras poliesportivas e piscinas 
pl - - 4 4 33.33 40.000,00 40.000,00 100 
26.4 Memorial descritivo e estatistica pc - - 2 2 16.67 20.000,00 20.000,00 100 
TOTAL - - - 120.000,00 120.000,00 120.000,00 100
PROJETO Condomínio Virgem Maria MA - Mapa de Aquisições 
RFP - 461 
4.1Construção > Infraestrutura Básica 
NOTAS: 
REV. DATA DESCRIÇÃO EXEC. VERIF. APR.
PROJETO Condomínio Virgem Maria SP - Sistema de Pontuação 
Id Critério Classificatório Comercial Peso Basic Infrastructure Simple Infrasctuture Infrastructure Singele 
Nota Média Nota Média Nota Média 
474 Menor Preço 4 0 0 0 0 0 0 
Id Critério Classificatório Técnico Peso Basic Infrastructure Simple Infrasctuture Infrastructure Singele 
Nota Média Nota Média Nota Média 
475 Garantia Acima do Minimo Solicitada em DT 3 0 0 0 0 0 0 
476 Alinhamento com DT 5 0 0 0 0 0 0 
477 Atestado de capacidade técnica 4 0 0 0 0 0 0
PROJETO Condomínio Virgem Maria MA - Mapa de Aquisições 
RFP - 462 
3.3Projetos > Infraestrutura de Lazer 
NOTAS: 
REV. DATA DESCRIÇÃO EXEC. VERIF. APR.
PROJETO Condomínio Virgem Maria SP - Sistema de Pontuação 
Id Critério Classificatório Comercial Peso Leisure Project Hobby Architectural Recreational Facilities 
Nota Média Nota Média Nota Média 
478 Menor Custo 5 0 0 0 0 0 0 
Id Critério Classificatório Técnico Peso Leisure Project Hobby Architectural Recreational Facilities 
Nota Média Nota Média Nota Média 
479 Alinhamento com DT 5 0 0 0 0 0 0 
480 Tempo de resposta a um atendimento 3 0 0 0 0 0 0 
481 Estrutura comprovada para suporte técnico 4 0 0 0 0 0 0
PROJETO Condomínio Virgem Maria MA - Mapa de Aquisições 
RFP - 465 
3.2Projetos > Infraestrutura Básica 
NOTAS: 
REV. DATA DESCRIÇÃO EXEC. VERIF. APR.
PROJETO Condomínio Virgem Maria SP - Sistema de Pontuação 
Id Critério Classificatório Comercial Peso Basic Infrastructure Simple Infrasctuture Infrastructure Singele 
Nota Média Nota Média Nota Média 
488 Menor Preço 5 0 0 0 0 0 0 
Id Critério Classificatório Técnico Peso Basic Infrastructure Simple Infrasctuture Infrastructure Singele 
Nota Média Nota Média Nota Média 
489 Alinhamento com DT 5 0 0 0 0 0 0 
490 Tempo de resposta a um atendimento 4 0 0 0 0 0 0 
491 Tempo de mercado da empresa 3 0 0 0 0 0 0
PROJETO Condomínio Virgem Maria MA - Mapa de Aquisições 
RFP - 466 
2.12.22.3Viabilidade > LocalViabilidade > FornecedorViabilidade > Econômica 
NOTAS: 
REV. DATA DESCRIÇÃO EXEC. VERIF. APR.
PROJETO Condomínio Virgem Maria SP - Sistema de Pontuação 
Id Critério Classificatório Comercial Peso Study Business Optima Location Visibility Business 
Nota Média Nota Média Nota Média 
492 Menor Preço 5 0 0 0 0 0 0 
Id Critério Classificatório Técnico Peso Study Business Optima Location Visibility Business 
Nota Média Nota Média Nota Média 
493 Tempo de mercado da empresa 4 0 0 0 0 0 0 
494 Atestado de capacidade técnica 4 0 0 0 0 0 0 
495 Tempo de resposta a um atendimento 5 0 0 0 0 0 0 
496 Histórico de relacionamento com o cliente 3 0 0 0 0 0 0
PROJETO Condomínio Virgem Maria MA - Mapa de Aquisições 
RFP - 467 
4.2Construção > Infraestrutura de Lazer 
NOTAS: 
REV. DATA DESCRIÇÃO EXEC. VERIF. APR.
PROJETO Condomínio Virgem Maria SP - Sistema de Pontuação 
Id Critério Classificatório Comercial Peso Basic Infrastructure Simple Infrasctuture Infrastructure Singele 
Nota Média Nota Média Nota Média 
497 Menor Preço 5 0 0 0 0 0 0 
Id Critério Classificatório Técnico Peso Basic Infrastructure Simple Infrasctuture Infrastructure Singele 
Nota Média Nota Média Nota Média 
498 Garantia Acima do Minimo Solicitado na DT 4 0 0 0 0 0 0 
499 Alinhamento com DT 5 0 0 0 0 0 0 
500 Atestado de capacidade técnica 3 0 0 0 0 0 0 
501 Estrutura comprovada para suporte técnico 2 0 0 0 0 0 0
PROJETO Condomínio Virgem Maria MA - Mapa de Aquisições 
RFP - 468 
5.1Encerramento > Evento de Lançamento 
NOTAS: 
REV. DATA DESCRIÇÃO EXEC. VERIF. APR.
PROJETO Condomínio Virgem Maria SP - Sistema de Pontuação 
Id Critério Classificatório Comercial Peso Majesty Events Selenion Programming Reality Dream 
Nota Média Nota Média Nota Média 
502 Menor Preço 5 0 0 0 0 0 0 
Id Critério Classificatório Técnico Peso Majesty Events Selenion Programming Reality Dream 
Nota Média Nota Média Nota Média 
504 Alinhamento com DT 5 0 0 0 0 0 0 
505 Histórico de relacionamento com o cliente 4 0 0 0 0 0 0 
506 Estrutura comprovada para suporte técnico 3 0 0 0 0 0 0 
507 Atestado de capacidade técnica 2 0 0 0 0 0 0 
508 Tempo de mercado da empresa 1 0 0 0 0 0 0 
509 Localização física da empresa 1 0 0 0 0 0 0
PROJETO Condomínio Virgem Maria MA - Mapa de Aquisições 
RFP - 469 
5.2Encerramento > Desmobilização Equipes do Projeto 
NOTAS: 
REV. DATA DESCRIÇÃO EXEC. VERIF. APR.
PROJETO Condomínio Virgem Maria SP - Sistema de Pontuação 
Id Critério Classificatório Comercial Peso Demobilization Job Work Organization Storage Work 
Nota Média Nota Média Nota Média 
514 Menor Preço 5 0 0 0 0 0 0 
Id Critério Classificatório Técnico Peso Demobilization Job Work Organization Storage Work 
Nota Média Nota Média Nota Média 
512 Alinhamento com DT 4 0 0 0 0 0 0 
511 Estrutura comprovada para suporte técnico 5 0 0 0 0 0 0 
513 Localização física da empresa 3 0 0 0 0 0 0
PROJETO Condomínio Virgem Maria Fluxograma de Execução

Condomínio Virgem Maria

  • 1.
    PROJETO Condomínio VirgemMaria TAP - Termo de Abertura do Projeto Nome Condomínio Virgem Maria Descrição O escopo deste projeto compreende a seleção e aquisição do terreno, aprovação do condomínio com todas as licenças necessárias, registro do condomínio, implantação da infraestrutura básica, área de lazer, portaria, organização do evento de lançamento para posterior comercialização em outro projeto. O prazo para entrega do empreendimento é de no máximo 26 meses. Não estão relacionados no escopo deste projeto: 1- Construção das residências 2- Implantação de infraestrutura externa ao condomínio, como asfalto, abertura de vias. 3- Venda dos terrenos 4- Implantação de sistema de segurança. Justificativa Após pesquisas de mercado na região metropolitana de Curitiba, verificamos uma demanda no mercado imobiliário de terrenos em condomínio de alto padrão para pessoas que procuram para residir, um local longe do congestionamento e stress do dia a dia do grande centro urbano de Curitiba, capital paranaense. Objetivo S.M.A.R.T. Implantar um condomínio de alto padrão de terrenos grandes e em contato com a natureza fora no centro urbano proporcionando tranquilidade, segurança e conforto a seus moradores. Requisitos 1- O terreno deve estar localizado em região de fácil acesso, arborizada, a cerca de no máximo 20km de Curitiba. 2- Cada lote deve medir no mínimo 2.000 m². 3- O terreno no qual será realizado o loteamento deve atender um mínimo de 30 lotes e toda a estrutura interna, portanto no mínimo de 70.000 m². Os critérios que serão utilizados para que o projeto seja considerado como entregue são: 1- Escrituração do condomínio. 2- Infraestrutura básica implantada. 3- Infraestrutura de lazer implantada. 4- Unidades aptas para venda. Designação O gerente de projetos designado para acompanhamento e tomada de decisão, responsável em garantir a entrega do empreendimento é o Sr. Sérgio Tenório, pois o mesmo é um experiente gerente de projetos, sendo formado pela Fundação Getulio Vargas e tendo em seu currículo diversos empreendimentos de porte igual ou maior que o apresentado. O sponsor do projeto é o Sr. Douglas Luccas, engenheiro renomado no mercado e capacitado, que terá a responsabilidade de cooperar e criar situações favoráveis para que o sucesso do projeto seja garantido. Os Srs. Rafael Pereira e Gabriel Branco, profissionais altamente qualificados nas áreas de gestão de pessoas, finanças e comunicação, compõem a equipe de projetos. Deverão ser aplicadas neste projeto as melhores praticas do PMBOK, utilizando como ferramenta o software OTMMA3. Milestones 1- Reunião de Partida do Projeto: 01/10/2014. 2- Término Plano de Projetos: 24/10/2014. 3- Término Viabilidade: 24/11/2014.
  • 2.
    4- Término Projetos:24/04/2015. 5- Término Construção: 13/10/2016. 6- Término Encerramento: 14/11/2016. Orçamento Após benchmarking realizado em condomínios com mesmas características do proposto e levantamento detalhado de atividades a serem desenvolvidas, chegamos a um valor estimado de R$ 20.000.000,00 para realização deste empreendimento. Custos associados diretamente à execução das tarefas Terreno: R$ 5.000.000,00 Custo de mão de obra: R$ 3.098.400,00 Custo de materiais: R$ 3.500.000,00 Total: R$ 11.598.400,00 Custos administrativos Custos do time de gerenciamento: R$ 1.000.000,00 Custo de sistemas: R$ 500.000,00 Custos financeiros: R$ 800.000,00 Custos dos riscos: R$ 255.860,00 Total: R$ 2.555.860,00 Riscos 1- Atraso na entrega dos projetos de Arquitetura de Urbanismo, Infraestrutura Básica e Infraestrutura de Lazer. 2- Não recebimento das liberações ambientais e demais órgãos competentes antes das datas de início das obras previstas no cronograma do projeto. 3- Condições Climáticas limitadoras ao desenvolvimento das tarefas de infraestrutura. 4- Greve dos operários no decorrer da obra. 5- Alta no preço de materiais de construção acima do previsto pelo INCC. Data, Assinatura do Sponsor 30/11/-0001 - Aprovado OTMMA3 Sérgio Tenório dos Santos - 02/10/2014 21:41:29
  • 3.
    PROJETO Condomínio VirgemMaria ISH - Registro de Stakeholder - Online Stakeholder Posição Papel no Projeto Email Telefone Celular Douglas Luccas Diretor de Engenharia Sponsor do Projeto luccasd99@gmail.com +33 99997-9695 +55 99 9898-3333 Gabriel Branco Diretor de Recursos Humanos Membro da Equipe de Projeto gabrielbranco@gmail.com +55 99 4747-1876 +55 99 9696-5555 Rafael Pereira Diretor Administrativo e Financeiro Membro da Equipe de Projeto rafael_pereira_ctba@hotmail.com +5 99 2929-4762 +55 99 9595-6666 Sérgio Tenório dos Santos Diretor Presidente Gerente do Projeto sergiotenorio@gmx.com +55 99 3838-5589 +55 99 9797-4444
  • 4.
    PROJETO Condomínio VirgemMaria ISH - Registro de Stakeholder - Online Classificação Outras Caracteristicas Requisitos Superficiais Estrátegia Gerenciar com atenção Engenheiro empreendedor renomado no mercado e capacitado para obras de grande porte. Tem a expectativa de que o projeto atinja êxito total, a necessidade de que seja executado com o nível de qualidade, prazo, orçamento e tempo estimado, que seja lucrativo e o anseio de que novos projetos surjam em virtude do sucesso deste empreendimento. Terá a responsabilidade de cooperar e criar situações favoráveis para que o sucesso do projeto seja garantido. Manter informado Profissional altamente qualificado nas áreas de gestão de pessoas e comunicação. Tem a necessidade de conduzir o projeto com sucesso dentro das melhores praticas, a expectativa de que a execução, monitoramento e controle obtenha êxito total e anseia que o resultado final seja exatamente o que foi planejado. Aplicar neste projeto as melhores praticas do PMBOK, utilizando como ferramenta o software OTMMA3. Manter informado Profissional altamente qualificado nas áreas de gestão de finanças e comunicação. Tem a necessidade de conduzir o projeto com sucesso dentro das melhores praticas, a expectativa de que a execução, monitoramento e controle obtenha êxito total e anseia que o resultado final seja exatamente o que foi planejado. Aplicar neste projeto as melhores praticas do PMBOK, utilizando como ferramenta o software OTMMA3. Gerenciar com atenção Experiente gerente de projetos formado pela Fundação Getulio Vargas, tem em seu currículo diversos empreendimentos de porte igual ou maior que o apresentado. Tem a necessidade que o projeto seja executado de acordo com as melhores praticas do PMBOK, a expectativa de que seja cumprido de acordo com o plano de projeto estabelecido para que tendo pleno êxito, anseia gerenciar projetos no mercado de mesmo nível ou superior. Responsável em garantir a entrega do empreendimento.
  • 5.
    PROJETO Condomínio VirgemMaria WBS C.C. Fase / Pacote de Trabalho Análise M/B 1 Gerenciamento do Projeto 1.1 Iniciação Make 1.2 Plano do Projeto Buy 1.3 Monitoramento e Controle Make 2 Viabilidade 2.1 Local Buy 2.2 Fornecedor Buy 2.3 Econômica Buy 3 Projetos 3.1 Arquitetura e Urbanismo Buy 3.2 Infraestrutura Básica Buy 3.3 Infraestrutura de Lazer Buy 3.4 Aprovação Órgãos Públicos Buy 4 Construção 4.1 Infraestrutura Básica Buy 4.2 Infraestrutura de Lazer Buy 5 Encerramento 5.1 Evento de Lançamento Buy 5.2 Desmobilização Equipes do Projeto Buy 5.3 Encerramento dos Contratos Make 5.4 Registro de Lições Apreendidas Make OTMMA3 Sérgio Tenório dos Santos - 02/10/2014 21:41:29
  • 6.
    PROJETO Condomínio VirgemMaria D-WBS - Dicionário WBS Fase 1 C.C. Pacote de Trabalho Descrição Entrega do PT Critério de Aceitação OK 1.1 Iniciação Reunião de Kickoff do projeto. 01/10/2014 Ata de reunião aprovada pela equipe de projeto e sponsor. Aceitou 1.2 Plano do Projeto Documentos que contemplam todo o plano do projeto, considerando os processos de Escopo, Custo, Tempo, Qualidade, Comunicação, Stakeholders, Recursos Humanos, Riscos, Aquisições e Integração. 24/10/2014 Aceite do sponsor e da equipe de projeto. Aceitou 1.3 Monitoramento e Controle Planejamento e execução de controle nas diferentes etapas do projeto, de forma que se possa acompanhar, revisar e regular o progresso e o desempenho do projeto. 14/11/2016 Aceite formal do sponsor do projeto. Aceitou
  • 7.
    PROJETO Condomínio VirgemMaria D-WBS - Dicionário WBS Fase 2 C.C. Pacote de Trabalho Descrição Entrega do PT Critério de Aceitação OK 2.1 Local Atividades necessárias relativas à busca do local apropriado e condizente com as condições do projeto e a sua aquisição.para a construção do empreendimento. 17/11/2014 Capacidade para acomodar os lotes e estruturas propostas. Aceitou 2.2 Fornecedor Prospecção de fornecedores para atendimento às necessidades de bens e serviços para a realização do projeto. 19/11/2014 Fornecedores com experiência comprovada em projeto similar. Aceitou 2.3 Econômica Levantamento da viabilidade econômica do projeto frente aos valores de aquisição do local e fornecedores. 24/11/2014 Aceite do sponsors do projeto. Aceitou
  • 8.
    PROJETO Condomínio VirgemMaria D-WBS - Dicionário WBS Fase 3 C.C. Pacote de Trabalho Descrição Entrega do PT Critério de Aceitação OK 3.1 Arquitetura e Urbanismo Documentos do Projeto de Arquitetura e Urbanismo do empreendimento. 23/02/2015 Aceite do sponsor e da equipe de projeto. Aceitou 3.2 Infraestrutura Básica Documentos do Projeto de Infraestrutura Básica relativos às Instalações Hidráulicas, Elétricas e Obra Civil do empreendimento. 18/03/2015 Aceite do sponsor e da equipe de projeto. Aceitou 3.3 Infraestrutura de Lazer Documentos do Projeto de Infraestrutura de Lazer relativos ao Paisagismo e Iluminação do empreendimento. 25/03/2015 Aceite do sponsor e da equipe de projeto. Aceitou 3.4 Aprovação Órgãos Públicos Documentos e procedimentos necessários para a Aprovação e Registro do Projeto nos Órgãos Públicos. 24/04/2015 Documentos comprobatórios da Aprovação e Registro. Aceitou
  • 9.
    PROJETO Condomínio VirgemMaria D-WBS - Dicionário WBS Fase 4 C.C. Pacote de Trabalho Descrição Entrega do PT Critério de Aceitação OK 4.1 Infraestrutura Básica Construção da infraestrutura básica do empreendimento relativa à Terraplanagem, Canteiro de Obras, Topografia, Drenagem e Esgoto, Arruamento, Iluminação Pública, Muro de Fechamento e Guarita. 03/09/2015 Deverá estar de acordo com o escopo do projeto. Aceitou 4.2 Infraestrutura de Lazer Construção da Infraestrutura de Lazer do empreendimento relativa às Praças, Piscinas, Academias, Churrasqueiras, Quadras Poliesportivas e Campo de Futebol. 13/10/2016 Deverá estar de acordo com o escopo do projeto. Aceitou
  • 10.
    PROJETO Condomínio VirgemMaria D-WBS - Dicionário WBS Fase 5 C.C. Pacote de Trabalho Descrição Entrega do PT Critério de Aceitação OK 5.1 Evento de Lançamento Realização do evento de lançamento do empreendimento. 14/10/2016 Aceite da equipe do projeto. Aceitou 5.2 Desmobilização Equipes do Projeto Desmobilização de todas as equipes do projeto. 21/10/2016 Aceite do Sponsor e da equipe de projeto. Aceitou 5.3 Encerramento dos Contratos Encerramento dos contratos de aquisição do projeto. 31/10/2016 Contratos encerrados e arquivados. Aceitou 5.4 Registro de Lições Apreendidas Elaboração do relatório final do projeto contendo dentre outros registros, as lições apreendidas para utilização em projetos futuros. 14/11/2016 Aprovação do sponsor e equipe do projeto. Aceitou
  • 11.
    PROJETO Condomínio VirgemMaria RR - Registro de Risco Categoria na RBS Risco Identificado Tipo Data de Registro Qualitativo Probabilidade P Qualitativo de Impacto I Semáforo 39 4 W>Riscos técnicos>Riscos específicos da tecnologia Defeito nos Servidores de Armazenamento de dados do Projeto do Escritório Arquitetura, que provocará atraso na entrega do Projeto com consequente multa aplicada pelo sponsor. Ameaça 29/9/2014 Média 0.5 Média 0.2 0.10 39 6 W>Externos previsíveis>Riscos operacionais Identificação de falhas dos revestimentos em Paver das calçadas do condomínio. Ameaça 29/9/2014 Improvável 0.3 Pequena 0.1 0.03 39 7 W>Externos previsíveis>Impactos ambientais Índice de Chuvas acima do esperado, constatado no estudo pluviométrico para durante a fase da Construção da Estrutura de Lazer. Ameaça 29/9/2014 Provável 0.7 Média 0.2 0.14 40 0 W>Riscos legais>Licenças Não recebimento das liberações ambientais e demais órgãos competentes antes da fase planejada para o inicio da obra previstas no cronograma do projeto. Ameaça 30/9/2014 Improvável 0.3 Muito Grande 0.8 0.24 40 2 W>Riscos legais>Contratos Greve dos operários no decorrer da obra, de 5 á 10 dias, ocasionando atraso no cronograma do Projeto, equivalente ao dias parados. Ameaça 30/9/2014 Quase Certa 0.9 Grande 0.4 0.36 40 3 W>Externos previsíveis>Inflação Alta no preço de materiais de construção acima do previsto pelo INCC em até 10% Ameaça 30/9/2014 Média 0.5 Média 0.2 0.10
  • 12.
    PROJETO Condomínio VirgemMaria RR - Registro de Risco V.M.E. antes da resposta [R$] Resposta V.M.E. depois da resposta [R$] Sinal de alerta Proprietário Ação a tomar 39 4 50.000,00 Evitar 0,00 Históricos de problemas com servidores em projetos anteriores, e escritórios concorrentes que já passaram pela ocorrência. Rafael Pereira Exigir da empresa servidor com hot-backup 39 6 30.000,00 Mitigar 0,00 No recebimento dos lotes de Paver, e no período da colocação. Rafael Pereira Vistoriar diariamente a etapa de colocação do paver, identificar falhas durante a colocação. 39 7 200.000,00 Aceitar 0,00 Previsão do tempo indicando probabilidade de chuva de 80% ou superior. Rafael Pereira Solicitar a empresa de Construção de Estrutura e Lazer a desmobilização de equipe durante o período de chuvas. 40 0 500.000,00 Mitigar 10.000,00 Atentar, para o atraso na tramitação do processo Rafael Pereira Buscar informações sobre o atraso junto aos orgãos competentes.E da empresa contratada para a realização desta atividade. 40 2 250.000,00 Mitigar 30.000,00 Início do período de negociações com o sindicato. Rafael Pereira Monitoramento das Empresas de Construção, quanto a negociação sindical três meses antes da data base da categoria. 40 3 150.000,00 Evitar 0,00 Variação de alta de 8% do INCC do preço do material com relação ao valor do planejamento financeiro do projeto. Rafael Pereira Prever no Contrato, Modalidade de Preço fixo para os Materiais.
  • 13.
    PROJETO Condomínio VirgemMaria MA - Mapa de Aquisições Concorrência Item(s) a ser contratado Ref.WBS Fornecedores Orçamento Prazo Critérios MAKE OR BUY ultilizados Tipo de contrato 496 Gerenciamento do Projeto > Plano do Projeto 1.2 Project's Admnistrations Project Face Leisure Project 100.000,00 24/10/2014 Capacidade (quantidade e qualidade) da equipe Necessidade de fornecimento especializado Compartilhamentos de riscos Preço Fixo 497 Projetos > Aprovação Órgãos Públicos 3.4 Architectural Job Architecture Project Face 30.000,00 24/04/2015 Compartilhamentos de riscos Restrições de prazo Necessidade de fornecimento especializado Preço Fixo 460 Projetos > Arquitetura e Urbanismo 3.1 Architectural Job Architecture Project Face 150.000,00 23/02/2015 Compartilhamentos de riscos Necessidade de fornecimento especializado Existência de fornecedores confiáveis. Preço Fixo 461 Construção > Infraestrutura Básica 4.1 Basic Infrastructure Simple Infrasctuture Infrastructure Singele 4.000.000,00 03/09/2015 Restrições de custo Restrições de prazo Tempo e Material 462 Projetos > Infraestrutura de Lazer 3.3 Leisure Project Hobby Architectural Recreational Facilities 90.000,00 25/03/2015 Restrições de custo Restrições de prazo Custo Reembolsável 465 Projetos > Infraestrutura Básica 3.2 Basic Infrastructure Simple Infrasctuture Infrastructure Singele 85.000,00 18/03/2015 Restrições de custo Restrições de prazo Custo Reembolsável 466 Viabilidade > LocalViabilidade > FornecedorViabilidade > Econômica 2.12.22.3 Study Business Optima Location Visibility Business 60.000,00 24/11/2014 Restrições de custo Restrições de prazo Custo Reembolsável 467 Construção > Infraestrutura de Lazer 4.2 Basic Infrastructure Simple Infrasctuture Infrastructure Singele 2.598.400,00 13/10/2016 Restrições de custo Restrições de prazo Tempo e Material 468 Encerramento > Evento de Lançamento 5.1 Majesty Events Selenion Programming Reality Dream 40.000,00 14/10/2016 Restrições de custo Restrições de prazo Custo Reembolsável
  • 14.
    469 Encerramento > Desmobilização Equipes do Projeto 5.2 Demobilization Job Work Organization Storage Work 20.000,00 21/10/2016 Capacidade (quantidade e qualidade) da equipe Necessidade de fornecimento especializado Restrições de custo Restrições de prazo O core business da empresa Compartilhamentos de riscos Preço Fixo
  • 15.
    PROJETO Condomínio VirgemMaria MA - Mapa de Aquisições RFP - 496 1.2Gerenciamento do Projeto > Plano do Projeto NOTAS: REV. DATA DESCRIÇÃO EXEC. VERIF. APR.
  • 16.
    PROJETO Condomínio VirgemMaria MA - Mapa de Aquisições RFP - 497 3.4Projetos > Aprovação Órgãos Públicos NOTAS: REV. DATA DESCRIÇÃO EXEC. VERIF. APR.
  • 17.
    PROJETO Condomínio VirgemMaria MA - Mapa de Aquisições RFP - 460 3.1Projetos > Arquitetura e Urbanismo NOTAS: REV. DATA DESCRIÇÃO EXEC. VERIF. APR.
  • 18.
    PROJETO Condomínio VirgemMaria DT - Declaração de Trabalho Especificação Quantidade Unidade Projeto arquitetônico da portaria 1 pl principal que deverá ser construída em alvenaria e detalhes em concreto aparente; portões de entrada e saída separados e automatizados. Projeto arquitetônico das quadras poliesportivas tipo outdoor, construída em concreto com superfície alisada; pintura de faixas com tinta epoxi nas cores branca, amarela e verde para atender as modalidades esportivas de voleibol, basquetebol e futebol. 1 pl Projeto arquitetônico da piscina semiolímpica aquecida, com revestimento cerâmico na cor branca; com profundidade variando de 1 m a 2,5 m de um extremo ao outro, equipada com vestiários. 1 pl Projeto arquitetônico do campo de futebol nas dimensões conforme padrão FIFA, equipado com vestiários e arquibancadas em uma das laterais do campo. 1 pl Projeto arquitetônico da churrasqueira coletiva com seis ambientes, construída em alvenaria rústica e telhado aparente em madeira de reflorestamento e telhas de cerâmica glasurada. 1 pl Projeto de urbanismo das ruas internas e praças, considerando pavimentação asfáltica e arborização com espécies nativas e exóticas e calçadas em pavers. 2 pl Prazos As propostas deverão ser encaminhadas ao escritório do empreendimento aos cuidados do GP até 23/12/14 às 12:00 horas. A elaboração dos projetos arquitetônicos completos deverá respeitar o prazo final de conclusão até 23/02/2015. As entregas serão escalonadas da seguinte forma: projeto de implantação geral, projetos da portaria e dos muros de divisas até 15/01/2015; projetos das praças internas, estacionamentos e área das churrasqueiras coletivas até 30/01/2015; projetos do salão de festas, campo de futebol, quadras poliesportivas e piscinas, até 15/02/2015; memorial descritivo e estatística para apresentação nos órgãos públicos, até 23/02/2015. Qualidade Requirida O projeto arquitetura e urbanismo, objeto desta concorrência, deverá conter um número de pranchas (desenhos) suficiente para demonstrar e aclarar tecnicamente todas as necessidades do projeto. Todo material produzido deverá estar baseado nas normas aplicáveis a este tipo de empreendimento, boas práticas de arquitetura e urbanismo e em conformidade com as normas e regras governamentais do município. Deverá ser aplicada na elaboração dos desenhos, soluções modernas e sustentáveis em relação ao uso do solo, água, energia e compatibilização com o meio
  • 19.
    ambiente do entorno.Os materiais especificados a serem aplicados deverão ter sua procedência rastreada devendo ser produzidos e/ou explorados por empresas certificadas e que atendam as disposições legais no que se refere ao respeito do meio ambiente. Equipamentos elétricos especificados no projeto deverão ter classificação "A" para consumo de energia e os materiais utilizados na sua fabricação deverão ser passíveis de reciclagem com taxa superior a 80%. Todas as áreas não pavimentadas deverão possuir vegetação e/ou cobertura permeável para permitir a penetração de água pluviais no solo. Os materiais de acabamento deverão ter classificação "A" de alto padrão de qualidade. Deverão ser utilizados de maneira geral materiais e equipamentos de última geração e de alto padrão de qualidade considerando-se a sua sustentabilidade em toda a sua cadeia produtiva. O condomínio pretende requerer a certificação "AQUA" de qualidade (Alta Qualidade Ambiental). Suporte Técnico O escritório de arquitetura contratado deverá dar suporte técnico na fase de liberação do empreendimento junto à prefeitura do município, contemplando a liberação das licenças e alvarás necessários. Durante a execução das obras a contratada deverá dar suporte técnico acompanhando a evolução dos trabalhos no sentido de apontar possíveis desvios do projeto validado. Em caso de fiscalizações realizadas pela prefeitura e/ou entidades de classe profissional, a contratada deverá participar destas ações ficando responsável pela apresentação de documentos e dados referentes a obra. Treinamento Desejado Em função dos requisitos definidos na especificação de qualidade, será necessário que se programe a realização, durante ou próximo ao final da execução do empreendimento, as formações necessárias no sentido de preparar o pessoal de manutenção e limpeza do futuro condomínio, a operar e manutenir as novas instalações. A Proponente deverá propor um conteúdo programático a ser aplicado aos profissionais que serão os responsáveis pelo bom funcionamento do condomínio após a sua implantação. Nivel Serviço O escritório contratado deverá revisar os projetos sempre que alterações se façam necessárias. Após as revisões deverá ser encaminhado ao escritório do empreendimento novas cópias dos projetos em papel, no formato padronizado ABNT A0 para desenhos e A4 para textos, além de uma cópia em mídia eletrônica. As versões superadas deverão ser arquivadas em espaço físico segregado apropriado e eletronicamente em partição do servidor destinada a esta finalidade, evitando-se desta maneira conflitos entre diferentes versões de documentos. Garantia Os projetos deverão ser garantidos em relação ao respeito das normas aplicáveis, funcionalidade das soluções adotadas, procedência dos materiais aplicados, qualificação e habilitação dos profissionais responsáveis técnicos. Deverá ser garantido todo e qualquer desembaraço burocrático junto aos órgãos governamentais. A garantia terá um prazo de duração de 5 anos a partir da aceitação do projeto arquitetônico e urbanismo. Local Entrega Todo material produzido pelo escritório de arquitetura contratado deverá ser entregue no escritório do empreendimento aos cuidados do assistente administrativo Sr. José Silva, o qual será responsável por receber, protocolar e encaminhar internamente todos os documentos recebidos.
  • 20.
    PROJETO Condomínio VirgemMaria DT - WBS do Contrato C.C. Fase / Pacote de Trabalho Unidade Quantidade Planejada Orçamento 26 Projeto de Arquitetura e Urbanismo 120.000,00 26.1 Projetos de implantação geral, portaria, muros de divisas pl 3 30.000,00 26.2 Projetos das praças, estacionamentos e churrasqueiras coletivas pl 3 30.000,00 26.3 Projetos do salão de festas, campo de futebol, quadras poliesportivas e piscinas pl 4 40.000,00 26.4 Memorial descritivo e estatistica pc 2 20.000,00
  • 21.
    PROJETO Condomínio VirgemMaria Equalização Architectural Job Architecture Project Face Especificação Técnica Quant. Unid. Valor Unit Valor Total Quant. Unid. Valor Unit Valor Total Quant. Unid. Valor Unit Valor Total Projeto arquitetônico da portaria principal que deverá ser construída em alvenaria e detalhes em concreto aparente; portões de entrada e saída separados e automatizados. 1 pl 8.800,00 8.800,00 1 pl 11.200,00 11.200,00 1 pl 9.800,00 9.800,00 Projeto arquitetônico das quadras poliesportivas tipo outdoor, construída em concreto com superfície alisada; pintura de faixas com tinta epoxi nas cores branca, amarela e verde para atender as modalidades esportivas de voleibol, basquetebol e futebol. 1 pl 11.500,00 11.500,00 1 pl 9.600,00 9.600,00 1 pl 10.200,00 10.200,00 Projeto arquitetônico da piscina semiolímpica aquecida, com revestimento cerâmico na cor branca; com profundidade variando de 1 m a 2,5 m de um extremo ao outro, equipada com vestiários. 1 pl 9.900,00 9.900,00 1 pl 12.300,00 12.300,00 1 pl 13.000,00 13.000,00 Projeto arquitetônico do campo de futebol nas dimensões conforme padrão FIFA, equipado com vestiários e arquibancadas em uma das laterais do campo. 1 pl 11.000,00 11.000,00 1 pl 8.900,00 8.900,00 1 pl 11.600,00 11.600,00 Projeto arquitetônico da churrasqueira coletiva com seis ambientes, construída em alvenaria rústica e telhado aparente em madeira de reflorestamento e telhas de cerâmica glasurada. 1 pl 10.100,00 10.100,00 1 pl 9.800,00 9.800,00 1 pl 9.700,00 9.700,00 Projeto de urbanismo das ruas internas e praças, considerando pavimentação asfáltica e arborização com espécies nativas e exóticas e calçadas em pavers. 2 pl 19.300,00 38.600,00 2 pl 21.600,00 43.200,00 2 pl 18.000,00 36.000,00
  • 22.
    PROJETO Condomínio VirgemMaria SP - Sistema de Pontuação Id Critério Classificatório Comercial Peso Architectural Job Architecture Project Face Nota Média Nota Média Nota Média 470 Menor Preço 4 9 36 7 28 8 32 580 Histórico de relacionamento com o cliente 2 8.5 17 7.75 15.5 8.5 17 Id Critério Classificatório Técnico Peso Architectural Job Architecture Project Face Nota Média Nota Média Nota Média 472 Alinhamento com DT 5 8.25 41.25 7.25 36.25 8.5 42.5 582 Estrutura comprovada para suporte técnico 3 6.75 20.25 7.5 22.5 7.75 23.25 581 Atestado de capacidade técnica 4 7.75 31 8 32 6.75 27
  • 23.
    PROJETO Condomínio VirgemMaria BM - Boletim de Medição Item Descrição Unidade Orçamento da Fase Peso[%] Quant Planejada Quant Realizada Critério[%] Avanço Físico Planejado Avanço Físico Realizado [%] 26 Projeto de Arquitetura e Urbanismo - 120.000,00 100 - - - - - - 26.1 Projetos de implantação geral, portaria, muros de divisas pl - - 3 3 25 30.000,00 30.000,00 100 26.2 Projetos das praças, estacionamentos e churrasqueiras coletivas pl - - 3 3 25 30.000,00 30.000,00 100 26.3 Projetos do salão de festas, campo de futebol, quadras poliesportivas e piscinas pl - - 4 4 33.33 40.000,00 40.000,00 100 26.4 Memorial descritivo e estatistica pc - - 2 2 16.67 20.000,00 20.000,00 100 TOTAL - - - 120.000,00 120.000,00 120.000,00 100
  • 24.
    PROJETO Condomínio VirgemMaria MA - Mapa de Aquisições RFP - 461 4.1Construção > Infraestrutura Básica NOTAS: REV. DATA DESCRIÇÃO EXEC. VERIF. APR.
  • 25.
    PROJETO Condomínio VirgemMaria SP - Sistema de Pontuação Id Critério Classificatório Comercial Peso Basic Infrastructure Simple Infrasctuture Infrastructure Singele Nota Média Nota Média Nota Média 474 Menor Preço 4 0 0 0 0 0 0 Id Critério Classificatório Técnico Peso Basic Infrastructure Simple Infrasctuture Infrastructure Singele Nota Média Nota Média Nota Média 475 Garantia Acima do Minimo Solicitada em DT 3 0 0 0 0 0 0 476 Alinhamento com DT 5 0 0 0 0 0 0 477 Atestado de capacidade técnica 4 0 0 0 0 0 0
  • 26.
    PROJETO Condomínio VirgemMaria MA - Mapa de Aquisições RFP - 462 3.3Projetos > Infraestrutura de Lazer NOTAS: REV. DATA DESCRIÇÃO EXEC. VERIF. APR.
  • 27.
    PROJETO Condomínio VirgemMaria SP - Sistema de Pontuação Id Critério Classificatório Comercial Peso Leisure Project Hobby Architectural Recreational Facilities Nota Média Nota Média Nota Média 478 Menor Custo 5 0 0 0 0 0 0 Id Critério Classificatório Técnico Peso Leisure Project Hobby Architectural Recreational Facilities Nota Média Nota Média Nota Média 479 Alinhamento com DT 5 0 0 0 0 0 0 480 Tempo de resposta a um atendimento 3 0 0 0 0 0 0 481 Estrutura comprovada para suporte técnico 4 0 0 0 0 0 0
  • 28.
    PROJETO Condomínio VirgemMaria MA - Mapa de Aquisições RFP - 465 3.2Projetos > Infraestrutura Básica NOTAS: REV. DATA DESCRIÇÃO EXEC. VERIF. APR.
  • 29.
    PROJETO Condomínio VirgemMaria SP - Sistema de Pontuação Id Critério Classificatório Comercial Peso Basic Infrastructure Simple Infrasctuture Infrastructure Singele Nota Média Nota Média Nota Média 488 Menor Preço 5 0 0 0 0 0 0 Id Critério Classificatório Técnico Peso Basic Infrastructure Simple Infrasctuture Infrastructure Singele Nota Média Nota Média Nota Média 489 Alinhamento com DT 5 0 0 0 0 0 0 490 Tempo de resposta a um atendimento 4 0 0 0 0 0 0 491 Tempo de mercado da empresa 3 0 0 0 0 0 0
  • 30.
    PROJETO Condomínio VirgemMaria MA - Mapa de Aquisições RFP - 466 2.12.22.3Viabilidade > LocalViabilidade > FornecedorViabilidade > Econômica NOTAS: REV. DATA DESCRIÇÃO EXEC. VERIF. APR.
  • 31.
    PROJETO Condomínio VirgemMaria SP - Sistema de Pontuação Id Critério Classificatório Comercial Peso Study Business Optima Location Visibility Business Nota Média Nota Média Nota Média 492 Menor Preço 5 0 0 0 0 0 0 Id Critério Classificatório Técnico Peso Study Business Optima Location Visibility Business Nota Média Nota Média Nota Média 493 Tempo de mercado da empresa 4 0 0 0 0 0 0 494 Atestado de capacidade técnica 4 0 0 0 0 0 0 495 Tempo de resposta a um atendimento 5 0 0 0 0 0 0 496 Histórico de relacionamento com o cliente 3 0 0 0 0 0 0
  • 32.
    PROJETO Condomínio VirgemMaria MA - Mapa de Aquisições RFP - 467 4.2Construção > Infraestrutura de Lazer NOTAS: REV. DATA DESCRIÇÃO EXEC. VERIF. APR.
  • 33.
    PROJETO Condomínio VirgemMaria SP - Sistema de Pontuação Id Critério Classificatório Comercial Peso Basic Infrastructure Simple Infrasctuture Infrastructure Singele Nota Média Nota Média Nota Média 497 Menor Preço 5 0 0 0 0 0 0 Id Critério Classificatório Técnico Peso Basic Infrastructure Simple Infrasctuture Infrastructure Singele Nota Média Nota Média Nota Média 498 Garantia Acima do Minimo Solicitado na DT 4 0 0 0 0 0 0 499 Alinhamento com DT 5 0 0 0 0 0 0 500 Atestado de capacidade técnica 3 0 0 0 0 0 0 501 Estrutura comprovada para suporte técnico 2 0 0 0 0 0 0
  • 34.
    PROJETO Condomínio VirgemMaria MA - Mapa de Aquisições RFP - 468 5.1Encerramento > Evento de Lançamento NOTAS: REV. DATA DESCRIÇÃO EXEC. VERIF. APR.
  • 35.
    PROJETO Condomínio VirgemMaria SP - Sistema de Pontuação Id Critério Classificatório Comercial Peso Majesty Events Selenion Programming Reality Dream Nota Média Nota Média Nota Média 502 Menor Preço 5 0 0 0 0 0 0 Id Critério Classificatório Técnico Peso Majesty Events Selenion Programming Reality Dream Nota Média Nota Média Nota Média 504 Alinhamento com DT 5 0 0 0 0 0 0 505 Histórico de relacionamento com o cliente 4 0 0 0 0 0 0 506 Estrutura comprovada para suporte técnico 3 0 0 0 0 0 0 507 Atestado de capacidade técnica 2 0 0 0 0 0 0 508 Tempo de mercado da empresa 1 0 0 0 0 0 0 509 Localização física da empresa 1 0 0 0 0 0 0
  • 36.
    PROJETO Condomínio VirgemMaria MA - Mapa de Aquisições RFP - 469 5.2Encerramento > Desmobilização Equipes do Projeto NOTAS: REV. DATA DESCRIÇÃO EXEC. VERIF. APR.
  • 37.
    PROJETO Condomínio VirgemMaria SP - Sistema de Pontuação Id Critério Classificatório Comercial Peso Demobilization Job Work Organization Storage Work Nota Média Nota Média Nota Média 514 Menor Preço 5 0 0 0 0 0 0 Id Critério Classificatório Técnico Peso Demobilization Job Work Organization Storage Work Nota Média Nota Média Nota Média 512 Alinhamento com DT 4 0 0 0 0 0 0 511 Estrutura comprovada para suporte técnico 5 0 0 0 0 0 0 513 Localização física da empresa 3 0 0 0 0 0 0
  • 38.
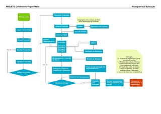
    PROJETO Condomínio VirgemMaria Fluxograma de Execução