Incorporar apresentação
Baixar para ler offline










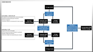
Titulo: CONSEGS Alunos:Alex Venâncio de Oliveira ,Douglas Soares Sales, Cidade: Berrini Disciplina: Fundamentos Turma: GEMP19 Data:17-02-2016 Hora:00:13 Comentarios:Esse trabalho de Gestão de Projetos tem como participantes os alunos Alex Venâncio de Oliveira, Emílio Raniere Alves e Douglas Soares Sales da turma GEMP19 BERRINI Publico até ápos a correção








