TAP - Termo de Abertura do Projeto
Projeto
A Praça é Nossa
Descrição
Construção de um túnel para passagem de veículos na Avenida Dom Luís visando a preservação da Praça Portugal.
Justificativa
Devido ao aumento de veículos que circulam diariamente, cerca de 35.000 no binário Dom Luís e o cruzamento da
Avenida Desembargador Moreira César que é interceptado pela Praça Portugal, hoje tombada, viu-se a necessidade da
construção de um túnel para otimizar o fluxo de veículos. A preservação da memória e da história de uma cidade está
ligada a preservação do seu patrimônio histórico.
Objetivo S.M.A.R.T.
Fazer uma obra de mobilidade urbana no prazo de 18 meses, reduzindo em torno de 30% o congestionamento em
volta da Praça Portugal,sem a necessidade de desapropriação garantindo a satisfação da população com a
preservação da praça.
Requisitos
- Otimização do fluxo de veículos nas duas avenidas reduzindo o congestionamento.
- Redução de ruídos e emissão de gases poluentes oriundo de veículos parado nas vias.
- Preservação do patrimônio histórico do bairro.
- Revitalização do novo espaço de lazer e entretenimento.
- Valorização da área comercial e residencial com o novo ponto atrativo do bairro.
- Geração de bem estar, comodidade e conforto para a população
- Melhores condições para os motoristas com um trânsito sem stress.
Designação
Wilzie Anne designada como a Gerente de Projetos da Praça é Nossa, fica responsável por desenvolver o plano de
gerenciamento, orientar e gerenciar as entregas de pacotes de trabalho e fases, monitorar e controlar os processos,
realizar mudanças quando necessárias e contingenciar com stakeholders afim de atender os seus requisitos para que o
objetivo do projeto tenha gerado o resultado esperado e no tempo determinado.
Milestones
- Início da obra: 01/03/2016
- Contratação de mão de obra: 02/03/2016
- Serviços preliminares: 02/03/2016
- Criação de rotas alternativas: 09/03/2016
- Divulgação na mídia para mudança de rotas: 27/03/2016
- Fundação e escavação: 01/04/2016
- Super estrutura: 01/05/2016
- Supra estrutura: 01/06/2016
- Final da obra: 01/08/2017
Orçamento
A obra está estimada em R$100.000,00.
Riscos
- A população e o comércio que se sentem prejudicados com a obra.
- Aumento da poluição sonora e visual durante a obra.
- Paralisação da obra por falta de licenças obrigatórias.
- Atraso na entrega de materiais.
- Quebra de equipamentos e manutenção escassa.
- Acidentes de trabalho que gerem afastamento.
- Desmoronamentos na fase de escavação.
- Intempéries da natureza causando atraso.
- Concluir a obra conforme o projeto.
- Melhoria do fluxo do trânsito.
- Revitalização da praça.
- Preservação do patrimônio histórico do bairro.
- Valorização das áreas residenciais e comerciais.
Data, Assinatura do Sponsor
30/11/-0001 - Aguardando
ISH - Registro de Stakeholder Online
Cadastro
Stakeholder Posição Papel no Projeto Email Telefone Celular
Comércio Lojistas do local Desenvolvimento econômico e social comercio@fortaleza.com.br
Fornecedores Empresário Suprimentos da Obra forn@fortaleza.com.br
Gabriel Cesar Carleto Sponsor do Projeto gabriel_carleto@hotmail.com
Luiz Cleano C. Camarão Neto Engenheiro Civil Membro da Equipe de Projeto cleanoneto@hotmail.com
Meio Ambiente Ambientalista Fiscalização ma@fortaleza.com.br
População de Fortaleza Utilização pop@fortaleza.com.br
Prefeitura Municipal de
Fortaleza
Supervisor da Prefeitura Contratante pmf@fortaleza.com.br
Rui Tadeu Administrador do Projeto Membro da Equipe de Projeto ruitadeu01@hotmail.com
Secretaria de Cultura de
Fortaleza
Auditor da SECUF Patrimônio Histórico Cultura@fortaleza.com.br
Wilzie Anne Soares Sales Engenheira Civil Gerente do Projeto wilzieanne@gmail.com
WBS - Estrutura de Decomposição do Trabalho
Descomposição
C.C. Fase / Subfase / Pacote de Trabalho Análise M/B
1 VIABILIDADE
1.1 Projetos Buy
1.2 Licenças Make
1.3 ART Make
2 ADMINISTRAÇÃO E DESPESAS
2.1 Recursos Humanos
2.1.1 Contratações Make
2.1.2 Empreiteiros Buy
2.2 Financeiro
2.2.1 Custo Fixo Make
2.2.2 Custo Variável Make
3 ENGENHARIA
3.1 Gestão de Contrato
3.1.1 Relacionamento com o Cliente Make
3.1.2 Controle Físico - Financeiro Make
3.2 Gestão de Produção
3.2.1 Serviços Preliminares Make
3.2.2 Fundação Buy
3.2.3 Estrutura Make
3.2.4 Instalações Buy
3.2.5 Acabamento Buy
3.3 Gestão de Planejamento
3.3.1 Sala Técnica Make
3.3.2 Planejamento e Controle Make
4 LOGISTICA
4.1 Compras Buy
4.2 Equipamentos Buy
5 QSMS
5.1 Qualidade
5.1.1 Implantação Make
5.1.2 LAboratórios Buy
5.2 Segurança do Trabalho
5.2.1 Implantação Make
5.2.2 Exames Make
5.3 Meio Ambiente e Saúde
5.3.1 Implantação Make
5.3.2 Gerenciamento de Resíduos Make
D-WBS - Dicionário WBS Fase : VIABILIDADE
C.C. Pacote de Trabalho Descrição Entrega do PT Critério de Aceitação OK
1.1 Projetos Elaboração da análise crítica com todos os projetos
que foram revisados ou os novos projetos recebidos
pelo contratante.
Documento de Análise Crítica Impresso Essa análise deve ser assinada pelo
engenheiro
Aguardando
1.2 Licenças Licenças, alvará e autorizações necessárias para
execução da obra até a emissão do habite-se.
Emissão das Licenças Licenças assinadas Aguardando
1.3 ART Preenchimento do formulário online no site do CREA
e emissão do boleto para pagamento. Aguardar o
aceite do pagamento para emissão da ART pelo site.
Emissão do documento pelo CREA Documento com assinatura do
responsável técnico
Aguardando
D-WBS - Dicionário WBS Fase : ADMINISTRAÇÃO E DESPESAS
C.C. Pacote de Trabalho Descrição Entrega do PT Critério de Aceitação OK
2.1.1 Contratações Divulgação de vagas e processo seletivo de
candidatos.
Ficha e documentos de contratação Assinatura de contrato Aguardando
2.1.2 Empreiteiros Definição da empreiteira para a execução do serviço. Contrato da empreiteira Contrato assinado por todas as partes
envolvidas
Aguardando
2.2.1 Custo Fixo Análise do espelho de ponto e tratamento de
divergências.
Folha de Pagamento Assinatura do holerite Aguardando
2.2.2 Custo Variável Recebimento de títulos, lançamento e programação
para pagamento.
Notas e boletos de fornecedores e
concessionárias
Comprovante de pagamento e baixa no
gerencial
Aguardando
D-WBS - Dicionário WBS Fase : ENGENHARIA
C.C. Pacote de Trabalho Descrição Entrega do PT Critério de Aceitação OK
3.1.1 Relacionamento com o Cliente Visita técnica do supervisor da prefeitura e pesquisa
de satisfação da qualidade.
Visita técnica Recebimento da medição Aguardando
3.1.2 Controle Físico - Financeiro Elaboração de relatórios afim de analisar a evolução
da obra com o valor gasto até o momento.
Relatório de cronograma
físico-financeiro
Divulgação do relatório Aguardando
3.2.1 Serviços Preliminares Limpeza do terreno, locação da obra, construção
das áreas de vivências e depósitos do canteiro e
ligações provisórias de energia e água.
Declaração de concessionárias e
Segurança do Trabalho e Meio
Declaração de ligações provisórias de
energia e água e termo
Aguardando
3.2.2 Fundação Execução do serviço de sondagem, fundação e
elaboração de fichas de verificação de serviço e
controle tecnológicos de solo e concreto.
Elaboração de fichas de verificação de
serviços, laudo técni
Pagamento da nota fiscal Aguardando
3.2.3 Estrutura Execução do serviço de estrutura e supra estrutura e
elaboração de fichas de verificação de serviços,
laudo técnico de ensaios e controle tecnológico.
Elaboração de fichas de verificação de
serviços, laudo técni
Pagamento da nota fiscal Aguardando
3.2.4 Instalações Execução dos serviços de instalações elétricas,
sistemas de prevenção contra descargas
atmosféricas (SPDA) e hidrossanitárias.
Elaboração de fichas de verificação de
serviços
Pagamento da nota fiscal Aguardando
3.2.5 Acabamento Execução dos serviços de pintura, paisagismo e
limpeza.
Elaboração de fichas de verificação de
serviços
Pagamento da nota fiscal Aguardando
3.3.1 Sala Técnica Recebimento de projetos para distribuição após
validação da engenharia. Elaboração e controle das
medições dos serviços executados conforme diário
de obra e relatórios fotográficos para envio ao
proponente.
Controle de projetos e medições Assinatura da medição e lista de
distribuição de projetos
Aguardando
3.3.2 Planejamento e Controle Elaboração do cronograma conforme prazo de obra
e acompanhamento do previsto x realizado com
identificação de caminho crítico. Sintetização dos
custos gasto com pagamento de títulos, medições e
benefícios durante o mês para gerar os relatórios
gerencial e discrepância.
Cronograma, relatórios gerenciais e
discrepância
Divulgação dos relatórios Aguardando
D-WBS - Dicionário WBS Fase : LOGISTICA
C.C. Pacote de Trabalho Descrição Entrega do PT Critério de Aceitação OK
4.1 Compras Através da planilha de levantamento de materiais
fazer o mapa de cotação com 3 fornecedores e
encaminhar para a aprovação do engenheiro e
finalizar o pedido com a ordem de compra.
Orçamentos Ordem de Compra. Aguardando
4.2 Equipamentos Levantamento de equipamento a serem utilizados na
obra e o tempo necessário para locação.
Nota Fiscal de locação NF quitada Aguardando
D-WBS - Dicionário WBS Fase : QSMS
C.C. Pacote de Trabalho Descrição Entrega do PT Critério de Aceitação OK
5.1.1 Implantação Implantação e aplicação da norma ISO 9001 e
PBQP. Treinamentos de procedimentos executivos,
controle tecnológico.
Documentos da Qualidade Assinaturas e carimbos conforme a
norma dos respectivos resp
Aguardando
5.1.2 LAboratórios Possuir laudo de calibração de todas as máquinas
utilizados para ensaios e aferição de equipamentos.
Controlar através de planilhas todos os ensaios
realizados e validados e realizar calibrações de
equipamentos internos a partir do padrão.
Laudos de Calibração e laudos de
ensaios
Carimbo de validação da Qualidade. Aguardando
5.2.1 Implantação Implantação e aplicação da norma ISO 18000 bem
encaminhamento para os exames aplicados a
função de contrato, treinamentos e Integração da
Segurança.
Documentos da Segurança Assinaturas e carimbos conforme a
norma dos respectivos resp
Aguardando
5.2.2 Exames Encaminhar os colaboradores contratados para
realizar exames pertinentes a sua função.
Encaminhamento de exames ASO apto para o serviço Aguardando
5.3.1 Implantação Implantação e aplicação da norma ISO 14001.
Controle das licenças.
Documentos do Meio Ambiente Assinaturas e carimbos dos
responsáveis
Aguardando
5.3.2 Gerenciamento de Resíduos Elaborar todos o plano de gerenciamento de
resíduos gerados na obra com seus locais de
destino, forma de segregar, planos de ações.
Documentos do PGRCC PGRCC aprovado Aguardando
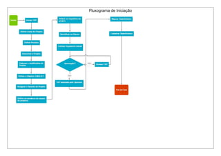
Fluxograma de Iniciação
Fluxograma de Planejamento
Fluxograma de Execução
Fluxograma de Monitoramento & Controle
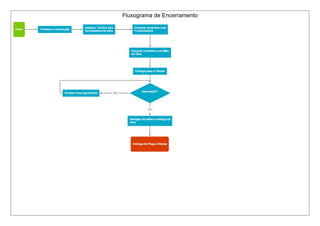
Fluxograma de Encerramento

A praça é nossa

  • 1.
    TAP - Termode Abertura do Projeto Projeto A Praça é Nossa Descrição Construção de um túnel para passagem de veículos na Avenida Dom Luís visando a preservação da Praça Portugal. Justificativa Devido ao aumento de veículos que circulam diariamente, cerca de 35.000 no binário Dom Luís e o cruzamento da Avenida Desembargador Moreira César que é interceptado pela Praça Portugal, hoje tombada, viu-se a necessidade da construção de um túnel para otimizar o fluxo de veículos. A preservação da memória e da história de uma cidade está ligada a preservação do seu patrimônio histórico. Objetivo S.M.A.R.T. Fazer uma obra de mobilidade urbana no prazo de 18 meses, reduzindo em torno de 30% o congestionamento em volta da Praça Portugal,sem a necessidade de desapropriação garantindo a satisfação da população com a preservação da praça. Requisitos - Otimização do fluxo de veículos nas duas avenidas reduzindo o congestionamento. - Redução de ruídos e emissão de gases poluentes oriundo de veículos parado nas vias. - Preservação do patrimônio histórico do bairro. - Revitalização do novo espaço de lazer e entretenimento. - Valorização da área comercial e residencial com o novo ponto atrativo do bairro. - Geração de bem estar, comodidade e conforto para a população - Melhores condições para os motoristas com um trânsito sem stress. Designação Wilzie Anne designada como a Gerente de Projetos da Praça é Nossa, fica responsável por desenvolver o plano de gerenciamento, orientar e gerenciar as entregas de pacotes de trabalho e fases, monitorar e controlar os processos, realizar mudanças quando necessárias e contingenciar com stakeholders afim de atender os seus requisitos para que o objetivo do projeto tenha gerado o resultado esperado e no tempo determinado. Milestones - Início da obra: 01/03/2016 - Contratação de mão de obra: 02/03/2016 - Serviços preliminares: 02/03/2016 - Criação de rotas alternativas: 09/03/2016 - Divulgação na mídia para mudança de rotas: 27/03/2016 - Fundação e escavação: 01/04/2016 - Super estrutura: 01/05/2016 - Supra estrutura: 01/06/2016 - Final da obra: 01/08/2017 Orçamento A obra está estimada em R$100.000,00. Riscos - A população e o comércio que se sentem prejudicados com a obra. - Aumento da poluição sonora e visual durante a obra. - Paralisação da obra por falta de licenças obrigatórias. - Atraso na entrega de materiais. - Quebra de equipamentos e manutenção escassa. - Acidentes de trabalho que gerem afastamento.
  • 2.
    - Desmoronamentos nafase de escavação. - Intempéries da natureza causando atraso. - Concluir a obra conforme o projeto. - Melhoria do fluxo do trânsito. - Revitalização da praça. - Preservação do patrimônio histórico do bairro. - Valorização das áreas residenciais e comerciais. Data, Assinatura do Sponsor 30/11/-0001 - Aguardando
  • 3.
    ISH - Registrode Stakeholder Online Cadastro Stakeholder Posição Papel no Projeto Email Telefone Celular Comércio Lojistas do local Desenvolvimento econômico e social comercio@fortaleza.com.br Fornecedores Empresário Suprimentos da Obra forn@fortaleza.com.br Gabriel Cesar Carleto Sponsor do Projeto gabriel_carleto@hotmail.com Luiz Cleano C. Camarão Neto Engenheiro Civil Membro da Equipe de Projeto cleanoneto@hotmail.com Meio Ambiente Ambientalista Fiscalização ma@fortaleza.com.br População de Fortaleza Utilização pop@fortaleza.com.br Prefeitura Municipal de Fortaleza Supervisor da Prefeitura Contratante pmf@fortaleza.com.br Rui Tadeu Administrador do Projeto Membro da Equipe de Projeto ruitadeu01@hotmail.com Secretaria de Cultura de Fortaleza Auditor da SECUF Patrimônio Histórico Cultura@fortaleza.com.br Wilzie Anne Soares Sales Engenheira Civil Gerente do Projeto wilzieanne@gmail.com
  • 4.
    WBS - Estruturade Decomposição do Trabalho Descomposição C.C. Fase / Subfase / Pacote de Trabalho Análise M/B 1 VIABILIDADE 1.1 Projetos Buy 1.2 Licenças Make 1.3 ART Make 2 ADMINISTRAÇÃO E DESPESAS 2.1 Recursos Humanos 2.1.1 Contratações Make 2.1.2 Empreiteiros Buy 2.2 Financeiro 2.2.1 Custo Fixo Make 2.2.2 Custo Variável Make 3 ENGENHARIA 3.1 Gestão de Contrato 3.1.1 Relacionamento com o Cliente Make 3.1.2 Controle Físico - Financeiro Make 3.2 Gestão de Produção 3.2.1 Serviços Preliminares Make 3.2.2 Fundação Buy 3.2.3 Estrutura Make 3.2.4 Instalações Buy 3.2.5 Acabamento Buy 3.3 Gestão de Planejamento 3.3.1 Sala Técnica Make 3.3.2 Planejamento e Controle Make 4 LOGISTICA 4.1 Compras Buy 4.2 Equipamentos Buy 5 QSMS 5.1 Qualidade 5.1.1 Implantação Make 5.1.2 LAboratórios Buy 5.2 Segurança do Trabalho 5.2.1 Implantação Make 5.2.2 Exames Make 5.3 Meio Ambiente e Saúde 5.3.1 Implantação Make 5.3.2 Gerenciamento de Resíduos Make
  • 5.
    D-WBS - DicionárioWBS Fase : VIABILIDADE C.C. Pacote de Trabalho Descrição Entrega do PT Critério de Aceitação OK 1.1 Projetos Elaboração da análise crítica com todos os projetos que foram revisados ou os novos projetos recebidos pelo contratante. Documento de Análise Crítica Impresso Essa análise deve ser assinada pelo engenheiro Aguardando 1.2 Licenças Licenças, alvará e autorizações necessárias para execução da obra até a emissão do habite-se. Emissão das Licenças Licenças assinadas Aguardando 1.3 ART Preenchimento do formulário online no site do CREA e emissão do boleto para pagamento. Aguardar o aceite do pagamento para emissão da ART pelo site. Emissão do documento pelo CREA Documento com assinatura do responsável técnico Aguardando
  • 6.
    D-WBS - DicionárioWBS Fase : ADMINISTRAÇÃO E DESPESAS C.C. Pacote de Trabalho Descrição Entrega do PT Critério de Aceitação OK 2.1.1 Contratações Divulgação de vagas e processo seletivo de candidatos. Ficha e documentos de contratação Assinatura de contrato Aguardando 2.1.2 Empreiteiros Definição da empreiteira para a execução do serviço. Contrato da empreiteira Contrato assinado por todas as partes envolvidas Aguardando 2.2.1 Custo Fixo Análise do espelho de ponto e tratamento de divergências. Folha de Pagamento Assinatura do holerite Aguardando 2.2.2 Custo Variável Recebimento de títulos, lançamento e programação para pagamento. Notas e boletos de fornecedores e concessionárias Comprovante de pagamento e baixa no gerencial Aguardando
  • 7.
    D-WBS - DicionárioWBS Fase : ENGENHARIA C.C. Pacote de Trabalho Descrição Entrega do PT Critério de Aceitação OK 3.1.1 Relacionamento com o Cliente Visita técnica do supervisor da prefeitura e pesquisa de satisfação da qualidade. Visita técnica Recebimento da medição Aguardando 3.1.2 Controle Físico - Financeiro Elaboração de relatórios afim de analisar a evolução da obra com o valor gasto até o momento. Relatório de cronograma físico-financeiro Divulgação do relatório Aguardando 3.2.1 Serviços Preliminares Limpeza do terreno, locação da obra, construção das áreas de vivências e depósitos do canteiro e ligações provisórias de energia e água. Declaração de concessionárias e Segurança do Trabalho e Meio Declaração de ligações provisórias de energia e água e termo Aguardando 3.2.2 Fundação Execução do serviço de sondagem, fundação e elaboração de fichas de verificação de serviço e controle tecnológicos de solo e concreto. Elaboração de fichas de verificação de serviços, laudo técni Pagamento da nota fiscal Aguardando 3.2.3 Estrutura Execução do serviço de estrutura e supra estrutura e elaboração de fichas de verificação de serviços, laudo técnico de ensaios e controle tecnológico. Elaboração de fichas de verificação de serviços, laudo técni Pagamento da nota fiscal Aguardando 3.2.4 Instalações Execução dos serviços de instalações elétricas, sistemas de prevenção contra descargas atmosféricas (SPDA) e hidrossanitárias. Elaboração de fichas de verificação de serviços Pagamento da nota fiscal Aguardando 3.2.5 Acabamento Execução dos serviços de pintura, paisagismo e limpeza. Elaboração de fichas de verificação de serviços Pagamento da nota fiscal Aguardando 3.3.1 Sala Técnica Recebimento de projetos para distribuição após validação da engenharia. Elaboração e controle das medições dos serviços executados conforme diário de obra e relatórios fotográficos para envio ao proponente. Controle de projetos e medições Assinatura da medição e lista de distribuição de projetos Aguardando 3.3.2 Planejamento e Controle Elaboração do cronograma conforme prazo de obra e acompanhamento do previsto x realizado com identificação de caminho crítico. Sintetização dos custos gasto com pagamento de títulos, medições e benefícios durante o mês para gerar os relatórios gerencial e discrepância. Cronograma, relatórios gerenciais e discrepância Divulgação dos relatórios Aguardando
  • 8.
    D-WBS - DicionárioWBS Fase : LOGISTICA C.C. Pacote de Trabalho Descrição Entrega do PT Critério de Aceitação OK 4.1 Compras Através da planilha de levantamento de materiais fazer o mapa de cotação com 3 fornecedores e encaminhar para a aprovação do engenheiro e finalizar o pedido com a ordem de compra. Orçamentos Ordem de Compra. Aguardando 4.2 Equipamentos Levantamento de equipamento a serem utilizados na obra e o tempo necessário para locação. Nota Fiscal de locação NF quitada Aguardando
  • 9.
    D-WBS - DicionárioWBS Fase : QSMS C.C. Pacote de Trabalho Descrição Entrega do PT Critério de Aceitação OK 5.1.1 Implantação Implantação e aplicação da norma ISO 9001 e PBQP. Treinamentos de procedimentos executivos, controle tecnológico. Documentos da Qualidade Assinaturas e carimbos conforme a norma dos respectivos resp Aguardando 5.1.2 LAboratórios Possuir laudo de calibração de todas as máquinas utilizados para ensaios e aferição de equipamentos. Controlar através de planilhas todos os ensaios realizados e validados e realizar calibrações de equipamentos internos a partir do padrão. Laudos de Calibração e laudos de ensaios Carimbo de validação da Qualidade. Aguardando 5.2.1 Implantação Implantação e aplicação da norma ISO 18000 bem encaminhamento para os exames aplicados a função de contrato, treinamentos e Integração da Segurança. Documentos da Segurança Assinaturas e carimbos conforme a norma dos respectivos resp Aguardando 5.2.2 Exames Encaminhar os colaboradores contratados para realizar exames pertinentes a sua função. Encaminhamento de exames ASO apto para o serviço Aguardando 5.3.1 Implantação Implantação e aplicação da norma ISO 14001. Controle das licenças. Documentos do Meio Ambiente Assinaturas e carimbos dos responsáveis Aguardando 5.3.2 Gerenciamento de Resíduos Elaborar todos o plano de gerenciamento de resíduos gerados na obra com seus locais de destino, forma de segregar, planos de ações. Documentos do PGRCC PGRCC aprovado Aguardando
  • 10.
  • 11.
  • 12.
  • 13.
  • 15.