PROJETO Construção nova casa TAP - Termo de Abertura do Projeto
Nome
Construção nova casa
Descrição
Construção de um nova casa, moderna mediante aceitação proposta técnica-comercial.
Justificativa
Construir uma casa completa moderna para atender as necessidades do solicitante.
Atender às normas vigentes da construção civil.
Realizar a construção no tempo adequado dentro do orçamento, custo e tempo solicitado.
Objetivo S.M.A.R.T.
S - Construção de uma casa moderna
M - Orçamento não deve ser maior que R$300.000,00.
A - Todos as entregas devem ser aceitas pelos solicitantes com todos os todos os requisitos exigidos.
R - A nova casa construída deve se utilizar de materiais modernos e das técnicas de gerenciamento de projetos
recomendadas pelo PMI
T - A mesma deve ser entregue em até 6 meses após aprovação da proposta técnica-comercial
Requisitos
A casa deve ter três quartos, sendo uma suíte.
Duas vagas na garagem
Espaço amplo para lazer
2 Banheiros
Instalação de armários e pisos na cozinha. Nos demais cômodos, o piso deverá ser de sinteco.
Designação
Leonardo Matos é o Gerente do Projeto. Sua autoridade é total na esfera da divisão, podendo contratar, realizar
compras e gerenciar o pessoal de acordo com seus próprios critérios.
No aspecto financeiro, a autoridade do gerente de projeto estará limitada a alterações de no máximo 10% do
orçamento total do projeto.
No caso de necessidade de relacionamento externo à divisão, sua autoridade é a funcional inerente ao seu posto
dentro da organização.
Milestones
Entrega de Projeto de Alvenaria (Buy);
Entrega de Estrutura (Make);
Entrega de Fechamento (Make);
Entrega de Acabamento (Make);
Entrega de Projeto de Elétrica(Buy);
Testes rede elétrica (Make);
Entrega de Projeto de Hidráulica(Buy);
Testes Hidráulicos (Make).
Orçamento
Alvenaria (R$50.000,00)
Estrutura (R$100.000,00)
Fechamento/Cobertura (R$50.0000,00)
Elétrica (R$50.000,00)
Hidráulica (R$ 50.000,00)
Riscos
Condições Meteorológicas desfavoráveis para construção;
Falta de mão-de-obra;
Atraso no fornecimento de materiais;
Atraso na emissão de licenças para construção;
Término da obra antes do prazo determinado;
Custo inferiores aos previstos no orçamento.
Data, Assinatura do Sponsor
30/11/-0001 - Aprovado
OTMMA3 Leonardo Antonio Ribeiro de Matos - 23/06/2014 14:37:19
PROJETO Construção nova casa ISH - Registro de Stakeholder
Stakeholder Posição Papel no
Projeto
Email Telefone Celular
Eduardo Silva Engenheiro Técnico Membro da Equipe de
Projeto
eduardoawk@yahoo.com.br
Felipe Martins Diretor Financeiro Membro da Equipe de
Projeto
gmartins.felipe@gmail.com
Gilcelio Souza Engenheiro
Coordenador
Sponsor do Projeto gilceliosouza@gmail.com (31) 9306-6452
Leonardo Antonio
Ribeiro de Matos
Gerente do Projeto leonardoarmatos@hotmail.com
PROJETO Construção nova casa ISH - Registro de Stakeholder
Classificação Outras Caracteristicas Requisitos Superficiais Estrátegia
Manter informado Membro da equipe Ser reconhecido na empresa como um bom
profissional e executar o projeto atendendo às
expectativas do solicitante.
Manter informado e engajado.
Mínimo esforço Membro da rede Ser reconhecido na empresa como um bom
profissional e executar o projeto atendendo às
expectativas do solicitante.
Manter informado e engajado no projeto.
Gerenciar com atenção Aliado, fonte de poder. Expectativa que o projeto seja executado gerando
lucro.
Manter informado e utilizar como fonte de poder para
influenciar os demais envolvidos do projeto.
Utilizar como desbloqueador de dificuldades que
possam ocorrer durante o projeto.
Gerenciar com atenção Fonte de poder. Expectativa de atender às necessidades do projeto no
qual foi nomeado.
Obter reconhecimento profissional e alavancar a
carreira.
Utilizar como fonte de poder, para que influencie
positivamente as demais partes envolvidas.
PROJETO Construção nova casa Dreq - Declaração de Requisitos
Requisitos do Projeto
Stakeholder Requisito Detalhado Classificação Prioridade Componente
Relacionado
Entrega onde se
manifesta
Rastreabilidade
Gilcelio Souza Construir uma casa completa moderna
para atender às necessidades do
solicitante.
Gerenciar com atenção 1 S,,,, 1.1 - Plano de Projeto >
Declaração de Escopo
1.1 - Aguardando
Gilcelio Souza Orçamento não deve ser maior que
R$300.000,00, distribuídos da seguinte
forma:
- Alvenaria (R$50.000,00)
- Estrutura (R$100.000,00)
- Fechamento/Cobertura (R$50.0000,00)
- Elétrica (R$50.000,00)
- Hidráulica (R$ 50.000,00)
Gerenciar com atenção 1 ,M,,, 1.6 - Plano de Projeto >
Orçamento
1.6 - Aguardando
Gilcelio Souza Todos as entregas devem ser aceitas
pelos solicitantes com o cumprimento de
todos os requisitos exigidos.
Gerenciar com atenção 1 ,,A,, 1.5 - Plano de Projeto >
Cronograma
1.5 - Aguardando
Gilcelio Souza A nova casa construída deve se utilizar
de materiais modernos e das técnicas de
gerenciamento de projetos
recomendadas pelo PMI
Gerenciar com atenção 2 ,,,R, 1.1 - Plano de Projeto >
Declaração de Escopo
1.8 - Plano de Projeto >
Indicadores de qualidade
1.1 - Aguardando
1.8 - Aguardando
Gilcelio Souza A casa deve ser entregue em até 6
meses após aprovação da proposta
técnica-comercial.
Gerenciar com atenção 1 ,,,,T 1.5 - Plano de Projeto >
Cronograma
1.5 - Aguardando
PROJETO Construção nova casa Dreq - Declaração de Requisitos
Requisitos do Produto
Stakeholder Requisito Detalhado Classificação Prioridade Componente
Relacionado
Entrega onde se
manifesta
Rastreabilidade
Gilcelio Souza A casa deve ter três quartos, sendo uma
suíte
Gerenciar com atenção 1 S,,,, 1.1 - Plano de Projeto >
Declaração de Escopo
2.4 - Alvenaria > Acabamento
1.1 - Aguardando
2.4 - Aguardando
Gilcelio Souza Garagem para comportar dois veículos Gerenciar com atenção 1 S,,,, 1.1 - Plano de Projeto >
Declaração de Escopo
2.4 - Alvenaria > Acabamento
1.1 - Aguardando
2.4 - Aguardando
Gilcelio Souza Espaço amplo para lazer, contendo
playground, Churrasqueira, Quadra de
Peteca e área de convivência coberta
Gerenciar com atenção 1 S,,,, 1.1 - Plano de Projeto >
Declaração de Escopo
2.4 - Alvenaria > Acabamento
1.1 - Aguardando
2.4 - Aguardando
Gilcelio Souza 2 Banheiros sociais Gerenciar com atenção 1 S,,,, 1.1 - Plano de Projeto >
Declaração de Escopo
2.4 - Alvenaria > Acabamento
1.1 - Aguardando
2.4 - Aguardando
Gilcelio Souza Instalação de armários e pisos na
cozinha. Nos demais cômodos, o piso
deverá ser de sinteco.
Gerenciar com atenção 1 S,,,, 2.4 - Alvenaria > Acabamento 2.4 - Aguardando
PROJETO Construção nova casa DE - Definir Escopo
Escopo do Produto
Construção de uma casa moderna, contendo os seguintes itens:
- Três quartos, sendo uma suíte.
- Duas vagas na garagem
- Espaço amplo para lazer
- Dois Banheiros
- Instalação de armários e pisos na cozinha, nos demais cômodos sinteco.
Escopo do Projeto
- Construção de uma casa moderna;
- Orçamento não deve ser maior que R$300.000,00;
- Todos as entregas devem ser aceitas pelos solicitantes com todos os todos os requisitos exigidos;
- A nova casa construída deve se utilizar de materiais modernos e das técnicas de gerenciamento de projetos
recomendadas pelo PMI;
- A mesma deve ser entregue em até 6 meses após aprovação da proposta técnica-comercial;
Entregas e critérios de aceitação
1) Entrega do Projeto de Alvenaria (Buy), conforme aprovação formal do cliente;
2) Entrega de Estrutura (Make).Validação conforme o previsto no Projeto de Alvenaria;
3) Entrega do Fechamento/Cobertura (Make). Validação conforme o previsto no Projeto de Alvenaria;
4) Entrega de Acabamento (Make). Validação conforme o previsto no Projeto de Alvenaria;
5) Entrega de Projeto de Elétrica (Buy). Validação conforme aprovação formal de um Engenheiro Eletricista com
registro no CREA;
6) Testes rede elétrica (Make). Validação conforme aprovação formal de um Engenheiro Eletricista com registro no
CREA;
7) Entrega de Projeto de Hidráulica (Buy). Validação conforme aprovação formal de um Engenheiro Civil com registro
no CREA;
8) Testes Hidráulicos (Make). Validação conforme aprovação formal de um Engenheiro Civil com registro no CREA;
Escopo não incluído no projeto
- Projeto e execução de jardinagem e paisagismo;
- Atualização do Registro do imóvel na Prefeitura Municipal;
- Instalação de Sistemas de segurança como Cercas Elétricas, Circuito de CFTV etc
Premissas
- Condições metereológicas favoráveis à execução da obra de construção civil;
- Não ocorrências de atrasos nas entregas de materiais pelos fornecedores;
- Disponibilidade de mão-de-obra local para execução dos serviços;
- Emissão das licenças necessárias para a construção dentro do prazo previsto;
Restrições
- Orçamento total do projeto: R$300.000,00
- Prazo para execução da obra: 6 meses. Data de início: 01/08/2014; Data de término: 01/02/2015
OTMMA3 Leonardo Antonio Ribeiro de Matos - 23/06/2014 14:37:19
PROJETO Construção nova casa WBS
C.C. Fase / Pacote de Trabalho Análise M/B
1 Plano de Projeto
1.1 Declaração de Escopo Make
1.2 EAP Make
1.3 Mapa de Riscos Make
1.4 Mapa de Aquisições Make
1.5 Cronograma Make
1.6 Orçamento Make
1.7 Matriz de responsabilidade Make
1.8 Indicadores de qualidade Make
2 Alvenaria
2.1 Projeto Buy
2.2 Fundação Make
2.3 Fechamento Make
2.4 Acabamento Make
3 Elétrica
3.1 Projeto Buy
3.2 Suprimentos Make
3.3 Encaminhamentos de Cabos Make
3.4 Lançamento dos Cabos Make
3.5 Testes/Comissionamento Make
4 Hidráulica
4.1 Projeto Buy
4.2 Suprimentos Make
4.3 Execução Make
4.4 Testes Make
OTMMA3 Leonardo Antonio Ribeiro de Matos - 23/06/2014 14:37:19
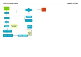
PROJETO Construção nova casa Fluxograma de Iniciação
PROJETO Construção nova casa Fluxograma de Planejamento
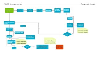
PROJETO Construção nova casa Fluxograma de Execução
PROJETO Construção nova casa Fluxograma de Encerramento

Construção de uma nova casa

  • 1.
    PROJETO Construção novacasa TAP - Termo de Abertura do Projeto Nome Construção nova casa Descrição Construção de um nova casa, moderna mediante aceitação proposta técnica-comercial. Justificativa Construir uma casa completa moderna para atender as necessidades do solicitante. Atender às normas vigentes da construção civil. Realizar a construção no tempo adequado dentro do orçamento, custo e tempo solicitado. Objetivo S.M.A.R.T. S - Construção de uma casa moderna M - Orçamento não deve ser maior que R$300.000,00. A - Todos as entregas devem ser aceitas pelos solicitantes com todos os todos os requisitos exigidos. R - A nova casa construída deve se utilizar de materiais modernos e das técnicas de gerenciamento de projetos recomendadas pelo PMI T - A mesma deve ser entregue em até 6 meses após aprovação da proposta técnica-comercial Requisitos A casa deve ter três quartos, sendo uma suíte. Duas vagas na garagem Espaço amplo para lazer 2 Banheiros Instalação de armários e pisos na cozinha. Nos demais cômodos, o piso deverá ser de sinteco. Designação Leonardo Matos é o Gerente do Projeto. Sua autoridade é total na esfera da divisão, podendo contratar, realizar compras e gerenciar o pessoal de acordo com seus próprios critérios. No aspecto financeiro, a autoridade do gerente de projeto estará limitada a alterações de no máximo 10% do orçamento total do projeto. No caso de necessidade de relacionamento externo à divisão, sua autoridade é a funcional inerente ao seu posto dentro da organização. Milestones Entrega de Projeto de Alvenaria (Buy); Entrega de Estrutura (Make); Entrega de Fechamento (Make); Entrega de Acabamento (Make); Entrega de Projeto de Elétrica(Buy); Testes rede elétrica (Make); Entrega de Projeto de Hidráulica(Buy); Testes Hidráulicos (Make). Orçamento Alvenaria (R$50.000,00) Estrutura (R$100.000,00) Fechamento/Cobertura (R$50.0000,00) Elétrica (R$50.000,00) Hidráulica (R$ 50.000,00) Riscos Condições Meteorológicas desfavoráveis para construção;
  • 2.
    Falta de mão-de-obra; Atrasono fornecimento de materiais; Atraso na emissão de licenças para construção; Término da obra antes do prazo determinado; Custo inferiores aos previstos no orçamento. Data, Assinatura do Sponsor 30/11/-0001 - Aprovado OTMMA3 Leonardo Antonio Ribeiro de Matos - 23/06/2014 14:37:19
  • 3.
    PROJETO Construção novacasa ISH - Registro de Stakeholder Stakeholder Posição Papel no Projeto Email Telefone Celular Eduardo Silva Engenheiro Técnico Membro da Equipe de Projeto eduardoawk@yahoo.com.br Felipe Martins Diretor Financeiro Membro da Equipe de Projeto gmartins.felipe@gmail.com Gilcelio Souza Engenheiro Coordenador Sponsor do Projeto gilceliosouza@gmail.com (31) 9306-6452 Leonardo Antonio Ribeiro de Matos Gerente do Projeto leonardoarmatos@hotmail.com
  • 4.
    PROJETO Construção novacasa ISH - Registro de Stakeholder Classificação Outras Caracteristicas Requisitos Superficiais Estrátegia Manter informado Membro da equipe Ser reconhecido na empresa como um bom profissional e executar o projeto atendendo às expectativas do solicitante. Manter informado e engajado. Mínimo esforço Membro da rede Ser reconhecido na empresa como um bom profissional e executar o projeto atendendo às expectativas do solicitante. Manter informado e engajado no projeto. Gerenciar com atenção Aliado, fonte de poder. Expectativa que o projeto seja executado gerando lucro. Manter informado e utilizar como fonte de poder para influenciar os demais envolvidos do projeto. Utilizar como desbloqueador de dificuldades que possam ocorrer durante o projeto. Gerenciar com atenção Fonte de poder. Expectativa de atender às necessidades do projeto no qual foi nomeado. Obter reconhecimento profissional e alavancar a carreira. Utilizar como fonte de poder, para que influencie positivamente as demais partes envolvidas.
  • 5.
    PROJETO Construção novacasa Dreq - Declaração de Requisitos Requisitos do Projeto Stakeholder Requisito Detalhado Classificação Prioridade Componente Relacionado Entrega onde se manifesta Rastreabilidade Gilcelio Souza Construir uma casa completa moderna para atender às necessidades do solicitante. Gerenciar com atenção 1 S,,,, 1.1 - Plano de Projeto > Declaração de Escopo 1.1 - Aguardando Gilcelio Souza Orçamento não deve ser maior que R$300.000,00, distribuídos da seguinte forma: - Alvenaria (R$50.000,00) - Estrutura (R$100.000,00) - Fechamento/Cobertura (R$50.0000,00) - Elétrica (R$50.000,00) - Hidráulica (R$ 50.000,00) Gerenciar com atenção 1 ,M,,, 1.6 - Plano de Projeto > Orçamento 1.6 - Aguardando Gilcelio Souza Todos as entregas devem ser aceitas pelos solicitantes com o cumprimento de todos os requisitos exigidos. Gerenciar com atenção 1 ,,A,, 1.5 - Plano de Projeto > Cronograma 1.5 - Aguardando Gilcelio Souza A nova casa construída deve se utilizar de materiais modernos e das técnicas de gerenciamento de projetos recomendadas pelo PMI Gerenciar com atenção 2 ,,,R, 1.1 - Plano de Projeto > Declaração de Escopo 1.8 - Plano de Projeto > Indicadores de qualidade 1.1 - Aguardando 1.8 - Aguardando Gilcelio Souza A casa deve ser entregue em até 6 meses após aprovação da proposta técnica-comercial. Gerenciar com atenção 1 ,,,,T 1.5 - Plano de Projeto > Cronograma 1.5 - Aguardando
  • 6.
    PROJETO Construção novacasa Dreq - Declaração de Requisitos Requisitos do Produto Stakeholder Requisito Detalhado Classificação Prioridade Componente Relacionado Entrega onde se manifesta Rastreabilidade Gilcelio Souza A casa deve ter três quartos, sendo uma suíte Gerenciar com atenção 1 S,,,, 1.1 - Plano de Projeto > Declaração de Escopo 2.4 - Alvenaria > Acabamento 1.1 - Aguardando 2.4 - Aguardando Gilcelio Souza Garagem para comportar dois veículos Gerenciar com atenção 1 S,,,, 1.1 - Plano de Projeto > Declaração de Escopo 2.4 - Alvenaria > Acabamento 1.1 - Aguardando 2.4 - Aguardando Gilcelio Souza Espaço amplo para lazer, contendo playground, Churrasqueira, Quadra de Peteca e área de convivência coberta Gerenciar com atenção 1 S,,,, 1.1 - Plano de Projeto > Declaração de Escopo 2.4 - Alvenaria > Acabamento 1.1 - Aguardando 2.4 - Aguardando Gilcelio Souza 2 Banheiros sociais Gerenciar com atenção 1 S,,,, 1.1 - Plano de Projeto > Declaração de Escopo 2.4 - Alvenaria > Acabamento 1.1 - Aguardando 2.4 - Aguardando Gilcelio Souza Instalação de armários e pisos na cozinha. Nos demais cômodos, o piso deverá ser de sinteco. Gerenciar com atenção 1 S,,,, 2.4 - Alvenaria > Acabamento 2.4 - Aguardando
  • 7.
    PROJETO Construção novacasa DE - Definir Escopo Escopo do Produto Construção de uma casa moderna, contendo os seguintes itens: - Três quartos, sendo uma suíte. - Duas vagas na garagem - Espaço amplo para lazer - Dois Banheiros - Instalação de armários e pisos na cozinha, nos demais cômodos sinteco. Escopo do Projeto - Construção de uma casa moderna; - Orçamento não deve ser maior que R$300.000,00; - Todos as entregas devem ser aceitas pelos solicitantes com todos os todos os requisitos exigidos; - A nova casa construída deve se utilizar de materiais modernos e das técnicas de gerenciamento de projetos recomendadas pelo PMI; - A mesma deve ser entregue em até 6 meses após aprovação da proposta técnica-comercial; Entregas e critérios de aceitação 1) Entrega do Projeto de Alvenaria (Buy), conforme aprovação formal do cliente; 2) Entrega de Estrutura (Make).Validação conforme o previsto no Projeto de Alvenaria; 3) Entrega do Fechamento/Cobertura (Make). Validação conforme o previsto no Projeto de Alvenaria; 4) Entrega de Acabamento (Make). Validação conforme o previsto no Projeto de Alvenaria; 5) Entrega de Projeto de Elétrica (Buy). Validação conforme aprovação formal de um Engenheiro Eletricista com registro no CREA; 6) Testes rede elétrica (Make). Validação conforme aprovação formal de um Engenheiro Eletricista com registro no CREA; 7) Entrega de Projeto de Hidráulica (Buy). Validação conforme aprovação formal de um Engenheiro Civil com registro no CREA; 8) Testes Hidráulicos (Make). Validação conforme aprovação formal de um Engenheiro Civil com registro no CREA; Escopo não incluído no projeto - Projeto e execução de jardinagem e paisagismo; - Atualização do Registro do imóvel na Prefeitura Municipal; - Instalação de Sistemas de segurança como Cercas Elétricas, Circuito de CFTV etc Premissas - Condições metereológicas favoráveis à execução da obra de construção civil; - Não ocorrências de atrasos nas entregas de materiais pelos fornecedores; - Disponibilidade de mão-de-obra local para execução dos serviços; - Emissão das licenças necessárias para a construção dentro do prazo previsto; Restrições - Orçamento total do projeto: R$300.000,00 - Prazo para execução da obra: 6 meses. Data de início: 01/08/2014; Data de término: 01/02/2015 OTMMA3 Leonardo Antonio Ribeiro de Matos - 23/06/2014 14:37:19
  • 8.
    PROJETO Construção novacasa WBS C.C. Fase / Pacote de Trabalho Análise M/B 1 Plano de Projeto 1.1 Declaração de Escopo Make 1.2 EAP Make 1.3 Mapa de Riscos Make 1.4 Mapa de Aquisições Make 1.5 Cronograma Make 1.6 Orçamento Make 1.7 Matriz de responsabilidade Make 1.8 Indicadores de qualidade Make 2 Alvenaria 2.1 Projeto Buy 2.2 Fundação Make 2.3 Fechamento Make 2.4 Acabamento Make 3 Elétrica 3.1 Projeto Buy 3.2 Suprimentos Make 3.3 Encaminhamentos de Cabos Make 3.4 Lançamento dos Cabos Make 3.5 Testes/Comissionamento Make 4 Hidráulica 4.1 Projeto Buy 4.2 Suprimentos Make 4.3 Execução Make 4.4 Testes Make OTMMA3 Leonardo Antonio Ribeiro de Matos - 23/06/2014 14:37:19
  • 9.
    PROJETO Construção novacasa Fluxograma de Iniciação
  • 10.
    PROJETO Construção novacasa Fluxograma de Planejamento
  • 11.
    PROJETO Construção novacasa Fluxograma de Execução
  • 12.
    PROJETO Construção novacasa Fluxograma de Encerramento