TAP - Termo de Abertura do Projeto
Projeto
Gestão de Resíduos FGV
Descrição
O projeto de Gestão de Resíduos tem por objetivo a implementação de um programa de gestão de resíduos na unidade
Paulista da FGV. O projeto será dividido em 4 fases, inicialmente haverá analise da situação atual, seguida do
planejamento da adequação, depois haverá a etapa de implementação, onde todas as mudanças serão executadas e
finalmente uma etapa de acompanhamento da gestão de resíduos em funcionamento.
Justificativa
Em um mundo globalizado e industrializado as empresas têm sido cobradas sobre responsabilidade ambiental e social.
Neste contexto, é fundamental que estruturas com grande movimentação de pessoas tenha um programa de gestão de
resíduos.
Objetivo S.M.A.R.T.
Implementação de um programa de gestão de resíduos na unidade Paulista da FGV.
Requisitos
- Reduzir em 85% o descarte de lixo.
- Reduzir em 30% o consumo de copos descartáveis.
- Ampliar para 70% o uso de papel reciclado.
Designação
Milestones
Análise- 1 semana
Planejamento - 2 semanas
Implementação - 3 semanas
Acompanhamento - 2 semanas
Orçamento
Análise - R$ 3.000,00
Planejamento - R$ 6.000,00
Implementação - R$ 25.000,00
Acompanhamento - R$ 6.000,00
Total - R$ 40.000,00
Riscos
- Se não for encontrada mão de obra adequada para o período noturno a qualidade da instalação será comprometida.
- Se a compra de material não for feita adequadamente a qualidade da instalação será comprometida.
- Se a equipe de limpeza não for motivada pelas mudanças o projeto não atingirá os requisitos.
- Se os usuários não forem sensibilizados pela campanha o projeto não atingirá os requisitos.
Data, Assinatura do Sponsor
30/11/-0001 - Aguardando
DE - Definir Escopo
Escopo do Produto
Escopo do Projeto
Entregas e critérios de aceitação
Escopo não incluído no projeto
Premissas
- A FGV irá disponibilizar os números necessários para o planejamento.
- Será necessário executar treinamento com as equipes de limpeza e de administração.
- Será necessário alocar uma área para correto armazenamento do lixo.
- Será necessário comprar lixeiras, separadores de lixo.
- Será necessária uma campanha de conscientização com os usuários do prédio.
Restrições
- As etapas de implementação deverão ser executadas no período da noite (23h00 a 06h00).
- A equipe de limpeza é limitada em 6 funcionários.
- Não haverá mudanças na estrutura do prédio (reformas).
- A FGV continuará imprimindo documentos e papéis.
- O uso de copos plásticos continuará existindo, especialmente nos intervalos de aulas.
WBS - Estrutura de Decomposição do Trabalho
Descomposição
C.C. Fase / Subfase / Pacote de Trabalho Análise M/B
1 Análise
1.1 Coleta de Dados Make
1.2 Categorização Make
1.3 Detalhamento Make
2 Desenvolvimento
2.1 Planejamento da Instalação Make
2.2 Planejamento da Operação Buy
2.3 Lista de Materiais Make
2.4 Fornecedores Make
2.5 Clientes Make
2.6 Métricas Make
2.7 Plano de Comunicação Buy
2.8 Plano de Treinamento Make
2.9 Especificação Make
3 Implementação
3.1 Homologação Make
3.2 Compras Make
3.3 Treinam. da Equipe Make
3.4 Instalação Buy
3.5 Divulgação Make
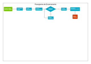
4 Acompanhamento
4.1 Coleta de dados Make
4.2 Análise de Dados Make
4.3 Planejamento de Ajustes Make
4.4 Ajustes Make
4.5 Fechamento Make
D-WBS - Dicionário WBS Fase : Análise
C.C. Pacote de Trabalho Descrição Entrega do PT Critério de Aceitação OK
1.1 Coleta de Dados Elaboração de planilha contendo os dados atuais da
geração de resíduos, da estrutura atual e da forma
que ela funciona.
Planilha com Dados Atuais 100% dos dados do Checklist
preenchidos.
Aguardando
1.2 Categorização Organização dos dados coletados na etapa anterior
em planilha.
Planilha Tabulada. Dados analisados e separados por áreas
(andares).
Aguardando
1.3 Detalhamento Elaboração de um documento contendo descrição
da situação atual e destaque da necessidades de
mudanças.
Documento Executivo Dados organizados em documento
escrito, contendo fotografia
Aguardando
D-WBS - Dicionário WBS Fase : Desenvolvimento
C.C. Pacote de Trabalho Descrição Entrega do PT Critério de Aceitação OK
2.1 Planejamento da Instalação Elaboração do projeto executivo e seu manual de
instalação.
Projeto Executivo Projeto executivo com posicionamento
de equipamentos e memor
Aguardando
2.2 Planejamento da Operação Elaboração de manual de operação do sistema de
resíduos.
Plano de Operação Manual de operação do sistema de
gestão de resíduos elaborad
Aguardando
2.3 Lista de Materiais Elaboração da lista de itens que deverão ser
comprados.
Lista de Materiais Lista de materiais criada com
quantidades de insumos para to
Aguardando
2.4 Fornecedores Processo de cotação com os fornecedores e
preenchimento da planilha de custos.
Planilha Custos Planilha de custos preenchida. Aguardando
2.5 Clientes Processo de seleção da empresa que fará a coleta
(compra) de lixo reciclável.
Plano de Entrega Empresa que fará a coleta dos
recicláveis definida.
Aguardando
2.6 Métricas Processo de definição das métricas que serão
utilizadas na fase 4.
Checklist preenchido. Planilha com Métricas para fase 4 Aguardando
2.7 Plano de Comunicação Elaboração do plano de comunicação (divulgação)
do sistema de gestão de resíduos.
Documento Comunicação Plano de comunicação aprovado pelo
Sponsor.
Aguardando
2.8 Plano de Treinamento Elaboração do manual de treinamento. Plano de Treinamento Manual de treinamento da equipe
elaborado.
Aguardando
2.9 Especificação Elaboração do plano de ação para a fase 3. Plano de Ação Plano de Ação elaborado. Aguardando
D-WBS - Dicionário WBS Fase : Implementação
C.C. Pacote de Trabalho Descrição Entrega do PT Critério de Aceitação OK
3.1 Homologação Execução da instalação em um andar para que o
planejamento seja testado e homologado.
Andar Piloto Andar piloto adequado e aprovado pelo
Sponsor.
Aguardando
3.2 Compras Processo de compra do material definido na planilha
de custos.
Recebimento dos Insumos Material recebido e conferido. Aguardando
3.3 Treinam. da Equipe Processo de treinamento da equipe de limpeza. Treinamento Realizado Documento de treinamento assinado
pelo responsável pela oper
Aguardando
3.4 Instalação Processo de instalação dos equipamentos conforme
projeto executivo.
Instalação Realizada Equipamentos instalados em todas as
áreas (andares).
Aguardando
3.5 Divulgação Campanha de divulgação para todos os
stakeholders (professores, alunos, funcionários
administrativos).
Campanha de Divulgação Campanha de divulgação feita. Aguardando
D-WBS - Dicionário WBS Fase : Acompanhamento
C.C. Pacote de Trabalho Descrição Entrega do PT Critério de Aceitação OK
4.1 Coleta de dados Elaboração de planilha com os dados pós
implementação.
Planilha com Dados pós implementação Checklist preenchido com quantidade de
lixo gerado e quantid
Aguardando
4.2 Análise de Dados Análise dos dados coletados no pacote 4.1 de
acordo com a métrica do pacote 2.6.
Documento de Análise Dados coletados comparados com
dados planejados.
Aguardando
4.3 Planejamento de Ajustes Elaboração do plano de ajustes, de acordo com que
foi analisado no pacote 4.2.
Plano de Ajustes Documento contendo dados analisados
e o plano de ação.
Aguardando
4.4 Ajustes Implementação dos ajustes definidos na etapa 4.3. Ajustes Implementados Correções definidas na etapa 4.3
executadas.
Aguardando
4.5 Fechamento Etapa final do projeto, onde será apresentado ao
cliente o resultado final da implementação.
Documento de Aceite Documento de aceite assinado pelo
Sponsor e pelo cliente.
Aguardando
Fluxograma de Iniciação
Fluxograma de Planejamento
Fluxograma de Execução
Fluxograma de Monitoramento & Controle
Fluxograma de Encerramento

Gestão de Resíduos FGV

  • 1.
    TAP - Termode Abertura do Projeto Projeto Gestão de Resíduos FGV Descrição O projeto de Gestão de Resíduos tem por objetivo a implementação de um programa de gestão de resíduos na unidade Paulista da FGV. O projeto será dividido em 4 fases, inicialmente haverá analise da situação atual, seguida do planejamento da adequação, depois haverá a etapa de implementação, onde todas as mudanças serão executadas e finalmente uma etapa de acompanhamento da gestão de resíduos em funcionamento. Justificativa Em um mundo globalizado e industrializado as empresas têm sido cobradas sobre responsabilidade ambiental e social. Neste contexto, é fundamental que estruturas com grande movimentação de pessoas tenha um programa de gestão de resíduos. Objetivo S.M.A.R.T. Implementação de um programa de gestão de resíduos na unidade Paulista da FGV. Requisitos - Reduzir em 85% o descarte de lixo. - Reduzir em 30% o consumo de copos descartáveis. - Ampliar para 70% o uso de papel reciclado. Designação Milestones Análise- 1 semana Planejamento - 2 semanas Implementação - 3 semanas Acompanhamento - 2 semanas Orçamento Análise - R$ 3.000,00 Planejamento - R$ 6.000,00 Implementação - R$ 25.000,00 Acompanhamento - R$ 6.000,00 Total - R$ 40.000,00 Riscos - Se não for encontrada mão de obra adequada para o período noturno a qualidade da instalação será comprometida. - Se a compra de material não for feita adequadamente a qualidade da instalação será comprometida. - Se a equipe de limpeza não for motivada pelas mudanças o projeto não atingirá os requisitos. - Se os usuários não forem sensibilizados pela campanha o projeto não atingirá os requisitos. Data, Assinatura do Sponsor 30/11/-0001 - Aguardando
  • 2.
    DE - DefinirEscopo Escopo do Produto Escopo do Projeto Entregas e critérios de aceitação Escopo não incluído no projeto Premissas - A FGV irá disponibilizar os números necessários para o planejamento. - Será necessário executar treinamento com as equipes de limpeza e de administração. - Será necessário alocar uma área para correto armazenamento do lixo. - Será necessário comprar lixeiras, separadores de lixo. - Será necessária uma campanha de conscientização com os usuários do prédio. Restrições - As etapas de implementação deverão ser executadas no período da noite (23h00 a 06h00). - A equipe de limpeza é limitada em 6 funcionários. - Não haverá mudanças na estrutura do prédio (reformas). - A FGV continuará imprimindo documentos e papéis. - O uso de copos plásticos continuará existindo, especialmente nos intervalos de aulas.
  • 3.
    WBS - Estruturade Decomposição do Trabalho Descomposição C.C. Fase / Subfase / Pacote de Trabalho Análise M/B 1 Análise 1.1 Coleta de Dados Make 1.2 Categorização Make 1.3 Detalhamento Make 2 Desenvolvimento 2.1 Planejamento da Instalação Make 2.2 Planejamento da Operação Buy 2.3 Lista de Materiais Make 2.4 Fornecedores Make 2.5 Clientes Make 2.6 Métricas Make 2.7 Plano de Comunicação Buy 2.8 Plano de Treinamento Make 2.9 Especificação Make 3 Implementação 3.1 Homologação Make 3.2 Compras Make 3.3 Treinam. da Equipe Make 3.4 Instalação Buy 3.5 Divulgação Make 4 Acompanhamento 4.1 Coleta de dados Make 4.2 Análise de Dados Make 4.3 Planejamento de Ajustes Make 4.4 Ajustes Make 4.5 Fechamento Make
  • 4.
    D-WBS - DicionárioWBS Fase : Análise C.C. Pacote de Trabalho Descrição Entrega do PT Critério de Aceitação OK 1.1 Coleta de Dados Elaboração de planilha contendo os dados atuais da geração de resíduos, da estrutura atual e da forma que ela funciona. Planilha com Dados Atuais 100% dos dados do Checklist preenchidos. Aguardando 1.2 Categorização Organização dos dados coletados na etapa anterior em planilha. Planilha Tabulada. Dados analisados e separados por áreas (andares). Aguardando 1.3 Detalhamento Elaboração de um documento contendo descrição da situação atual e destaque da necessidades de mudanças. Documento Executivo Dados organizados em documento escrito, contendo fotografia Aguardando
  • 5.
    D-WBS - DicionárioWBS Fase : Desenvolvimento C.C. Pacote de Trabalho Descrição Entrega do PT Critério de Aceitação OK 2.1 Planejamento da Instalação Elaboração do projeto executivo e seu manual de instalação. Projeto Executivo Projeto executivo com posicionamento de equipamentos e memor Aguardando 2.2 Planejamento da Operação Elaboração de manual de operação do sistema de resíduos. Plano de Operação Manual de operação do sistema de gestão de resíduos elaborad Aguardando 2.3 Lista de Materiais Elaboração da lista de itens que deverão ser comprados. Lista de Materiais Lista de materiais criada com quantidades de insumos para to Aguardando 2.4 Fornecedores Processo de cotação com os fornecedores e preenchimento da planilha de custos. Planilha Custos Planilha de custos preenchida. Aguardando 2.5 Clientes Processo de seleção da empresa que fará a coleta (compra) de lixo reciclável. Plano de Entrega Empresa que fará a coleta dos recicláveis definida. Aguardando 2.6 Métricas Processo de definição das métricas que serão utilizadas na fase 4. Checklist preenchido. Planilha com Métricas para fase 4 Aguardando 2.7 Plano de Comunicação Elaboração do plano de comunicação (divulgação) do sistema de gestão de resíduos. Documento Comunicação Plano de comunicação aprovado pelo Sponsor. Aguardando 2.8 Plano de Treinamento Elaboração do manual de treinamento. Plano de Treinamento Manual de treinamento da equipe elaborado. Aguardando 2.9 Especificação Elaboração do plano de ação para a fase 3. Plano de Ação Plano de Ação elaborado. Aguardando
  • 6.
    D-WBS - DicionárioWBS Fase : Implementação C.C. Pacote de Trabalho Descrição Entrega do PT Critério de Aceitação OK 3.1 Homologação Execução da instalação em um andar para que o planejamento seja testado e homologado. Andar Piloto Andar piloto adequado e aprovado pelo Sponsor. Aguardando 3.2 Compras Processo de compra do material definido na planilha de custos. Recebimento dos Insumos Material recebido e conferido. Aguardando 3.3 Treinam. da Equipe Processo de treinamento da equipe de limpeza. Treinamento Realizado Documento de treinamento assinado pelo responsável pela oper Aguardando 3.4 Instalação Processo de instalação dos equipamentos conforme projeto executivo. Instalação Realizada Equipamentos instalados em todas as áreas (andares). Aguardando 3.5 Divulgação Campanha de divulgação para todos os stakeholders (professores, alunos, funcionários administrativos). Campanha de Divulgação Campanha de divulgação feita. Aguardando
  • 7.
    D-WBS - DicionárioWBS Fase : Acompanhamento C.C. Pacote de Trabalho Descrição Entrega do PT Critério de Aceitação OK 4.1 Coleta de dados Elaboração de planilha com os dados pós implementação. Planilha com Dados pós implementação Checklist preenchido com quantidade de lixo gerado e quantid Aguardando 4.2 Análise de Dados Análise dos dados coletados no pacote 4.1 de acordo com a métrica do pacote 2.6. Documento de Análise Dados coletados comparados com dados planejados. Aguardando 4.3 Planejamento de Ajustes Elaboração do plano de ajustes, de acordo com que foi analisado no pacote 4.2. Plano de Ajustes Documento contendo dados analisados e o plano de ação. Aguardando 4.4 Ajustes Implementação dos ajustes definidos na etapa 4.3. Ajustes Implementados Correções definidas na etapa 4.3 executadas. Aguardando 4.5 Fechamento Etapa final do projeto, onde será apresentado ao cliente o resultado final da implementação. Documento de Aceite Documento de aceite assinado pelo Sponsor e pelo cliente. Aguardando
  • 8.
  • 9.
  • 11.
  • 12.
  • 13.