PROJETO Edifício Mar Azul TAP - Termo de Abertura do Projeto
Nome
Edifício Mar Azul
Descrição
Este projeto visa a construção de um edifício residencial chamado Edifício Mar Azul. O prédio contará com sete
andares com dois apartamentos cada, de 150m², um pilotis, dois elevadores, uma piscina, área de lazer, vinte e oito
vagas de garagem, guarita, área verde e segurança integrada.
Justificativa
Este projeto segue as diretrizes estratégicas da Organização quanto ao número de empreendimentos lançados por
ano, público alvo a ser atingido e ocupação de área estratégica importante para o reconhecimento da sua marca entre
a população da cidade de Natal. Os estudos de viabilidade econômica demonstram que a área está sendo aquecida
pela procura por residências e as projeções apontam para a venda total das unidades antes mesmo da finalização da
obra.
Objetivo S.M.A.R.T.
Entregar as 14 unidades habitacionais conforme projetos aprovados;
Controlar o orçamento, impedindo que extrapole a margem de tolerância de 15%;
Melhorar em 9% o market share do bairro em empreendimentos;
Vender 90% das unidades habitacionais até os 25% de obra concluída.
Requisitos
Para a condução do Projeto torna-se necessário o suporte organizacional na disponibilização dos ante-projetos já
aceitos bem como o aceite do Sponsor sobre a análise de viabilidade financeira. A equipe de projetos necessita ainda
da disponibilização de uma estrutura de rede de computadores ativa e funcional para compartilhamento das
informações e dos arquivos do Projeto.
Designação
Eng. Larissa Veras, Sponsor do Projeto, designa Victor Cantidio como Gerente do Projeto, responsável técnico pela
execução, monitoramento e controle até a entrega da obra. A metodologia a ser aplicada deve ser a OTMMA3,
focalizando o ciclo PDCA e que está em consonância com o PMI em sua integridade.
Milestones
Até Junho/2014 - Alvará de Construção e Licença de Instalação;
Dezembro/2014 - Início de execução de obra;
Abril/2015 - 25% da obra concluída;
Novembro/2015 - 65% da obra concluída;
Junho/2016 - 100% da obra concluída.
Orçamento
O orçamento definido para esta obra é de R$ 6.500.000,00.
Riscos
Ambiente de Trabalho - acidentes com funcionários;
Projeto - alterações significativas de Escopo que possam afetar cronograma, orçamento e qualidade;
Técnico - falhas nas análises e estudos técnicos e geológicos;
Ambiental - intensidade de condições adversas ambientais.
Data, Assinatura do Sponsor
30/11/-0001 - Aprovado
OTMMA3 Victor Barbosa Cantidio - 22/05/2014 22:05:15
PROJETO Edifício Mar Azul ISH - Registro de Stakeholder
Stakeholder Posição Papel no
Projeto
Email Telefone Celular
Larissa Veras
Tavares
Presidente Sponsor do Projeto lariveras@hotmail.com 8498960001
Victor Barbosa
Cantidio
Gerente de Projetos Gerente do Projeto v.cantidio@hotmail.com 8498960002
PROJETO Edifício Mar Azul WBS
C.C. Fase / Pacote de Trabalho Análise M/B
1 Legalização da Obra
1.1 Memorial Descritivo
1.1.1 Reunir para revisar correções Make
1.1.2 Reunir grupo para aprovação Make
1.1.3 Homologar o aceite na Diretoria Técnica Make
1.2 Aprovação dos Projetos
1.2.1 Compilar os projetos de áreas diferentes Make
1.2.2 Apresentar para a Diretoria Make
1.2.3 Carimbar na Prefeitura Make
1.3
1.3.1 Carimbar na Prefeitura Make
1.4 Alvará de Construção
1.4.1 Submeter para aprovação Make
1.5
1.5.1 Coletar carimbos Make
2 Planejamento
2.1 Escopo
2.1.1 Fazer a Declaração de Escopo Make
2.1.2 Aprovar a DE Make
2.2 Cronograma
2.2.1 Identificar atividades Make
2.2.2 Sequenciar atividades Make
2.2.3 Estimar recursos Make
2.3 Orçamento
2.3.1 Identificar os Riscos Buy
2.3.2 Executar análise de riscos Make
2.3.3 Estabelecer as reservas gerenciais e de projeto Make
2.4 Plano de RH
2.4.1 Identificar candidatos Buy
2.4.2 Validar orçamento Make
2.5 Plano de Aquisições
2.5.1 Listar demandas e contratos necessários Make
2.5.2 Identificar os fornecedores Make
2.5.3 Solicitar propostas comerciais Make
2.5.4 Gerenciar contratos Make
2.6 Plano de Qualidade
2.6.1 Formular o Plano de Boas Praticas Make
2.6.2 Estabelecer os critérios técnicos de materiais Make
2.7 Plano de Riscos
2.7.1 Listar os riscos Make
3 Execução da Obra
3.1 Fundação
3.1.1 Posicionar mauqinários Buy
3.1.2 Escavar Make
3.1.3 Verificar fundações Make
3.2 Estrutura
3.2.1 Preparar ferramentas Buy
3.2.2 Preparar materiais Make
3.2.3 Executar o plano Make
3.3 Alvenaria
3.3.1 Conferir os moldes Buy
3.3.2 Preparar os maquinários Buy
3.3.3 Executar o plano Make
3.4 Fachada
3.4.1 Conferir os materiais Buy
3.4.2 Ececutar o plano Make
3.5 Acabamentos
3.5.1 Conferir a integridade dos materiais Buy
3.5.2 Executar o plano Make
3.6 Limpeza
3.6.1 Estabelecer a lista de materiais Buy
3.6.2 Registrar a dispensa de lixos Make
3.6.3 Homologar destinação do lixo Make
4 Monitoramento e Controle
4.1 Controle de Prazos
4.1.1 Analisar contratos Make
4.1.2 Monitorar os contratos Make
4.2 Controle de Custos
4.2.1 Solicitar medições Make
4.2.2 Verificar inadimplência Make
4.2.3 Revisar os gastos Make
4.3 Controle de Qualidade
4.3.1 Auditar a Declaração de Escopo Make
4.3.2 Analisar a execução das entregas Make
4.4 Controle de Riscos
4.4.1 Elaborar a campanha interna de prevenção Make
4.4.2 Demandar ideias dos colaboradores Make
5 Entrega da Obra
5.1 Habite-se
5.1.1 Submeter solicitação Make
5.1.2 Rodar o PDCA da solicitação Make
5.2 Entrega das Chaves
5.2.1 Contratar coquetel de lançamento Buy
5.2.2 Entregar as chaves Make
5.3 Encerramento de Contratos
5.3.1 Analisar o cumprimento das obrigações Make
5.3.2 Formalizar o fim do contrato Make
5.4 Lições Aprendidas
5.4.1 Reunir o grupo para discussão Make
5.4.2 Homologar na Direção Técnica o documento. Make
OTMMA3 Victor Barbosa Cantidio - 22/05/2014 22:05:15
PROJETO Edifício Mar Azul Fluxograma de Iniciação
PROJETO Edifício Mar Azul Fluxograma de Planejamento
PROJETO Edifício Mar Azul Fluxograma de Execução
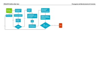
PROJETO Edifício Mar Azul Fluxograma de Monitoramento & Controle
PROJETO Edifício Mar Azul Fluxograma de Encerramento

Edifício Mar Azul

  • 1.
    PROJETO Edifício MarAzul TAP - Termo de Abertura do Projeto Nome Edifício Mar Azul Descrição Este projeto visa a construção de um edifício residencial chamado Edifício Mar Azul. O prédio contará com sete andares com dois apartamentos cada, de 150m², um pilotis, dois elevadores, uma piscina, área de lazer, vinte e oito vagas de garagem, guarita, área verde e segurança integrada. Justificativa Este projeto segue as diretrizes estratégicas da Organização quanto ao número de empreendimentos lançados por ano, público alvo a ser atingido e ocupação de área estratégica importante para o reconhecimento da sua marca entre a população da cidade de Natal. Os estudos de viabilidade econômica demonstram que a área está sendo aquecida pela procura por residências e as projeções apontam para a venda total das unidades antes mesmo da finalização da obra. Objetivo S.M.A.R.T. Entregar as 14 unidades habitacionais conforme projetos aprovados; Controlar o orçamento, impedindo que extrapole a margem de tolerância de 15%; Melhorar em 9% o market share do bairro em empreendimentos; Vender 90% das unidades habitacionais até os 25% de obra concluída. Requisitos Para a condução do Projeto torna-se necessário o suporte organizacional na disponibilização dos ante-projetos já aceitos bem como o aceite do Sponsor sobre a análise de viabilidade financeira. A equipe de projetos necessita ainda da disponibilização de uma estrutura de rede de computadores ativa e funcional para compartilhamento das informações e dos arquivos do Projeto. Designação Eng. Larissa Veras, Sponsor do Projeto, designa Victor Cantidio como Gerente do Projeto, responsável técnico pela execução, monitoramento e controle até a entrega da obra. A metodologia a ser aplicada deve ser a OTMMA3, focalizando o ciclo PDCA e que está em consonância com o PMI em sua integridade. Milestones Até Junho/2014 - Alvará de Construção e Licença de Instalação; Dezembro/2014 - Início de execução de obra; Abril/2015 - 25% da obra concluída; Novembro/2015 - 65% da obra concluída; Junho/2016 - 100% da obra concluída. Orçamento O orçamento definido para esta obra é de R$ 6.500.000,00. Riscos Ambiente de Trabalho - acidentes com funcionários; Projeto - alterações significativas de Escopo que possam afetar cronograma, orçamento e qualidade; Técnico - falhas nas análises e estudos técnicos e geológicos; Ambiental - intensidade de condições adversas ambientais. Data, Assinatura do Sponsor 30/11/-0001 - Aprovado OTMMA3 Victor Barbosa Cantidio - 22/05/2014 22:05:15
  • 2.
    PROJETO Edifício MarAzul ISH - Registro de Stakeholder Stakeholder Posição Papel no Projeto Email Telefone Celular Larissa Veras Tavares Presidente Sponsor do Projeto lariveras@hotmail.com 8498960001 Victor Barbosa Cantidio Gerente de Projetos Gerente do Projeto v.cantidio@hotmail.com 8498960002
  • 3.
    PROJETO Edifício MarAzul WBS C.C. Fase / Pacote de Trabalho Análise M/B 1 Legalização da Obra 1.1 Memorial Descritivo 1.1.1 Reunir para revisar correções Make 1.1.2 Reunir grupo para aprovação Make 1.1.3 Homologar o aceite na Diretoria Técnica Make 1.2 Aprovação dos Projetos 1.2.1 Compilar os projetos de áreas diferentes Make 1.2.2 Apresentar para a Diretoria Make 1.2.3 Carimbar na Prefeitura Make 1.3 1.3.1 Carimbar na Prefeitura Make 1.4 Alvará de Construção 1.4.1 Submeter para aprovação Make 1.5 1.5.1 Coletar carimbos Make 2 Planejamento 2.1 Escopo 2.1.1 Fazer a Declaração de Escopo Make 2.1.2 Aprovar a DE Make 2.2 Cronograma 2.2.1 Identificar atividades Make 2.2.2 Sequenciar atividades Make 2.2.3 Estimar recursos Make 2.3 Orçamento 2.3.1 Identificar os Riscos Buy 2.3.2 Executar análise de riscos Make 2.3.3 Estabelecer as reservas gerenciais e de projeto Make 2.4 Plano de RH 2.4.1 Identificar candidatos Buy 2.4.2 Validar orçamento Make 2.5 Plano de Aquisições 2.5.1 Listar demandas e contratos necessários Make 2.5.2 Identificar os fornecedores Make 2.5.3 Solicitar propostas comerciais Make 2.5.4 Gerenciar contratos Make 2.6 Plano de Qualidade 2.6.1 Formular o Plano de Boas Praticas Make 2.6.2 Estabelecer os critérios técnicos de materiais Make 2.7 Plano de Riscos 2.7.1 Listar os riscos Make 3 Execução da Obra 3.1 Fundação 3.1.1 Posicionar mauqinários Buy 3.1.2 Escavar Make 3.1.3 Verificar fundações Make 3.2 Estrutura 3.2.1 Preparar ferramentas Buy 3.2.2 Preparar materiais Make 3.2.3 Executar o plano Make
  • 4.
    3.3 Alvenaria 3.3.1 Conferiros moldes Buy 3.3.2 Preparar os maquinários Buy 3.3.3 Executar o plano Make 3.4 Fachada 3.4.1 Conferir os materiais Buy 3.4.2 Ececutar o plano Make 3.5 Acabamentos 3.5.1 Conferir a integridade dos materiais Buy 3.5.2 Executar o plano Make 3.6 Limpeza 3.6.1 Estabelecer a lista de materiais Buy 3.6.2 Registrar a dispensa de lixos Make 3.6.3 Homologar destinação do lixo Make 4 Monitoramento e Controle 4.1 Controle de Prazos 4.1.1 Analisar contratos Make 4.1.2 Monitorar os contratos Make 4.2 Controle de Custos 4.2.1 Solicitar medições Make 4.2.2 Verificar inadimplência Make 4.2.3 Revisar os gastos Make 4.3 Controle de Qualidade 4.3.1 Auditar a Declaração de Escopo Make 4.3.2 Analisar a execução das entregas Make 4.4 Controle de Riscos 4.4.1 Elaborar a campanha interna de prevenção Make 4.4.2 Demandar ideias dos colaboradores Make 5 Entrega da Obra 5.1 Habite-se 5.1.1 Submeter solicitação Make 5.1.2 Rodar o PDCA da solicitação Make 5.2 Entrega das Chaves 5.2.1 Contratar coquetel de lançamento Buy 5.2.2 Entregar as chaves Make 5.3 Encerramento de Contratos 5.3.1 Analisar o cumprimento das obrigações Make 5.3.2 Formalizar o fim do contrato Make 5.4 Lições Aprendidas 5.4.1 Reunir o grupo para discussão Make 5.4.2 Homologar na Direção Técnica o documento. Make OTMMA3 Victor Barbosa Cantidio - 22/05/2014 22:05:15
  • 5.
    PROJETO Edifício MarAzul Fluxograma de Iniciação
  • 6.
    PROJETO Edifício MarAzul Fluxograma de Planejamento
  • 7.
    PROJETO Edifício MarAzul Fluxograma de Execução
  • 8.
    PROJETO Edifício MarAzul Fluxograma de Monitoramento & Controle
  • 9.
    PROJETO Edifício MarAzul Fluxograma de Encerramento