PROJETO SAC TAP - Termo de Abertura do Projeto
Nome
SAC
Descrição
Implantação do sistema SAC – Serviço de Atendimento ao cliente.
Planejamento de um projeto em que irá reestruturar todo o serviço de atendimento da empresa Corttex, baseada nas
áreas de conhecimento e processos de gerenciamento de projetos do PMBOK.
Justificativa
A empresa precisa identificar as principais anomalias que geram insatisfação dos clientes, aumento de custos e
reprocesso, baseado em dados consolidados, possibilitando uma melhor racionalização do trabalho, maior satisfação
do cliente e a diminuição do lead time.
Atualmente o atendimento é realizado de maneira informal, sem procedimento definido e padronizado, o que também
oculta os reais problemas.
Objetivo S.M.A.R.T.
Estruturar o departamento do Serviço de Atendimento ao Cliente da empresa.
Criar um sistema de controle de registro de atendimento.
Desenvolver estrutura de controle e mensuração dos atendimentos e resolução dos problemas no prazo estimado de
02 anos para completa implantação.
Definir ferramentas estatísticas para obtenção de índices de qualidade para os processos críticos identificados.
Requisitos
Desenvolvimento de um sistema para administração e controle dos chamados de clientes, com identificação por
protocolos de atendimento (codificado).
Emissão de relatórios de acompanhamento dos processos, controles estatísticos de mensuração dos problemas.
Sistema deverá ser desenvolvido em plataforma compatível com interface Windows.
O procedimento de trabalho deverá ser mapeado e implementado junto com a equipe de trabalho.
O sistema deverá ter um manual de uso, e a equipe deverá ser devidamente treinada no momento de implantação.
Designação
Patrícia Delsoto Reed é sponsor que aprovará o projeto e as decisões estratégicas relacionadas as aquisições do
projeto.
Carolina B. G. Dominguez será a Gerente de Projeto, encarregada de gerenciar as premissas, orçamento, prazos e
cronograma e a equipe.
Milestones
1. Reunião de alinhamento dos objetivos estratégicos do projeto (Sponsor x GP) - Em 15/01/2015
2. Apresentação do Plano de Projeto - Em 20/02/2015
3. Aprovação do Plano de Projeto (Sponsor) - Em 01/03/2015
4. Apresentação do Projeto para a Equipe SAC - Em 10/03/2015
5. Início do Desenvolvimento do Projeto: Mapeamento do processo do SAC - Em 20/03/2015
6. Entrega do Mapa de Processos - Em: 01/05/2015
7. Validação do Processo - Em 10/05/2015
8. Identificação de potenciais fornecedores e cotações - Em 20/05/2015
9. Processo de seleção dos fornecedores e análise de propostas - Em 10/06/2015
10. Definição do fornecedor e assinatura de contrato - Em 20/06/2015
11. Entrega do plano de projeto de desenvolvimento do sistema do fornecedor contratado - Em 20/07/2015
12. Validação do plano do projeto - Em 30/07/2015
13. Início do desenvolvimento do sistema - Em 10/08/2015
14. Implantação e teste do sistema - Em 15/12/2015
15. Correções e melhorias identificadas - Em 15/01/2016
16. Entrega e encerramento do projeto - em 15/03/2016
Orçamento
O custo estimado do projeto é de 250.000,00 sendo que a empresa trabalha com uma range máxima de 300.000,00 a
ser paga no prazo mínimo de 15 meses.
Riscos
Falência do fornecedor.
Falha de comunicação e entendimento no processo definição do escopo do projeto.
Aumento do escopo do projeto por mudanças excessivas.
Alterações na equipe de projeto (do fornecedor e da empresa contratante)
Data, Assinatura do Sponsor
30/11/-0001 - Aprovado
OTMMA3 Patrícia Delsoto Reed - 15/06/2014 23:12:29
PROJETO SAC WBS
C.C. Fase / Pacote de Trabalho Análise M/B
1 Planejar
1.1 Escopo do Projeto Make
1.2 Stakeholder Make
1.3 Cronograma Make
2 Entrevistas
2.1 Mapeamento dos Processos Atuais Make
2.2 Identificação de Melhorias Make
2.3 Reestruturação de Rotinas Make
2.4 Aquisição do Software Buy
3 Desenvolvimento
3.1 Fluxo de Processos Make
3.2 Ferramentas de Atendimento Buy
3.3 Políticas de Uso Make
4 Implantação
4.1 Testes Make
4.2 Treinamento Make
4.3 Avaliação Make
OTMMA3 Patrícia Delsoto Reed - 15/06/2014 23:12:29
PROJETO SAC Fluxograma de Iniciação
PROJETO SAC Fluxograma de Planejamento
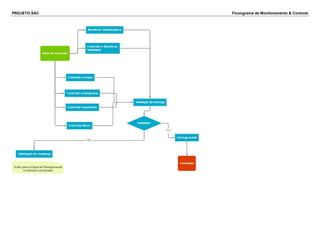
PROJETO SAC Fluxograma de Execução
PROJETO SAC Fluxograma de Monitoramento & Controle
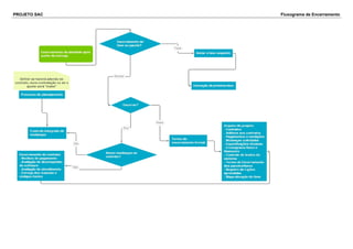
PROJETO SAC Fluxograma de Encerramento

Projeto SAC

  • 1.
    PROJETO SAC TAP- Termo de Abertura do Projeto Nome SAC Descrição Implantação do sistema SAC – Serviço de Atendimento ao cliente. Planejamento de um projeto em que irá reestruturar todo o serviço de atendimento da empresa Corttex, baseada nas áreas de conhecimento e processos de gerenciamento de projetos do PMBOK. Justificativa A empresa precisa identificar as principais anomalias que geram insatisfação dos clientes, aumento de custos e reprocesso, baseado em dados consolidados, possibilitando uma melhor racionalização do trabalho, maior satisfação do cliente e a diminuição do lead time. Atualmente o atendimento é realizado de maneira informal, sem procedimento definido e padronizado, o que também oculta os reais problemas. Objetivo S.M.A.R.T. Estruturar o departamento do Serviço de Atendimento ao Cliente da empresa. Criar um sistema de controle de registro de atendimento. Desenvolver estrutura de controle e mensuração dos atendimentos e resolução dos problemas no prazo estimado de 02 anos para completa implantação. Definir ferramentas estatísticas para obtenção de índices de qualidade para os processos críticos identificados. Requisitos Desenvolvimento de um sistema para administração e controle dos chamados de clientes, com identificação por protocolos de atendimento (codificado). Emissão de relatórios de acompanhamento dos processos, controles estatísticos de mensuração dos problemas. Sistema deverá ser desenvolvido em plataforma compatível com interface Windows. O procedimento de trabalho deverá ser mapeado e implementado junto com a equipe de trabalho. O sistema deverá ter um manual de uso, e a equipe deverá ser devidamente treinada no momento de implantação. Designação Patrícia Delsoto Reed é sponsor que aprovará o projeto e as decisões estratégicas relacionadas as aquisições do projeto. Carolina B. G. Dominguez será a Gerente de Projeto, encarregada de gerenciar as premissas, orçamento, prazos e cronograma e a equipe. Milestones 1. Reunião de alinhamento dos objetivos estratégicos do projeto (Sponsor x GP) - Em 15/01/2015 2. Apresentação do Plano de Projeto - Em 20/02/2015 3. Aprovação do Plano de Projeto (Sponsor) - Em 01/03/2015 4. Apresentação do Projeto para a Equipe SAC - Em 10/03/2015 5. Início do Desenvolvimento do Projeto: Mapeamento do processo do SAC - Em 20/03/2015 6. Entrega do Mapa de Processos - Em: 01/05/2015 7. Validação do Processo - Em 10/05/2015 8. Identificação de potenciais fornecedores e cotações - Em 20/05/2015 9. Processo de seleção dos fornecedores e análise de propostas - Em 10/06/2015 10. Definição do fornecedor e assinatura de contrato - Em 20/06/2015 11. Entrega do plano de projeto de desenvolvimento do sistema do fornecedor contratado - Em 20/07/2015 12. Validação do plano do projeto - Em 30/07/2015 13. Início do desenvolvimento do sistema - Em 10/08/2015 14. Implantação e teste do sistema - Em 15/12/2015 15. Correções e melhorias identificadas - Em 15/01/2016 16. Entrega e encerramento do projeto - em 15/03/2016
  • 2.
    Orçamento O custo estimadodo projeto é de 250.000,00 sendo que a empresa trabalha com uma range máxima de 300.000,00 a ser paga no prazo mínimo de 15 meses. Riscos Falência do fornecedor. Falha de comunicação e entendimento no processo definição do escopo do projeto. Aumento do escopo do projeto por mudanças excessivas. Alterações na equipe de projeto (do fornecedor e da empresa contratante) Data, Assinatura do Sponsor 30/11/-0001 - Aprovado OTMMA3 Patrícia Delsoto Reed - 15/06/2014 23:12:29
  • 3.
    PROJETO SAC WBS C.C.Fase / Pacote de Trabalho Análise M/B 1 Planejar 1.1 Escopo do Projeto Make 1.2 Stakeholder Make 1.3 Cronograma Make 2 Entrevistas 2.1 Mapeamento dos Processos Atuais Make 2.2 Identificação de Melhorias Make 2.3 Reestruturação de Rotinas Make 2.4 Aquisição do Software Buy 3 Desenvolvimento 3.1 Fluxo de Processos Make 3.2 Ferramentas de Atendimento Buy 3.3 Políticas de Uso Make 4 Implantação 4.1 Testes Make 4.2 Treinamento Make 4.3 Avaliação Make OTMMA3 Patrícia Delsoto Reed - 15/06/2014 23:12:29
  • 4.
    PROJETO SAC Fluxogramade Iniciação
  • 5.
    PROJETO SAC Fluxogramade Planejamento
  • 6.
  • 7.
    PROJETO SAC Fluxogramade Monitoramento & Controle
  • 8.
    PROJETO SAC Fluxogramade Encerramento