PROJETO Implantação do Escritório de Projetos TAP - Termo de Abertura do Projeto
Nome
Implantação do Escritório de Projetos
Descrição
Implantar um escritório de projetos em uma instituição de pesquisa e desenvolvimento aplicando à luz do PMBOK, no
período de 12 (doze) meses.
Justificativa
A partir da execução do 1º ciclo de projetos, a Diretoria da empresa Ambiental Soluções de Pesquisa e
Desenvolvimento deliberou sobre a necessidade de estruturação e formalização de um escritório de projetos. A
necessidade de profissionalização foi entendida como condição essencial para a excelência na gestão. Dando
continuidade, e a partir da contratação do 2º ciclo de projetos, as ações para estruturação foram iniciadas com a
formação e a capacitação da equipe gestora. Estão estruturados, ainda que de forma empírica, controles para
monitoramento de entrega de produtos, vigência, prestação de contas e custos.
A próxima fase compreende a definição e o mapeamento de todos os processos à luz do PMBOK. A fase de iniciação,
um dos 5 (cinco) grupos de processos definidos pelo PMBOK, será executada no ano em curso, com a aprovação do
Termo de Abertura do Projeto – TAP cujo objeto será a estruturação do escritório de projetos. Os demais grupos de
processo (planejamento, execução, monitoramento, controle e encerramento), serão executados a partir da aprovação
do TAP e a perspectiva é concluí-los até o final da vigência do 2º ciclo. Uma vez mapeado os processos e implantada a
gestão da rotina e da mudança, serão gerados indicadores para mensurar dimensões como: tempo, custo, escopo,
pessoas, comunicação, risco, aquisições e qualidade.
Ao final do 2º ciclo planeja-se avaliar a eficácia do processo, a identificação das oportunidades de melhoria, e as lições
aprendidas. Dessa forma, entendemos que será estabelecido um marco na gestão e que a execução do 3º ciclo de
projetos dará as respostas necessárias para o seu aprimoramento, para a realização das mudanças necessárias
contribuindo assim para fomentar o planejamento estratégico, fortalecendo a nossa imagem como Instituição de
Pesquisa e Desenvolvimento.
Objetivo S.M.A.R.T.
S - Específico: Implantar o escritório de projetos.
M - Mensuráveis: Executar todo o ciclo PDCA no segundo semestre para validar a rotina mapeada.
A - Atingíveis: Contratar e Capacitada a Equipe.
R - Realistas: Viabilizar um escritório de projetos alinhado com o planejamento estratégico tendo todos os processos
mapeados e implantados.
T - Temporizáveis: Concluir todas as etapas programadas em 12 meses conforme o TAP.
Requisitos
1. Seleção de pessoal deve considerar os seguintes requisitos:
- Superior Completo;
- Ser bilíngue;
2. A capacitação deverá ser realizada junto a uma instituição reconhecida nacionalmente pela expertise no
gerenciamento de projetos.
Designação
A especialista em projetos Ana Cristiane Cesário, da empresa Ambiental Soluções de Pesquisa e Desenvolvimento fica
designada como Gerente de Projeto do Escritório de Projetos com autoridade de gerenciar a implantação do projeto e
informar os avanços ao sponsor.
Milestones
Os miletones previstos na implantação do escritório de projetos são:
Junho/2014 - Contratação de pessoal
Outubro/2014 - Capacitação da equipe
Fevereiro/2015 - Escritório de Projetos estruturado (Civil, Elétrica, TI e Mobiliário)
Junho/2015 - Inauguração do escritório de projetos com todas as rotinas implantadas à luz do PMBOK.
Orçamento
O orçamento planejado para implantação do escritório de projetos corresponde ao valor total de R$ 503.036,16 que
compreende:
Memória de cálculo:
Contratação de pessoal: 04 Especialistas - 176 h/mês x 12 meses x R$ 43,92 = R$ 371.036,16
Capacitação da equipe: 04 inscrições x R$ 8.000 = R$ 32.000,00
Infraestrutura: R$ 100.000,00
Riscos
Atraso no processo seletivo;
Cancelamento da capacitação;
Falta de mão-de-obra(civil, elétrica);
Data, Assinatura do Sponsor
30/11/-0001 - Aprovado
OTMMA3 Amora Vieira Cavalcante - 23/05/2014 01:10:07
PROJETO Implantação do Escritório de Projetos WBS
C.C. Fase / Pacote de Trabalho Análise M/B
1 Gerenciamento de Projeto
1.1 Custo Make
1.2 Qualidade Make
1.3 Escopo Make
1.4 Aquisições Make
1.5 Risco Make
1.6 Tempo Make
1.7 Comunicação Make
2 Iniciação
2.1 Definir Equipe
2.1.1 Coleta de Currículos Make
2.1.2 Seleção Buy
2.1.3 Contratação Make
2.1.4 Capacitação Buy
3 Execução
3.1 Processos
3.1.1 Identificação de indicadores Make
3.1.2 Definição dos fluxos Make
3.1.3 Implantação da Rotina Make
3.2 Infraestutura
3.2.1 Mobiliário Buy
3.2.2 Elétrica Buy
3.2.3 TI Buy
3.2.4 Civil Buy
4 Encerramento
4.1 Apresentação do Escritório Make
4.2 Validação da Rotina Make
4.3 PDCA Make
OTMMA3 Amora Vieira Cavalcante - 23/05/2014 01:10:07
PROJETO Implantação do Escritório de Projetos D-WBS - Dicionário WBS
Fase 1 - Gerenciamento de Projeto
C.C. Pacote de Trabalho Descrição Entrega do PT Critério de Aceitação OK
1.1 Custo Levantamento dos custos das atividades
do projeto
Elaboração do Custo < de 400 mil. Aceitou
1.2 Qualidade Mapeamento dos processos
Elaboração dos procedimentos e
instruções de trabalho
Definição de indicadores de qualidade
Manual e procedimentos nº de não-conformidades<5 Aceitou
1.3 Escopo Descrever o escopo detalhado do
projeto
Escopo Aprovado 100% aprovado Aceitou
1.4 Aquisições Identificação dos fornecedores
Solicitação de cotações
Recebimento das propostas
Avaliação e aprovação das propostas
Mapa de aquisições Abaixo do valor planejado Aceitou
1.5 Risco Análises dos riscos:
Planejamento: Não contratação da
equipe em tempo hábil
Execução: Atraso nos processos de
compras; fornecedor não cumprir prazo
negociável.
Riscos identificados Previsto Aceitou
1.6 Tempo Elaboração do project do projeto para
acompanhar os prazos
Cronograma de acompanhamento realizado em até 12 meses Aceitou
1.7 Comunicação Reunião de análise crítica
Solicitação de mudança
Relatórios executivos
Definição dos canais de comunicação
Plano de Comunicação Implementado Aceitou
PROJETO Implantação do Escritório de Projetos D-WBS - Dicionário WBS
Fase 2 - Iniciação
C.C. Pacote de Trabalho Descrição Entrega do PT Critério de Aceitação OK
2.1 Coleta de Currículos Elaborar edital de processo seletivo
Publicar
Realizar processo
Homologar
Contratar
Currículos selecionados De acordo com o perfil definido Aceitou
2.1 Seleção Elaborar edital de processo seletivo
Publicar
Realizar processo
Homologar
Contratar
Realizar processo seletivo processo seletivo concluído Aceitou
2.1 Contratação Contratar / fazer exames admissionais /
assinar contrato / reunião de integração
Assinatura do contrato Contrato assinado Aceitou
2.1 Capacitação selecionar e contratar empresa
espacilizada
Equipe capacitada Especialistas em gestão de projetos Aceitou
PROJETO Implantação do Escritório de Projetos D-WBS - Dicionário WBS
Fase 3 - Execução
C.C. Pacote de Trabalho Descrição Entrega do PT Critério de Aceitação OK
3.1 Identificação de indicadores Elaborar indicadores de desempenho
para controle de tempo, custo,
qualidade, escopo
Lista de indicadores Desempenho > a 70% Aceitou
3.1 Definição dos fluxos Desenhar os fluxogramas dos processos
mapeados
Fluxogramas 100% concluído Aceitou
3.1 Implantação da Rotina Elaboração do manual e dos
procedimentos
Capacitação da equipe
Manual e procedimentos 100% concluído Aceitou
3.2 Mobiliário Aquisição do mobiliário do projeto em
quantidade suficiente
Móveis adquiridos 100% concluído Aceitou
3.2 Elétrica Contratação do projeto elétrico /
execução / finalização
Projeto elétrico finalizado 100% concluído Aceitou
3.2 TI Contratação do projeto de TI / execução
/ finalização
Projeto de TI finalizado 100% concluído Aceitou
3.2 Civil Contratação da construtora / início das
obras / estrutura física concluída
Escritório construído 100% Concluído Aceitou
PROJETO Implantação do Escritório de Projetos D-WBS - Dicionário WBS
Fase 4 - Encerramento
C.C. Pacote de Trabalho Descrição Entrega do PT Critério de Aceitação OK
4.1 Apresentação do Escritório Rotinas implementadas
Pessoal contratado
Início das atividades
Escritório Implementado 100% concluído Aceitou
4.2 Validação da Rotina Rotinas implementadas Rotina Implamentada 100% concluído Aceitou
4.3 PDCA Após a avaliação do PDCA verificar as
oportunidades de melhoria e
implementar mudanças
Relatório de mudanças 100% concluído Aceitou
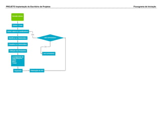
PROJETO Implantação do Escritório de Projetos Fluxograma de Iniciação
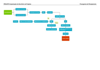
PROJETO Implantação do Escritório de Projetos Fluxograma de Planejamento
PROJETO Implantação do Escritório de Projetos Fluxograma de Execução
PROJETO Implantação do Escritório de Projetos Fluxograma de Encerramento

Implantação do Escritório de Projetos

  • 1.
    PROJETO Implantação doEscritório de Projetos TAP - Termo de Abertura do Projeto Nome Implantação do Escritório de Projetos Descrição Implantar um escritório de projetos em uma instituição de pesquisa e desenvolvimento aplicando à luz do PMBOK, no período de 12 (doze) meses. Justificativa A partir da execução do 1º ciclo de projetos, a Diretoria da empresa Ambiental Soluções de Pesquisa e Desenvolvimento deliberou sobre a necessidade de estruturação e formalização de um escritório de projetos. A necessidade de profissionalização foi entendida como condição essencial para a excelência na gestão. Dando continuidade, e a partir da contratação do 2º ciclo de projetos, as ações para estruturação foram iniciadas com a formação e a capacitação da equipe gestora. Estão estruturados, ainda que de forma empírica, controles para monitoramento de entrega de produtos, vigência, prestação de contas e custos. A próxima fase compreende a definição e o mapeamento de todos os processos à luz do PMBOK. A fase de iniciação, um dos 5 (cinco) grupos de processos definidos pelo PMBOK, será executada no ano em curso, com a aprovação do Termo de Abertura do Projeto – TAP cujo objeto será a estruturação do escritório de projetos. Os demais grupos de processo (planejamento, execução, monitoramento, controle e encerramento), serão executados a partir da aprovação do TAP e a perspectiva é concluí-los até o final da vigência do 2º ciclo. Uma vez mapeado os processos e implantada a gestão da rotina e da mudança, serão gerados indicadores para mensurar dimensões como: tempo, custo, escopo, pessoas, comunicação, risco, aquisições e qualidade. Ao final do 2º ciclo planeja-se avaliar a eficácia do processo, a identificação das oportunidades de melhoria, e as lições aprendidas. Dessa forma, entendemos que será estabelecido um marco na gestão e que a execução do 3º ciclo de projetos dará as respostas necessárias para o seu aprimoramento, para a realização das mudanças necessárias contribuindo assim para fomentar o planejamento estratégico, fortalecendo a nossa imagem como Instituição de Pesquisa e Desenvolvimento. Objetivo S.M.A.R.T. S - Específico: Implantar o escritório de projetos. M - Mensuráveis: Executar todo o ciclo PDCA no segundo semestre para validar a rotina mapeada. A - Atingíveis: Contratar e Capacitada a Equipe. R - Realistas: Viabilizar um escritório de projetos alinhado com o planejamento estratégico tendo todos os processos mapeados e implantados. T - Temporizáveis: Concluir todas as etapas programadas em 12 meses conforme o TAP. Requisitos 1. Seleção de pessoal deve considerar os seguintes requisitos: - Superior Completo; - Ser bilíngue; 2. A capacitação deverá ser realizada junto a uma instituição reconhecida nacionalmente pela expertise no gerenciamento de projetos. Designação A especialista em projetos Ana Cristiane Cesário, da empresa Ambiental Soluções de Pesquisa e Desenvolvimento fica designada como Gerente de Projeto do Escritório de Projetos com autoridade de gerenciar a implantação do projeto e informar os avanços ao sponsor. Milestones Os miletones previstos na implantação do escritório de projetos são: Junho/2014 - Contratação de pessoal
  • 2.
    Outubro/2014 - Capacitaçãoda equipe Fevereiro/2015 - Escritório de Projetos estruturado (Civil, Elétrica, TI e Mobiliário) Junho/2015 - Inauguração do escritório de projetos com todas as rotinas implantadas à luz do PMBOK. Orçamento O orçamento planejado para implantação do escritório de projetos corresponde ao valor total de R$ 503.036,16 que compreende: Memória de cálculo: Contratação de pessoal: 04 Especialistas - 176 h/mês x 12 meses x R$ 43,92 = R$ 371.036,16 Capacitação da equipe: 04 inscrições x R$ 8.000 = R$ 32.000,00 Infraestrutura: R$ 100.000,00 Riscos Atraso no processo seletivo; Cancelamento da capacitação; Falta de mão-de-obra(civil, elétrica); Data, Assinatura do Sponsor 30/11/-0001 - Aprovado OTMMA3 Amora Vieira Cavalcante - 23/05/2014 01:10:07
  • 3.
    PROJETO Implantação doEscritório de Projetos WBS C.C. Fase / Pacote de Trabalho Análise M/B 1 Gerenciamento de Projeto 1.1 Custo Make 1.2 Qualidade Make 1.3 Escopo Make 1.4 Aquisições Make 1.5 Risco Make 1.6 Tempo Make 1.7 Comunicação Make 2 Iniciação 2.1 Definir Equipe 2.1.1 Coleta de Currículos Make 2.1.2 Seleção Buy 2.1.3 Contratação Make 2.1.4 Capacitação Buy 3 Execução 3.1 Processos 3.1.1 Identificação de indicadores Make 3.1.2 Definição dos fluxos Make 3.1.3 Implantação da Rotina Make 3.2 Infraestutura 3.2.1 Mobiliário Buy 3.2.2 Elétrica Buy 3.2.3 TI Buy 3.2.4 Civil Buy 4 Encerramento 4.1 Apresentação do Escritório Make 4.2 Validação da Rotina Make 4.3 PDCA Make OTMMA3 Amora Vieira Cavalcante - 23/05/2014 01:10:07
  • 4.
    PROJETO Implantação doEscritório de Projetos D-WBS - Dicionário WBS Fase 1 - Gerenciamento de Projeto C.C. Pacote de Trabalho Descrição Entrega do PT Critério de Aceitação OK 1.1 Custo Levantamento dos custos das atividades do projeto Elaboração do Custo < de 400 mil. Aceitou 1.2 Qualidade Mapeamento dos processos Elaboração dos procedimentos e instruções de trabalho Definição de indicadores de qualidade Manual e procedimentos nº de não-conformidades<5 Aceitou 1.3 Escopo Descrever o escopo detalhado do projeto Escopo Aprovado 100% aprovado Aceitou 1.4 Aquisições Identificação dos fornecedores Solicitação de cotações Recebimento das propostas Avaliação e aprovação das propostas Mapa de aquisições Abaixo do valor planejado Aceitou 1.5 Risco Análises dos riscos: Planejamento: Não contratação da equipe em tempo hábil Execução: Atraso nos processos de compras; fornecedor não cumprir prazo negociável. Riscos identificados Previsto Aceitou 1.6 Tempo Elaboração do project do projeto para acompanhar os prazos Cronograma de acompanhamento realizado em até 12 meses Aceitou 1.7 Comunicação Reunião de análise crítica Solicitação de mudança Relatórios executivos Definição dos canais de comunicação Plano de Comunicação Implementado Aceitou
  • 5.
    PROJETO Implantação doEscritório de Projetos D-WBS - Dicionário WBS Fase 2 - Iniciação C.C. Pacote de Trabalho Descrição Entrega do PT Critério de Aceitação OK 2.1 Coleta de Currículos Elaborar edital de processo seletivo Publicar Realizar processo Homologar Contratar Currículos selecionados De acordo com o perfil definido Aceitou 2.1 Seleção Elaborar edital de processo seletivo Publicar Realizar processo Homologar Contratar Realizar processo seletivo processo seletivo concluído Aceitou 2.1 Contratação Contratar / fazer exames admissionais / assinar contrato / reunião de integração Assinatura do contrato Contrato assinado Aceitou 2.1 Capacitação selecionar e contratar empresa espacilizada Equipe capacitada Especialistas em gestão de projetos Aceitou
  • 6.
    PROJETO Implantação doEscritório de Projetos D-WBS - Dicionário WBS Fase 3 - Execução C.C. Pacote de Trabalho Descrição Entrega do PT Critério de Aceitação OK 3.1 Identificação de indicadores Elaborar indicadores de desempenho para controle de tempo, custo, qualidade, escopo Lista de indicadores Desempenho > a 70% Aceitou 3.1 Definição dos fluxos Desenhar os fluxogramas dos processos mapeados Fluxogramas 100% concluído Aceitou 3.1 Implantação da Rotina Elaboração do manual e dos procedimentos Capacitação da equipe Manual e procedimentos 100% concluído Aceitou 3.2 Mobiliário Aquisição do mobiliário do projeto em quantidade suficiente Móveis adquiridos 100% concluído Aceitou 3.2 Elétrica Contratação do projeto elétrico / execução / finalização Projeto elétrico finalizado 100% concluído Aceitou 3.2 TI Contratação do projeto de TI / execução / finalização Projeto de TI finalizado 100% concluído Aceitou 3.2 Civil Contratação da construtora / início das obras / estrutura física concluída Escritório construído 100% Concluído Aceitou
  • 7.
    PROJETO Implantação doEscritório de Projetos D-WBS - Dicionário WBS Fase 4 - Encerramento C.C. Pacote de Trabalho Descrição Entrega do PT Critério de Aceitação OK 4.1 Apresentação do Escritório Rotinas implementadas Pessoal contratado Início das atividades Escritório Implementado 100% concluído Aceitou 4.2 Validação da Rotina Rotinas implementadas Rotina Implamentada 100% concluído Aceitou 4.3 PDCA Após a avaliação do PDCA verificar as oportunidades de melhoria e implementar mudanças Relatório de mudanças 100% concluído Aceitou
  • 8.
    PROJETO Implantação doEscritório de Projetos Fluxograma de Iniciação
  • 9.
    PROJETO Implantação doEscritório de Projetos Fluxograma de Planejamento
  • 10.
    PROJETO Implantação doEscritório de Projetos Fluxograma de Execução
  • 11.
    PROJETO Implantação doEscritório de Projetos Fluxograma de Encerramento