Projeto e Construção da Nova Sede do Escritório
de Engenharia
FGV – Fundação GetúlioVargas
Programa FGV Management
MBA em Gerenciamento de Projetos
Disciplina: Gerenciamento da
Integração em Projetos
Prof. Marco Antonio Coghi, Mestre
Turma: MBA em Gerenciamento de
Projetos 12 – Sorocaba
Empresa –Paz Moure LTDA Projeto e Construção de Escritório de
Gerenciamento de Projetos
Integrantes da Equipe Paz Moure
Aroldo Ferreira Silva Ronaldo Paz MoureCarlos Nunes dos Santos Lucas Campos Luana Lara Hahmed Guerini
Apresentação
 A Incorporadora Paz Moure LTDA, há 15 anos é lider no mercado nacional e com forte
participação no mercado internacional. Com uma equipe dedicada em gerenciamento de
projetos, conta com cases de sucesso em muitas empresas multinacionais de grande porte
no ramo de incorporação de projetos. Havendo a necessidade de otimizar os trabalhos
(visando redução de custos, prazo e tempo), a incorporadora Paz Moure optou por projetar
e construir uma nova sede para seu escritório de Engenharia.
 O foco da Incorporadora Paz Moure LTDA será, utilizando boas práticas do PMBok (estudos
de viabilidade, prazo e custo) gerenciar o projeto como um todo, e contratando uma
construtora (aquisição externa) para efetuar as obras. Neste projeto, a Incorporadora Paz
Moure será o fornecedor da mão de obra para o gerenciamento de projetos e também será
cliente, visto que o projeto é para benefício próprio da empresa.
Principais premissas e restrições
*Premissas:
- Horário de trabalho das 8h às 17h, de segunda-feira a sexta-feira. Se necessário horas extras,
estas devem ser previamente acordadas entre o Gerente de Projetos e Gerente de RH;
-A Incorporadora Paz Moure facilitará o acesso de todos os funcionários da construtora
responsável pelo projeto nas áreas que são necessárias autorização.
*Restrições:
-Prazo para término do projeto será em 4 meses;
-Gerenciamento de Projetos deve ser feito utilizando-se as melhores práticas do Guia PMBOK
5ª Edição.
Principais Riscos
- Desastres Naturais ocasionando quedas de energia e limitando tempo disponível para
desenvolvimento do projeto;
-Falta de recursos (por parte da construtora, podendo extrapolar o limite de prazo do
projeto).
Definição de StakeHolders
*Sponsor: Diretor da Incorporadora PAZ MOURE LTDA;
Planejamento
Nesta fase, partimos para o desenvolvimento do PGP (Plano de Gerenciamento do Projeto),
onde será consolidado os processos que determinará as linhas de base, escopo, tempo, bem
como a definição dos requisitos de qualidade, planejamento de recursos humanos, e
identificação de riscos.
Na sequência, a definição da WBS do Projeto e Construção da Nova Sede do Escritório de
Engenharia :
Projeto e Construção
da Nova Sede do
Escritório de
Engenharia
GP
Plano do Projeto
Monitoramento e
Controle
Encerramento do
Projeto
Projeto
Estudo deViabilidade
ProjetoArquitetônico
ProjetoTécnico
Licenciamento e
Aprovações
Construção
Contratação de
Construtora
Fiscalização daObra
Mobiliário e
Decoração
Computadores
Mesas e Cadeiras
Layout do Escritório
Plano de Gerenciamento do Projeto
*Declaração de Escopo
Desenvolve-se à partir da necessidade/objetivo da concepção do projeto informado no
TAP (Termo de Abertura do Projeto).
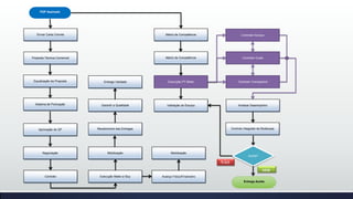
À seguir, o fluxograma do desenvolvimento do projeto, à partir do TAP sendo
desenvolvido e na sequência, o fluxograma à partir da etapa posterior ao PGP assinado:
TAP Assinado
Cadastro dos
Stakeholders
Plano de
Comunicação
Critério da
Qualidade
Lista de
Atividades
Make
Análise Make or
Buy
Dicionário da
WBS
WBS
Premissas e
Restrições
Estimar Recursos
Sequenciar
Atividades
Coletar Requisitos
Declaração do
Escopo
Orçamento
Detalhado
Cronograma
Definir Custos
Elaborar Carta
Convite
Matriz de Competências
e Responsabilidades
Mapa de
Requisitos
Listar Atividades
Buy
RFP
PGP Assinado
Enviar Carta Convite
Proposta Técnica Comercial
Equalização da Proposta
Sistema de Pontuação
Aprovação do GP
Negociação
Contrato Execução Make or Buy
Mobilização
Recebimento das Entregas
Garantir a Qualidade
Entrega Validada
Avanço Físico/Financeiro
Mobilização
Matriz de Competência
Matriz de Competência
Execução PT Make
Validação do Escopo
Controlar Escopo
Controlar Custo
Controlar Cronograma
Analisar Desempenho
Controle Integrado de Mudanças
Entrega Aceita
Aceita?
NÃO
SIM
Plano de Gerenciamento do Projeto
*Lista de Atividades :
-Devem ser definidas as atividades que serão executadas internamente (PT make) e as que
são adquiridas externamente (PT buy), pois são de suma importância para definição e
sequenciamento das atividades, custo (Orçamento) e tempo (Cronograma) do Projeto.
*Lista deVerificação de Qualidade:
-Requisitos para que possam ser efetuadas análises/critérios de aceite para entregas.
*Matriz de Responsabilidade e Competência:
-Definir quem é o responsável por cada atividade no projeto (matriz RACI) e definição de
quem tem as habilidades específicas para cada atividade à ser executada.
Plano de Gerenciamento do Projeto
*Mapear Riscos:
-Assim como a WBS, deve ser desenvolvida a RBS, uma estrutura que mostra todos os riscos
que possam afetar o bom andamento do projeto, nas atividades que possuem alguma
probabilidade de ocorrência do mesmo.
Execução
A etapa OGTP (Orientar e Gerenciar o Trabalho do Projeto), inicia-se logo após termos o PGP
assinado (que no ciclo PDCA, equivale-se a fase “Do” =fazer). Tudo do que fora planejado
anteriormente passa-se para a execução.
*Realizar Garantia de Qualidade:
-Garantir que os requisitos de qualidades definidos no planejamento sejam seguidos,
garantindo a qualidade do desenvolvimento do projeto.
*Mobilizar/Desenvolver/Gerenciar as equipes que trabalharão no projeto.
-Acompanhar as equipes de modo que não haja dificuldades nas execuções das atividades,
suporte necessário aos integrantes do projeto .
Execução
*Gerenciar as comunicações
-Garantindo que o progresso, informações pertinentes ao projeto sejam cascateadas à todas
as pessoas que devem ser (stakeholders, GP e integrantes).
*Conduzir as aquisições do projeto
-Conduzir as aquisições, de forma que tenhamos um total controle do progresso e roadblocks
que venham surgir nas aquisições dos pacotes buy.
*Gerenciar envolvimento dos stakeholders
-Garantir que os stakeholders estão sendo informados do progresso do projeto e garantir que
o envolvimento deles estejam ocorrendo conforme o planejado na etapa do DPGP
Monitoramento e Controle
O monitoramento e controle do projeto, diz respeito à etapa “Check” do ciclo PDCA. É a
etapa em que fazemos a comparação do que foi planejado X executado (com métricas, tais
como relatório de desempenho,etc), tomando as providências necessárias, caso a execução
de determinados processos não saiam de acordo com o planejado (realizando o Controle
integrado de mudanças), de modo que tenhamos a ENTREGA ACEITA para os seguintes
processos:
*Escopo *Qualidade
*Cronograma *Aquisições
*Comunicações *Stakeholders
*Riscos
Encerramento
Etapa do projeto em que são finalizadas todos os grupos de processos de gerenciamento do
projeto para terminar de uma maneira formal a fase ou o projeto. Etapa que se completa o
ciclo PDCA, tendo como resultado, o produto desenvolvido.
Encerra-se as aquisições que foram feitas no projeto, bem como efetua-se o registro das
Lessons Learned nos Ativos de Processos Organizacionais. Faz-se também a liberação formal
dos recursos utilizados no projeto.

Projeto e Construção da Nova Sede do Escritório de Engenharia

  • 1.
    Projeto e Construçãoda Nova Sede do Escritório de Engenharia FGV – Fundação GetúlioVargas Programa FGV Management MBA em Gerenciamento de Projetos Disciplina: Gerenciamento da Integração em Projetos Prof. Marco Antonio Coghi, Mestre Turma: MBA em Gerenciamento de Projetos 12 – Sorocaba
  • 2.
    Empresa –Paz MoureLTDA Projeto e Construção de Escritório de Gerenciamento de Projetos
  • 3.
    Integrantes da EquipePaz Moure Aroldo Ferreira Silva Ronaldo Paz MoureCarlos Nunes dos Santos Lucas Campos Luana Lara Hahmed Guerini
  • 4.
    Apresentação  A IncorporadoraPaz Moure LTDA, há 15 anos é lider no mercado nacional e com forte participação no mercado internacional. Com uma equipe dedicada em gerenciamento de projetos, conta com cases de sucesso em muitas empresas multinacionais de grande porte no ramo de incorporação de projetos. Havendo a necessidade de otimizar os trabalhos (visando redução de custos, prazo e tempo), a incorporadora Paz Moure optou por projetar e construir uma nova sede para seu escritório de Engenharia.  O foco da Incorporadora Paz Moure LTDA será, utilizando boas práticas do PMBok (estudos de viabilidade, prazo e custo) gerenciar o projeto como um todo, e contratando uma construtora (aquisição externa) para efetuar as obras. Neste projeto, a Incorporadora Paz Moure será o fornecedor da mão de obra para o gerenciamento de projetos e também será cliente, visto que o projeto é para benefício próprio da empresa.
  • 5.
    Principais premissas erestrições *Premissas: - Horário de trabalho das 8h às 17h, de segunda-feira a sexta-feira. Se necessário horas extras, estas devem ser previamente acordadas entre o Gerente de Projetos e Gerente de RH; -A Incorporadora Paz Moure facilitará o acesso de todos os funcionários da construtora responsável pelo projeto nas áreas que são necessárias autorização. *Restrições: -Prazo para término do projeto será em 4 meses; -Gerenciamento de Projetos deve ser feito utilizando-se as melhores práticas do Guia PMBOK 5ª Edição.
  • 6.
    Principais Riscos - DesastresNaturais ocasionando quedas de energia e limitando tempo disponível para desenvolvimento do projeto; -Falta de recursos (por parte da construtora, podendo extrapolar o limite de prazo do projeto).
  • 7.
    Definição de StakeHolders *Sponsor:Diretor da Incorporadora PAZ MOURE LTDA;
  • 8.
    Planejamento Nesta fase, partimospara o desenvolvimento do PGP (Plano de Gerenciamento do Projeto), onde será consolidado os processos que determinará as linhas de base, escopo, tempo, bem como a definição dos requisitos de qualidade, planejamento de recursos humanos, e identificação de riscos. Na sequência, a definição da WBS do Projeto e Construção da Nova Sede do Escritório de Engenharia :
  • 9.
    Projeto e Construção daNova Sede do Escritório de Engenharia GP Plano do Projeto Monitoramento e Controle Encerramento do Projeto Projeto Estudo deViabilidade ProjetoArquitetônico ProjetoTécnico Licenciamento e Aprovações Construção Contratação de Construtora Fiscalização daObra Mobiliário e Decoração Computadores Mesas e Cadeiras Layout do Escritório
  • 10.
    Plano de Gerenciamentodo Projeto *Declaração de Escopo Desenvolve-se à partir da necessidade/objetivo da concepção do projeto informado no TAP (Termo de Abertura do Projeto). À seguir, o fluxograma do desenvolvimento do projeto, à partir do TAP sendo desenvolvido e na sequência, o fluxograma à partir da etapa posterior ao PGP assinado:
  • 11.
    TAP Assinado Cadastro dos Stakeholders Planode Comunicação Critério da Qualidade Lista de Atividades Make Análise Make or Buy Dicionário da WBS WBS Premissas e Restrições Estimar Recursos Sequenciar Atividades Coletar Requisitos Declaração do Escopo Orçamento Detalhado Cronograma Definir Custos Elaborar Carta Convite Matriz de Competências e Responsabilidades Mapa de Requisitos Listar Atividades Buy RFP
  • 12.
    PGP Assinado Enviar CartaConvite Proposta Técnica Comercial Equalização da Proposta Sistema de Pontuação Aprovação do GP Negociação Contrato Execução Make or Buy Mobilização Recebimento das Entregas Garantir a Qualidade Entrega Validada Avanço Físico/Financeiro Mobilização Matriz de Competência Matriz de Competência Execução PT Make Validação do Escopo Controlar Escopo Controlar Custo Controlar Cronograma Analisar Desempenho Controle Integrado de Mudanças Entrega Aceita Aceita? NÃO SIM
  • 13.
    Plano de Gerenciamentodo Projeto *Lista de Atividades : -Devem ser definidas as atividades que serão executadas internamente (PT make) e as que são adquiridas externamente (PT buy), pois são de suma importância para definição e sequenciamento das atividades, custo (Orçamento) e tempo (Cronograma) do Projeto. *Lista deVerificação de Qualidade: -Requisitos para que possam ser efetuadas análises/critérios de aceite para entregas. *Matriz de Responsabilidade e Competência: -Definir quem é o responsável por cada atividade no projeto (matriz RACI) e definição de quem tem as habilidades específicas para cada atividade à ser executada.
  • 14.
    Plano de Gerenciamentodo Projeto *Mapear Riscos: -Assim como a WBS, deve ser desenvolvida a RBS, uma estrutura que mostra todos os riscos que possam afetar o bom andamento do projeto, nas atividades que possuem alguma probabilidade de ocorrência do mesmo.
  • 15.
    Execução A etapa OGTP(Orientar e Gerenciar o Trabalho do Projeto), inicia-se logo após termos o PGP assinado (que no ciclo PDCA, equivale-se a fase “Do” =fazer). Tudo do que fora planejado anteriormente passa-se para a execução. *Realizar Garantia de Qualidade: -Garantir que os requisitos de qualidades definidos no planejamento sejam seguidos, garantindo a qualidade do desenvolvimento do projeto. *Mobilizar/Desenvolver/Gerenciar as equipes que trabalharão no projeto. -Acompanhar as equipes de modo que não haja dificuldades nas execuções das atividades, suporte necessário aos integrantes do projeto .
  • 16.
    Execução *Gerenciar as comunicações -Garantindoque o progresso, informações pertinentes ao projeto sejam cascateadas à todas as pessoas que devem ser (stakeholders, GP e integrantes). *Conduzir as aquisições do projeto -Conduzir as aquisições, de forma que tenhamos um total controle do progresso e roadblocks que venham surgir nas aquisições dos pacotes buy. *Gerenciar envolvimento dos stakeholders -Garantir que os stakeholders estão sendo informados do progresso do projeto e garantir que o envolvimento deles estejam ocorrendo conforme o planejado na etapa do DPGP
  • 17.
    Monitoramento e Controle Omonitoramento e controle do projeto, diz respeito à etapa “Check” do ciclo PDCA. É a etapa em que fazemos a comparação do que foi planejado X executado (com métricas, tais como relatório de desempenho,etc), tomando as providências necessárias, caso a execução de determinados processos não saiam de acordo com o planejado (realizando o Controle integrado de mudanças), de modo que tenhamos a ENTREGA ACEITA para os seguintes processos: *Escopo *Qualidade *Cronograma *Aquisições *Comunicações *Stakeholders *Riscos
  • 18.
    Encerramento Etapa do projetoem que são finalizadas todos os grupos de processos de gerenciamento do projeto para terminar de uma maneira formal a fase ou o projeto. Etapa que se completa o ciclo PDCA, tendo como resultado, o produto desenvolvido. Encerra-se as aquisições que foram feitas no projeto, bem como efetua-se o registro das Lessons Learned nos Ativos de Processos Organizacionais. Faz-se também a liberação formal dos recursos utilizados no projeto.