PROJETO CRM TAP - Termo de Abertura do Projeto
Nome
CRM
Descrição
IMPLANTAÇÃO DE UM CRM
Justificativa
Implantar uma ferramenta que auxilie a equipe comercial a estreitar o relacionamento com o cliente, sendo uma
ferramenta facilitadora das operações comerciais da empresa.
Objetivo S.M.A.R.T.
Chegar a um CRM para obtermos 95% de satisfação do cliente anunciante da RICTV Record SC em 18 meses, desde
que, não reduza o faturamento anual da empresa e que mantenha a margem de 20% de aumento anual.
Requisitos
EQUIPE COMERCIAL:
Manter as informações dos clientes atualizadas;
Ter uma ferramenta dinâmica e de fácil acesso;
Estar alinhado com os objetivos da empresa;
Obter um auxílio para aumentar as vendas;
EMPRESA DE SOFTWARE:
Ter um consultor da RIC que passará as necessidades da emissora para a empresa de software;
Ter acesso direto a equipe de TI da RICTV;
Firmar parceria comercial com a RICTV Record para futuros trabalhos;
DIRETORIA FINANCEIRA E EQUIPE:
Atingir os menores custos possíveis com o projeto;
Ter acesso a dados e condições de pagamento, reduzindo o tempo de trabalho e, consequentemente, os custos;
OPEC:
Facilitar os procedimentos do setor operacional;
Aumentar a produtividade;
Facilitar a extração de dados do cliente;
Melhorar a comunicação interna;
TI:
Renovar o parque tecnológico da RICTV Record;
Investir em novos equipamentos;
Ter envolvimento direto com os técnicos da empresa de software;
Ser o suporte dessa empresa;
DIRCOM E GECOM:
Lucro;
Satisfação dos clientes.
Designação
SPONSOR - Daniella Sant'anna de Sá
GERENTE DE PROJETOS - Rafael Boiko Tavares
TIME - Valdemir Silveira, Yohana Lopes, Eduardo Miranda, Zaiden Seleme
Milestones
25/07/14 até 15/08/14 - Fase de prospecção;
15/08/14 até 22/08/14 - Especificação;
22/08/14 até 22/10/14 - Contratação;
22/10/14 até 22/10/15 - Implementação;
22/10/15 até 26/01/16 - Encerramento;
Orçamento
R$: 500.000,00
Riscos
Ameaças:
-Os custos de implantação do projeto podem ficar acima do orçamento;
-O valor alocado para o projeto não estar disponível no momento necessário das aquisições;
-As ações do projeto não serem realizadas dentro da janela de tempo gerando um atraso no projeto;
-Queimar servidor base, por uma variação de tensão elétrica causando aumento de prazo e custo do projeto;
Oportunidades:
-Concluir antes do tempo previsto;
- CRM pode ter um resultado muito positivo, a ponto de fidelizar mais clientes/anunciantes do que a programação da
emissora suporta
- Com alta fidelização dos anunciantes teríamos que realocar mídia em outros veículos do Grupo RIC, aumentando o
faturamento do grupo como um todo.
Data, Assinatura do Sponsor
30/11/-0001 - Aprovado
OTMMA3 Zaiden Seleme - 23/08/2014 22:49:27
PROJETO CRM ISH - Registro de Stakeholder
Stakeholder Posição Papel no
Projeto
Email Telefone Celular
Daniella Sa DIRCOM E GECOM daniella@ricsc.com.br
EQUIPES
COMERCIAIS
Equipe Comercial daniellasaa@gmail.com
Eduardo Lehmkuhl de
Miranda
NA EMPRESA OPEC eduardo.miranda@lamoda.com.br
Empresa de Software
Contratada
NO MERCADO Empresa de Software
Contratada
valdeipb@gmail.com
Rafael Boiko Tavares NA EMPRESA Planejamento rbt.boiko@gmail.com
TI NA EMPRESA TI valdemir.silveira@supero.com.br
Valde NA EMPRESA Marketing valde.s_ipb@hotmail.com
Valdemir Silveira Gerente de Projeto silveira.valde@gmail.com
Yohana Lopes NA EMPRESA Membro da Equipe de
Projeto
yohana.lnascimento@hotmail.com
Zaiden Seleme NA EMPRESA Sponsor do Projeto zseleme@gmail.com
PROJETO CRM ISH - Registro de Stakeholder
Classificação Outras Caracteristicas Requisitos Superficiais Estrátegia
Manter satisfeito Lucro;
Satisfação dos clientes.
Gerenciar com atenção COMPROMETIDOS Manter as informações dos clientes atualizadas;
Ter uma ferramenta dinâmica e de fácil acesso;
Estar alinhado com os objetivos da empresa;
Obter um auxílio para aumentar as vendas.
Mínimo esforço Facilitar os procedimentos do setor operacional;
Aumentar a produtividade;
Facilitar a extração de dados do cliente;
Melhorar a comunicação interna.
Gerenciar com atenção Ter um consultor da RIC que passará as
necessidades da emissora para a empresa de
software;
Ter acesso direto a equipe de TI da RICTV;
Firmar parceria comercial com a RICTV Record para
futuros trabalhos.
Manter satisfeito Manter as informações atualizadas
Ter uma ferramenta dinâmica e de fácil acesso
Gerenciar com atenção Renovar o parque tecnológico da RIC;
Investir em novos equipamentos;
Ter envolvimento direto com os técnicos da empresa
de software;
Ser o suporte dessa empresa.
Manter satisfeito Manter as informações atualizadas
Ter uma ferramenta dinâmica e de fácil acesso
Mínimo esforço
Manter satisfeito Atingir os menores custos possíveis com o projeto;
Ter acesso a dados e condições de pagamento,
reduzindo o tempo de trabalho e, conseqüentemente,
os custos.
Gerenciar com atenção Lucro;
Satisfação dos clientes.
PROJETO CRM DE - Definir Escopo
Escopo do Produto
CRM aceito e validado
Escopo do Projeto
Implantação do CRM
Entregas e critérios de aceitação
Escopo não incluído no projeto
Premissas
-Caso o orçamento fique acima, podemos fazer um empréstimo no banco;
-Se forem necessárias novas implantações, poderemos fazer pedidos de acordo com nossas necessidades;
-Se os usuários do programa se sentirem muito cansados, terão a oportunidade de praticar aulas laborais para relaxar;
-Caso o cliente tenha um alto poder aquisitivo, maior o envolvimento do programa com ele.
-Caso tenhamos problema no servidor, o backup deve estar registrado em um repositório em nuvem, para rápida
resolução.
Restrições
-Todos os futuros usuários do CRM terão que fazer um treinamento;
-Deve haver a implantação de um sistema integrado para a troca e fornecimento de informações entre todos os
usuários;
-É necessário que cada setor da RICTV tenha 1 responsável para os assuntos relacionados ao CRM;
-Contrato SLA – Determinando o máximo de 12 horas para passar uma posição sobre o os problemas do CRM;
-O sistema terá que ser implantado até 2016;
-A RICTV poderá testar a funcionalidade do programa de tempos em tempos, verificando se o CRM irá atingir as suas
necessidades;
-O sistema tem que ser web para maior praticidade dos usuários.
OTMMA3 Zaiden Seleme - 23/08/2014 22:49:27
PROJETO CRM WBS
C.C. Fase / Pacote de Trabalho Análise M/B
1 Prospecção
1.1 Seleção
1.1.1 Mapeamento Make
1.1.2 Avaliação Make
1.1.3 Agendamento Make
2 Especificação
2.1 Briefing
2.1.1 Necessidade Make
2.1.2 Orçamento Make
2.1.3 Prazos Make
3 Contratação
3.1 Contrato
3.1.1 Análise Make
3.1.2 Elaboração Make
3.1.3 Alinhamento Make
3.1.4 Fechamento Make
4 Implantação
4.1 Software
4.1.1 Análise Buy
4.1.2 Desenvolvimento Buy
4.1.3 Testes Buy
4.1.4 Implantação Buy
5 Encerramento
5.1 Resultado
5.1.1 Relatórios Buy
5.1.2 Análise Make
5.1.3 Validação Make
5.1.4 Aceitação Make
OTMMA3 Zaiden Seleme - 23/08/2014 22:49:27
PROJETO CRM D-WBS - Dicionário WBS
Fase 1
C.C. Pacote de Trabalho Descrição Entrega do PT Critério de Aceitação OK
1.1.1 Mapeamento Mapear as empresas de Software que
desenvolvem CRM.
Lista de Empresas Assinatura do Diretor Comercial Aguardando
1.1.2 Avaliação Buscar referências para selecionar as
mais indicadas.
Empresas Selecionadas Assinatura do Diretor Comercial Aguardando
1.1.3 Agendamento Agendar reunião para definição da
empresa contratada.
Empresa Contratada Assinatura do Diretor Comercial Aguardando
PROJETO CRM D-WBS - Dicionário WBS
Fase 2
C.C. Pacote de Trabalho Descrição Entrega do PT Critério de Aceitação OK
2.1.1 Necessidade Definição dos pontos que precisam ser
trabalhados para a melhor eficácia da
implantação do CRM.
Modelo de CRM Assinatura do Diretor Comercial Aguardando
2.1.2 Orçamento Previsão de todos os custos envolvidos
no projeto e da forma de pagamento do
mesmo.
Definição dos Custos Assinatura do Diretor Financeiro Aguardando
2.1.3 Prazos Determinação de prazos para o
desenvolvimento total e parcial do
projeto.
Definição dos Prazos Assinatura do Diretor Comercial Aguardando
PROJETO CRM D-WBS - Dicionário WBS
Fase 3
C.C. Pacote de Trabalho Descrição Entrega do PT Critério de Aceitação OK
3.1.1 Análise Levantar todas as questões de
prestação de serviço, quebra de contrato
e trabalhistas.
Tópicos do contrato Assinatura do Juridico Aguardando
3.1.2 Elaboração Elaboração do esboço do contrato com
os subitens: obrigações das partes,
reajustes contratuais, periodicidade e
formas de pagamentos e questões de
quebra de contrato.
Esboço do contrato Assinatura do Juridico Aguardando
3.1.3 Alinhamento Verificação de todos os tópicos do
contrato, validação dos pontos de
comum acordo e definição dos pontos
divergentes no contrato.
Contrato preliminar Assinatura do Juridico Aguardando
3.1.4 Fechamento Validação do contrato, com todos os
pontos definidos e acordado entre as
partes.
Contrato Fechado Assinatura do Juridico/Assinatura da
Contratada
Aguardando
PROJETO CRM D-WBS - Dicionário WBS
Fase 4
C.C. Pacote de Trabalho Descrição Entrega do PT Critério de Aceitação OK
4.1.1 Análise Levantar requisitos necessários,
elaborar diagramas de caso de uso,
estrutura de banco de dados.
Caso de uso detalhado Contemplar toda a funcionalidade do
CRM
Aguardando
4.1.2 Desenvolvimento Desenvolvimento do software com todos
os requisitos identificados na análise.
Instalador do CRM Instalador pronto, com todas as
funcionalidades do CRM.
Aguardando
4.1.3 Testes Desenvolver um plano de teste e
executar teste.
Plano de teste Software passado por todos os testes. Aguardando
4.1.4 Implantação Desenvolver um plano de implantação,
com todos os passos para a instalação e
treinamento aos usuários.
Plano de implantação Software implantado e funcionando, e
todos os usuários capac
Aguardando
PROJETO CRM D-WBS - Dicionário WBS
Fase 5
C.C. Pacote de Trabalho Descrição Entrega do PT Critério de Aceitação OK
5.1.1 Relatórios Solicitar para empresa desenvolver os
relatórios, conforme os modelos já
utilizados pela instituição, porém com
novos índices e requisitos definidos
neste projeto.
Relatórios dos resultados Padrão Grupo RIC de relatórios Aguardando
5.1.2 Análise Realizar uma reunião com os
stakeholders responsáveis, levantar as
melhorias a serem implantadas e passar
o feedback para os responsáveis pelo
setor comercial.
Feedback do sistema Feedback Aguardando
5.1.3 Validação Fazer a verificação ponto a ponto sobre
a utilização do sistema e se o mesmo
cumpriu o objetivo Smart do projeto.
Validação do SIstema Objetivo Smart do Projeto Aguardando
5.1.4 Aceitação Renovar o contrato perante a prestadora
do sistema, e tornar o uso do CRM como
prática da área comercial.
Renovação do contrato Validação aceita Aguardando
PROJETO CRM LVQ - Lista de Verifiação da Qualidade
Fase 1
C.C. Pacote de Trabalho Descrição Entrega do PT Critério de Validação OK
1.1.1 Mapeamento Mapear as empresas de Software que
desenvolvem CRM.
Lista de Empresas Aguardando
1.1.2 Avaliação Buscar referências para selecionar as
mais indicadas.
Empresas Selecionadas Aguardando
1.1.3 Agendamento Agendar reunião para definição da
empresa contratada.
Empresa Contratada Aguardando
PROJETO CRM LVQ - Lista de Verifiação da Qualidade
Fase 2
C.C. Pacote de Trabalho Descrição Entrega do PT Critério de Validação OK
2.1.1 Necessidade Definição dos pontos que precisam ser
trabalhados para a melhor eficácia da
implantação do CRM.
Modelo de CRM Aguardando
2.1.2 Orçamento Previsão de todos os custos envolvidos
no projeto e da forma de pagamento do
mesmo.
Definição dos Custos Aguardando
2.1.3 Prazos Determinação de prazos para o
desenvolvimento total e parcial do
projeto.
Definição dos Prazos Aguardando
PROJETO CRM LVQ - Lista de Verifiação da Qualidade
Fase 3
C.C. Pacote de Trabalho Descrição Entrega do PT Critério de Validação OK
3.1.1 Análise Levantar todas as questões de
prestação de serviço, quebra de contrato
e trabalhistas.
Tópicos do contrato Aguardando
3.1.2 Elaboração Elaboração do esboço do contrato com
os subitens: obrigações das partes,
reajustes contratuais, periodicidade e
formas de pagamentos e questões de
quebra de contrato.
Esboço do contrato Aguardando
3.1.3 Alinhamento Verificação de todos os tópicos do
contrato, validação dos pontos de
comum acordo e definição dos pontos
divergentes no contrato.
Contrato preliminar Aguardando
3.1.4 Fechamento Validação do contrato, com todos os
pontos definidos e acordado entre as
partes.
Contrato Fechado Aguardando
PROJETO CRM LVQ - Lista de Verifiação da Qualidade
Fase 4
C.C. Pacote de Trabalho Descrição Entrega do PT Critério de Validação OK
4.1.1 Análise Levantar requisitos necessários,
elaborar diagramas de caso de uso,
estrutura de banco de dados.
Caso de uso detalhado Aguardando
4.1.2 Desenvolvimento Desenvolvimento do software com todos
os requisitos identificados na análise.
Instalador do CRM Aguardando
4.1.3 Testes Desenvolver um plano de teste e
executar teste.
Plano de teste Aguardando
4.1.4 Implantação Desenvolver um plano de implantação,
com todos os passos para a instalação e
treinamento aos usuários.
Plano de implantação Aguardando
PROJETO CRM LVQ - Lista de Verifiação da Qualidade
Fase 5
C.C. Pacote de Trabalho Descrição Entrega do PT Critério de Validação OK
5.1.1 Relatórios Solicitar para empresa desenvolver os
relatórios, conforme os modelos já
utilizados pela instituição, porém com
novos índices e requisitos definidos
neste projeto.
Relatórios dos resultados Aguardando
5.1.2 Análise Realizar uma reunião com os
stakeholders responsáveis, levantar as
melhorias a serem implantadas e passar
o feedback para os responsáveis pelo
setor comercial.
Feedback do sistema Aguardando
5.1.3 Validação Fazer a verificação ponto a ponto sobre
a utilização do sistema e se o mesmo
cumpriu o objetivo Smart do projeto.
Validação do SIstema Aguardando
5.1.4 Aceitação Renovar o contrato perante a prestadora
do sistema, e tornar o uso do CRM como
prática da área comercial.
Renovação do contrato Aguardando
PROJETO CRM Fluxograma de Iniciação
PROJETO CRM Fluxograma de Planejamento
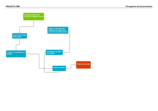
PROJETO CRM Fluxograma de Execução
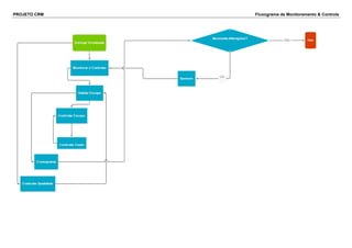
PROJETO CRM Fluxograma de Monitoramento & Controle
PROJETO CRM Fluxograma de Encerramento

IMPLANTAÇÃO DE UM CRM

  • 1.
    PROJETO CRM TAP- Termo de Abertura do Projeto Nome CRM Descrição IMPLANTAÇÃO DE UM CRM Justificativa Implantar uma ferramenta que auxilie a equipe comercial a estreitar o relacionamento com o cliente, sendo uma ferramenta facilitadora das operações comerciais da empresa. Objetivo S.M.A.R.T. Chegar a um CRM para obtermos 95% de satisfação do cliente anunciante da RICTV Record SC em 18 meses, desde que, não reduza o faturamento anual da empresa e que mantenha a margem de 20% de aumento anual. Requisitos EQUIPE COMERCIAL: Manter as informações dos clientes atualizadas; Ter uma ferramenta dinâmica e de fácil acesso; Estar alinhado com os objetivos da empresa; Obter um auxílio para aumentar as vendas; EMPRESA DE SOFTWARE: Ter um consultor da RIC que passará as necessidades da emissora para a empresa de software; Ter acesso direto a equipe de TI da RICTV; Firmar parceria comercial com a RICTV Record para futuros trabalhos; DIRETORIA FINANCEIRA E EQUIPE: Atingir os menores custos possíveis com o projeto; Ter acesso a dados e condições de pagamento, reduzindo o tempo de trabalho e, consequentemente, os custos; OPEC: Facilitar os procedimentos do setor operacional; Aumentar a produtividade; Facilitar a extração de dados do cliente; Melhorar a comunicação interna; TI: Renovar o parque tecnológico da RICTV Record; Investir em novos equipamentos; Ter envolvimento direto com os técnicos da empresa de software; Ser o suporte dessa empresa; DIRCOM E GECOM: Lucro; Satisfação dos clientes.
  • 2.
    Designação SPONSOR - DaniellaSant'anna de Sá GERENTE DE PROJETOS - Rafael Boiko Tavares TIME - Valdemir Silveira, Yohana Lopes, Eduardo Miranda, Zaiden Seleme Milestones 25/07/14 até 15/08/14 - Fase de prospecção; 15/08/14 até 22/08/14 - Especificação; 22/08/14 até 22/10/14 - Contratação; 22/10/14 até 22/10/15 - Implementação; 22/10/15 até 26/01/16 - Encerramento; Orçamento R$: 500.000,00 Riscos Ameaças: -Os custos de implantação do projeto podem ficar acima do orçamento; -O valor alocado para o projeto não estar disponível no momento necessário das aquisições; -As ações do projeto não serem realizadas dentro da janela de tempo gerando um atraso no projeto; -Queimar servidor base, por uma variação de tensão elétrica causando aumento de prazo e custo do projeto; Oportunidades: -Concluir antes do tempo previsto; - CRM pode ter um resultado muito positivo, a ponto de fidelizar mais clientes/anunciantes do que a programação da emissora suporta - Com alta fidelização dos anunciantes teríamos que realocar mídia em outros veículos do Grupo RIC, aumentando o faturamento do grupo como um todo. Data, Assinatura do Sponsor 30/11/-0001 - Aprovado OTMMA3 Zaiden Seleme - 23/08/2014 22:49:27
  • 3.
    PROJETO CRM ISH- Registro de Stakeholder Stakeholder Posição Papel no Projeto Email Telefone Celular Daniella Sa DIRCOM E GECOM daniella@ricsc.com.br EQUIPES COMERCIAIS Equipe Comercial daniellasaa@gmail.com Eduardo Lehmkuhl de Miranda NA EMPRESA OPEC eduardo.miranda@lamoda.com.br Empresa de Software Contratada NO MERCADO Empresa de Software Contratada valdeipb@gmail.com Rafael Boiko Tavares NA EMPRESA Planejamento rbt.boiko@gmail.com TI NA EMPRESA TI valdemir.silveira@supero.com.br Valde NA EMPRESA Marketing valde.s_ipb@hotmail.com Valdemir Silveira Gerente de Projeto silveira.valde@gmail.com Yohana Lopes NA EMPRESA Membro da Equipe de Projeto yohana.lnascimento@hotmail.com Zaiden Seleme NA EMPRESA Sponsor do Projeto zseleme@gmail.com
  • 4.
    PROJETO CRM ISH- Registro de Stakeholder Classificação Outras Caracteristicas Requisitos Superficiais Estrátegia Manter satisfeito Lucro; Satisfação dos clientes. Gerenciar com atenção COMPROMETIDOS Manter as informações dos clientes atualizadas; Ter uma ferramenta dinâmica e de fácil acesso; Estar alinhado com os objetivos da empresa; Obter um auxílio para aumentar as vendas. Mínimo esforço Facilitar os procedimentos do setor operacional; Aumentar a produtividade; Facilitar a extração de dados do cliente; Melhorar a comunicação interna. Gerenciar com atenção Ter um consultor da RIC que passará as necessidades da emissora para a empresa de software; Ter acesso direto a equipe de TI da RICTV; Firmar parceria comercial com a RICTV Record para futuros trabalhos. Manter satisfeito Manter as informações atualizadas Ter uma ferramenta dinâmica e de fácil acesso Gerenciar com atenção Renovar o parque tecnológico da RIC; Investir em novos equipamentos; Ter envolvimento direto com os técnicos da empresa de software; Ser o suporte dessa empresa. Manter satisfeito Manter as informações atualizadas Ter uma ferramenta dinâmica e de fácil acesso Mínimo esforço Manter satisfeito Atingir os menores custos possíveis com o projeto; Ter acesso a dados e condições de pagamento, reduzindo o tempo de trabalho e, conseqüentemente, os custos. Gerenciar com atenção Lucro; Satisfação dos clientes.
  • 5.
    PROJETO CRM DE- Definir Escopo Escopo do Produto CRM aceito e validado Escopo do Projeto Implantação do CRM Entregas e critérios de aceitação Escopo não incluído no projeto Premissas -Caso o orçamento fique acima, podemos fazer um empréstimo no banco; -Se forem necessárias novas implantações, poderemos fazer pedidos de acordo com nossas necessidades; -Se os usuários do programa se sentirem muito cansados, terão a oportunidade de praticar aulas laborais para relaxar; -Caso o cliente tenha um alto poder aquisitivo, maior o envolvimento do programa com ele. -Caso tenhamos problema no servidor, o backup deve estar registrado em um repositório em nuvem, para rápida resolução. Restrições -Todos os futuros usuários do CRM terão que fazer um treinamento; -Deve haver a implantação de um sistema integrado para a troca e fornecimento de informações entre todos os usuários; -É necessário que cada setor da RICTV tenha 1 responsável para os assuntos relacionados ao CRM; -Contrato SLA – Determinando o máximo de 12 horas para passar uma posição sobre o os problemas do CRM; -O sistema terá que ser implantado até 2016; -A RICTV poderá testar a funcionalidade do programa de tempos em tempos, verificando se o CRM irá atingir as suas necessidades; -O sistema tem que ser web para maior praticidade dos usuários. OTMMA3 Zaiden Seleme - 23/08/2014 22:49:27
  • 6.
    PROJETO CRM WBS C.C.Fase / Pacote de Trabalho Análise M/B 1 Prospecção 1.1 Seleção 1.1.1 Mapeamento Make 1.1.2 Avaliação Make 1.1.3 Agendamento Make 2 Especificação 2.1 Briefing 2.1.1 Necessidade Make 2.1.2 Orçamento Make 2.1.3 Prazos Make 3 Contratação 3.1 Contrato 3.1.1 Análise Make 3.1.2 Elaboração Make 3.1.3 Alinhamento Make 3.1.4 Fechamento Make 4 Implantação 4.1 Software 4.1.1 Análise Buy 4.1.2 Desenvolvimento Buy 4.1.3 Testes Buy 4.1.4 Implantação Buy 5 Encerramento 5.1 Resultado 5.1.1 Relatórios Buy 5.1.2 Análise Make 5.1.3 Validação Make 5.1.4 Aceitação Make OTMMA3 Zaiden Seleme - 23/08/2014 22:49:27
  • 7.
    PROJETO CRM D-WBS- Dicionário WBS Fase 1 C.C. Pacote de Trabalho Descrição Entrega do PT Critério de Aceitação OK 1.1.1 Mapeamento Mapear as empresas de Software que desenvolvem CRM. Lista de Empresas Assinatura do Diretor Comercial Aguardando 1.1.2 Avaliação Buscar referências para selecionar as mais indicadas. Empresas Selecionadas Assinatura do Diretor Comercial Aguardando 1.1.3 Agendamento Agendar reunião para definição da empresa contratada. Empresa Contratada Assinatura do Diretor Comercial Aguardando
  • 8.
    PROJETO CRM D-WBS- Dicionário WBS Fase 2 C.C. Pacote de Trabalho Descrição Entrega do PT Critério de Aceitação OK 2.1.1 Necessidade Definição dos pontos que precisam ser trabalhados para a melhor eficácia da implantação do CRM. Modelo de CRM Assinatura do Diretor Comercial Aguardando 2.1.2 Orçamento Previsão de todos os custos envolvidos no projeto e da forma de pagamento do mesmo. Definição dos Custos Assinatura do Diretor Financeiro Aguardando 2.1.3 Prazos Determinação de prazos para o desenvolvimento total e parcial do projeto. Definição dos Prazos Assinatura do Diretor Comercial Aguardando
  • 9.
    PROJETO CRM D-WBS- Dicionário WBS Fase 3 C.C. Pacote de Trabalho Descrição Entrega do PT Critério de Aceitação OK 3.1.1 Análise Levantar todas as questões de prestação de serviço, quebra de contrato e trabalhistas. Tópicos do contrato Assinatura do Juridico Aguardando 3.1.2 Elaboração Elaboração do esboço do contrato com os subitens: obrigações das partes, reajustes contratuais, periodicidade e formas de pagamentos e questões de quebra de contrato. Esboço do contrato Assinatura do Juridico Aguardando 3.1.3 Alinhamento Verificação de todos os tópicos do contrato, validação dos pontos de comum acordo e definição dos pontos divergentes no contrato. Contrato preliminar Assinatura do Juridico Aguardando 3.1.4 Fechamento Validação do contrato, com todos os pontos definidos e acordado entre as partes. Contrato Fechado Assinatura do Juridico/Assinatura da Contratada Aguardando
  • 10.
    PROJETO CRM D-WBS- Dicionário WBS Fase 4 C.C. Pacote de Trabalho Descrição Entrega do PT Critério de Aceitação OK 4.1.1 Análise Levantar requisitos necessários, elaborar diagramas de caso de uso, estrutura de banco de dados. Caso de uso detalhado Contemplar toda a funcionalidade do CRM Aguardando 4.1.2 Desenvolvimento Desenvolvimento do software com todos os requisitos identificados na análise. Instalador do CRM Instalador pronto, com todas as funcionalidades do CRM. Aguardando 4.1.3 Testes Desenvolver um plano de teste e executar teste. Plano de teste Software passado por todos os testes. Aguardando 4.1.4 Implantação Desenvolver um plano de implantação, com todos os passos para a instalação e treinamento aos usuários. Plano de implantação Software implantado e funcionando, e todos os usuários capac Aguardando
  • 11.
    PROJETO CRM D-WBS- Dicionário WBS Fase 5 C.C. Pacote de Trabalho Descrição Entrega do PT Critério de Aceitação OK 5.1.1 Relatórios Solicitar para empresa desenvolver os relatórios, conforme os modelos já utilizados pela instituição, porém com novos índices e requisitos definidos neste projeto. Relatórios dos resultados Padrão Grupo RIC de relatórios Aguardando 5.1.2 Análise Realizar uma reunião com os stakeholders responsáveis, levantar as melhorias a serem implantadas e passar o feedback para os responsáveis pelo setor comercial. Feedback do sistema Feedback Aguardando 5.1.3 Validação Fazer a verificação ponto a ponto sobre a utilização do sistema e se o mesmo cumpriu o objetivo Smart do projeto. Validação do SIstema Objetivo Smart do Projeto Aguardando 5.1.4 Aceitação Renovar o contrato perante a prestadora do sistema, e tornar o uso do CRM como prática da área comercial. Renovação do contrato Validação aceita Aguardando
  • 12.
    PROJETO CRM LVQ- Lista de Verifiação da Qualidade Fase 1 C.C. Pacote de Trabalho Descrição Entrega do PT Critério de Validação OK 1.1.1 Mapeamento Mapear as empresas de Software que desenvolvem CRM. Lista de Empresas Aguardando 1.1.2 Avaliação Buscar referências para selecionar as mais indicadas. Empresas Selecionadas Aguardando 1.1.3 Agendamento Agendar reunião para definição da empresa contratada. Empresa Contratada Aguardando
  • 13.
    PROJETO CRM LVQ- Lista de Verifiação da Qualidade Fase 2 C.C. Pacote de Trabalho Descrição Entrega do PT Critério de Validação OK 2.1.1 Necessidade Definição dos pontos que precisam ser trabalhados para a melhor eficácia da implantação do CRM. Modelo de CRM Aguardando 2.1.2 Orçamento Previsão de todos os custos envolvidos no projeto e da forma de pagamento do mesmo. Definição dos Custos Aguardando 2.1.3 Prazos Determinação de prazos para o desenvolvimento total e parcial do projeto. Definição dos Prazos Aguardando
  • 14.
    PROJETO CRM LVQ- Lista de Verifiação da Qualidade Fase 3 C.C. Pacote de Trabalho Descrição Entrega do PT Critério de Validação OK 3.1.1 Análise Levantar todas as questões de prestação de serviço, quebra de contrato e trabalhistas. Tópicos do contrato Aguardando 3.1.2 Elaboração Elaboração do esboço do contrato com os subitens: obrigações das partes, reajustes contratuais, periodicidade e formas de pagamentos e questões de quebra de contrato. Esboço do contrato Aguardando 3.1.3 Alinhamento Verificação de todos os tópicos do contrato, validação dos pontos de comum acordo e definição dos pontos divergentes no contrato. Contrato preliminar Aguardando 3.1.4 Fechamento Validação do contrato, com todos os pontos definidos e acordado entre as partes. Contrato Fechado Aguardando
  • 15.
    PROJETO CRM LVQ- Lista de Verifiação da Qualidade Fase 4 C.C. Pacote de Trabalho Descrição Entrega do PT Critério de Validação OK 4.1.1 Análise Levantar requisitos necessários, elaborar diagramas de caso de uso, estrutura de banco de dados. Caso de uso detalhado Aguardando 4.1.2 Desenvolvimento Desenvolvimento do software com todos os requisitos identificados na análise. Instalador do CRM Aguardando 4.1.3 Testes Desenvolver um plano de teste e executar teste. Plano de teste Aguardando 4.1.4 Implantação Desenvolver um plano de implantação, com todos os passos para a instalação e treinamento aos usuários. Plano de implantação Aguardando
  • 16.
    PROJETO CRM LVQ- Lista de Verifiação da Qualidade Fase 5 C.C. Pacote de Trabalho Descrição Entrega do PT Critério de Validação OK 5.1.1 Relatórios Solicitar para empresa desenvolver os relatórios, conforme os modelos já utilizados pela instituição, porém com novos índices e requisitos definidos neste projeto. Relatórios dos resultados Aguardando 5.1.2 Análise Realizar uma reunião com os stakeholders responsáveis, levantar as melhorias a serem implantadas e passar o feedback para os responsáveis pelo setor comercial. Feedback do sistema Aguardando 5.1.3 Validação Fazer a verificação ponto a ponto sobre a utilização do sistema e se o mesmo cumpriu o objetivo Smart do projeto. Validação do SIstema Aguardando 5.1.4 Aceitação Renovar o contrato perante a prestadora do sistema, e tornar o uso do CRM como prática da área comercial. Renovação do contrato Aguardando
  • 17.
    PROJETO CRM Fluxogramade Iniciação
  • 18.
    PROJETO CRM Fluxogramade Planejamento
  • 19.
  • 20.
    PROJETO CRM Fluxogramade Monitoramento & Controle
  • 21.
    PROJETO CRM Fluxogramade Encerramento