TAP - Termo de Abertura do Projeto 
Projeto 
Hamburgueria Belo Horizonte 
Descrição 
A empresa é uma hamburgueria gourmet que pretende abrir uma filial na cidade de Belo Horizonte. 
Justificativa 
As preferências por produtos gourmet crescem em ritimo acelerado, onde a Hamburgueria em sua cidade sede é uma 
referência. Em Belo Horizonte existem poucas opções de hambúrguer. Com a abertura da loja em um bairro nobre 
atrairemos o público que busca novidades na área gastronômica. 
Objetivo S.M.A.R.T. 
Aumentar em 30% o faturamento da empresa. 
Oferecer 7 opções de lanches, incluindo uma vegetariana. 
Cumprir as metas de tempo de delivery com um atraso máximo de 10 min do tempo informado. 
Requisitos 
Necessário aprovação da planta e localização da loja 3 meses antes do projeto. 
Todos os conteúdos visuais, mobílias e decoração serão fornecidos pela filial. 
Designação 
Pedro Fonseca - GP 
Milestones 
Uma semana antes da abertura os hamburgueria passarão por um lote piloto. 
Um dia antes deverá ser feito alguns deliverys para controle de tempo de entrega. 
Na primeira semana de produção, deverá ser feito 25% da capacidade total da cozinha. 
Em um mês a loja deverá operar em capacidade máxima. 
Orçamento 
O orçamento total para equipamento, decoração, treinamento e contratação de mão de obra é de R$800.000,00. 
Riscos 
Localização do empreendimento eu zona não favorável. 
Vendas abaixo do esperado. 
Matriz cancelar a filial. 
Data, Assinatura do Sponsor 
30/11/-0001 - Aprovado
ISH - Registro de Stakeholder Online 
Cadastro 
Stakeholder Posição Papel no Projeto Email Telefone Celular 
Adriano Perdigão Membro da Equipe de Projeto adrianoperdigao00@gmail.com 
Camila Castro Membro da Equipe de Projeto camilabcastro@gmail.com 
Danielle Costa Sponsor do Projeto dani.crc@gmail.com 
Glaucia Lucia Oliveira Membro da Equipe de Projeto glpo2002@yahoo.com.br
ISH - Registro de Stakeholder Online 
Qualificação Requisitos Superficiais Plano de Ação do G.P. 
Classificação Outras Caracteristicas Requisitos Superficiais Estrátegia 
Gerenciar com atenção Diretor e investidor direto com alto interesse no projeto, 
pois impactará diretamente em seus fundos de 
arrecadação anual. 
A empresa ganhará o melhor destaque de mercado 
com o sucesso do projeto. 
Manter o Investidor sempre interessado e atualizado 
no projeto, de modo que o mesmo sempre apresente 
uma boa taxa de atratividade. 
Mínimo esforço Membro da equipe de projeto. A empresa ganhará o melhor destaque de mercado 
com o sucesso do projeto. 
Manter sempre informado. 
Gerenciar com atenção Gerente de Projeto designado e responsável pelo 
projeto, com alto interesse profissional pois impacta 
diretamente em sua carreira. 
A empresa terá destaque de mercado com o sucesso 
do projeto. 
Manter sempre interessado e atualizado no projeto, 
com índices de retorno positivo. 
Manter satisfeito Responsável pela comunicação do projeto. A empresa terá destaque de mercado com o sucesso 
do projeto. 
Manter informado sobre o desenvolvimento de todos 
os processos e dados sobre os custos e desempenho 
das atividades e serviços contratados.
WBS - Estrutura de Decomposição do Trabalho 
Descomposição 
C.C. Fase / Subfase / Pacote de Trabalho Análise M/B 
1 Imóvel 
1.1 Pesquisar localização 
1.2 Elaborar da planta 
1.3 Aprovar a planta 
1.4 Locar e reformar o imóvel 
2 Quadro de funcionários 
2.1 Entrevistar 
2.2 Contratar 
2.3 Treinar e capacitar 
3 Estrutura interna 
3.1 Mobiliário 
3.2 Decoração 
4 Divulgação 
4.1 Imprensa 
4.2 Virtual 
5 Testes 
5.1 Cardápio 
5.2 Delivery 
5.3 Serviço interno 
6 Avaliação pré-inauguração 
6.1 Loja 
6.2 Serviço interno 
6.3 Delivery 
7
Fluxograma de Iniciação
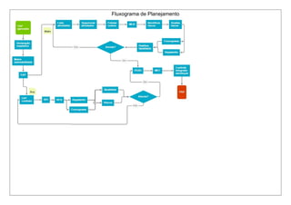
Fluxograma de Planejamento
Fluxograma de Execução
Fluxograma de Monitoramento & Controle
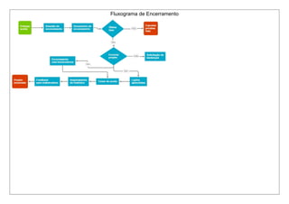
Fluxograma de Encerramento

Hamburgueria BH

  • 1.
    TAP - Termode Abertura do Projeto Projeto Hamburgueria Belo Horizonte Descrição A empresa é uma hamburgueria gourmet que pretende abrir uma filial na cidade de Belo Horizonte. Justificativa As preferências por produtos gourmet crescem em ritimo acelerado, onde a Hamburgueria em sua cidade sede é uma referência. Em Belo Horizonte existem poucas opções de hambúrguer. Com a abertura da loja em um bairro nobre atrairemos o público que busca novidades na área gastronômica. Objetivo S.M.A.R.T. Aumentar em 30% o faturamento da empresa. Oferecer 7 opções de lanches, incluindo uma vegetariana. Cumprir as metas de tempo de delivery com um atraso máximo de 10 min do tempo informado. Requisitos Necessário aprovação da planta e localização da loja 3 meses antes do projeto. Todos os conteúdos visuais, mobílias e decoração serão fornecidos pela filial. Designação Pedro Fonseca - GP Milestones Uma semana antes da abertura os hamburgueria passarão por um lote piloto. Um dia antes deverá ser feito alguns deliverys para controle de tempo de entrega. Na primeira semana de produção, deverá ser feito 25% da capacidade total da cozinha. Em um mês a loja deverá operar em capacidade máxima. Orçamento O orçamento total para equipamento, decoração, treinamento e contratação de mão de obra é de R$800.000,00. Riscos Localização do empreendimento eu zona não favorável. Vendas abaixo do esperado. Matriz cancelar a filial. Data, Assinatura do Sponsor 30/11/-0001 - Aprovado
  • 2.
    ISH - Registrode Stakeholder Online Cadastro Stakeholder Posição Papel no Projeto Email Telefone Celular Adriano Perdigão Membro da Equipe de Projeto adrianoperdigao00@gmail.com Camila Castro Membro da Equipe de Projeto camilabcastro@gmail.com Danielle Costa Sponsor do Projeto dani.crc@gmail.com Glaucia Lucia Oliveira Membro da Equipe de Projeto glpo2002@yahoo.com.br
  • 3.
    ISH - Registrode Stakeholder Online Qualificação Requisitos Superficiais Plano de Ação do G.P. Classificação Outras Caracteristicas Requisitos Superficiais Estrátegia Gerenciar com atenção Diretor e investidor direto com alto interesse no projeto, pois impactará diretamente em seus fundos de arrecadação anual. A empresa ganhará o melhor destaque de mercado com o sucesso do projeto. Manter o Investidor sempre interessado e atualizado no projeto, de modo que o mesmo sempre apresente uma boa taxa de atratividade. Mínimo esforço Membro da equipe de projeto. A empresa ganhará o melhor destaque de mercado com o sucesso do projeto. Manter sempre informado. Gerenciar com atenção Gerente de Projeto designado e responsável pelo projeto, com alto interesse profissional pois impacta diretamente em sua carreira. A empresa terá destaque de mercado com o sucesso do projeto. Manter sempre interessado e atualizado no projeto, com índices de retorno positivo. Manter satisfeito Responsável pela comunicação do projeto. A empresa terá destaque de mercado com o sucesso do projeto. Manter informado sobre o desenvolvimento de todos os processos e dados sobre os custos e desempenho das atividades e serviços contratados.
  • 4.
    WBS - Estruturade Decomposição do Trabalho Descomposição C.C. Fase / Subfase / Pacote de Trabalho Análise M/B 1 Imóvel 1.1 Pesquisar localização 1.2 Elaborar da planta 1.3 Aprovar a planta 1.4 Locar e reformar o imóvel 2 Quadro de funcionários 2.1 Entrevistar 2.2 Contratar 2.3 Treinar e capacitar 3 Estrutura interna 3.1 Mobiliário 3.2 Decoração 4 Divulgação 4.1 Imprensa 4.2 Virtual 5 Testes 5.1 Cardápio 5.2 Delivery 5.3 Serviço interno 6 Avaliação pré-inauguração 6.1 Loja 6.2 Serviço interno 6.3 Delivery 7
  • 5.
  • 6.
  • 7.
  • 8.
  • 9.