TAP - Termo de Abertura do Projeto 
Projeto 
Churrasco PROJETOS 56 
Descrição 
O projeto Churrasco de Confraternização consiste no planejamento e execução de um churrasco com música, bebida 
para os alunos do curso de MBA em Gerenciamento de Projetos 56 - IBS Prudente Belo Horizonte; 
Justificativa 
Este projeto justifica-se pela necessidade de promover a integração, interação e também a descontração entre os 
alunos do curso de MBA em Gerenciamento de Projetos da FGV e também comemorar o encerramento do ano de 
estudos; 
Objetivo S.M.A.R.T. 
Organizar e planejar um churrasco completo que celebre o encerramento do curso. O evento será previsto para no 
máximo 40 pessoas, no dia 07/12/2014, com prazo de 04 meses para organizaçao - de Agosto 2014 a Dezembro 2014 
- com orçamento inicial de R$3.200,00, considerando R$80,00 por pessoa; o "Churrasco 
completo" deverá contemplar a aquisição de Carnes, bebidas - alcoólicas e não - guarnições, gelo. aluguel 
de utensílios e contratação de mão-de-obra. 
Requisitos 
• Local do churrasco deve ser em local com no máximo 10 quilômetros de distância da FGV – Belo horizonte; 
• Duração de 6 horas ininterruptas; 
• Confirmação da presença de 70% dos convidados; 
• Cardápio de carnes de frango, boi e porco; 
• Estacionamento para carros de todos os participantes; 
• Dia de sol no dia do churrasco; 
• Não será permitido convidados no evento que não sejam integrantes da turma; 
Designação 
Karina Rocha Leopoldino - Gerente de Projetos 
Raul Pennafirme - Financeiro e Comunicação 
Bruna Mitre - Suprimentos 
Eveline Diniz - Organização e Comunicação 
Milestones 
04/08/2014 - Início do Projeto (Mobilização da equipe); 
31/08/2014 - Definição escopo do Projeto; 
20/09/2014 - Data Limite para aluguel do local do evento; 
28/09/2014 - Levantamento de todas as propostas de Fornecedores; 
31/10/2014 - Data limite para fechamento dos contratos; 
03/11/2014 - Distribuição dos convites; 
20/11/2014 - Início aquisições; 
01/12/2014 - Últimas contratações; 
07/12/2014 - Data do evento; 
08/12/2014 - Formalizar encerramento do Projeto; 
Orçamento 
Valor Global: R$3.200,00 
(Considerar R$80,00 por pessoa) 
Riscos 
• Não conseguir atingir ao mínimo exigido de confirmações para realização do evento; 
• Dia do evento amanhecer nublado e/ou chuvoso; 
• Aquisições extrapolarem ao orçamento disponibilizado; 
• Conseguir reservar o evento em data diferente da planejada;
• Falta de energia no dia do evento; 
• Consumo de carnes e bebidas no evento ser superior ao planejado; 
• Fechamento de todos os contratos com muita antecedência, de forma a garantir melhores condições de pagamento; 
Data, Assinatura do Sponsor 
30/11/-0001 - Aguardando
ISH - Registro de Stakeholder Online 
Cadastro 
Stakeholder Posição Papel no Projeto Email Telefone Celular 
Ralph Lage Sponsor do Projeto Sponsor do Projeto rllage2@gmail.com (31) 9955-9060
ISH - Registro de Stakeholder Online 
Qualificação Requisitos Superficiais Plano de Ação do G.P. 
Classificação Outras Caracteristicas Requisitos Superficiais Estrátegia 
Gerenciar com atenção
WBS - Estrutura de Decomposição do Trabalho 
Descomposição 
C.C. Fase / Subfase / Pacote de Trabalho Análise M/B 
1 CONCEPÇÃO 
1.1 DEFINIR CARACTERÍSTICAS DO EVENTO 
1.2 PESQUISAR ALTERNATIVAS DE LOCAL 
1.3 PESQUISAR ALTERNATIVAS DE BANDA 
1.4 PESQUISAR ALTERNATIVA DE BUFFET 
2 DESENVOLVIMENTO 
2.1 INFRAESTRUTURA 
2.1.1 ESCOLHA DO LOCAL Make 
2.1.2 ESCOLHA DA BANDA Make 
2.1.3 ESCOLHA DO BUFFET Make 
2.2 CONTRATAÇÕES 
2.2.1 ALUGAR O LOCAL Buy 
2.2.2 CONTRATAR BUFFET Buy 
2.2.3 CONTRATAR BANDA Buy 
2.3 CONVIDADOS 
2.3.1 ENVIAR CONVITES Make 
2.3.2 RECEBER CONFIRMAÇÕES Make 
3 EXECUÇÃO 
3.1 RECEBER AS CHAVES 
3.2 SERVIÇO DE BUFFET 
3.3 SERVIÇO DA BANDA 
3.3.1 CHECAR PLAYLIST DE MÚSICA Make 
4 CONCLUSÃO 
4.1 PAGAMENTO DOS SERVIÇOS CONTRATADOS 
4.2 ACOMPANHAR LIMPEZA DO LOCAL 
4.3
Fluxograma de Iniciação
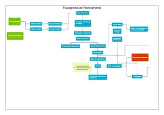
Fluxograma de Planejamento
Fluxograma de Execução
Fluxograma de Monitoramento & Controle
Fluxograma de Encerramento

Churrasco PROJETOS 56

  • 1.
    TAP - Termode Abertura do Projeto Projeto Churrasco PROJETOS 56 Descrição O projeto Churrasco de Confraternização consiste no planejamento e execução de um churrasco com música, bebida para os alunos do curso de MBA em Gerenciamento de Projetos 56 - IBS Prudente Belo Horizonte; Justificativa Este projeto justifica-se pela necessidade de promover a integração, interação e também a descontração entre os alunos do curso de MBA em Gerenciamento de Projetos da FGV e também comemorar o encerramento do ano de estudos; Objetivo S.M.A.R.T. Organizar e planejar um churrasco completo que celebre o encerramento do curso. O evento será previsto para no máximo 40 pessoas, no dia 07/12/2014, com prazo de 04 meses para organizaçao - de Agosto 2014 a Dezembro 2014 - com orçamento inicial de R$3.200,00, considerando R$80,00 por pessoa; o "Churrasco completo" deverá contemplar a aquisição de Carnes, bebidas - alcoólicas e não - guarnições, gelo. aluguel de utensílios e contratação de mão-de-obra. Requisitos • Local do churrasco deve ser em local com no máximo 10 quilômetros de distância da FGV – Belo horizonte; • Duração de 6 horas ininterruptas; • Confirmação da presença de 70% dos convidados; • Cardápio de carnes de frango, boi e porco; • Estacionamento para carros de todos os participantes; • Dia de sol no dia do churrasco; • Não será permitido convidados no evento que não sejam integrantes da turma; Designação Karina Rocha Leopoldino - Gerente de Projetos Raul Pennafirme - Financeiro e Comunicação Bruna Mitre - Suprimentos Eveline Diniz - Organização e Comunicação Milestones 04/08/2014 - Início do Projeto (Mobilização da equipe); 31/08/2014 - Definição escopo do Projeto; 20/09/2014 - Data Limite para aluguel do local do evento; 28/09/2014 - Levantamento de todas as propostas de Fornecedores; 31/10/2014 - Data limite para fechamento dos contratos; 03/11/2014 - Distribuição dos convites; 20/11/2014 - Início aquisições; 01/12/2014 - Últimas contratações; 07/12/2014 - Data do evento; 08/12/2014 - Formalizar encerramento do Projeto; Orçamento Valor Global: R$3.200,00 (Considerar R$80,00 por pessoa) Riscos • Não conseguir atingir ao mínimo exigido de confirmações para realização do evento; • Dia do evento amanhecer nublado e/ou chuvoso; • Aquisições extrapolarem ao orçamento disponibilizado; • Conseguir reservar o evento em data diferente da planejada;
  • 2.
    • Falta deenergia no dia do evento; • Consumo de carnes e bebidas no evento ser superior ao planejado; • Fechamento de todos os contratos com muita antecedência, de forma a garantir melhores condições de pagamento; Data, Assinatura do Sponsor 30/11/-0001 - Aguardando
  • 3.
    ISH - Registrode Stakeholder Online Cadastro Stakeholder Posição Papel no Projeto Email Telefone Celular Ralph Lage Sponsor do Projeto Sponsor do Projeto rllage2@gmail.com (31) 9955-9060
  • 4.
    ISH - Registrode Stakeholder Online Qualificação Requisitos Superficiais Plano de Ação do G.P. Classificação Outras Caracteristicas Requisitos Superficiais Estrátegia Gerenciar com atenção
  • 5.
    WBS - Estruturade Decomposição do Trabalho Descomposição C.C. Fase / Subfase / Pacote de Trabalho Análise M/B 1 CONCEPÇÃO 1.1 DEFINIR CARACTERÍSTICAS DO EVENTO 1.2 PESQUISAR ALTERNATIVAS DE LOCAL 1.3 PESQUISAR ALTERNATIVAS DE BANDA 1.4 PESQUISAR ALTERNATIVA DE BUFFET 2 DESENVOLVIMENTO 2.1 INFRAESTRUTURA 2.1.1 ESCOLHA DO LOCAL Make 2.1.2 ESCOLHA DA BANDA Make 2.1.3 ESCOLHA DO BUFFET Make 2.2 CONTRATAÇÕES 2.2.1 ALUGAR O LOCAL Buy 2.2.2 CONTRATAR BUFFET Buy 2.2.3 CONTRATAR BANDA Buy 2.3 CONVIDADOS 2.3.1 ENVIAR CONVITES Make 2.3.2 RECEBER CONFIRMAÇÕES Make 3 EXECUÇÃO 3.1 RECEBER AS CHAVES 3.2 SERVIÇO DE BUFFET 3.3 SERVIÇO DA BANDA 3.3.1 CHECAR PLAYLIST DE MÚSICA Make 4 CONCLUSÃO 4.1 PAGAMENTO DOS SERVIÇOS CONTRATADOS 4.2 ACOMPANHAR LIMPEZA DO LOCAL 4.3
  • 6.
  • 7.
  • 9.
  • 10.
  • 11.