TAP - Termo de Abertura do Projeto
Projeto
Reforma da Ponte Internacional da Amizade - Brasil/Paraguai
Descrição
Realizar a reforma da Ponte Internacional da Amizade, divisa entre Brasil e Paraguai, situada sobre o rio Paraná, na
cidade de Foz do Iguaçu - PR.
Justificativa
A Ponte Internacional da Amizade, ou simplesmente Ponte da Amizade, foi construída durante as décadas de 1950 e
1960. Esta faz a ligação viária entre as cidades de Foz do Iguaçu no Brasil e Ciudad del Este no Paraguai, passando
sobre o rio Paraná. Inaugurada em 27 de março de 1965 por Castelo Branco, presidente do Brasil e Alfredo Stroessner,
presidente do Paraguai, permanece desde então sem reformas expressivas, apenas pequenos reparos e pinturas
pontuais. Assim, justifica-se tal projeto, pois além de necessário para garantir a segurança dos usuários, devido aos
elevados fluxos de veículos e cargas (aproximadamente 10mil veículos diariamente) não existentes na época, esta
também se faz como um dos principais atrativos turísticos (de compras) da cidade, devido a área de livre comércio
situada na cidade vizinha (Ciudad del Este-PY).
Objetivo S.M.A.R.T.
*Melhora no fluxo de veículos:
- Vias de acesso a ponte,
- Demarcação das faixas de sinalização,
- Acesso aos guichês das guaritas de controle, etc;
*Passagem de pedestres:
- Construção de cobertura nas passarelas de modo a evitar a exposição ao sol e chuva,
- Confecção de tela protetora,
- Reformulação dos mirantes e posto avançado de controle policial (sobre a ponte).
*Projeta-se que tais melhorias levarão ao acréscimo de 10% do fluxo de visitantes, redução do tempo de espera para
travessia em 15min, e redução em 15% do quantitativo de furtos e roubos sobre a ponte, visto o maior controle e
presença das forças policiais.
*Estima-se que o projeto tenha um ciclo de vida de aproximadamente 12 meses, iniciando suas atividades fim em
março 2015.
Requisitos
A construtora Pergamum, ganhadora da licitação para reforma da ponte, deverá executar 90% das atividades previstas
no turno noturno, visto a redução no fluxo de veículos e pedestres.
Deverá ainda utilizar materiais que atendam as especificações presentes no Termo de abertura da licitação, assim
como o atendimento as normas e especificações da construção civil, segurança dos colaboradores (MTE), etc.
Designação
Diego de Brito Rodrigues de Almeida - Gerente de Projetos (Proprietário da Construtora Pergamun).
Chemer Kassem - Sponsor (Representante da União - Governo Federal).
Milestones
Março 2015:
1° semana - Assinatura do contrato e formalização dos demais documentais;
2° semana - Vistoria minuciosa do estado das estruturas e preparação inicial;
3° semana - Mobilização de pessoal, ferramentas, equipamentos e materiais;
4° semana - Início das obras (estrutural - civil, metalurgia, elétrica e pintura).
Março 2016:
Entregas da obra para validação e aceitação;
Encerramento do contrato e início do prazo de garantia.
Orçamento
O orçamento previsto na licitação para execução do projeto é de R$5.500.000,00, visto ser de responsabilidade da
construtora Pergamum o fornecimento de quaisquer recursos necessários à execução do projeto.
Riscos
- Atraso no cronograma devido a intempéries (todas as obras em espaço aberto);
- Dificuldade de mobilização e contratação de pessoal qualificado;
- Embargo ou dificultação de alguma etapa/atividade por parte do país vizinho (Paraguai);
- Dificuldade em adquirir equipamentos e/ou fornecedores de grande porte na região da obra (Foz do Iguaçu), etc.
Data, Assinatura do Sponsor
02/01/2015 - Aguardando
ISH - Registro de Stakeholder Online
Cadastro
Stakeholder Posição Papel no Projeto Email Telefone Celular
Chemer Kassem Sponsor Sponsor do Projeto chemerkassem@yahoo.com.br +55(45)3333-9999 +55(45)9999-9999
diego de brito rodrigues de
almeida
Gerente do Projeto Gerente do Projeto diego_foz@hotmail.com +55(45)1234-5678 +55(45)9876-5432
ISH - Registro de Stakeholder Online
Qualificação Requisitos Superficiais Plano de Ação do G.P.
Classificação Outras Caracteristicas Requisitos Superficiais Estrátegia
Gerenciar com atenção Perfil com foco em resultados. Término da reforma antes do início das eleições
municipais de 2016.
Manter expectativa em alta, informar resultados ou
quando eles serão alcançados.
Gerenciar com atenção Perfil planejador, com habilidades em liderança e
comunicação.
Não existem requisitos declarados. Gerenciar a concepção, planejamento e andamento do
projeto e liderar a equipe designada para o projeto.
WBS - Estrutura de Decomposição do Trabalho
Descomposição
C.C. Fase / Subfase / Pacote de Trabalho Análise M/B
1 Gerenciamento do Projeto
1.1 Documentos Iniciais
1.1.1 Desenvolver o Termo de Abertura do Projeto Make
1.1.2 Matriz de Stakeholders Make
1.2 Plano do Projeto
1.2.1 Desenvolver Plano de Gerenciamento do Projeto Make
1.2.2 Planejar o Gerenciamento do Cronograma Make
1.2.3 Planejar o Gerenciamento de Custos Make
1.2.4 Planejar o Gerenciamento de Escopo Make
1.2.5 Planejar o Gerenciamento das Aquisições Make
1.2.6 Planejar o Gerenciamento das Comunicações Make
2 Recursos do Projeto
2.1 Aquisições
2.1.1 RFQ Make
2.1.2 Análise das Propostas Make
2.1.3 Seleção das Propostas Make
2.1.4 Priorização das Propostas Make
2.1.5 Elaboração de Contrato Make
2.1.6 Contratação Make
2.2 Técnicos de Fiscalização
2.2.1 Determinar Fiscais Make
2.2.2 Transferir Fiscais Make
2.2.3 Repassar Informações do Projeto Make
2.2.4 Reunião de Kick-off Make
3 Execução da Obra
3.1 Mobilização e Canteiro
3.1.1 Locação de Pessoal Buy
3.1.2 Locação de Materiais/Equipamentos Buy
3.2 Infraestrutura
3.2.1 Fundações Buy
3.2.2 Pilares Buy
3.2.3 Arco Buy
3.2.4 Juntas de Dilatação Buy
3.2.5 Cabeamento Elétrico e Iluminação Buy
3.2.6 Drenagem Pluvial Buy
3.2.7 Coberturas das Passarelas e Estruturas Metálicas Buy
3.2.8 Sinalização Horizontal e Vertical Buy
3.2.9 Pintura Geral da Ponte Buy
4 Fiscalização e Controle
4.1 Fiscalização das Etapas
4.1.1 Verificação das Fundações Make
4.1.2 Verificação dos Pilares Make
4.1.3 Verificação do Arco Make
4.1.4 Verificação das Juntas de Dilatação Make
4.1.5 Verificação do Cabeamento Elétrico e Iluminação Make
4.1.6 Verificação da Drenagem Pluvial Make
4.1.7 Verificação das Coberturas das Passarelas e Estruturas Metá Make
4.1.8 Verificação da Sinalização Horizontal e Vertical Make
4.1.9 Verificação da Pintura Geral da Ponte Make
4.2 Controles da Obra
4.2.1 Reuniões de Acompanhamento Make
4.2.2 Relatórios de Desempenho Make
4.2.3 Relatórios de Solicitações de Mudanças Make
5 Entrega e Fechamento
5.1 Validação e Aceite
5.1.1 Check-List Make
5.1.2 Termo de Recebimento Make
5.1.3 Relatório de Lições Aprendidas Make
5.2 Desmobilização dos Recursos do Projeto
5.2.1 Encerramento das Aquisições e Contratos Make
5.2.2 Desmobilização dos Fiscais Make
5.2.3 Desmobilização de Máquinas e Equipamentos Make
5.3 Evento de Inauguração
5.3.1 Informe aos Veículos de Comunicação Make
5.3.2 Recepção de Autoridades Buy
5.3.3 Coffee Break Buy
Fluxograma de Iniciação
Fluxograma de Planejamento
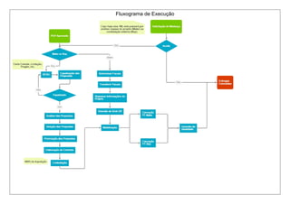
Fluxograma de Execução
Fluxograma de Monitoramento & Controle
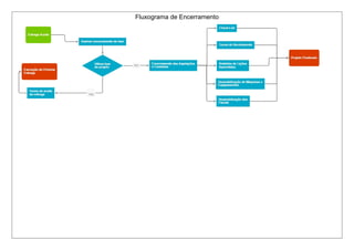
Fluxograma de Encerramento

Reforma Ponte da Amizade

  • 1.
    TAP - Termode Abertura do Projeto Projeto Reforma da Ponte Internacional da Amizade - Brasil/Paraguai Descrição Realizar a reforma da Ponte Internacional da Amizade, divisa entre Brasil e Paraguai, situada sobre o rio Paraná, na cidade de Foz do Iguaçu - PR. Justificativa A Ponte Internacional da Amizade, ou simplesmente Ponte da Amizade, foi construída durante as décadas de 1950 e 1960. Esta faz a ligação viária entre as cidades de Foz do Iguaçu no Brasil e Ciudad del Este no Paraguai, passando sobre o rio Paraná. Inaugurada em 27 de março de 1965 por Castelo Branco, presidente do Brasil e Alfredo Stroessner, presidente do Paraguai, permanece desde então sem reformas expressivas, apenas pequenos reparos e pinturas pontuais. Assim, justifica-se tal projeto, pois além de necessário para garantir a segurança dos usuários, devido aos elevados fluxos de veículos e cargas (aproximadamente 10mil veículos diariamente) não existentes na época, esta também se faz como um dos principais atrativos turísticos (de compras) da cidade, devido a área de livre comércio situada na cidade vizinha (Ciudad del Este-PY). Objetivo S.M.A.R.T. *Melhora no fluxo de veículos: - Vias de acesso a ponte, - Demarcação das faixas de sinalização, - Acesso aos guichês das guaritas de controle, etc; *Passagem de pedestres: - Construção de cobertura nas passarelas de modo a evitar a exposição ao sol e chuva, - Confecção de tela protetora, - Reformulação dos mirantes e posto avançado de controle policial (sobre a ponte). *Projeta-se que tais melhorias levarão ao acréscimo de 10% do fluxo de visitantes, redução do tempo de espera para travessia em 15min, e redução em 15% do quantitativo de furtos e roubos sobre a ponte, visto o maior controle e presença das forças policiais. *Estima-se que o projeto tenha um ciclo de vida de aproximadamente 12 meses, iniciando suas atividades fim em março 2015. Requisitos A construtora Pergamum, ganhadora da licitação para reforma da ponte, deverá executar 90% das atividades previstas no turno noturno, visto a redução no fluxo de veículos e pedestres. Deverá ainda utilizar materiais que atendam as especificações presentes no Termo de abertura da licitação, assim como o atendimento as normas e especificações da construção civil, segurança dos colaboradores (MTE), etc. Designação Diego de Brito Rodrigues de Almeida - Gerente de Projetos (Proprietário da Construtora Pergamun). Chemer Kassem - Sponsor (Representante da União - Governo Federal). Milestones Março 2015: 1° semana - Assinatura do contrato e formalização dos demais documentais; 2° semana - Vistoria minuciosa do estado das estruturas e preparação inicial; 3° semana - Mobilização de pessoal, ferramentas, equipamentos e materiais; 4° semana - Início das obras (estrutural - civil, metalurgia, elétrica e pintura). Março 2016: Entregas da obra para validação e aceitação; Encerramento do contrato e início do prazo de garantia.
  • 2.
    Orçamento O orçamento previstona licitação para execução do projeto é de R$5.500.000,00, visto ser de responsabilidade da construtora Pergamum o fornecimento de quaisquer recursos necessários à execução do projeto. Riscos - Atraso no cronograma devido a intempéries (todas as obras em espaço aberto); - Dificuldade de mobilização e contratação de pessoal qualificado; - Embargo ou dificultação de alguma etapa/atividade por parte do país vizinho (Paraguai); - Dificuldade em adquirir equipamentos e/ou fornecedores de grande porte na região da obra (Foz do Iguaçu), etc. Data, Assinatura do Sponsor 02/01/2015 - Aguardando
  • 3.
    ISH - Registrode Stakeholder Online Cadastro Stakeholder Posição Papel no Projeto Email Telefone Celular Chemer Kassem Sponsor Sponsor do Projeto chemerkassem@yahoo.com.br +55(45)3333-9999 +55(45)9999-9999 diego de brito rodrigues de almeida Gerente do Projeto Gerente do Projeto diego_foz@hotmail.com +55(45)1234-5678 +55(45)9876-5432
  • 4.
    ISH - Registrode Stakeholder Online Qualificação Requisitos Superficiais Plano de Ação do G.P. Classificação Outras Caracteristicas Requisitos Superficiais Estrátegia Gerenciar com atenção Perfil com foco em resultados. Término da reforma antes do início das eleições municipais de 2016. Manter expectativa em alta, informar resultados ou quando eles serão alcançados. Gerenciar com atenção Perfil planejador, com habilidades em liderança e comunicação. Não existem requisitos declarados. Gerenciar a concepção, planejamento e andamento do projeto e liderar a equipe designada para o projeto.
  • 5.
    WBS - Estruturade Decomposição do Trabalho Descomposição C.C. Fase / Subfase / Pacote de Trabalho Análise M/B 1 Gerenciamento do Projeto 1.1 Documentos Iniciais 1.1.1 Desenvolver o Termo de Abertura do Projeto Make 1.1.2 Matriz de Stakeholders Make 1.2 Plano do Projeto 1.2.1 Desenvolver Plano de Gerenciamento do Projeto Make 1.2.2 Planejar o Gerenciamento do Cronograma Make 1.2.3 Planejar o Gerenciamento de Custos Make 1.2.4 Planejar o Gerenciamento de Escopo Make 1.2.5 Planejar o Gerenciamento das Aquisições Make 1.2.6 Planejar o Gerenciamento das Comunicações Make 2 Recursos do Projeto 2.1 Aquisições 2.1.1 RFQ Make 2.1.2 Análise das Propostas Make 2.1.3 Seleção das Propostas Make 2.1.4 Priorização das Propostas Make 2.1.5 Elaboração de Contrato Make 2.1.6 Contratação Make 2.2 Técnicos de Fiscalização 2.2.1 Determinar Fiscais Make 2.2.2 Transferir Fiscais Make 2.2.3 Repassar Informações do Projeto Make 2.2.4 Reunião de Kick-off Make 3 Execução da Obra 3.1 Mobilização e Canteiro 3.1.1 Locação de Pessoal Buy 3.1.2 Locação de Materiais/Equipamentos Buy 3.2 Infraestrutura 3.2.1 Fundações Buy 3.2.2 Pilares Buy 3.2.3 Arco Buy 3.2.4 Juntas de Dilatação Buy 3.2.5 Cabeamento Elétrico e Iluminação Buy 3.2.6 Drenagem Pluvial Buy 3.2.7 Coberturas das Passarelas e Estruturas Metálicas Buy 3.2.8 Sinalização Horizontal e Vertical Buy 3.2.9 Pintura Geral da Ponte Buy 4 Fiscalização e Controle 4.1 Fiscalização das Etapas 4.1.1 Verificação das Fundações Make 4.1.2 Verificação dos Pilares Make 4.1.3 Verificação do Arco Make 4.1.4 Verificação das Juntas de Dilatação Make 4.1.5 Verificação do Cabeamento Elétrico e Iluminação Make 4.1.6 Verificação da Drenagem Pluvial Make 4.1.7 Verificação das Coberturas das Passarelas e Estruturas Metá Make 4.1.8 Verificação da Sinalização Horizontal e Vertical Make 4.1.9 Verificação da Pintura Geral da Ponte Make
  • 6.
    4.2 Controles daObra 4.2.1 Reuniões de Acompanhamento Make 4.2.2 Relatórios de Desempenho Make 4.2.3 Relatórios de Solicitações de Mudanças Make 5 Entrega e Fechamento 5.1 Validação e Aceite 5.1.1 Check-List Make 5.1.2 Termo de Recebimento Make 5.1.3 Relatório de Lições Aprendidas Make 5.2 Desmobilização dos Recursos do Projeto 5.2.1 Encerramento das Aquisições e Contratos Make 5.2.2 Desmobilização dos Fiscais Make 5.2.3 Desmobilização de Máquinas e Equipamentos Make 5.3 Evento de Inauguração 5.3.1 Informe aos Veículos de Comunicação Make 5.3.2 Recepção de Autoridades Buy 5.3.3 Coffee Break Buy
  • 7.
  • 8.
  • 9.
  • 10.
  • 11.