PROJETO Churrasco GP7 TAP - Termo de Abertura do Projeto
Nome
Churrasco GP7
Descrição
O projeto envolverá a realização de um churrasco com os alunos e professores da turma GP7 do MBA de
Gerenciamento de Projetos através da reserva de espaço físico, seleção de Buffet e música.
Justificativa
Este projeto tem a finalidade de preparar um churrasco para que a turma GP7 possa celebrar o termino do MBA em
gerenciamento de Projetos, aumentando a rede de amizades através desta confraternização entre professores e alunos
Objetivo S.M.A.R.T.
S- Realizar um Churrasco com bebida, música e lazer para a turma GP7.
M- o orçamento não deverá ultrapassar R$ 7.000,00.
A- Todas as entregas deve ser aceita pelos envolvidos.
R- O churrasco terá fornecedores de primeira e será gerenciado pelas técnicas de gerenciamento de projetos
recomendas pelo PMI.
T- Os churrasco e seus preparativos devem estar concluídos no prazo maximo de dois meses a partir da data de
aprovação do termo de abertura.
Requisitos
O churrasco deverá ter duração de 8 horas ininterruptas.
O Local deve possuir estacionamento para os carros dos convidados. O Local deverá ser de fácil acesso.
O cardápio deverá possuir carnes de todos os tipos e vir acompanhado por arroz, maionese, vinagrete, feijão verde,
farofa, bebidas alcoólicas e não alcoólicas.
O valor do churrasco deve ser aprovado por todos.
Designação
Leila Brandão será a gerente de projetos. Será responsável pela locação do local, contratação de Buffet, música, terá
autoridade para convocar reuniões com a equipe do projeto e decidir sobre as etapas de gerenciamento de projetos do
churrasco até seu encerramento.
O sponsor do projeto será o Wanderson . A equipe de projetos será composta pela Margiria Mercia, Ginaldo, Adolfo,
Carlos Henrique, Felipe Ambrosio, José Baptista.
Milestones
- Churrasco Autorizado
- Buffet Servido
- Música Tocada
-Local Pronto
-Churrasco concluído
Orçamento
O orçamento total para a realização do churrasco será de R$7.000,00 (sete mil reais). Sendo que R$ 700,00
(setecentos reais) deste deverá ser fundo de reserva, para possíveis imprevistos.
Riscos
-Mudança de tempo (chuva) no dia da realização do evento.
-Atraso na entrega de comidas e bebidas pelo Buffet.
-Problemas com infraestrutura do local (falta de energia, banheiro entupido, freezer quebrado, etc.)
-Comidas e bebidas insuficientes para o número de convidados.
-Não comparecimento ou atraso do grupo musical escolhido.
-Não comparecimento do Buffet.
Data, Assinatura do Sponsor
30/11/-0001 - Aprovado
OTMMA3 Wanderson - 23/07/2014 19:56:52
PROJETO Churrasco GP7 ISH - Registro de Stakeholder
Stakeholder Posição Papel no
Projeto
Email Telefone Celular
Adolfo Sponquiado Risco Membro da Equipe de
Projeto
adolfsponq@gmail.com 9999-4444
Carlos Henrique Engenharia Membro da Equipe de
Projeto
carlos.henrique@petrosynergy.com.br 3221-2222 8555-6555
Ginaldo RH Membro da Equipe de
Projeto
jginaldo@gmail.com 9999-5555
José Baptista Qualidade Membro da Equipe de
Projeto
tuca.baptista@gmail.com 9999-3333
José Felipe Ambrosio Custos Membro da Equipe de
Projeto
josefelipe@wgvale.com 8777-5999
Leila Brandão Gerente do Projeto leilabvp@hotmail.com 9111-5555
Margiria Mercia Aquisições Membro da Equipe de
Projeto
margiria@gmail.com 9999.2222
Wanderson Sponsor Sponsor do Projeto wanderson@wgvale.com 9999-1111
PROJETO Churrasco GP7 DE - Definir Escopo
Escopo do Produto
- Comidas e bebidas (alcoólicas e não alcoólicas)- Buffet
-Banda
-Local para o Evento
Escopo do Projeto
No escopo do projeto será oferecido um churrasco, com comidas e bebidas servidas por um Buffet, grupo musical ao
vivo, em um local de fácil acesso para todos, com estacionamento e área coberta em caso de chuva.
Entregas e critérios de aceitação
-Data e local definidos- conforme a aprovação de todos os envolvidos e GP.
-Reuniões de acompanhamento realizadas- Confecção de ata das reuniões de acompanhamento
-Plano de Projeto concluído- ser aprovado pela equipe de GP.
-Lista de convidados definida- ser aprovado pela equipe de GP.
-Local, Buffet e banda contratados- Aceitação de 80% dos envolvidos.
-Divulgação realizada- Lista de confirmação dos convidados.
-Local arrumado – Validação pelo GP conforme contrato.
-show da banda realizado- Validação pelo GP conforme contrato.
-comidas e bebidas servidos- Validação pelo GP conforme contrato.
-limpeza do local após evento realizada- Validação pelo GP conforme contrato.
-pagamentos das contas realizados- Comprovantes de pagamentos arquivados.
-contratos encerrados- contrato encerrado, após validação das entregas.
-relatório do evento concluído- Divulgação e arquivamento do relatório do evento (lições aprendidas).
Escopo não incluído no projeto
Não será fornecida recreação e nem área infantil no evento.
Não serão fornecidos manobristas para o evento.
Premissas
Não terá a ocorrência de chuva no dia do evento.
Teremos bebida e comida para os convidados da festa em quantidade abundante.
Terá estacionamento para todos os carros.
Não terá a presença de crianças na festa.
A banda não faltará no dia do evento.
Restrições
O orçamento do churrasco estará restrito ao valor de R$7.000,00 (sete mil reais).
O tempo para execução será de no máximo 2 meses a partir da data de aprovação do termo de abertura.
Se não houver a aprovação do projeto por 85% dos alunos, o evento não ocorrerá.
O local deverá ter área coberta, para casos de chuva.
OTMMA3 Wanderson - 23/07/2014 19:56:52
PROJETO Churrasco GP7 WBS
C.C. Fase / Pacote de Trabalho Análise M/B
1 Gerenciamento de projeto
1.1 Reunião para escolha de data e Local Make
1.2 Reuniões de acompanhamento Make
1.3 Plano de Projeto Make
2 Preparação
2.1 Definir convidados Make
2.2 Contratar Local , Buffet e banda Make
2.3 Divulgação Make
3 Evento
3.1 Local Buy
3.2 Música Buy
3.3 Comidas e Bebidas Buy
3.4 Limpeza Buy
4 Encerramento
4.1 Pagamento das Contas Make
4.2 Encerramento dos contratos Make
4.3 Relatório do Evento Make
OTMMA3 Wanderson - 23/07/2014 19:56:52
PROJETO Churrasco GP7 D-WBS - Dicionário WBS
Fase 1
C.C. Pacote de Trabalho Descrição Entrega do PT Critério de Aceitação OK
1.1 Reunião para escolha de data e
Local
Reunião com todos os envolvidos para a
escolha de data e local para o evento.
Data e local definidos conforme a aprovação de todos os
envolvidos e GP
Aguardando
1.2 Reuniões de acompanhamento Reuniões semanais com a equipe do
projeto e envolvidos quando necessário
para acompanhar as fases do projeto.
Reuniões de acompanhamento
realizadas
Ata das reuniões de acompanhamento Aguardando
1.3 Plano de Projeto Elaboração de um plano de projeto para
o evento
Plano de Projeto concluído ser aprovado pela equipe de GP Aguardando
PROJETO Churrasco GP7 D-WBS - Dicionário WBS
Fase 2
C.C. Pacote de Trabalho Descrição Entrega do PT Critério de Aceitação OK
2.1 Definir convidados Realizar lista de convidados para o
evento.
Lista de convidados definida. ser aprovado pela equipe de GP Aguardando
2.2 Contratar Local , Buffet e banda Assinar contrato com Local, Buffet e
banda escolhidos.
Local, Buffet e banda contratados Aceitação de 80% dos envolvidos Aguardando
2.3 Divulgação Divulgação do evento por e-mail e redes
sociais.
Divulgação realizada Lista de confirmação dos convidados Aguardando
PROJETO Churrasco GP7 D-WBS - Dicionário WBS
Fase 3
C.C. Pacote de Trabalho Descrição Entrega do PT Critério de Aceitação OK
3.1 Local Local do evento arrumado, com mesas,
cadeiras, decoração e utensílios
necessários.
Local arrumado Validação pelo GP conforme contrato Aguardando
3.2 Música Realização de Show musical da banda
contratada.
show da banda realizado Validação pelo GP conforme contrato Aguardando
3.3 Comidas e Bebidas Servir comidas e bebidas estabelecidas
em contrato.
comidas e bebidas servidos Validação pelo GP conforme contrato Aguardando
3.4 Limpeza Limpeza do local após o evento. limpeza do local após evento realizada Validação pelo GP conforme contrato Aguardando
PROJETO Churrasco GP7 D-WBS - Dicionário WBS
Fase 4
C.C. Pacote de Trabalho Descrição Entrega do PT Critério de Aceitação OK
4.1 Pagamento das Contas Realização do pagamentos de todas as
contas.
pagamentos das contas realizados Comprovantes de pagamentos
arquivados
Aguardando
4.2 Encerramento dos contratos Pagamento e encerramento de todos os
contratos.
Contratos encerrados. contrato encerrado, após validação das
entregas.
Aguardando
4.3 Relatório do Evento Relatório de todas as etapas do evento. relatório do evento concluído Divulgação e arquivamento do relatório
do evento (lições apr
Aguardando
PROJETO Churrasco GP7 Fluxograma de Iniciação
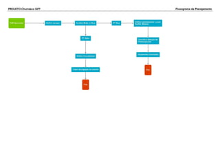
PROJETO Churrasco GP7 Fluxograma de Planejamento
PROJETO Churrasco GP7 Fluxograma de Execução
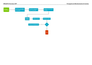
PROJETO Churrasco GP7 Fluxograma de Monitoramento & Controle
PROJETO Churrasco GP7 Fluxograma de Encerramento

Churrasco GP7

  • 1.
    PROJETO Churrasco GP7TAP - Termo de Abertura do Projeto Nome Churrasco GP7 Descrição O projeto envolverá a realização de um churrasco com os alunos e professores da turma GP7 do MBA de Gerenciamento de Projetos através da reserva de espaço físico, seleção de Buffet e música. Justificativa Este projeto tem a finalidade de preparar um churrasco para que a turma GP7 possa celebrar o termino do MBA em gerenciamento de Projetos, aumentando a rede de amizades através desta confraternização entre professores e alunos Objetivo S.M.A.R.T. S- Realizar um Churrasco com bebida, música e lazer para a turma GP7. M- o orçamento não deverá ultrapassar R$ 7.000,00. A- Todas as entregas deve ser aceita pelos envolvidos. R- O churrasco terá fornecedores de primeira e será gerenciado pelas técnicas de gerenciamento de projetos recomendas pelo PMI. T- Os churrasco e seus preparativos devem estar concluídos no prazo maximo de dois meses a partir da data de aprovação do termo de abertura. Requisitos O churrasco deverá ter duração de 8 horas ininterruptas. O Local deve possuir estacionamento para os carros dos convidados. O Local deverá ser de fácil acesso. O cardápio deverá possuir carnes de todos os tipos e vir acompanhado por arroz, maionese, vinagrete, feijão verde, farofa, bebidas alcoólicas e não alcoólicas. O valor do churrasco deve ser aprovado por todos. Designação Leila Brandão será a gerente de projetos. Será responsável pela locação do local, contratação de Buffet, música, terá autoridade para convocar reuniões com a equipe do projeto e decidir sobre as etapas de gerenciamento de projetos do churrasco até seu encerramento. O sponsor do projeto será o Wanderson . A equipe de projetos será composta pela Margiria Mercia, Ginaldo, Adolfo, Carlos Henrique, Felipe Ambrosio, José Baptista. Milestones - Churrasco Autorizado - Buffet Servido - Música Tocada -Local Pronto -Churrasco concluído Orçamento O orçamento total para a realização do churrasco será de R$7.000,00 (sete mil reais). Sendo que R$ 700,00 (setecentos reais) deste deverá ser fundo de reserva, para possíveis imprevistos. Riscos -Mudança de tempo (chuva) no dia da realização do evento. -Atraso na entrega de comidas e bebidas pelo Buffet. -Problemas com infraestrutura do local (falta de energia, banheiro entupido, freezer quebrado, etc.) -Comidas e bebidas insuficientes para o número de convidados. -Não comparecimento ou atraso do grupo musical escolhido. -Não comparecimento do Buffet.
  • 2.
    Data, Assinatura doSponsor 30/11/-0001 - Aprovado OTMMA3 Wanderson - 23/07/2014 19:56:52
  • 3.
    PROJETO Churrasco GP7ISH - Registro de Stakeholder Stakeholder Posição Papel no Projeto Email Telefone Celular Adolfo Sponquiado Risco Membro da Equipe de Projeto adolfsponq@gmail.com 9999-4444 Carlos Henrique Engenharia Membro da Equipe de Projeto carlos.henrique@petrosynergy.com.br 3221-2222 8555-6555 Ginaldo RH Membro da Equipe de Projeto jginaldo@gmail.com 9999-5555 José Baptista Qualidade Membro da Equipe de Projeto tuca.baptista@gmail.com 9999-3333 José Felipe Ambrosio Custos Membro da Equipe de Projeto josefelipe@wgvale.com 8777-5999 Leila Brandão Gerente do Projeto leilabvp@hotmail.com 9111-5555 Margiria Mercia Aquisições Membro da Equipe de Projeto margiria@gmail.com 9999.2222 Wanderson Sponsor Sponsor do Projeto wanderson@wgvale.com 9999-1111
  • 4.
    PROJETO Churrasco GP7DE - Definir Escopo Escopo do Produto - Comidas e bebidas (alcoólicas e não alcoólicas)- Buffet -Banda -Local para o Evento Escopo do Projeto No escopo do projeto será oferecido um churrasco, com comidas e bebidas servidas por um Buffet, grupo musical ao vivo, em um local de fácil acesso para todos, com estacionamento e área coberta em caso de chuva. Entregas e critérios de aceitação -Data e local definidos- conforme a aprovação de todos os envolvidos e GP. -Reuniões de acompanhamento realizadas- Confecção de ata das reuniões de acompanhamento -Plano de Projeto concluído- ser aprovado pela equipe de GP. -Lista de convidados definida- ser aprovado pela equipe de GP. -Local, Buffet e banda contratados- Aceitação de 80% dos envolvidos. -Divulgação realizada- Lista de confirmação dos convidados. -Local arrumado – Validação pelo GP conforme contrato. -show da banda realizado- Validação pelo GP conforme contrato. -comidas e bebidas servidos- Validação pelo GP conforme contrato. -limpeza do local após evento realizada- Validação pelo GP conforme contrato. -pagamentos das contas realizados- Comprovantes de pagamentos arquivados. -contratos encerrados- contrato encerrado, após validação das entregas. -relatório do evento concluído- Divulgação e arquivamento do relatório do evento (lições aprendidas). Escopo não incluído no projeto Não será fornecida recreação e nem área infantil no evento. Não serão fornecidos manobristas para o evento. Premissas Não terá a ocorrência de chuva no dia do evento. Teremos bebida e comida para os convidados da festa em quantidade abundante. Terá estacionamento para todos os carros. Não terá a presença de crianças na festa. A banda não faltará no dia do evento. Restrições O orçamento do churrasco estará restrito ao valor de R$7.000,00 (sete mil reais). O tempo para execução será de no máximo 2 meses a partir da data de aprovação do termo de abertura. Se não houver a aprovação do projeto por 85% dos alunos, o evento não ocorrerá. O local deverá ter área coberta, para casos de chuva. OTMMA3 Wanderson - 23/07/2014 19:56:52
  • 5.
    PROJETO Churrasco GP7WBS C.C. Fase / Pacote de Trabalho Análise M/B 1 Gerenciamento de projeto 1.1 Reunião para escolha de data e Local Make 1.2 Reuniões de acompanhamento Make 1.3 Plano de Projeto Make 2 Preparação 2.1 Definir convidados Make 2.2 Contratar Local , Buffet e banda Make 2.3 Divulgação Make 3 Evento 3.1 Local Buy 3.2 Música Buy 3.3 Comidas e Bebidas Buy 3.4 Limpeza Buy 4 Encerramento 4.1 Pagamento das Contas Make 4.2 Encerramento dos contratos Make 4.3 Relatório do Evento Make OTMMA3 Wanderson - 23/07/2014 19:56:52
  • 6.
    PROJETO Churrasco GP7D-WBS - Dicionário WBS Fase 1 C.C. Pacote de Trabalho Descrição Entrega do PT Critério de Aceitação OK 1.1 Reunião para escolha de data e Local Reunião com todos os envolvidos para a escolha de data e local para o evento. Data e local definidos conforme a aprovação de todos os envolvidos e GP Aguardando 1.2 Reuniões de acompanhamento Reuniões semanais com a equipe do projeto e envolvidos quando necessário para acompanhar as fases do projeto. Reuniões de acompanhamento realizadas Ata das reuniões de acompanhamento Aguardando 1.3 Plano de Projeto Elaboração de um plano de projeto para o evento Plano de Projeto concluído ser aprovado pela equipe de GP Aguardando
  • 7.
    PROJETO Churrasco GP7D-WBS - Dicionário WBS Fase 2 C.C. Pacote de Trabalho Descrição Entrega do PT Critério de Aceitação OK 2.1 Definir convidados Realizar lista de convidados para o evento. Lista de convidados definida. ser aprovado pela equipe de GP Aguardando 2.2 Contratar Local , Buffet e banda Assinar contrato com Local, Buffet e banda escolhidos. Local, Buffet e banda contratados Aceitação de 80% dos envolvidos Aguardando 2.3 Divulgação Divulgação do evento por e-mail e redes sociais. Divulgação realizada Lista de confirmação dos convidados Aguardando
  • 8.
    PROJETO Churrasco GP7D-WBS - Dicionário WBS Fase 3 C.C. Pacote de Trabalho Descrição Entrega do PT Critério de Aceitação OK 3.1 Local Local do evento arrumado, com mesas, cadeiras, decoração e utensílios necessários. Local arrumado Validação pelo GP conforme contrato Aguardando 3.2 Música Realização de Show musical da banda contratada. show da banda realizado Validação pelo GP conforme contrato Aguardando 3.3 Comidas e Bebidas Servir comidas e bebidas estabelecidas em contrato. comidas e bebidas servidos Validação pelo GP conforme contrato Aguardando 3.4 Limpeza Limpeza do local após o evento. limpeza do local após evento realizada Validação pelo GP conforme contrato Aguardando
  • 9.
    PROJETO Churrasco GP7D-WBS - Dicionário WBS Fase 4 C.C. Pacote de Trabalho Descrição Entrega do PT Critério de Aceitação OK 4.1 Pagamento das Contas Realização do pagamentos de todas as contas. pagamentos das contas realizados Comprovantes de pagamentos arquivados Aguardando 4.2 Encerramento dos contratos Pagamento e encerramento de todos os contratos. Contratos encerrados. contrato encerrado, após validação das entregas. Aguardando 4.3 Relatório do Evento Relatório de todas as etapas do evento. relatório do evento concluído Divulgação e arquivamento do relatório do evento (lições apr Aguardando
  • 10.
    PROJETO Churrasco GP7Fluxograma de Iniciação
  • 11.
    PROJETO Churrasco GP7Fluxograma de Planejamento
  • 12.
    PROJETO Churrasco GP7Fluxograma de Execução
  • 13.
    PROJETO Churrasco GP7Fluxograma de Monitoramento & Controle
  • 14.
    PROJETO Churrasco GP7Fluxograma de Encerramento