PROJETO CASA VELOSO TAP - Termo de Abertura do Projeto
Nome
CASA VELOSO
Descrição
O projeto CASA VELOSO trata-se da concepção e execução de um projeto de uma casa padrão médio para a família
Veloso.
Justificativa
- Realizar sonhos pessoais da família;
- Sair do Aluguel;
- Ter seu próprio quintal;
- Ter segurança Familiar.
Objetivo S.M.A.R.T.
Projeto CASA VELOSO, deseja realizar:
Uma casa padrão médio, constituída em um lote de 400m², com aproximadamente 150m² construído, sendo 1 cozinha
com azulejo até o teto, 1 sala de tv, 1 sala de estar/jantar, 2 quartos, 1 suite, 1 banheiro social. Os quartos deverão ter
piso me carpete, sendo o restante da casa piso em porcelanato. Casa deverá ter um canil para um cachorro grande,
garagem para dois carros endo um SUV e um Sedã, jardim moderno na frente, área de lazer no fundo com
churrasqueira, varanda e jardim.
O projeto deverá ser concluído antes das festas de natal, garantindo a confraternização anual da família.
Requisitos
-Casa padrão médio, constituída em um lote de 400m², com aproximadamente 150m² construído, sendo 1 cozinha com
azulejo até o teto, 1 sala de tv, 1 sala de estar/jantar, 2 quartos, 1 suite, 1 banheiro social. Os quartos deverão ter piso
me carpete, sendo o restante da casa piso em porcelanato. Casa deverá ter um canil para um cachorro grande,
garagem para dois carros endo um SUV e um Sedã, jardim moderno na frente, área de lazer no fundo com
churrasqueira, varanda e jardim.
-Concepção de todos projetos, civil e arquitetônico da casa, sendo os mesmos aprovados junto ao cliente.
Designação
Leonardo Junior Veloso é designado como Gerente do Projeto, devendo responder por todo o processo de compra e
supervisão geral da obra, aprovando e propondo revisões no projeto.
Milestones
- Esboço da casa aprovado;
- Projetos arquitetônicos, civil, hidráulico e elétrico aprovado;
- Base concluída;
- Paredes e laje concluídas;
- Instalação Elétrica e Hidráulica concluída;
- Pintura Concluída;
- Gesso concluído;
- Paisagismo do jardim concluído;
Orçamento
O projeto conta com um orçamento de R$ 300.000,00 para todo o projeto;
O lote já pertence à Família.
Riscos
Positivos:
- A casa ficar pronta antes do aniversário da filha em 30/11/2014.
- Casa ficar pronta com orçamento final inferior a R$ 250.000,00;
- Obra não sofrer atrasos em decorrências de greves e falhas operacionais;
Negativos:
- Documentação demorar a ser aprovada junto à prefeitura;
- Família não aceitar um projeto em tempo hábil;
- Materiais da obra sofrer aumento de preços durante o projeto;
- Família alterar requisitos do projeto durante a execução da obra;
Data, Assinatura do Sponsor
30/11/-0001 - Aprovado
OTMMA3 LEONARDO JUNIOR VELOSO - 23/06/2014 16:52:01
PROJETO CASA VELOSO ISH - Registro de Stakeholder
Stakeholder Posição Papel no
Projeto
Email Telefone Celular
LEONARDO JUNIOR
VELOSO
Gerente do Projeto Sponsor do Projeto leojuniorveloso@hotmail.com
PROJETO CASA VELOSO WBS
C.C. Fase / Pacote de Trabalho Análise M/B
1 Projeto
1.1 Projeto Arquitetônico Buy
1.2 Projeto Elétrico Buy
1.3 Projeto Hidráulico Buy
1.4 ART Buy
2 BASE
2.1 Limpeza do terreno Buy
2.2 Marcação Gabarito Buy
2.3 Escavação da Fundação Buy
2.4 Concretagem da Fundação Buy
3 Alvenaria e Laje
3.1 Levantar Paredes Buy
3.2 Concretar Pilares Buy
3.3 Escoramento Buy
3.4 Concretagem de vigas e lajes Buy
4 Instalação Hidráulica e Elétrica
4.1 Montagem eletrodutos Buy
4.2 Lançamento de Cabos Buy
4.3 Montagem de espelhos de tomadas (acabamento) Buy
4.4 Lançamento de tubulações hidráulicas Buy
4.5 Instalação de componentes (torneiras e banheiro) Buy
5 Acabamento
5.1 Reboco Interno/externo Buy
5.2 Pintura Buy
5.3 Aplicação de Piso Buy
5.4 Aplicação de Carpete Buy
5.5 Aplicação de Azulejos Buy
5.6 Montagem de Esquadrias Buy
5.7 Gesso Buy
5.8 Paisagismo do Jardim Buy
OTMMA3 LEONARDO JUNIOR VELOSO - 23/06/2014 16:52:01
PROJETO CASA VELOSO Fluxograma de Iniciação
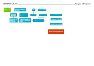
PROJETO CASA VELOSO Fluxograma de Planejamento
PROJETO CASA VELOSO Fluxograma de Execução
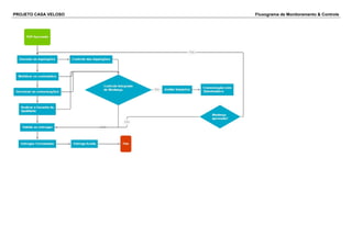
PROJETO CASA VELOSO Fluxograma de Monitoramento & Controle
PROJETO CASA VELOSO Fluxograma de Encerramento

CASA VELOSO

  • 1.
    PROJETO CASA VELOSOTAP - Termo de Abertura do Projeto Nome CASA VELOSO Descrição O projeto CASA VELOSO trata-se da concepção e execução de um projeto de uma casa padrão médio para a família Veloso. Justificativa - Realizar sonhos pessoais da família; - Sair do Aluguel; - Ter seu próprio quintal; - Ter segurança Familiar. Objetivo S.M.A.R.T. Projeto CASA VELOSO, deseja realizar: Uma casa padrão médio, constituída em um lote de 400m², com aproximadamente 150m² construído, sendo 1 cozinha com azulejo até o teto, 1 sala de tv, 1 sala de estar/jantar, 2 quartos, 1 suite, 1 banheiro social. Os quartos deverão ter piso me carpete, sendo o restante da casa piso em porcelanato. Casa deverá ter um canil para um cachorro grande, garagem para dois carros endo um SUV e um Sedã, jardim moderno na frente, área de lazer no fundo com churrasqueira, varanda e jardim. O projeto deverá ser concluído antes das festas de natal, garantindo a confraternização anual da família. Requisitos -Casa padrão médio, constituída em um lote de 400m², com aproximadamente 150m² construído, sendo 1 cozinha com azulejo até o teto, 1 sala de tv, 1 sala de estar/jantar, 2 quartos, 1 suite, 1 banheiro social. Os quartos deverão ter piso me carpete, sendo o restante da casa piso em porcelanato. Casa deverá ter um canil para um cachorro grande, garagem para dois carros endo um SUV e um Sedã, jardim moderno na frente, área de lazer no fundo com churrasqueira, varanda e jardim. -Concepção de todos projetos, civil e arquitetônico da casa, sendo os mesmos aprovados junto ao cliente. Designação Leonardo Junior Veloso é designado como Gerente do Projeto, devendo responder por todo o processo de compra e supervisão geral da obra, aprovando e propondo revisões no projeto. Milestones - Esboço da casa aprovado; - Projetos arquitetônicos, civil, hidráulico e elétrico aprovado; - Base concluída; - Paredes e laje concluídas; - Instalação Elétrica e Hidráulica concluída; - Pintura Concluída; - Gesso concluído; - Paisagismo do jardim concluído; Orçamento O projeto conta com um orçamento de R$ 300.000,00 para todo o projeto; O lote já pertence à Família. Riscos Positivos: - A casa ficar pronta antes do aniversário da filha em 30/11/2014. - Casa ficar pronta com orçamento final inferior a R$ 250.000,00; - Obra não sofrer atrasos em decorrências de greves e falhas operacionais;
  • 2.
    Negativos: - Documentação demorara ser aprovada junto à prefeitura; - Família não aceitar um projeto em tempo hábil; - Materiais da obra sofrer aumento de preços durante o projeto; - Família alterar requisitos do projeto durante a execução da obra; Data, Assinatura do Sponsor 30/11/-0001 - Aprovado OTMMA3 LEONARDO JUNIOR VELOSO - 23/06/2014 16:52:01
  • 3.
    PROJETO CASA VELOSOISH - Registro de Stakeholder Stakeholder Posição Papel no Projeto Email Telefone Celular LEONARDO JUNIOR VELOSO Gerente do Projeto Sponsor do Projeto leojuniorveloso@hotmail.com
  • 4.
    PROJETO CASA VELOSOWBS C.C. Fase / Pacote de Trabalho Análise M/B 1 Projeto 1.1 Projeto Arquitetônico Buy 1.2 Projeto Elétrico Buy 1.3 Projeto Hidráulico Buy 1.4 ART Buy 2 BASE 2.1 Limpeza do terreno Buy 2.2 Marcação Gabarito Buy 2.3 Escavação da Fundação Buy 2.4 Concretagem da Fundação Buy 3 Alvenaria e Laje 3.1 Levantar Paredes Buy 3.2 Concretar Pilares Buy 3.3 Escoramento Buy 3.4 Concretagem de vigas e lajes Buy 4 Instalação Hidráulica e Elétrica 4.1 Montagem eletrodutos Buy 4.2 Lançamento de Cabos Buy 4.3 Montagem de espelhos de tomadas (acabamento) Buy 4.4 Lançamento de tubulações hidráulicas Buy 4.5 Instalação de componentes (torneiras e banheiro) Buy 5 Acabamento 5.1 Reboco Interno/externo Buy 5.2 Pintura Buy 5.3 Aplicação de Piso Buy 5.4 Aplicação de Carpete Buy 5.5 Aplicação de Azulejos Buy 5.6 Montagem de Esquadrias Buy 5.7 Gesso Buy 5.8 Paisagismo do Jardim Buy OTMMA3 LEONARDO JUNIOR VELOSO - 23/06/2014 16:52:01
  • 5.
    PROJETO CASA VELOSOFluxograma de Iniciação
  • 6.
    PROJETO CASA VELOSOFluxograma de Planejamento
  • 7.
    PROJETO CASA VELOSOFluxograma de Execução
  • 8.
    PROJETO CASA VELOSOFluxograma de Monitoramento & Controle
  • 9.
    PROJETO CASA VELOSOFluxograma de Encerramento