TAP - Termo de Abertura do Projeto 
Projeto 
Verde Urbano (Áreas Verdes) 
Descrição 
Elaborar um guia de boas práticas urbanas, tendo em vista a utilização de praças lineares e agricultura urbana nas 
cidades. 
Empresa: Ecourb 
Justificativa 
Melhorar a qualidade de vida dos habitantes e promover a biodiversidade através de áreas verdes nas cidades. 
Objetivo S.M.A.R.T. 
Propor soluções de sustentabilidade que possam ser replicadas em áreas e equipamentos urbanos públicos, 
aumentando em 20% a permeabilidade e reduzindo em 30% o efeito de ilhas de calor da cidade em cerca de 4 anos 
sem aumentar os custos públicos. 
Requisitos 
- Aumentar em 20% a permeabilidade; 
- Reduzir em 30% o efeito de ilhas de calor da cidade em cerca de 4 anos; 
- Uso de matéria prima sustentável; 
- Melhorar a qualidade de vida da população; 
- Promover a biodiversidade; 
- Não afetar tráfego local; 
- Atender as legislações ambientais do estado; 
- Demandas com prazos viáveis; 
- Negociação de boas taxas de prestação de serviços; 
- Identificar clientes em potencial; 
- Prazo para fornecedores de no máximo 30 dias; 
- Valor máximo para aquisições de R$ 400.000; 
- Não exceder o orçamento previsto; 
- Termo de aprovação deve ser assinado por stakeholders, sponsor e clientes. 
Premissas: 
- Investimento Externo; 
- Cenário Econômico favorável; 
- Baixa no custo de substratos para utiliação (vegetação, gramas, etc); 
- Surgirão novas tecnologias para retenção de calor devido ao aquecimento global; 
- Aumento da consciência sustentável, inclusive por parte da comunidade/sociedade. 
Restrições: 
- Não aumento dos gastos públicos; 
- Declinar projetos com retorno inferior a R$ 1,5 Milhão de Reais.; 
- Limitar a alocação de recursos de acordo com o budget do projeto; 
- Falta de áreas disponíveis. 
Designação 
Gerente do Projeto: Roberta Passeti da Costa 
Equipe do Projeto: Karine Pereira, Ana Carolina Koike. 
Sponsor: Isabela Ramos 
Milestones 
TAP aprovado 
Pacote de Relatórios Técnicos aprovados 
Proposta Técnica/Comercial aprovada
Projeto Executivo aprovado 
Guia - Book Final aprovado e publicado 
Termo de Encerramento do projeto assinado 
Orçamento 
Orçamento Superficial: R$ 1 Milhão de Reais. 
Riscos 
- Não ganhar a concorrência pública. 
- Flutuação nos custos dos serviços contratados com terceiros. 
- Fornecedor não cumprir com o escopo e prazo contratados. 
- Carência de profissional especializado devido à complexidade do projeto. 
- Falta de opções de materiais e produtos no mercado. 
- Concorrência copiar o projeto. 
- Visibilidade negativa/críticas ao projeto. 
Data, Assinatura do Sponsor 
06/12/2014 - Aprovado
ISH - Registro de Stakeholder Online 
Cadastro 
Stakeholder Posição Papel no Projeto Email Telefone Celular 
Amigos do Bairro Interesse no desenvolvimento de 
áreas verdes nos bairros 
amigosdobairro@vilanova.br 
Ana Carolina Koike Diretora de Qualidade Membro da Equipe de Projeto anacarolina.koike@gmail.com 
BNDES empréstimos bndes@BNDES.gov.br 
Concorrente A Concorrente no processo de licitação concorrenteA@siteconcorrente.com.br 
Fornecedor 1 Fornecimento de pisos permeáveis e 
vegetação 
fornecedor1@sitedaempresa.com.br 
Isabela Ramos Sponsor Sponsor do Projeto isabelaramos88@hotmail.com 
Karine Diretora de Aquisições e 
Contratações 
Membro da Equipe de Projeto karine.sjk@gmail.com 
Luiz Fernando da Silva Responsável pela Licitação do Projeto secrt.urbanismo@sp.gov.br 
Parceiro 1 Empresa parceira para elaboração dos 
estudos 
parceiro1@sitedaempresa.com.br 
Roberta Passeti Gerente do Projeto rpasseti@gmail.com
ISH - Registro de Stakeholder Online 
Qualificação Requisitos Superficiais Plano de Ação do G.P. 
Classificação Outras Caracteristicas Requisitos Superficiais Estrátegia 
Manter informado A comunidade local de cada área escolhida para o 
projeto possui influência na opinião pública sobre o 
projeto 
Expectativas de melhorias na região Entrevistar comunidade para saber quais as 
necessidades em relação ao projeto 
Gerenciar com atenção Garantir o controle de qualidade e evitar retrabalho em 
todas as fases do projeto. 
Controlar a qualidade, design e desenvolvimento de 
todos os relatórios, levantamentos e análises, projeto 
executivo e principalmente do guia de boas práticas. 
Manter satisfeito BNDES responsável por empréstimos necessários 
para desenvolvimento do projeto 
Solicitar empréstimo Solicitar empréstimo 
Manter informado Concorrente no processo de licitação do projeto Atenção para características das empresas 
concorrentes 
Possuir diferenciais na empresa e na proposta da 
licitação 
Manter informado Empresa indicada pelo projeto para fornecimento de 
pisos permeáveis e vegetação 
Enviar projeto para orçamento Enviar projeto para orçamento e indicar quais os 
produtos que serão especificados no projeto. 
Gerenciar com atenção Publicar um guia de boas práticas urbanas que auxilie 
na melhora da qualidade de vida dos habitantes e 
promova a biodiversidade através de áreas verdes nas 
cidades. 
Fiscalizar o projeto. 
Gerenciar com atenção Garantir que os recursos e produtos sejam 
disponibilizados no prazo e custo planejados. 
Gerenciar todas as aquisições e contratações, bem 
como todo relacionamento com parceiros e 
fornecedores. 
Gerenciar com atenção Responsável pelo processo de Licitação do Projeto Licitação elaborada de acordo com os requisitos da 
prefeitura 
Verificar o edital de licitação para elaboração de 
proposta completa e interessante para ganhar a 
licitação 
Manter informado Empresa responsável pelo desenvolvimento dos 
estudos técnicos de conforto térmico e permeabilidade 
Especificar objetivos dos estudos indicar para empresa quais os objetivos dos estudos e 
quais são os resultados esperados 
Gerenciar com atenção Entregar o projeto de acordo com os requisitos 
mapeados, dentro do custo e do tempo planejados. 
Gerenciar o projeto de acordo com o PMBOK, 
comunicando e envolvendo todos os stakeholders.
WBS - Estrutura de Decomposição do Trabalho 
Descomposição 
C.C. Fase / Subfase / Pacote de Trabalho Análise M/B 
1 F1 - ESTUDO 
1.1 PT1 - ANÁLISE Make 
1.2 PT2 - MAPEAMENTO Make 
1.3 PT3 - VIABILIDADE Make 
2 F2 - LICITAÇÃO 
2.1 PT1 - COMERCIALIZAÇÃO Make 
2.2 PT2 - CONTRATAÇÃO Make 
3 F3 - CONCEPÇÃO 
3.1 PT1 - PRÉ-DESENVOLVIMENTO Make 
3.2 PT2 - ESTUDOS Buy 
3.3 PT3 - PROJETO Make 
3.4 PT4 - DETALHAMENTO Make 
4 F4 - IMPLEMENTAÇÃO 
4.1 PT1 - REDAÇÃO Buy 
4.2 PT2 - DESIGN Buy 
4.3 PT3 - APROVAÇÃO Make 
5 F5 - FINALIZAÇÃO 
5.1 PT1 - REGISTRO Buy 
5.2 PT2 - DIVULGAÇÃO Buy 
5.3 PT3 - PUBLICAÇÃO Buy
D-WBS - Dicionário WBS Fase : F1 - ESTUDO 
C.C. Pacote de Trabalho Descrição Entrega do PT Critério de Aceitação OK 
1.1 PT1 - ANÁLISE Elaboração de estudo técnico com levantamento da 
necessidade de áreas verdes na cidade 
Relatório Técnico Assinatura do gestor do projeto Aguardando 
1.2 PT2 - MAPEAMENTO Elaboração de mapeamento das áreas potenciais da 
cidade 
Relatório Técnico Assinatura do gestor do projeto Aguardando 
1.3 PT3 - VIABILIDADE Relatório com levantamento de estratégias de 
melhorias e levantamento de custos envolvidos para 
implementação destas estratégias 
Relatório Comercial Assinatura do gestor do projeto Aguardando
D-WBS - Dicionário WBS Fase : F2 - LICITAÇÃO 
C.C. Pacote de Trabalho Descrição Entrega do PT Critério de Aceitação OK 
2.1 PT1 - COMERCIALIZAÇÃO Leitura do edital de abertura da licitação e 
elaboração da proposta técnica/comercial 
Proposta Comercial / Técnica Assinatura do diretor comercial Aguardando 
2.2 PT2 - CONTRATAÇÃO Elaboração do contrato após aprovada a proposta 
na licitação e assinatura do contrato para inicio dos 
trabalhos 
Contrato / Aceite Assinatura do contrato pelos envolvidos 
(diretor comercial e 
Aguardando
D-WBS - Dicionário WBS Fase : F3 - CONCEPÇÃO 
C.C. Pacote de Trabalho Descrição Entrega do PT Critério de Aceitação OK 
3.1 PT1 - PRÉ-DESENVOLVIMENTO Elaboração de um levantamento das áreas 
mapeadas para identificar quais serão as primeiras 
áreas a participar do projeto 
Levantamento da situação das áreas 
mapeadas 
Carimbo de aprovação da prefeitura Aguardando 
3.2 PT2 - ESTUDOS Elaboração de estudo das condições atuais dos 
terrenos escolhidos em relação a conforto térmico, 
através de software específico, e estudo técnico de 
permeabilidade, por análise de tipos de solos e 
coeficiente de permeabilidade de pavimentações 
existentes. 
Estudo técnico de contforto térmico e 
permeabilidade 
Aceite do gestor de projeto Aguardando 
3.3 PT3 - PROJETO Elaboração de projeto legal e projeto executivo 
incluindo plantas, cortes e elevações 
Plantas / Cortes / Elevações Carimbo de aprovação do projeto pela 
prefeitura 
Aguardando 
3.4 PT4 - DETALHAMENTO Elaboração de memoriais descritivos e 
detalhamentos do projeto incluindo indicações de 
materiais e produtos a serem utilizados no projeto 
Listagem de materiais e produtos 
(fornecedores) 
Assinatura do gestor do projeto Aguardando
D-WBS - Dicionário WBS Fase : F4 - IMPLEMENTAÇÃO 
C.C. Pacote de Trabalho Descrição Entrega do PT Critério de Aceitação OK 
4.1 PT1 - REDAÇÃO Elaboração de texto incluindo objetivo do projeto, 
justificativa do projeto, métodos utilizados de análise, 
descrição do projeto e resultados. 
Texto do guia editado Carimbo de aprovação da prefeitura Aguardando 
4.2 PT2 - DESIGN Elaboração da arte final do guia por empresa 
terceirizada especializada em design de acordo com 
textos e projetos enviados. 
Arte final do guia Aceite do gestor de projeto Aguardando 
4.3 PT3 - APROVAÇÃO Envio do guia para aprovação pela prefeitura Aprovação do guia Carimbo de aprovação da prefeitura Aguardando
D-WBS - Dicionário WBS Fase : F5 - FINALIZAÇÃO 
C.C. Pacote de Trabalho Descrição Entrega do PT Critério de Aceitação OK 
5.1 PT1 - REGISTRO Elaboração da documentação para registro de 
direitos autorais do projeto em cartório com auxilio 
de empresa especializada 
Registro do projeto de direitos autorais Carimbo do cartório Aguardando 
5.2 PT2 - DIVULGAÇÃO Contato com mídias e início da divulgação do projeto 
junto à prefeitura 
Divulgação do guia em mídias Contrato com mídias assinado pelo 
gestor do projeto e prefei 
Aguardando 
5.3 PT3 - PUBLICAÇÃO Publicação do projeto em veículos de comunicação 
como jornais, mídias televisivas, site da prefeitura e 
site da empresa ECOURB 
Guia de Boas Práticas Urbanas - Book 
aprovado e publicado 
Assinatura do termo de encerramento do 
projeto pelas partes 
Aguardando
Fluxograma de Iniciação
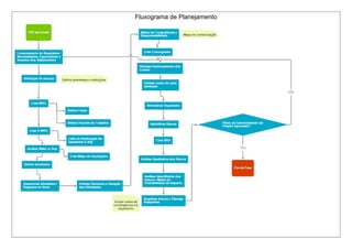
Fluxograma de Planejamento
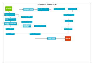
Fluxograma de Execução
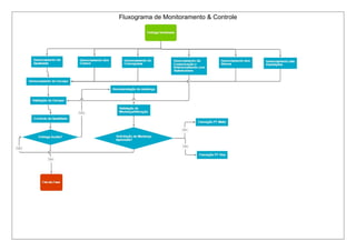
Fluxograma de Monitoramento & Controle
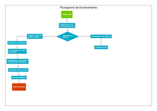
Fluxograma de Encerramento

Verde Urbano

  • 1.
    TAP - Termode Abertura do Projeto Projeto Verde Urbano (Áreas Verdes) Descrição Elaborar um guia de boas práticas urbanas, tendo em vista a utilização de praças lineares e agricultura urbana nas cidades. Empresa: Ecourb Justificativa Melhorar a qualidade de vida dos habitantes e promover a biodiversidade através de áreas verdes nas cidades. Objetivo S.M.A.R.T. Propor soluções de sustentabilidade que possam ser replicadas em áreas e equipamentos urbanos públicos, aumentando em 20% a permeabilidade e reduzindo em 30% o efeito de ilhas de calor da cidade em cerca de 4 anos sem aumentar os custos públicos. Requisitos - Aumentar em 20% a permeabilidade; - Reduzir em 30% o efeito de ilhas de calor da cidade em cerca de 4 anos; - Uso de matéria prima sustentável; - Melhorar a qualidade de vida da população; - Promover a biodiversidade; - Não afetar tráfego local; - Atender as legislações ambientais do estado; - Demandas com prazos viáveis; - Negociação de boas taxas de prestação de serviços; - Identificar clientes em potencial; - Prazo para fornecedores de no máximo 30 dias; - Valor máximo para aquisições de R$ 400.000; - Não exceder o orçamento previsto; - Termo de aprovação deve ser assinado por stakeholders, sponsor e clientes. Premissas: - Investimento Externo; - Cenário Econômico favorável; - Baixa no custo de substratos para utiliação (vegetação, gramas, etc); - Surgirão novas tecnologias para retenção de calor devido ao aquecimento global; - Aumento da consciência sustentável, inclusive por parte da comunidade/sociedade. Restrições: - Não aumento dos gastos públicos; - Declinar projetos com retorno inferior a R$ 1,5 Milhão de Reais.; - Limitar a alocação de recursos de acordo com o budget do projeto; - Falta de áreas disponíveis. Designação Gerente do Projeto: Roberta Passeti da Costa Equipe do Projeto: Karine Pereira, Ana Carolina Koike. Sponsor: Isabela Ramos Milestones TAP aprovado Pacote de Relatórios Técnicos aprovados Proposta Técnica/Comercial aprovada
  • 2.
    Projeto Executivo aprovado Guia - Book Final aprovado e publicado Termo de Encerramento do projeto assinado Orçamento Orçamento Superficial: R$ 1 Milhão de Reais. Riscos - Não ganhar a concorrência pública. - Flutuação nos custos dos serviços contratados com terceiros. - Fornecedor não cumprir com o escopo e prazo contratados. - Carência de profissional especializado devido à complexidade do projeto. - Falta de opções de materiais e produtos no mercado. - Concorrência copiar o projeto. - Visibilidade negativa/críticas ao projeto. Data, Assinatura do Sponsor 06/12/2014 - Aprovado
  • 3.
    ISH - Registrode Stakeholder Online Cadastro Stakeholder Posição Papel no Projeto Email Telefone Celular Amigos do Bairro Interesse no desenvolvimento de áreas verdes nos bairros amigosdobairro@vilanova.br Ana Carolina Koike Diretora de Qualidade Membro da Equipe de Projeto anacarolina.koike@gmail.com BNDES empréstimos bndes@BNDES.gov.br Concorrente A Concorrente no processo de licitação concorrenteA@siteconcorrente.com.br Fornecedor 1 Fornecimento de pisos permeáveis e vegetação fornecedor1@sitedaempresa.com.br Isabela Ramos Sponsor Sponsor do Projeto isabelaramos88@hotmail.com Karine Diretora de Aquisições e Contratações Membro da Equipe de Projeto karine.sjk@gmail.com Luiz Fernando da Silva Responsável pela Licitação do Projeto secrt.urbanismo@sp.gov.br Parceiro 1 Empresa parceira para elaboração dos estudos parceiro1@sitedaempresa.com.br Roberta Passeti Gerente do Projeto rpasseti@gmail.com
  • 4.
    ISH - Registrode Stakeholder Online Qualificação Requisitos Superficiais Plano de Ação do G.P. Classificação Outras Caracteristicas Requisitos Superficiais Estrátegia Manter informado A comunidade local de cada área escolhida para o projeto possui influência na opinião pública sobre o projeto Expectativas de melhorias na região Entrevistar comunidade para saber quais as necessidades em relação ao projeto Gerenciar com atenção Garantir o controle de qualidade e evitar retrabalho em todas as fases do projeto. Controlar a qualidade, design e desenvolvimento de todos os relatórios, levantamentos e análises, projeto executivo e principalmente do guia de boas práticas. Manter satisfeito BNDES responsável por empréstimos necessários para desenvolvimento do projeto Solicitar empréstimo Solicitar empréstimo Manter informado Concorrente no processo de licitação do projeto Atenção para características das empresas concorrentes Possuir diferenciais na empresa e na proposta da licitação Manter informado Empresa indicada pelo projeto para fornecimento de pisos permeáveis e vegetação Enviar projeto para orçamento Enviar projeto para orçamento e indicar quais os produtos que serão especificados no projeto. Gerenciar com atenção Publicar um guia de boas práticas urbanas que auxilie na melhora da qualidade de vida dos habitantes e promova a biodiversidade através de áreas verdes nas cidades. Fiscalizar o projeto. Gerenciar com atenção Garantir que os recursos e produtos sejam disponibilizados no prazo e custo planejados. Gerenciar todas as aquisições e contratações, bem como todo relacionamento com parceiros e fornecedores. Gerenciar com atenção Responsável pelo processo de Licitação do Projeto Licitação elaborada de acordo com os requisitos da prefeitura Verificar o edital de licitação para elaboração de proposta completa e interessante para ganhar a licitação Manter informado Empresa responsável pelo desenvolvimento dos estudos técnicos de conforto térmico e permeabilidade Especificar objetivos dos estudos indicar para empresa quais os objetivos dos estudos e quais são os resultados esperados Gerenciar com atenção Entregar o projeto de acordo com os requisitos mapeados, dentro do custo e do tempo planejados. Gerenciar o projeto de acordo com o PMBOK, comunicando e envolvendo todos os stakeholders.
  • 5.
    WBS - Estruturade Decomposição do Trabalho Descomposição C.C. Fase / Subfase / Pacote de Trabalho Análise M/B 1 F1 - ESTUDO 1.1 PT1 - ANÁLISE Make 1.2 PT2 - MAPEAMENTO Make 1.3 PT3 - VIABILIDADE Make 2 F2 - LICITAÇÃO 2.1 PT1 - COMERCIALIZAÇÃO Make 2.2 PT2 - CONTRATAÇÃO Make 3 F3 - CONCEPÇÃO 3.1 PT1 - PRÉ-DESENVOLVIMENTO Make 3.2 PT2 - ESTUDOS Buy 3.3 PT3 - PROJETO Make 3.4 PT4 - DETALHAMENTO Make 4 F4 - IMPLEMENTAÇÃO 4.1 PT1 - REDAÇÃO Buy 4.2 PT2 - DESIGN Buy 4.3 PT3 - APROVAÇÃO Make 5 F5 - FINALIZAÇÃO 5.1 PT1 - REGISTRO Buy 5.2 PT2 - DIVULGAÇÃO Buy 5.3 PT3 - PUBLICAÇÃO Buy
  • 6.
    D-WBS - DicionárioWBS Fase : F1 - ESTUDO C.C. Pacote de Trabalho Descrição Entrega do PT Critério de Aceitação OK 1.1 PT1 - ANÁLISE Elaboração de estudo técnico com levantamento da necessidade de áreas verdes na cidade Relatório Técnico Assinatura do gestor do projeto Aguardando 1.2 PT2 - MAPEAMENTO Elaboração de mapeamento das áreas potenciais da cidade Relatório Técnico Assinatura do gestor do projeto Aguardando 1.3 PT3 - VIABILIDADE Relatório com levantamento de estratégias de melhorias e levantamento de custos envolvidos para implementação destas estratégias Relatório Comercial Assinatura do gestor do projeto Aguardando
  • 7.
    D-WBS - DicionárioWBS Fase : F2 - LICITAÇÃO C.C. Pacote de Trabalho Descrição Entrega do PT Critério de Aceitação OK 2.1 PT1 - COMERCIALIZAÇÃO Leitura do edital de abertura da licitação e elaboração da proposta técnica/comercial Proposta Comercial / Técnica Assinatura do diretor comercial Aguardando 2.2 PT2 - CONTRATAÇÃO Elaboração do contrato após aprovada a proposta na licitação e assinatura do contrato para inicio dos trabalhos Contrato / Aceite Assinatura do contrato pelos envolvidos (diretor comercial e Aguardando
  • 8.
    D-WBS - DicionárioWBS Fase : F3 - CONCEPÇÃO C.C. Pacote de Trabalho Descrição Entrega do PT Critério de Aceitação OK 3.1 PT1 - PRÉ-DESENVOLVIMENTO Elaboração de um levantamento das áreas mapeadas para identificar quais serão as primeiras áreas a participar do projeto Levantamento da situação das áreas mapeadas Carimbo de aprovação da prefeitura Aguardando 3.2 PT2 - ESTUDOS Elaboração de estudo das condições atuais dos terrenos escolhidos em relação a conforto térmico, através de software específico, e estudo técnico de permeabilidade, por análise de tipos de solos e coeficiente de permeabilidade de pavimentações existentes. Estudo técnico de contforto térmico e permeabilidade Aceite do gestor de projeto Aguardando 3.3 PT3 - PROJETO Elaboração de projeto legal e projeto executivo incluindo plantas, cortes e elevações Plantas / Cortes / Elevações Carimbo de aprovação do projeto pela prefeitura Aguardando 3.4 PT4 - DETALHAMENTO Elaboração de memoriais descritivos e detalhamentos do projeto incluindo indicações de materiais e produtos a serem utilizados no projeto Listagem de materiais e produtos (fornecedores) Assinatura do gestor do projeto Aguardando
  • 9.
    D-WBS - DicionárioWBS Fase : F4 - IMPLEMENTAÇÃO C.C. Pacote de Trabalho Descrição Entrega do PT Critério de Aceitação OK 4.1 PT1 - REDAÇÃO Elaboração de texto incluindo objetivo do projeto, justificativa do projeto, métodos utilizados de análise, descrição do projeto e resultados. Texto do guia editado Carimbo de aprovação da prefeitura Aguardando 4.2 PT2 - DESIGN Elaboração da arte final do guia por empresa terceirizada especializada em design de acordo com textos e projetos enviados. Arte final do guia Aceite do gestor de projeto Aguardando 4.3 PT3 - APROVAÇÃO Envio do guia para aprovação pela prefeitura Aprovação do guia Carimbo de aprovação da prefeitura Aguardando
  • 10.
    D-WBS - DicionárioWBS Fase : F5 - FINALIZAÇÃO C.C. Pacote de Trabalho Descrição Entrega do PT Critério de Aceitação OK 5.1 PT1 - REGISTRO Elaboração da documentação para registro de direitos autorais do projeto em cartório com auxilio de empresa especializada Registro do projeto de direitos autorais Carimbo do cartório Aguardando 5.2 PT2 - DIVULGAÇÃO Contato com mídias e início da divulgação do projeto junto à prefeitura Divulgação do guia em mídias Contrato com mídias assinado pelo gestor do projeto e prefei Aguardando 5.3 PT3 - PUBLICAÇÃO Publicação do projeto em veículos de comunicação como jornais, mídias televisivas, site da prefeitura e site da empresa ECOURB Guia de Boas Práticas Urbanas - Book aprovado e publicado Assinatura do termo de encerramento do projeto pelas partes Aguardando
  • 11.
  • 12.
  • 13.
  • 14.
  • 15.