PROJETO Construção da Quadra de Esportes TAP - Termo de Abertura do Projeto
Nome
Construção da Quadra de Esportes
Descrição
O projeto consistirá na construção da quadra poliesportiva da escola, possibilitando que as crianças pratiquem diversas
modalidades esportivas. A quadra será coberta e terá sistema de iluminação, possibilitando atividades noturnas.
Justificativa
Atualmente a escola não possui local apropriado para a prática de atividades esportivas dos alunos. Para tanto,
necessitamos construir uma quadra de esportes poliesportiva, para atender a demanda dos alunos de várias
modalidades de esportes. O projeto deve possibilitar que as atividades sejam exercidas tanto no período matutino,
como também no período noturno.
Objetivo S.M.A.R.T.
Proporcionar uma melhor condição para a prática de esportes na escola.
Requisitos
•As obras serão realizadas de segunda à sexta-feira em horário comercial normas e aos sábados das 08:00 as 12:00
horas.
•Concluir a obra em até 6 meses.
•A quadra deverá ser pintada com tinta epóxi.
•10% da cobertura deverá ser com telhas/material translúcidos de alta qualidade.
Designação
•Francisco: Diretor de Esportes
•Ronaldo: Sponsor
•Anderson: Diretor Financeiro
•Karoline: Diretora Administrativa
•Fabricio: Gerente de Projetos
Milestones
•Adquirir licenças: Setembro/14
•Execução Civil: Dezembro/14
•Instalações Metálicas/Cobertura: Janeiro/15
•Acabamentos e encerramento: Março/15
Orçamento
O orçamento total definido é de R$ 250.000,00
Riscos
•Atraso da obra devido ao período de chuvas no início do ano 2015
•Acidente na obra, em especial na montagem da cobertura
•Atraso na liberação das licenças – ano eleitoral
Data, Assinatura do Sponsor
30/11/-0001 - Aprovado
OTMMA3 ANDERSON FURLAN SILVA RODRIGUES - 13/08/2014 22:59:59
PROJETO Construção da Quadra de Esportes ISH - Registro de Stakeholder
Stakeholder Posição Papel no
Projeto
Email Telefone Celular
ANDERSON
FURLAN SILVA
RODRIGUES
Diretor Financeiro Membro da Equipe de
Projeto
andersonfsr@hotmail.com xxxx-xxxx xxxx-xxxx
Fabrício Aquino Diretor de Novos
Projetos
Membro da Equipe de
Projeto
fabricio.aquino@buhlergroup.com xxxx-xxxx xxxx-xxxx
Francisco de Paula Diretor de Esportes Membro da Equipe de
Projeto
francisco.paula@grupotodimo.com.br xxxx-xxxx xxxx-xxxx
Karoline Oliveira
Barreto
Diretora
Administrativa
Membro da Equipe de
Projeto
karolbarreto@msn.com xxxx-xxxx xxxx-xxxx
Ronaldo Pinto de
Andrade
Diretor Sponsor do Projeto eng.rpandrade@gmail.com xxxx-xxxx xxxx-xxxx
stakeholder1 presidente Gerente do Projeto stakeholder1@fgv.com xxxx-xxxx xxxx-xxxx
PROJETO Construção da Quadra de Esportes ISH - Registro de Stakeholder
Classificação Outras Caracteristicas Requisitos Superficiais Estrátegia
Gerenciar com atenção O Diretor Financeiro não está a favor da construção
da quadra
Este stakeholder tem outros projetos prioritários que
visam geral mais lucratividade para o negócio
Comunica-lo das pesquisas de itens mais desejados
pelos alunos e pais e esclarecer sobre a possibilidade
de elevar a satisfação de todos com a escola.
Gerenciar com atenção Stakeholder com caracteristicas empreendedoras. Anseio de aumentar o volume de matriculas de
alunos que é o item principal para o recebimento de
bonus
Comunicação da satisfação dos alunos
Gerenciar com atenção Stakeholder com grande histórico de atividades
esportivas e muito gosto em ensinar.
Expectativas de criar novos talentos esportivos Envolve-lo ativamente no projeto de construção da
quadro
Gerenciar com atenção Stakeholder voltada para o gerenciamento de entrada
e saída de dinheiro da empresa
Anceia a diretoria geral da escola Comunica-la ativamente do andamento das
atividades.
Gerenciar com atenção Diretor geral da escola e voltado para a educação e
seus processos
Expectativa de elevar as notas nacionais do colégio Não tem necessidade de comunicação efetiva
Gerenciar com atenção Stakeholder eleito em eleição como presidente da
associação de pais e mestres da escola e a pessoas
que vai gerenciar este projeto
Expectatica de contribuir para a melhora geral da
escola
Gerente de projeto
PROJETO Construção da Quadra de Esportes Dreq - Declaração de Requisitos
Requisitos do Projeto
Stakeholder Requisito Detalhado Classificação Prioridade Componente
Relacionado
Entrega onde se
manifesta
Rastreabilidade
Ronaldo Pinto de
Andrade
Executável em 6 meses Gerenciar com atenção 1 ,M,A,,T
PROJETO Construção da Quadra de Esportes Dreq - Declaração de Requisitos
Requisitos do Produto
Stakeholder Requisito Detalhado Classificação Prioridade Componente
Relacionado
Entrega onde se
manifesta
Rastreabilidade
stakeholder1 Quadra com marcações de três esportes
diferentes
Gerenciar com atenção 1 S,,,,
PROJETO Construção da Quadra de Esportes DE - Definir Escopo
Escopo do Produto
O projeto consistirá na construção da quadra poliesportiva da escola, possibilitando que os alunos pratiquem diversas
modalidades esportivas. A quadra será coberta e terá sistema de iluminação, possibilitando atividades noturnas.
Escopo do Projeto
O orçamento total definido é de R$ 250.000,00
•Concluir a obra em até 6 meses.
Entregas e critérios de aceitação
•Execução Civil: Entrega de todos os testes de carga
•Instalações Metálicas/Cobertura: Teste de vento
•Acabamentos e encerramento: inspeção final
Escopo não incluído no projeto
Traves, redes, tabelas de basquete, bolas
Premissas
•As atividades somente serão realizadas de segunda a sexta em horário comercial e de sábado das 8:00 as 13:00 h.
•Concluir a obra em até 6 meses.
•Entregar pintura da quadra com tinta epóxi
•10% das telhas devem ser translúcidas
Restrições
•Não exceder o orçamento de R$ 250.000,00
OTMMA3 ANDERSON FURLAN SILVA RODRIGUES - 13/08/2014 23:00:00
PROJETO Construção da Quadra de Esportes WBS
C.C. Fase / Pacote de Trabalho Análise M/B
1 quadra de esportes
1.1 Iniciação
1.1.1 Licença de construção Make
1.1.2 Sondagem Buy
1.1.3 Levantamento Topográfico Buy
1.2 projetos
1.2.1 Arquitetônico Buy
1.2.2 Elétrico Buy
1.2.3 Hidráulico Buy
1.2.4 Estrutural Buy
1.2.5 Cobertura Buy
1.3 construção
1.3.1 Fundação Buy
1.3.2 Estrutura Buy
1.3.3 Cobertura Buy
1.3.4 Acabamento Buy
1.4 entrega
1.4.1 documentos legais Make
1.4.2 inauguração Make
1.4.3 Limpesa Buy
OTMMA3 ANDERSON FURLAN SILVA RODRIGUES - 13/08/2014 23:00:00
PROJETO Construção da Quadra de Esportes D-WBS - Dicionário WBS
Fase 1
C.C. Pacote de Trabalho Descrição Entrega do PT Critério de Aceitação OK
1.1.1 Licença de construção Providenciar junto a prefeitura municipal
todos os alvarás e licenças necessárias
para o início da construção da obra.
30/09/2014 Apresentação das licenças e alvarás Aguardando
1.1.2 Sondagem Projeto e execução da sondagem do
terreno para a construção da quadra.
30/09/2014 100% ececutado Aguardando
1.1.3 Levantamento Topográfico Projeto topográfico do terreno escolhido
para a construção da quadra
30/09/2014 Entrega Aguardando
1.2.1 Arquitetônico Projeto arquitetônico da Quadra
Poliesportiva
28/11/2014 Entrega Aguardando
1.2.2 Elétrico Projeto das instalações elétricas da
quadra
28/11/2014 Entrega Aguardando
1.2.3 Hidráulico Projeto das instalações hidráulicas e
águas pluviais.
28/11/2014 Entrega Aguardando
1.2.4 Estrutural Projeto estrutural 28/11/2014 Entrega Aguardando
1.2.5 Cobertura Projeto da estrutura metálica da
cobertura da quadra
28/11/2014 Entrega Aguardando
1.3.1 Fundação Trabalhos de fundação 31/12/2014 100% ececutado Aguardando
1.3.2 Estrutura Execução dos trabalhos de construção
estrutural.
31/12/2014 100% ececutado Aguardando
1.3.3 Cobertura Execução dos trabalhos de montagem
da estrutura metálica e fixação da
cobertura da quadra.
16/03/2015 100% ececutado Aguardando
1.3.4 Acabamento Execução dos trabalhos de acabamento. 16/03/2015 100% ececutado Aguardando
1.4.1 documentos legais Emissão de todas as licenças para
funcionamento.
30/03/2015 Apresentação das licenças e alvarás Aguardando
1.4.2 inauguração Jogo inaugural e festividades. 30/03/2015 100% realizado Aguardando
1.4.3 Limpesa Trabalhos de limpeza da obra 25/03/2015 100% realizado Aguardando
PROJETO Construção da Quadra de Esportes LVQ - Lista de Verifiação da Qualidade
Fase 1
C.C. Pacote de Trabalho Descrição Entrega do PT Critério de Validação OK
1.1.1 Licença de construção Providenciar junto a prefeitura municipal
todos os alvarás e licenças necessárias
para o início da construção da obra.
30/09/2014 Emissão de licenças OK Aguardando
1.1.2 Sondagem Projeto e execução da sondagem do
terreno para a construção da quadra.
30/09/2014 Projeto e execução aprovados e
executados sem pendências e c
Aguardando
1.1.3 Levantamento Topográfico Projeto topográfico do terreno escolhido
para a construção da quadra
30/09/2014 Projeto aprovado Aguardando
1.2.1 Arquitetônico Projeto arquitetônico da Quadra
Poliesportiva
28/11/2014 Projeto aprovado em reunião de
stakeholders
Aguardando
1.2.2 Elétrico Projeto das instalações elétricas da
quadra
28/11/2014 Projeto aprovado Aguardando
1.2.3 Hidráulico Projeto das instalações hidráulicas e
águas pluviais.
28/11/2014 Projeto aprovado Aguardando
1.2.4 Estrutural Projeto estrutural 28/11/2014 Projeto aprovado Aguardando
1.2.5 Cobertura Projeto da estrutura metálica da
cobertura da quadra
28/11/2014 Projeto aprovado Aguardando
1.3.1 Fundação Trabalhos de fundação 31/12/2014 Execução conforme projeto Aguardando
1.3.2 Estrutura Execução dos trabalhos de construção
estrutural.
31/12/2014 Execução conforme projeto Aguardando
1.3.3 Cobertura Execução dos trabalhos de montagem
da estrutura metálica e fixação da
cobertura da quadra.
16/03/2015 Execução conforme projeto Aguardando
1.3.4 Acabamento Execução dos trabalhos de acabamento. 16/03/2015 Verificação visual Aguardando
1.4.1 documentos legais Emissão de todas as licenças para
funcionamento.
30/03/2015 Emissão de licenças OK Aguardando
1.4.2 inauguração Jogo inaugural e festividades. 30/03/2015 Aceitação dos alunos via pesquisa de
satisfação
Aguardando
1.4.3 Limpesa Trabalhos de limpeza da obra 25/03/2015 Verificação visual Aguardando
PROJETO Construção da Quadra de Esportes RR - Registro de Risco
Categoria na RBS Risco Identificado Tipo Data de
Registro
Qualitativo Probabilidade P Qualitativo de Impacto I Semáforo
24
6
Atraso da obra devido a condições climáticas, visto
que a execução coincide com período de chuvas
Ameaça 13/8/2014 Média 0.5 Grande 0.4 0.20
24
7
Acidentes de trabalhos na construção da cobertura
da quadra, devido a trabalhos em altura.
Ameaça 13/8/2014 Improvável 0.3 Grande 0.4 0.12
24
8
Atraso na liberação das licenças devido ser um ano
eleitoral
Ameaça 13/8/2014 Média 0.5 Grande 0.4 0.20
PROJETO Construção da Quadra de Esportes RR - Registro de Risco
V.M.E. antes da resposta [R$] Resposta V.M.E. depois da resposta [R$] Sinal de alerta Proprietário Ação a tomar
24
6
0,00 Transferir 0,00 CRONOGRAMA FISICO stakeholder1 Negociar prazos com a construtora
24
7
0,00 Transferir 0,00 Falta de EPI´s stakeholder1 Garantir a contração de uma empresa especializada
com ótimos antecedentes de acidentes e garantir a
entrega de EPI´s
24
8
0,00 Transferir 0,00 Protocolos de andamento do
processo na prefeitura com datas
não cumpridas
stakeholder1 Negociar novo cronograma com a construtora.
PROJETO Construção da Quadra de Esportes MA - Mapa de Aquisições
Concorrência Item(s) a ser contratado Ref.WBS Fornecedores Orçamento Prazo Critérios MAKE OR BUY ultilizados Tipo de contrato
290 quadra de esportes > Iniciação
> Sondagem
1.1.2 Empresa de
sondagem Alfa
Empresa de
sondagem Beta
Empresa de
sondagem Gama
10.000,00 Sem prazo Capacidade (quantidade e qualidade) da equipe
Necessidade de fornecimento especializado
Necessidade de absorção da tecnologia
Restrições de custo
Restrições de prazo
Restrições de subcontratação
Existência de fornecedores confiáveis.
O core business da empresa
Compartilhamentos de riscos
Problemas legais ou de segurança da informação
Preço Fixo
291 quadra de esportes > Iniciação
> Levantamento Topográfico
1.1.3 Empresa de
topografia X
Empresa de
topografia Y
Empresa de
Topografia Z
10.000,00 30/09/2014 Capacidade (quantidade e qualidade) da equipe
Necessidade de fornecimento especializado
Necessidade de absorção da tecnologia
Restrições de custo
Restrições de prazo
Restrições de subcontratação
Existência de fornecedores confiáveis.
O core business da empresa
Compartilhamentos de riscos
Problemas legais ou de segurança da informação
Preço Fixo
292 quadra de esportes > projetos
> Arquitetônico
1.2.1 Escritório de
arquitetura Pedro Sá
Escritorio de
arquitetura João Ó
Escritório de
arquitetura Chico
Pinheiro
10.000,00 28/11/2014 Capacidade (quantidade e qualidade) da equipe
Necessidade de fornecimento especializado
Necessidade de absorção da tecnologia
Restrições de custo
Restrições de prazo
Restrições de subcontratação
Existência de fornecedores confiáveis.
O core business da empresa
Compartilhamentos de riscos
Problemas legais ou de segurança da informação
Preço Fixo
293 quadra de esportes > projetos
> Elétrico quadra de esportes >
projetos > Hidráulico
1.2.21.2.3 Elétrica e huidraulica
Bonfim
Justus Elétrica e
Hidraulica
Mega eletrica e
hidraulica
10.000,00 28/11/2014 Capacidade (quantidade e qualidade) da equipe
Necessidade de fornecimento especializado
Necessidade de absorção da tecnologia
Restrições de custo
Restrições de prazo
Restrições de subcontratação
Existência de fornecedores confiáveis.
O core business da empresa
Compartilhamentos de riscos
Problemas legais ou de segurança da informação
Preço Fixo
294 quadra de esportes > projetos
> Estrutural
1.2.4 Zeta cálculos e
projetos estruturais
Omega cálculos e
proejtos estruturais
Sigma cálculo de
projetos estruturais
10.000,00 28/11/2014 Capacidade (quantidade e qualidade) da equipe
Necessidade de fornecimento especializado
Necessidade de absorção da tecnologia
Restrições de custo
Restrições de prazo
Restrições de subcontratação
Existência de fornecedores confiáveis.
O core business da empresa
Compartilhamentos de riscos
Problemas legais ou de segurança da informação
Preço Fixo
295 quadra de esportes >
construção > Fundaçãoquadra
de esportes > construção >
Estruturaquadra de esportes >
construção > Acabamento
1.3.11.3.21.3.
4
Construtora Moacir
Construtora Viga
Construtora 3 irmão
75.000,00 31/12/2014 Capacidade (quantidade e qualidade) da equipe
Necessidade de fornecimento especializado
Necessidade de absorção da tecnologia
Restrições de custo
Restrições de prazo
Restrições de subcontratação
Existência de fornecedores confiáveis.
O core business da empresa
Compartilhamentos de riscos
Problemas legais ou de segurança da informação
Preço Fixo
296 quadra de esportes > projetos
> Coberturaquadra de esportes
> construção > Cobertura
1.2.51.3.3 Valter coberturas
Super coberturas
Apolo coberturas
100.000,00 16/03/2014 Capacidade (quantidade e qualidade) da equipe
Necessidade de fornecimento especializado
Necessidade de absorção da tecnologia
Restrições de custo
Restrições de prazo
Restrições de subcontratação
Existência de fornecedores confiáveis.
O core business da empresa
Compartilhamentos de riscos
Problemas legais ou de segurança da informação
Preço Fixo
297 quadra de esportes > entrega >
Limpesa
1.4.3 Dona Ana limpeza
Vixe Limpesa
Omo limpesa
10.000,00 25/03/2014 Capacidade (quantidade e qualidade) da equipe
Necessidade de fornecimento especializado
Necessidade de absorção da tecnologia
Restrições de custo
Restrições de prazo
Restrições de subcontratação
Existência de fornecedores confiáveis.
O core business da empresa
Compartilhamentos de riscos
Problemas legais ou de segurança da informação
Preço Fixo
PROJETO Construção da Quadra de Esportes MA - Mapa de Aquisições
RFP - 290
1.1.2quadra de esportes > Iniciação > Sondagem
NOTAS:
REV. DATA DESCRIÇÃO EXEC. VERIF. APR.
PROJETO Construção da Quadra de Esportes MA - Mapa de Aquisições
RFP - 291
1.1.3quadra de esportes > Iniciação > Levantamento Topográfico
NOTAS:
REV. DATA DESCRIÇÃO EXEC. VERIF. APR.
PROJETO Construção da Quadra de Esportes MA - Mapa de Aquisições
RFP - 292
1.2.1quadra de esportes > projetos > Arquitetônico
NOTAS:
REV. DATA DESCRIÇÃO EXEC. VERIF. APR.
PROJETO Construção da Quadra de Esportes MA - Mapa de Aquisições
RFP - 293
1.2.21.2.3quadra de esportes > projetos > Elétrico quadra de esportes > projetos > Hidráulico
NOTAS:
REV. DATA DESCRIÇÃO EXEC. VERIF. APR.
PROJETO Construção da Quadra de Esportes MA - Mapa de Aquisições
RFP - 294
1.2.4quadra de esportes > projetos > Estrutural
NOTAS:
REV. DATA DESCRIÇÃO EXEC. VERIF. APR.
PROJETO Construção da Quadra de Esportes MA - Mapa de Aquisições
RFP - 295
21.3.4quadra de esportes > construção > Fundaçãoquadra de esportes > construção > Estruturaquadra de esportes > construção > Aca
NOTAS:
REV. DATA DESCRIÇÃO EXEC. VERIF. APR.
PROJETO Construção da Quadra de Esportes MA - Mapa de Aquisições
RFP - 296
1.2.51.3.3quadra de esportes > projetos > Coberturaquadra de esportes > construção > Cobertura
NOTAS:
REV. DATA DESCRIÇÃO EXEC. VERIF. APR.
PROJETO Construção da Quadra de Esportes MA - Mapa de Aquisições
RFP - 297
1.4.3quadra de esportes > entrega > Limpesa
NOTAS:
REV. DATA DESCRIÇÃO EXEC. VERIF. APR.
PROJETO Construção da Quadra de Esportes Fluxograma de Iniciação
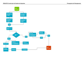
PROJETO Construção da Quadra de Esportes Fluxograma de Planejamento
PROJETO Construção da Quadra de Esportes Fluxograma de Execução
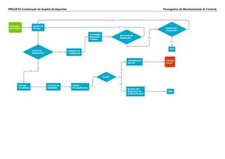
PROJETO Construção da Quadra de Esportes Fluxograma de Monitoramento & Controle
PROJETO Construção da Quadra de Esportes Fluxograma de Encerramento

Construção da Quadra de Esportes

  • 1.
    PROJETO Construção daQuadra de Esportes TAP - Termo de Abertura do Projeto Nome Construção da Quadra de Esportes Descrição O projeto consistirá na construção da quadra poliesportiva da escola, possibilitando que as crianças pratiquem diversas modalidades esportivas. A quadra será coberta e terá sistema de iluminação, possibilitando atividades noturnas. Justificativa Atualmente a escola não possui local apropriado para a prática de atividades esportivas dos alunos. Para tanto, necessitamos construir uma quadra de esportes poliesportiva, para atender a demanda dos alunos de várias modalidades de esportes. O projeto deve possibilitar que as atividades sejam exercidas tanto no período matutino, como também no período noturno. Objetivo S.M.A.R.T. Proporcionar uma melhor condição para a prática de esportes na escola. Requisitos •As obras serão realizadas de segunda à sexta-feira em horário comercial normas e aos sábados das 08:00 as 12:00 horas. •Concluir a obra em até 6 meses. •A quadra deverá ser pintada com tinta epóxi. •10% da cobertura deverá ser com telhas/material translúcidos de alta qualidade. Designação •Francisco: Diretor de Esportes •Ronaldo: Sponsor •Anderson: Diretor Financeiro •Karoline: Diretora Administrativa •Fabricio: Gerente de Projetos Milestones •Adquirir licenças: Setembro/14 •Execução Civil: Dezembro/14 •Instalações Metálicas/Cobertura: Janeiro/15 •Acabamentos e encerramento: Março/15 Orçamento O orçamento total definido é de R$ 250.000,00 Riscos •Atraso da obra devido ao período de chuvas no início do ano 2015 •Acidente na obra, em especial na montagem da cobertura •Atraso na liberação das licenças – ano eleitoral Data, Assinatura do Sponsor 30/11/-0001 - Aprovado OTMMA3 ANDERSON FURLAN SILVA RODRIGUES - 13/08/2014 22:59:59
  • 2.
    PROJETO Construção daQuadra de Esportes ISH - Registro de Stakeholder Stakeholder Posição Papel no Projeto Email Telefone Celular ANDERSON FURLAN SILVA RODRIGUES Diretor Financeiro Membro da Equipe de Projeto andersonfsr@hotmail.com xxxx-xxxx xxxx-xxxx Fabrício Aquino Diretor de Novos Projetos Membro da Equipe de Projeto fabricio.aquino@buhlergroup.com xxxx-xxxx xxxx-xxxx Francisco de Paula Diretor de Esportes Membro da Equipe de Projeto francisco.paula@grupotodimo.com.br xxxx-xxxx xxxx-xxxx Karoline Oliveira Barreto Diretora Administrativa Membro da Equipe de Projeto karolbarreto@msn.com xxxx-xxxx xxxx-xxxx Ronaldo Pinto de Andrade Diretor Sponsor do Projeto eng.rpandrade@gmail.com xxxx-xxxx xxxx-xxxx stakeholder1 presidente Gerente do Projeto stakeholder1@fgv.com xxxx-xxxx xxxx-xxxx
  • 3.
    PROJETO Construção daQuadra de Esportes ISH - Registro de Stakeholder Classificação Outras Caracteristicas Requisitos Superficiais Estrátegia Gerenciar com atenção O Diretor Financeiro não está a favor da construção da quadra Este stakeholder tem outros projetos prioritários que visam geral mais lucratividade para o negócio Comunica-lo das pesquisas de itens mais desejados pelos alunos e pais e esclarecer sobre a possibilidade de elevar a satisfação de todos com a escola. Gerenciar com atenção Stakeholder com caracteristicas empreendedoras. Anseio de aumentar o volume de matriculas de alunos que é o item principal para o recebimento de bonus Comunicação da satisfação dos alunos Gerenciar com atenção Stakeholder com grande histórico de atividades esportivas e muito gosto em ensinar. Expectativas de criar novos talentos esportivos Envolve-lo ativamente no projeto de construção da quadro Gerenciar com atenção Stakeholder voltada para o gerenciamento de entrada e saída de dinheiro da empresa Anceia a diretoria geral da escola Comunica-la ativamente do andamento das atividades. Gerenciar com atenção Diretor geral da escola e voltado para a educação e seus processos Expectativa de elevar as notas nacionais do colégio Não tem necessidade de comunicação efetiva Gerenciar com atenção Stakeholder eleito em eleição como presidente da associação de pais e mestres da escola e a pessoas que vai gerenciar este projeto Expectatica de contribuir para a melhora geral da escola Gerente de projeto
  • 4.
    PROJETO Construção daQuadra de Esportes Dreq - Declaração de Requisitos Requisitos do Projeto Stakeholder Requisito Detalhado Classificação Prioridade Componente Relacionado Entrega onde se manifesta Rastreabilidade Ronaldo Pinto de Andrade Executável em 6 meses Gerenciar com atenção 1 ,M,A,,T
  • 5.
    PROJETO Construção daQuadra de Esportes Dreq - Declaração de Requisitos Requisitos do Produto Stakeholder Requisito Detalhado Classificação Prioridade Componente Relacionado Entrega onde se manifesta Rastreabilidade stakeholder1 Quadra com marcações de três esportes diferentes Gerenciar com atenção 1 S,,,,
  • 6.
    PROJETO Construção daQuadra de Esportes DE - Definir Escopo Escopo do Produto O projeto consistirá na construção da quadra poliesportiva da escola, possibilitando que os alunos pratiquem diversas modalidades esportivas. A quadra será coberta e terá sistema de iluminação, possibilitando atividades noturnas. Escopo do Projeto O orçamento total definido é de R$ 250.000,00 •Concluir a obra em até 6 meses. Entregas e critérios de aceitação •Execução Civil: Entrega de todos os testes de carga •Instalações Metálicas/Cobertura: Teste de vento •Acabamentos e encerramento: inspeção final Escopo não incluído no projeto Traves, redes, tabelas de basquete, bolas Premissas •As atividades somente serão realizadas de segunda a sexta em horário comercial e de sábado das 8:00 as 13:00 h. •Concluir a obra em até 6 meses. •Entregar pintura da quadra com tinta epóxi •10% das telhas devem ser translúcidas Restrições •Não exceder o orçamento de R$ 250.000,00 OTMMA3 ANDERSON FURLAN SILVA RODRIGUES - 13/08/2014 23:00:00
  • 7.
    PROJETO Construção daQuadra de Esportes WBS C.C. Fase / Pacote de Trabalho Análise M/B 1 quadra de esportes 1.1 Iniciação 1.1.1 Licença de construção Make 1.1.2 Sondagem Buy 1.1.3 Levantamento Topográfico Buy 1.2 projetos 1.2.1 Arquitetônico Buy 1.2.2 Elétrico Buy 1.2.3 Hidráulico Buy 1.2.4 Estrutural Buy 1.2.5 Cobertura Buy 1.3 construção 1.3.1 Fundação Buy 1.3.2 Estrutura Buy 1.3.3 Cobertura Buy 1.3.4 Acabamento Buy 1.4 entrega 1.4.1 documentos legais Make 1.4.2 inauguração Make 1.4.3 Limpesa Buy OTMMA3 ANDERSON FURLAN SILVA RODRIGUES - 13/08/2014 23:00:00
  • 8.
    PROJETO Construção daQuadra de Esportes D-WBS - Dicionário WBS Fase 1 C.C. Pacote de Trabalho Descrição Entrega do PT Critério de Aceitação OK 1.1.1 Licença de construção Providenciar junto a prefeitura municipal todos os alvarás e licenças necessárias para o início da construção da obra. 30/09/2014 Apresentação das licenças e alvarás Aguardando 1.1.2 Sondagem Projeto e execução da sondagem do terreno para a construção da quadra. 30/09/2014 100% ececutado Aguardando 1.1.3 Levantamento Topográfico Projeto topográfico do terreno escolhido para a construção da quadra 30/09/2014 Entrega Aguardando 1.2.1 Arquitetônico Projeto arquitetônico da Quadra Poliesportiva 28/11/2014 Entrega Aguardando 1.2.2 Elétrico Projeto das instalações elétricas da quadra 28/11/2014 Entrega Aguardando 1.2.3 Hidráulico Projeto das instalações hidráulicas e águas pluviais. 28/11/2014 Entrega Aguardando 1.2.4 Estrutural Projeto estrutural 28/11/2014 Entrega Aguardando 1.2.5 Cobertura Projeto da estrutura metálica da cobertura da quadra 28/11/2014 Entrega Aguardando 1.3.1 Fundação Trabalhos de fundação 31/12/2014 100% ececutado Aguardando 1.3.2 Estrutura Execução dos trabalhos de construção estrutural. 31/12/2014 100% ececutado Aguardando 1.3.3 Cobertura Execução dos trabalhos de montagem da estrutura metálica e fixação da cobertura da quadra. 16/03/2015 100% ececutado Aguardando 1.3.4 Acabamento Execução dos trabalhos de acabamento. 16/03/2015 100% ececutado Aguardando 1.4.1 documentos legais Emissão de todas as licenças para funcionamento. 30/03/2015 Apresentação das licenças e alvarás Aguardando 1.4.2 inauguração Jogo inaugural e festividades. 30/03/2015 100% realizado Aguardando 1.4.3 Limpesa Trabalhos de limpeza da obra 25/03/2015 100% realizado Aguardando
  • 9.
    PROJETO Construção daQuadra de Esportes LVQ - Lista de Verifiação da Qualidade Fase 1 C.C. Pacote de Trabalho Descrição Entrega do PT Critério de Validação OK 1.1.1 Licença de construção Providenciar junto a prefeitura municipal todos os alvarás e licenças necessárias para o início da construção da obra. 30/09/2014 Emissão de licenças OK Aguardando 1.1.2 Sondagem Projeto e execução da sondagem do terreno para a construção da quadra. 30/09/2014 Projeto e execução aprovados e executados sem pendências e c Aguardando 1.1.3 Levantamento Topográfico Projeto topográfico do terreno escolhido para a construção da quadra 30/09/2014 Projeto aprovado Aguardando 1.2.1 Arquitetônico Projeto arquitetônico da Quadra Poliesportiva 28/11/2014 Projeto aprovado em reunião de stakeholders Aguardando 1.2.2 Elétrico Projeto das instalações elétricas da quadra 28/11/2014 Projeto aprovado Aguardando 1.2.3 Hidráulico Projeto das instalações hidráulicas e águas pluviais. 28/11/2014 Projeto aprovado Aguardando 1.2.4 Estrutural Projeto estrutural 28/11/2014 Projeto aprovado Aguardando 1.2.5 Cobertura Projeto da estrutura metálica da cobertura da quadra 28/11/2014 Projeto aprovado Aguardando 1.3.1 Fundação Trabalhos de fundação 31/12/2014 Execução conforme projeto Aguardando 1.3.2 Estrutura Execução dos trabalhos de construção estrutural. 31/12/2014 Execução conforme projeto Aguardando 1.3.3 Cobertura Execução dos trabalhos de montagem da estrutura metálica e fixação da cobertura da quadra. 16/03/2015 Execução conforme projeto Aguardando 1.3.4 Acabamento Execução dos trabalhos de acabamento. 16/03/2015 Verificação visual Aguardando 1.4.1 documentos legais Emissão de todas as licenças para funcionamento. 30/03/2015 Emissão de licenças OK Aguardando 1.4.2 inauguração Jogo inaugural e festividades. 30/03/2015 Aceitação dos alunos via pesquisa de satisfação Aguardando 1.4.3 Limpesa Trabalhos de limpeza da obra 25/03/2015 Verificação visual Aguardando
  • 10.
    PROJETO Construção daQuadra de Esportes RR - Registro de Risco Categoria na RBS Risco Identificado Tipo Data de Registro Qualitativo Probabilidade P Qualitativo de Impacto I Semáforo 24 6 Atraso da obra devido a condições climáticas, visto que a execução coincide com período de chuvas Ameaça 13/8/2014 Média 0.5 Grande 0.4 0.20 24 7 Acidentes de trabalhos na construção da cobertura da quadra, devido a trabalhos em altura. Ameaça 13/8/2014 Improvável 0.3 Grande 0.4 0.12 24 8 Atraso na liberação das licenças devido ser um ano eleitoral Ameaça 13/8/2014 Média 0.5 Grande 0.4 0.20
  • 11.
    PROJETO Construção daQuadra de Esportes RR - Registro de Risco V.M.E. antes da resposta [R$] Resposta V.M.E. depois da resposta [R$] Sinal de alerta Proprietário Ação a tomar 24 6 0,00 Transferir 0,00 CRONOGRAMA FISICO stakeholder1 Negociar prazos com a construtora 24 7 0,00 Transferir 0,00 Falta de EPI´s stakeholder1 Garantir a contração de uma empresa especializada com ótimos antecedentes de acidentes e garantir a entrega de EPI´s 24 8 0,00 Transferir 0,00 Protocolos de andamento do processo na prefeitura com datas não cumpridas stakeholder1 Negociar novo cronograma com a construtora.
  • 12.
    PROJETO Construção daQuadra de Esportes MA - Mapa de Aquisições Concorrência Item(s) a ser contratado Ref.WBS Fornecedores Orçamento Prazo Critérios MAKE OR BUY ultilizados Tipo de contrato 290 quadra de esportes > Iniciação > Sondagem 1.1.2 Empresa de sondagem Alfa Empresa de sondagem Beta Empresa de sondagem Gama 10.000,00 Sem prazo Capacidade (quantidade e qualidade) da equipe Necessidade de fornecimento especializado Necessidade de absorção da tecnologia Restrições de custo Restrições de prazo Restrições de subcontratação Existência de fornecedores confiáveis. O core business da empresa Compartilhamentos de riscos Problemas legais ou de segurança da informação Preço Fixo 291 quadra de esportes > Iniciação > Levantamento Topográfico 1.1.3 Empresa de topografia X Empresa de topografia Y Empresa de Topografia Z 10.000,00 30/09/2014 Capacidade (quantidade e qualidade) da equipe Necessidade de fornecimento especializado Necessidade de absorção da tecnologia Restrições de custo Restrições de prazo Restrições de subcontratação Existência de fornecedores confiáveis. O core business da empresa Compartilhamentos de riscos Problemas legais ou de segurança da informação Preço Fixo 292 quadra de esportes > projetos > Arquitetônico 1.2.1 Escritório de arquitetura Pedro Sá Escritorio de arquitetura João Ó Escritório de arquitetura Chico Pinheiro 10.000,00 28/11/2014 Capacidade (quantidade e qualidade) da equipe Necessidade de fornecimento especializado Necessidade de absorção da tecnologia Restrições de custo Restrições de prazo Restrições de subcontratação Existência de fornecedores confiáveis. O core business da empresa Compartilhamentos de riscos Problemas legais ou de segurança da informação Preço Fixo
  • 13.
    293 quadra deesportes > projetos > Elétrico quadra de esportes > projetos > Hidráulico 1.2.21.2.3 Elétrica e huidraulica Bonfim Justus Elétrica e Hidraulica Mega eletrica e hidraulica 10.000,00 28/11/2014 Capacidade (quantidade e qualidade) da equipe Necessidade de fornecimento especializado Necessidade de absorção da tecnologia Restrições de custo Restrições de prazo Restrições de subcontratação Existência de fornecedores confiáveis. O core business da empresa Compartilhamentos de riscos Problemas legais ou de segurança da informação Preço Fixo 294 quadra de esportes > projetos > Estrutural 1.2.4 Zeta cálculos e projetos estruturais Omega cálculos e proejtos estruturais Sigma cálculo de projetos estruturais 10.000,00 28/11/2014 Capacidade (quantidade e qualidade) da equipe Necessidade de fornecimento especializado Necessidade de absorção da tecnologia Restrições de custo Restrições de prazo Restrições de subcontratação Existência de fornecedores confiáveis. O core business da empresa Compartilhamentos de riscos Problemas legais ou de segurança da informação Preço Fixo 295 quadra de esportes > construção > Fundaçãoquadra de esportes > construção > Estruturaquadra de esportes > construção > Acabamento 1.3.11.3.21.3. 4 Construtora Moacir Construtora Viga Construtora 3 irmão 75.000,00 31/12/2014 Capacidade (quantidade e qualidade) da equipe Necessidade de fornecimento especializado Necessidade de absorção da tecnologia Restrições de custo Restrições de prazo Restrições de subcontratação Existência de fornecedores confiáveis. O core business da empresa Compartilhamentos de riscos Problemas legais ou de segurança da informação Preço Fixo
  • 14.
    296 quadra deesportes > projetos > Coberturaquadra de esportes > construção > Cobertura 1.2.51.3.3 Valter coberturas Super coberturas Apolo coberturas 100.000,00 16/03/2014 Capacidade (quantidade e qualidade) da equipe Necessidade de fornecimento especializado Necessidade de absorção da tecnologia Restrições de custo Restrições de prazo Restrições de subcontratação Existência de fornecedores confiáveis. O core business da empresa Compartilhamentos de riscos Problemas legais ou de segurança da informação Preço Fixo 297 quadra de esportes > entrega > Limpesa 1.4.3 Dona Ana limpeza Vixe Limpesa Omo limpesa 10.000,00 25/03/2014 Capacidade (quantidade e qualidade) da equipe Necessidade de fornecimento especializado Necessidade de absorção da tecnologia Restrições de custo Restrições de prazo Restrições de subcontratação Existência de fornecedores confiáveis. O core business da empresa Compartilhamentos de riscos Problemas legais ou de segurança da informação Preço Fixo
  • 15.
    PROJETO Construção daQuadra de Esportes MA - Mapa de Aquisições RFP - 290 1.1.2quadra de esportes > Iniciação > Sondagem NOTAS: REV. DATA DESCRIÇÃO EXEC. VERIF. APR.
  • 16.
    PROJETO Construção daQuadra de Esportes MA - Mapa de Aquisições RFP - 291 1.1.3quadra de esportes > Iniciação > Levantamento Topográfico NOTAS: REV. DATA DESCRIÇÃO EXEC. VERIF. APR.
  • 17.
    PROJETO Construção daQuadra de Esportes MA - Mapa de Aquisições RFP - 292 1.2.1quadra de esportes > projetos > Arquitetônico NOTAS: REV. DATA DESCRIÇÃO EXEC. VERIF. APR.
  • 18.
    PROJETO Construção daQuadra de Esportes MA - Mapa de Aquisições RFP - 293 1.2.21.2.3quadra de esportes > projetos > Elétrico quadra de esportes > projetos > Hidráulico NOTAS: REV. DATA DESCRIÇÃO EXEC. VERIF. APR.
  • 19.
    PROJETO Construção daQuadra de Esportes MA - Mapa de Aquisições RFP - 294 1.2.4quadra de esportes > projetos > Estrutural NOTAS: REV. DATA DESCRIÇÃO EXEC. VERIF. APR.
  • 20.
    PROJETO Construção daQuadra de Esportes MA - Mapa de Aquisições RFP - 295 21.3.4quadra de esportes > construção > Fundaçãoquadra de esportes > construção > Estruturaquadra de esportes > construção > Aca NOTAS: REV. DATA DESCRIÇÃO EXEC. VERIF. APR.
  • 21.
    PROJETO Construção daQuadra de Esportes MA - Mapa de Aquisições RFP - 296 1.2.51.3.3quadra de esportes > projetos > Coberturaquadra de esportes > construção > Cobertura NOTAS: REV. DATA DESCRIÇÃO EXEC. VERIF. APR.
  • 22.
    PROJETO Construção daQuadra de Esportes MA - Mapa de Aquisições RFP - 297 1.4.3quadra de esportes > entrega > Limpesa NOTAS: REV. DATA DESCRIÇÃO EXEC. VERIF. APR.
  • 23.
    PROJETO Construção daQuadra de Esportes Fluxograma de Iniciação
  • 24.
    PROJETO Construção daQuadra de Esportes Fluxograma de Planejamento
  • 25.
    PROJETO Construção daQuadra de Esportes Fluxograma de Execução
  • 26.
    PROJETO Construção daQuadra de Esportes Fluxograma de Monitoramento & Controle
  • 27.
    PROJETO Construção daQuadra de Esportes Fluxograma de Encerramento