PROJETO Projeto: Resort Gaia TAP - Termo de Abertura do Projeto 
Nome 
Projeto: Resort Gaia 
Descrição 
A Grafeno Empreendimentos e Construções, teve aprovação de seu cliente Prestige Investimentos e Participações 
para construção de seu mais novo empreendimento: GAIA, um resort que aliará conforto, qualidade e sustentabilidade. 
Nos últimos anos a oferta de Resorts nos mais diversos destinos turísticos no Brasil tem crescido consideravelmente. 
No entanto, a maioria destes projetos visa apenas o conforto e bem-estar de seus hóspedes, não observando o 
ambiente em que está inserido, muitas vezes degradando-o. E é justamente este ponto que o projeto GAIA se propõe a 
melhorar. Além de oferecer todos os serviços e facilidades de um hotel de alto padrão, o GAIA será construído 
seguindo os padrões de construção ecologicamente corretos e será o primeiro resort Brasileiro a receber a certificação 
LEED. Para que este projeto seja bem sucedido, a Grafeno irá contratar uma empresa de consultoria internacional 
especializada em construções sustentáveis, além de contratar para o projeto profissionais brasileiros que já tenham 
participado de projetos que receberam certificação LEED. 
Exclusões do projeto 
Não será de responsabilidade deste projeto: 
• Os equipamentos de decoração, assim como mobílias e dispositivos de informática; 
• Negociações com os governos para obtenção de incentivos fiscais; 
• Administração do condomínio (contratação de funcionários e criação de regras em geral); 
• Treinamento para os funcionários; 
• Instalação de sistemas para controle e gerenciamento do resort; 
• Aquisição do terreno; 
• Campanha publicitária do Resort. 
Justificativa 
Com o objetivo de aliar o conforto dos hóspedes às práticas ecologicamente corretas, a Prestige Investimentos e 
Participações identificou a oportunidade de investimento em um resort sustentável. A Grafeno Empreendimentos e 
Construções, apresentou a proposta de construção de um empreendimento com certificação LEED, seguindo os 
padrões de construção ecológica em voga no mercado; e a mesma foi aceita pelo Cliente. Este empreendimento, além 
de permitir que a Prestige propicie uma experiência única a seus hóspedes, também causará pouco impacto ao 
ecossistema que o cerca. 
Tais características tornarão o empreendimento como referência nacional no ramo de construção civil e no ramo de 
hotelaria, pois a aplicação do conceito de sustentabilidade estará presente na fase de construção e de operação do 
resort. 
Para agregar maior rentabilidade no projeto, o Resort Gaia será inaugurado antes da abertura da Copa do Mundo de 
2014, tornando-se um grande atrativo para os turistas estrangeiros. 
Objetivo S.M.A.R.T. 
Construção de um Resort de 18 andares com 150 apartamentos, na região de Porto de Galinhas no Recife, capital de 
Pernambuco, conforme padrões de certificação LEED (Leadership in Energy and Environmental Design), sendo sua 
inauguração prevista para antes da abertura da Copa do Mundo de 2014 e com um orçamento de R$ 20.000.000,00 
(vinte milhões de Reais). 
Requisitos 
Resort será construído nos padrões de certificação LEED que é um sistema de certificação e orientação ambiental de 
edificações. Criado pelo U.S. Green Building Council, é o selo de maior reconhecimento internacional e o mais utilizado 
em todo o mundo, inclusive no Brasil. 
A edificação irá cumprir os seguintes requisitos: 
• uso racional da água; 
• eficiência energética;
• redução, reutilização e reciclagem de materiais e recursos; 
• qualidade dos ambientes internos da edificação; 
• espaço sustentável; 
• inovação e tecnologia 
O Resort GAIA será um complexo de um Prédio hoteleiro de 18 andares com 150 apartamentos, um Centro de 
Convenções, um Cinema, uma Academia, um Restaurante, além das áreas externas ao prédio como dois bares, um 
com deck junto ao mar, Casa da Criança (playground), Academia Beach Fitness, Campo de Golfe, quadras de tênis, 
quadra poliesportiva e horta orgânica. 
O Resort GAIA será localizado na região de Porto de Galinhas, a 60 Km de Recife, no município de Ipojuca, que 
oferece mais de 18 quilômetros de praias de areia branca e batida com águas transparentes e mornas, repletas de 
coqueiros e afastadas do burburinho urbano. Tudo isto a apenas 40 minutos do Aeroporto Internacional dos 
Guararapes, no Recife, capital de Pernambuco. 
Premissas: 
• Incentivo fiscal municipal, estadual e federal; 
• A equipe de gerenciamento do projeto GAIA disponibilizará na intranet da Prestige as informações para 
acompanhamento do projeto; 
• Aplicar conceitos inovadores para redução dos impactos ambientais; 
• Utilizar, quando possível, materiais para a obra procedente de empresas próximas ao local de construção do Resort 
GAIA. 
• O projeto deve observar as decisões do plano Diretor do município de Ipojuca 
Designação 
Designação do Gerente de Projetos 
O CEO Sr. Jean-Pierre Dréau e o Executive Vice President Sr. Olivier Jouven, designam o Sr. Kleyton Aghazarian 
Amador, Gerente do Departamento de Novos Mercados da Grafeno como Gerente deste Projeto, tendo 
responsabilidade pela designação da equipe do projeto, pelas aquisições, contratações necessárias, pelo cumprimento 
das atividades nos prazos e verbas definidas. 
Milestones 
Início: 
• Termo de Abertura do Projeto 
• Plano do Projeto 
Preparação: 
• Projetos executivos 
• Licença LEED 
• Demais licenças 
• Canteiro de obra 
• Movimentação de terra 
• Obra civil 
• Instalações elétricas e hidráulicas 
• Equipamentos 
Acabamento: 
• Impermeabilização 
• Revestimento 
• Pisos 
• Paisagismo 
Demais Instalações: 
• Academia 
• Bares 
• Campo de golfe 
• Casa da Criança
• Quadras 
• Horta 
Encerramento: 
• Aceite do Cliente 
• Lições aprendidas 
• Encerramento dos contratos 
Orçamento 
Orçamento previsto é de R$ 20.000.000,00 (vinte milhões de Reais). 
Riscos 
• Roubos nos canteiros de obra (localidade afastada), ocasionando perdas de materiais e equipamentos na obra; 
• Falta de capacidade dos fornecedores devido ao aquecimento do setor hoteleiro, ocasionando um atraso na entrega 
de equipamentos comprados no Sudeste/Sul do Brasil; 
• Mudança no cenário político mudando benefícios fiscais acordados, ocasionando perda de incentivo fiscal; 
• Infra-estrutura de transmissão e transformação precárias, não garantir o fornecimento contínuo de energia; 
Data, Assinatura do Sponsor 
30/11/-0001 - Aprovado 
OTMMA3 Kleyton Aghazarian Amador - 25/10/2014 20:34:01
PROJETO Projeto: Resort Gaia ISH - Registro de Stakeholder - Online 
Stakeholder Posição Papel no 
Projeto 
Email Telefone Celular 
Kleyton Aghazarian 
Amador 
Gerente do 
Departamento de 
Novos Mercados 
Sponsor do Projeto kleyton01@gmail.com 11-2495-1292 11-985-424-541
PROJETO Projeto: Resort Gaia ISH - Registro de Stakeholder - Online 
Classificação Outras Caracteristicas Requisitos Superficiais Estrátegia 
Gerenciar com atenção
PROJETO Projeto: Resort Gaia WBS 
C.C. Fase / Pacote de Trabalho Análise M/B 
1 Gerenciamento do projeto 
1.1 Termo de Abertura do Projeto Make 
1.2 Plano do Projeto Make 
1.3 Relatórios Gerenciais Make 
1.4 Encerramento do Projeto Make 
2 Preparação 
2.1 Assessoria consultoria técnica Buy 
2.2 Projetos Executivos 
2.2.1 Arquitetura Make 
2.2.2 Fundação Make 
2.2.3 Estrutura Make 
2.2.4 Instalações elétricas e hidráulicas Buy 
2.2.5 Exaustão mecânica Make 
2.2.6 Paisagismo Buy 
2.2.7 Alvenaria Make 
2.2.8 Instalações especiais Buy 
2.3 Preparação do terreno 
2.3.1 Sondagem do Terreno Buy 
2.3.2 Ligação Provisória Make 
2.3.3 Ligação Definitiva Make 
2.3.4 Demolições e limpeza do terreno Make 
2.3.5 Levantamento topográfico Make 
2.3.6 Controle tecnológico Make 
2.4 Licenças 
2.4.1 LEED Make 
2.4.2 Municipais Make 
2.4.3 Estaduais Make 
2.4.4 Ambientais Make 
2.5 Administração da Obra Make 
3 Execução 
3.1 Instalações de canteiro de obra 
3.1.1 Locação da obra Buy 
3.1.2 Alojamentos e tapumes Make 
3.1.3 Canteiro de obras Make 
3.1.4 Transporte interno Make 
3.2 Movimentação de Terra 
3.2.1 Terraplanagem Make 
3.2.2 Escavação manual Make 
3.2.3 Desmonte de rocha Make 
3.3 Estruturas 
3.3.1 Infra estrutura Buy 
3.3.2 Super estrutura Buy 
3.4 Paredes e painéis 
3.4.1 Paredes de alvenarias Make 
3.4.2 Painéis em drywall Make 
3.5 Instalações 
3.5.1 Elétrica Buy 
3.5.2 Hidráulica Buy 
3.5.3 Telefonia Buy
3.5.4 Ar Condicionado Buy 
3.6 Esquadrias e vidros 
3.6.1 Esquadrias de madeira Buy 
3.6.2 Esquadrias de ferro Buy 
3.6.3 Esquadria de alumínio Buy 
3.6.4 Vidros Buy 
3.7 Equipamentos 
3.7.1 Elevadores inteligentes Buy 
3.7.2 Gerador à Diesel Buy 
3.7.3 Gerador eólico vertical Buy 
3.7.4 Sistema de geração de energia solar Buy 
3.7.5 Sistema de pressurização & exaustão Buy 
3.8 Cobertura 
3.8.1 Madeiramento Buy 
3.8.2 Telhas Make 
3.8.3 Calhas e rufos Make 
4 Acabamento 
4.1 Impermeabilização 
4.1.1 Impermeabilização do respaldo Make 
4.1.2 Impermeabilização de áreas frias Make 
4.1.3 Impermeabilização do poço do elevador Make 
4.1.4 Impermeabilização da cobertura de lajes e térreo Make 
4.1.5 Impermeabilização de reservatório Make 
4.2 Revestimento externo 
4.2.1 Chapisco e emboço Make 
4.2.2 Revestimento cerâmico Make 
4.3 Revestimento interno 
4.3.1 Cerâmica e Azulejos Make 
4.3.2 Gesso liso Make 
4.3.3 Forro gesso Make 
4.4 Piso interno 
4.4.1 Lastro de concreto Make 
4.4.2 Contra piso em geral Make 
4.4.3 Piso cerâmico Make 
4.4.4 Piso em granito Make 
4.5 Piso externo 
4.5.1 Piso em pedra Make 
4.5.2 Piso em cimentado Make 
4.6 Tampos 
4.6.1 Granito Make 
4.6.2 Pintura Make 
5 Complementares 
5.1 Paisagismo superior Buy 
5.2 Paisagismo inferior Buy 
5.3 Limpeza final da obra Buy 
6 Demais Instalações 
6.1 Academia Buy 
6.2 Bar seco Buy 
6.3 Bar com deck Buy 
6.4 Campo de golfe Buy 
6.5 Casa da criança Buy 
6.6 Quadras de tênis Buy 
6.7 Quadra poliesportiva Buy
6.8 Horta orgânica Buy 
OTMMA3 Kleyton Aghazarian Amador - 25/10/2014 20:34:01
PROJETO Projeto: Resort Gaia D-WBS - Dicionário WBS 
Fase 1 
C.C. Pacote de Trabalho Descrição Entrega do PT Critério de Aceitação OK 
1.1 Termo de Abertura do Projeto Aguardando 
1.2 Plano do Projeto Aguardando 
1.3 Relatórios Gerenciais Aguardando 
1.4 Encerramento do Projeto Aguardando
PROJETO Projeto: Resort Gaia D-WBS - Dicionário WBS 
Fase 2 
C.C. Pacote de Trabalho Descrição Entrega do PT Critério de Aceitação OK 
2.1 Assessoria consultoria técnica Aguardando 
2.2.1 Arquitetura Aguardando 
2.2.2 Fundação Aguardando 
2.2.3 Estrutura Aguardando 
2.2.4 Instalações elétricas e hidráulicas Aguardando 
2.2.5 Exaustão mecânica Aguardando 
2.2.6 Paisagismo Aguardando 
2.2.7 Alvenaria Aguardando 
2.2.8 Instalações especiais Aguardando 
2.3.1 Sondagem do Terreno Aguardando 
2.3.2 Ligação Provisória Aguardando 
2.3.3 Ligação Definitiva Aguardando 
2.3.4 Demolições e limpeza do terreno Aguardando 
2.3.5 Levantamento topográfico Aguardando 
2.3.6 Controle tecnológico Aguardando 
2.4.1 LEED Aguardando 
2.4.2 Municipais Aguardando 
2.4.3 Estaduais Aguardando 
2.4.4 Ambientais Aguardando 
2.5 Administração da Obra Aguardando
PROJETO Projeto: Resort Gaia D-WBS - Dicionário WBS 
Fase 3 
C.C. Pacote de Trabalho Descrição Entrega do PT Critério de Aceitação OK 
3.1.1 Locação da obra A construção será implantada - 
planimétrica e altimétrica, nos locais 
indicados pelos projetos, rigorosamente, 
de acordo com acompanhamento fiscal, 
correndo por sua conta e 
responsabilidade com a conseqüente 
demolição e reconsideração dos erros 
de alinhamento, dos ângulos e 
nivelamento cometidos, a opção 
preferencial, até pelas características da 
construção. 
Execução da locação conforme projeto 
topográfico 
Será pelo uso de instrumentos de 
locação topográfica. 
Aguardando 
3.1.2 Alojamentos e tapumes Aguardando 
3.1.3 Canteiro de obras Aguardando 
3.1.4 Transporte interno Aguardando 
3.2.1 Terraplanagem Aguardando 
3.2.2 Escavação manual Aguardando 
3.2.3 Desmonte de rocha Aguardando
3.3.1 Infra estrutura A fundação prevista para construção é 
de fundação direta, tipo sapatas, com os 
arranques de pilares e coroamento na 
viga baldrame, como consta na prancha 
no detalhamento da estrutura e do 
projeto executivo estrutural a ser 
desenvolvido e da planilha orçamentária, 
não devem justamente cingir-se 
criteriosamente a profundidade 
estabelecida no projeto, porém realizar 
sua execução de forma a atingir a nega, 
no qual o solo seja suficientemente 
resistentes para a obra, nesta etapa 
construtiva estará obviamente sujeita a 
alterações de acordo com os resultados 
obtidos pelos serviços de sondagem e 
correspondente testes de carga que 
definirão a alteração necessária ao tipo 
de fundação a ser adotado para a 
edificação. 
Recobrimento mínimo das armaduras 
das estacas, de 2,5 centímetros, com 
proteção adequada para a resistência 
aos choques mecânicos durante a 
cravação. 
O concreto a ser empregado será o de 
FCK 25 MPa, com fator de água - 
cimento menor ou igual a 0,50, que será 
adensado por vibração e submetido a 
cuidadosa cura, haverá ainda controle 
tecnológico do concreto com a finalidade 
de verificar sua resistência. 
Execução das fundações tipo sapatas Recobrimento mínimo das armaduras 
das estacas, de 2,5 centím 
Aguardando
3.3.2 Super estrutura Neste item será particularmente 
observado rigorosamente o projeto 
estrutural executivo desenvolvido, assim 
como aplicar as normas técnicas 
atinentes, em especial a NB - 1/78 (NBR 
6118), NB - 5/78 (NBR 6120), NB - 11/51 
(NBR 7190) e NB - 14/86 (NBR 8800), 
em suas redações mais recentes 
Fiscalizar cada etapa no processo de 
execução da estrutura seguindo todas 
as normas definidas. 
Execução de formas e concretagem 
conforme projeto executivo 
Fiscalizar cada etapa no processo de 
execução da estrutura s 
Aguardando 
3.4.1 Paredes de alvenarias Aguardando 
3.4.2 Painéis em drywall Aguardando 
3.5.1 Elétrica Aguardando 
3.5.2 Hidráulica Aguardando 
3.5.3 Telefonia Aguardando 
3.5.4 Ar Condicionado Aguardando 
3.6.1 Esquadrias de madeira Aguardando 
3.6.2 Esquadrias de ferro Aguardando 
3.6.3 Esquadria de alumínio Aguardando 
3.6.4 Vidros Aguardando 
3.7.1 Elevadores inteligentes Aguardando 
3.7.2 Gerador à Diesel Aguardando
3.7.3 Gerador eólico vertical Especificação do equipamento 
adequado ao projeto arquitetônico do 
edifício; 
Realização de estudo de viabilidade de 
uso; 
Contratação do equipamento, incluindo 
ensaios de fábrica e em campo, bem 
como operação assistida; 
Documento especificação técnica 
analisado pelo corpo técnico da empresa 
e de consultores; 
Relatório do estudo de viabilidade; 
Inspeção em fábrica, realizando medidas 
de geração dentro dos resultados 
especificados; 
Realização de teste final, realizando 
medidas de geração dentro dos 
resultados dos testes de fábrica e de 
especificação; 
Instalação do equip e interligação com a 
instalação elétrica 
Realização de teste final, realizando 
medidas de geração den 
Aguardando 
3.7.4 Sistema de geração de energia 
solar 
Aguardando 
3.7.5 Sistema de pressurização & 
exaustão 
Aguardando 
3.8.1 Madeiramento Aguardando 
3.8.2 Telhas Aguardando 
3.8.3 Calhas e rufos Aguardando
PROJETO Projeto: Resort Gaia D-WBS - Dicionário WBS 
Fase 4 
C.C. Pacote de Trabalho Descrição Entrega do PT Critério de Aceitação OK 
4.1.1 Impermeabilização do respaldo Aguardando 
4.1.2 Impermeabilização de áreas frias Aguardando 
4.1.3 Impermeabilização do poço do 
elevador 
Aguardando 
4.1.4 Impermeabilização da cobertura 
de lajes e térreo 
Aguardando 
4.1.5 Impermeabilização de 
reservatório 
Aguardando 
4.2.1 Chapisco e emboço Aguardando 
4.2.2 Revestimento cerâmico Aguardando 
4.3.1 Cerâmica e Azulejos Aguardando 
4.3.2 Gesso liso Aguardando 
4.3.3 Forro gesso Aguardando 
4.4.1 Lastro de concreto Aguardando 
4.4.2 Contra piso em geral Aguardando 
4.4.3 Piso cerâmico Aguardando 
4.4.4 Piso em granito Aguardando 
4.5.1 Piso em pedra Aguardando 
4.5.2 Piso em cimentado Aguardando 
4.6.1 Granito Aguardando 
4.6.2 Pintura Aguardando
PROJETO Projeto: Resort Gaia D-WBS - Dicionário WBS 
Fase 5 
C.C. Pacote de Trabalho Descrição Entrega do PT Critério de Aceitação OK 
5.1 Paisagismo superior Aguardando 
5.2 Paisagismo inferior Aguardando 
5.3 Limpeza final da obra Aguardando
PROJETO Projeto: Resort Gaia D-WBS - Dicionário WBS 
Fase 6 
C.C. Pacote de Trabalho Descrição Entrega do PT Critério de Aceitação OK 
6.1 Academia Aguardando 
6.2 Bar seco Aguardando 
6.3 Bar com deck Aguardando 
6.4 Campo de golfe Aguardando 
6.5 Casa da criança Aguardando 
6.6 Quadras de tênis Aguardando 
6.7 Quadra poliesportiva Aguardando 
6.8 Horta orgânica Aguardando
PROJETO Projeto: Resort Gaia RR - Registro de Risco 
Categoria na RBS Risco Identificado Tipo Data de 
Registro 
Qualitativo Probabilidade P Qualitativo de Impacto I Semáforo 
49 
2 
W>Riscos técnicos>Performance Aquecimento do mercado de trabalho local e falta de 
profissionais disponíveis 
- Atraso nas obras 
Ameaça 25/10/2014 Improvável 0.3 Grande 0.4 0.12 
49 
3 
W>Riscos legais>Contratos Capacidade limitada dos fornecedores. Ameaça 25/10/2014 Improvável 0.3 Média 0.2 0.06 
49 
4 
W>Externos previsíveis>Riscos 
operacionais 
Infra-estrutura de transmissão e transformação 
precárias 
- Não garantir o fornecimento contínuo de energia 
Ameaça 25/10/2014 Média 0.5 Média 0.2 0.10 
49 
5 
W>Externos previsíveis>Taxas de 
câmbio 
Aumento da taxa de câmbio vs baseline de 
investimento projetado 
- Aumento no custo dos acabamentos e 
equipamentos importados 
Ameaça 25/10/2014 Média 0.5 Grande 0.4 0.20 
49 
6 
W>Internos não 
técnicos>Gerenciais 
Falta de fiscalização dos empreiteiros desse espaço 
para transgressões ambientais e trabalhistas 
(trabalho escravo, etc) 
- Crise de imagem da incorporadora e do Resort 
Ameaça 25/10/2014 Rara 0.1 Grande 0.4 0.05
PROJETO Projeto: Resort Gaia RR - Registro de Risco 
V.M.E. antes da resposta [R$] Resposta V.M.E. depois da resposta [R$] Sinal de alerta Proprietário Ação a tomar 
49 
2 
8.000,00 Mitigar 0,00 BAIXA PRODUTIVIDADE - Na 
administração do contrato (ADM) 
Kleyton Aghazarian 
Amador 
Buscar profissionais qualificados de outros estados 
49 
3 
20.000,00 Aceitar 0,00 SOBRECARGA NO 
ALMOXARIFADO - Na 
administração do contrato (ADM) 
Kleyton Aghazarian 
Amador 
Desenvolver planejamento de entregas parceladas 
para suprir as necessidades de materiais 
49 
4 
1.000,00 Mitigar 0,00 ALTO ÍNDICE DE QUEDA DE 
ENERGIA - No planejamento do 
projeto (PLAN) - Na administração 
do contrato (ADM) 
Kleyton Aghazarian 
Amador 
Construir estação de energia para garantir 
fornecimento 
49 
5 
15.000,00 Aceitar 0,00 TAXA DE CÂMBIO - No 
planejamento do projeto (PLAN) - 
Em cláusulas contratuais que 
protejam os principais objetivos do 
projeto e os direitos daí 
decorrentes (CONT) 
Kleyton Aghazarian 
Amador 
Conforme análise do cronograma do projeto, 
antecipar compras de materiais e equipamentos 
IMPORTADOS 
49 
6 
11.000,00 Evitar 0,00 RELATÓRIOS E GFIPS 
MENSAIS - Em cláusulas 
contratuais que protejam os 
principais objetivos do 
projeto e os direitos daí 
decorrentes (CONT) 
Kleyton Aghazarian 
Amador 
Criação de uma equipe específica para a realização 
da fiscalização semanalmente.
PROJETO Projeto: Resort Gaia MA - Mapa de Aquisições 
Concorrência Item(s) a ser contratado Ref.WBS Fornecedores Orçamento Prazo Critérios MAKE OR BUY ultilizados Tipo de contrato 
622 Preparação > Projetos 
Executivos > Instalações 
elétricas e hidráulicas 
2.2.4 EgisVega Projetos 
Elétricos Ltda 
PlanVia Projetos 
Elétricos Ltda 
Setepla Projetos 
Elétricos Ltda 
765.000,00 30/11/2012 Necessidade de fornecimento especializado 
Existência de fornecedores confiáveis. 
Preço Fixo 
623 Execução > Instalações > 
Elétrica 
3.5.1 FAÇON Instalações e 
Montagens Ltda 
MW Instalações e 
Montagens Ltda 
CERI Instalações e 
Montagens Ltda 
PEM Instalações e 
Montagens Ltda 
Setal Instalações e 
Montagens Ltda 
2.120.000,00 25/11/2013 Capacidade (quantidade e qualidade) da equipe 
Necessidade de fornecimento especializado 
Preço Fixo 
624 Preparação > Projetos 
Executivos > Paisagismo 
2.2.6 Paisagismo São 
Lourenco Me 
Paisagismo São 
Lucas Me 
1.524,10 30/11/2012 Existência de fornecedores confiáveis. 
Necessidade de fornecimento especializado 
Preço Fixo 
625 Complementares > Paisagismo 
superiorComplementares > 
Paisagismo inferior 
5.15.2 Paisagismo São 
Lourenco Me 
Paisagismo São 
Lucas Me 
222.400,00 25/11/2013 Existência de fornecedores confiáveis. 
Necessidade de fornecimento especializado 
Preço Fixo
626 Execução > Instalações > 
Telefonia 
3.5.3 FAÇON Instalações e 
Montagens Ltda 
MW Instalações e 
Montagens Ltda 
CERI Instalações e 
Montagens Ltda 
PEM Instalações e 
Montagens Ltda 
Setal Instalações e 
Montagens Ltda 
1.100.000,00 25/11/2013 Existência de fornecedores confiáveis. 
Necessidade de fornecimento especializado 
Preço Fixo
PROJETO Projeto: Resort Gaia MA - Mapa de Aquisições 
RFP - 622 
2.2.4Preparação > Projetos Executivos > Instalações elétricas e hidráulicas 
NOTAS: 
REV. DATA DESCRIÇÃO EXEC. VERIF. APR.
PROJETO Projeto: Resort Gaia MA - Mapa de Aquisições 
RFP - 623 
3.5.1Execução > Instalações > Elétrica 
NOTAS: 
REV. DATA DESCRIÇÃO EXEC. VERIF. APR.
PROJETO Projeto: Resort Gaia DT - Declaração de Trabalho 
Especificação Quantidade Unidade 
Cabo Afumex 3x4mm² 10210 m 
Cabo Afumex 3x4mm² 14514 m 
Cabo Afumex 3x2.5mm² 57240 m 
Eletroduto em aço galvanizado a 
405 BR 
fogo, Ø1.1/2”, galvanização interna e 
externa, com costura removida, sem 
rosca, série pesada conforme norma 
NBR5598. Fornecido em barras de 3 
metros. Incluir todos os acessórios 
de montagem como: Chumbadores, 
abraçadeiras, 
Eletroduto em aço galvanizado a 
fogo, Ø1”, galvanização interna e 
externa, com costura removida, sem 
rosca, série pesada conforme norma 
NBR5598. Fornecido em barras de 3 
metros. Incluir todos os acessórios 
de montagem como: Chumbadores, 
abraçadeiras, luva 
510 BR 
Eletroduto em aço galvanizado a 
fogo, Ø3/4”, galvanização interna e 
externa, com costura removida, sem 
rosca, série pesada conforme norma 
NBR5598. Fornecido em barras de 3 
metros. Incluir todos os acessórios 
de montagem como: Chumbadores, 
abraçadeiras, lu 
1339 BR 
Suportes para infra-estrutura e 
equipamentos, 
1 cj 
Banco de Dutos 2 X 3 700 m 
Bandeja de perfilado galvanizada de 
200mm. Incluir todos os acessórios 
de montagem. 
595 BR 
Prazos 
18 (dezoito) meses contados a partir da data de emissão da primeira ordem de serviço pela CONTRATANTE, 
observando o anexo Cronograma Físico. O início da execução dos SERVIÇOS ficará condicionado à emissão pela 
CONTRATANTE da ordem de serviço correspondente. 
Qualidade Requirida 
A Contratada é responsável pelo fornecimento de todos os produtos e serviços Complementares relacionados à 
Montagem Elétrica, adaptações de Construção Civil e Adaptações do Acabamento existente visando a Instalação do 
Sistema 
Elétrico da Resort Gaia, entregando-os pré-testados e liberados para o início do Comissionamento. 
Todo o conteúdo do fornecimento deverá ser fabricado dentro do previsto pelas mais modernas técnicas de fabricação 
e montagem, sendo aplicado tudo o que nestas Especificações se determina a respeito, além de que a aprovação em 
inspeções, ensaios e/ou testes não isentará o Fornecedor da responsabilidade "a posteriori", no tocante à qualidade de 
fabricação. 
Suporte Técnico
--- 
Treinamento Desejado 
o Realizar treinamentos de segurança do trabalho; 
o NR-10; NR-33; NR-23; 
o Obrigatoriedade e uso correto dos EPI´s; 
o Trabalhos em altura; 
o PAE - Plano de Ação nas Emergências; 
o Treinamentos específicos de ferramentas e equipamentos se necessário; 
o Prevenção e combate a princípio de incêndio; 
o Noções de primeiros socorros. 
Nivel Serviço 
--- 
Garantia 
A Garantia Técnica dos serviços e fornecimentos, objeto desta Especificação, vai desde o início dos trabalhos de 
montagem é 12 meses após a emissão do Termo de Aceitação Definitiva por parte da CONTRATANTE; 
Local Entrega 
Região de Porto de Galinhas, a 60 Km de Recife, no município de Ipojuca.
PROJETO Projeto: Resort Gaia DT - WBS do Contrato 
C.C. Fase / Pacote de Trabalho Unidade Quantidade 
Planejada 
Orçamento 
1 Início 424.000,00 
1.1 Mobilização de pessoal gl 1 106.000,00 
1.2 Entrega dos materiais gl 1 318.000,00 
2 Infraestrutura 699.600,00 
2.1 aprovação pela CONTRATANTE da instalação, executada pela CONTRATADA, 
dos caminhamentos de áreas públicas 
m 12000 349.800,00 
2.2 aprovação pela CONTRATANTE da instalação, executada pela CONTRATADA 
dos caminhamentos nas áreas operacionais; 
m 12000 349.800,00 
3 Cabos 254.400,00 
3.1 aprovação pela CONTRATANTE do lançamento, executado pela CONTRATADA, 
dos cabos nos locais designados pela CONTRATANTE; 
m 24000 254.400,00 
4 Equipamentos 424.000,00 
4.1 aprovação pela CONTRATANTE da instalação, executada pela CONTRATADA 
dos equipamentos nas salas técnicas; 
gl 1 148.400,00 
4.2 aprovação pela CONTRATANTE da instalação, executada pela CONTRATADA 
dos equipamentos nas áreas públicas; 
gl 1 169.600,00 
4.3 aprovação pela CONTRATANTE da instalação, executada pela CONTRATADA 
dos equipamentos das áreas operacionais; 
gl 1 106.000,00 
5 Testes 318.000,00 
5.1 aprovação dos testes de instalação dos caminhamentos das áreas publicas pelo 
CLIENTE; 
gl 1 53.000,00 
5.2 aprovação dos testes de instalação dos caminhamentos das áreas operacionais 
pelo CLIENTE; 
gl 1 53.000,00 
5.3 aprovação dos testes de instalação dos cabos pelo CLIENTE; gl 1 106.000,00 
5.4 após de sanadas pela CONTRATADA toda e qualquer pendência de montagem, 
escopo do Contrato. 
gl 1 106.000,00
PROJETO Projeto: Resort Gaia Equalização 
FAÇON InstalaçÃμes e 
Montagens Ltda 
MW InstalaçÃμes e Montagens 
Ltda 
CERI InstalaçÃμes e Montagens 
Ltda 
PEM InstalaçÃμes e Montagens 
Ltda 
Setal InstalaçÃμes Ltda 
Especificação Técnica Quant. Unid. Valor 
Unit 
Valor 
Total 
Quant. Unid. Valor 
Unit 
Valor 
Total 
Quant. Unid. Valor 
Unit 
Valor 
Total 
Quant. Unid. Valor 
Unit 
Valor 
Total 
Quant. Unid. Valor 
Unit 
Cabo Afumex 3x4mm² 10210 m 11,00 112.310,00 10210 m 12,00 122.520,00 10210 m 10,00 102.100,00 10210 m 13,00 132.730,00 10210 m 14,00 Cabo Afumex 3x4mm² 14514 m 12,00 174.168,00 14514 m 13,00 188.682,00 14514 m 11,00 159.654,00 14514 m 14,00 203.196,00 14514 m 15,00 Cabo Afumex 3x2.5mm² 57240 m 13,00 744.120,00 57240 m 14,00 801.360,00 57240 m 12,00 686.880,00 57240 m 15,00 858.600,00 57240 m 16,00 Eletroduto em aço galvanizado a fogo, Ø1.1/2”, 
galvanização interna e externa, com costura 
removida, sem rosca, série pesada conforme norma 
NBR5598. Fornecido em barras de 3 metros. Incluir 
todos os acessórios de montagem como: 
Chumbadores, abraçadeiras, 
405 BR 41,00 16.605,00 405 BR 42,00 17.010,00 405 BR 40,00 16.200,00 405 BR 43,00 17.415,00 405 BR 44,00 Eletroduto em aço galvanizado a fogo, Ø1”, 
galvanização interna e externa, com costura 
removida, sem rosca, série pesada conforme norma 
NBR5598. Fornecido em barras de 3 metros. Incluir 
todos os acessórios de montagem como: 
Chumbadores, abraçadeiras, luva 
510 BR 42,00 21.420,00 510 BR 43,00 21.930,00 510 BR 41,00 20.910,00 510 BR 44,00 22.440,00 510 BR 45,00 Eletroduto em aço galvanizado a fogo, Ø3/4”, 
galvanização interna e externa, com costura 
removida, sem rosca, série pesada conforme norma 
NBR5598. Fornecido em barras de 3 metros. Incluir 
todos os acessórios de montagem como: 
Chumbadores, abraçadeiras, lu 
1339 BR 43,00 57.577,00 1339 BR 44,00 58.916,00 1339 BR 42,00 56.238,00 1339 BR 45,00 60.255,00 1339 BR 46,00 Suportes para infra-estrutura e equipamentos, 1 cj 2,00 2,00 1 cj 3,00 3,00 1 cj 1,00 1,00 1 cj 4,00 4,00 1 cj 5,00 Banco de Dutos 2 X 3 700 m 310,00 217.000,00 700 m 320,00 224.000,00 700 m 300,00 210.000,00 700 m 330,00 231.000,00 700 m 340,00 Bandeja de perfilado galvanizada de 200mm. Incluir 
595 BR 50,00 29.750,00 595 BR 60,00 35.700,00 595 BR 40,00 23.800,00 595 BR 70,00 41.650,00 595 BR 80,00 todos os acessórios de montagem.
PROJETO Projeto: Resort Gaia SP - Sistema de Pontuação 
Id Critério Classificatório Comercial Peso FAÇON InstalaçÃμes 
e Montagens Ltda 
MW InstalaçÃμes e 
Montagens Ltda 
CERI InstalaçÃμes e 
Montagens Ltda 
PEM InstalaçÃμes e 
Montagens Ltda 
Setal InstalaçÃμes e 
Montagens Ltda 
Nota Média Nota Média Nota Média Nota Média Nota Média 
718 Alinhamento com DT 5 8 40 6 30 10 50 9 45 9 45 
719 Tempo de mercado da empresa 3 9 27 7 21 9 27 10 30 7 21 
Id Critério Classificatório Técnico Peso FAÇON InstalaçÃμes 
e Montagens Ltda 
MW InstalaçÃμes e 
Montagens Ltda 
CERI InstalaçÃμes e 
Montagens Ltda 
PEM InstalaçÃμes e 
Montagens Ltda 
Setal InstalaçÃμes e 
Montagens Ltda 
Nota Média Nota Média Nota Média Nota Média Nota Média 
720 Alinhamento com DT 5 8 40 7 35 10 50 9 45 8 40 
721 Atestado de capacidade técnica 4 7 28 7 28 9 36 8 32 9 36 
722 Localização física da empresa 2 5 10 2 4 8 16 9 18 9 18
PROJETO Projeto: Resort Gaia BM - Boletim de Medição 
Item Descrição Unidade Orçamento da Fase Peso[%] Quant 
Planejada 
Quant 
Realizada 
Critério[%] Avanço Físico Planejado Avanço Físico Realizado [%] 
1 Início - 424.000,00 20 - - - - - - 
1.1 Mobilização de pessoal gl - - 1 1 25 106.000,00 106.000,00 100 
1.2 Entrega dos materiais gl - - 1 0 75 318.000,00 0,00 0 
2 Infraestrutura - 699.600,00 33 - - - - - - 
2.1 aprovação pela CONTRATANTE da instalação, 
executada pela CONTRATADA, dos caminhamentos 
de áreas públicas 
m - - 12000 100 50 349.800,00 2.903,34 0.83 
2.2 aprovação pela CONTRATANTE da instalação, 
executada pela CONTRATADA dos caminhamentos 
nas áreas operacionais; 
m - - 12000 100 50 349.800,00 2.903,34 0.83 
3 Cabos - 254.400,00 12 - - - - - - 
3.1 aprovação pela CONTRATANTE do lançamento, 
executado pela CONTRATADA, dos cabos nos 
locais designados pela CONTRATANTE; 
m - - 24000 50 100 254.400,00 534,24 0.21 
4 Equipamentos - 424.000,00 20 - - - - - - 
4.1 aprovação pela CONTRATANTE da instalação, 
executada pela CONTRATADA dos equipamentos 
nas salas técnicas; 
gl - - 1 0 35 148.400,00 0,00 0 
4.2 aprovação pela CONTRATANTE da instalação, 
executada pela CONTRATADA dos equipamentos 
nas áreas públicas; 
gl - - 1 0 40 169.600,00 0,00 0 
4.3 aprovação pela CONTRATANTE da instalação, 
executada pela CONTRATADA dos equipamentos 
das áreas operacionais; 
gl - - 1 0 25 106.000,00 0,00 0 
5 Testes - 318.000,00 15 - - - - - - 
5.1 aprovação dos testes de instalação dos 
caminhamentos das áreas publicas pelo CLIENTE; 
gl - - 1 0 16.67 53.000,00 0,00 0 
5.2 aprovação dos testes de instalação dos 
caminhamentos das áreas operacionais pelo 
CLIENTE; 
gl - - 1 0 16.67 53.000,00 0,00 0
5.3 aprovação dos testes de instalação dos cabos pelo 
CLIENTE; 
gl - - 1 0 33.33 106.000,00 0,00 0 
5.4 após de sanadas pela CONTRATADA toda e 
qualquer pendência de montagem, escopo do 
Contrato. 
gl - - 1 0 33.33 106.000,00 0,00 0 
TOTAL - - - 2.120.000, 
00 
2.120.000,00 112.340,92 8.49
PROJETO Projeto: Resort Gaia MA - Mapa de Aquisições 
RFP - 624 
2.2.6Preparação > Projetos Executivos > Paisagismo 
NOTAS: 
REV. DATA DESCRIÇÃO EXEC. VERIF. APR.
PROJETO Projeto: Resort Gaia MA - Mapa de Aquisições 
RFP - 625 
5.15.2Complementares > Paisagismo superiorComplementares > Paisagismo inferior 
NOTAS: 
REV. DATA DESCRIÇÃO EXEC. VERIF. APR.
PROJETO Projeto: Resort Gaia MA - Mapa de Aquisições 
RFP - 626 
3.5.3Execução > Instalações > Telefonia 
NOTAS: 
REV. DATA DESCRIÇÃO EXEC. VERIF. APR.
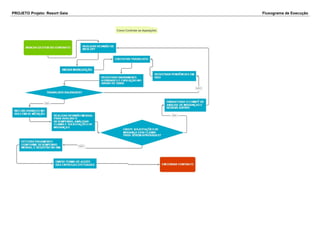
PROJETO Projeto: Resort Gaia Fluxograma de Execução

Projeto Resort Gaia

  • 1.
    PROJETO Projeto: ResortGaia TAP - Termo de Abertura do Projeto Nome Projeto: Resort Gaia Descrição A Grafeno Empreendimentos e Construções, teve aprovação de seu cliente Prestige Investimentos e Participações para construção de seu mais novo empreendimento: GAIA, um resort que aliará conforto, qualidade e sustentabilidade. Nos últimos anos a oferta de Resorts nos mais diversos destinos turísticos no Brasil tem crescido consideravelmente. No entanto, a maioria destes projetos visa apenas o conforto e bem-estar de seus hóspedes, não observando o ambiente em que está inserido, muitas vezes degradando-o. E é justamente este ponto que o projeto GAIA se propõe a melhorar. Além de oferecer todos os serviços e facilidades de um hotel de alto padrão, o GAIA será construído seguindo os padrões de construção ecologicamente corretos e será o primeiro resort Brasileiro a receber a certificação LEED. Para que este projeto seja bem sucedido, a Grafeno irá contratar uma empresa de consultoria internacional especializada em construções sustentáveis, além de contratar para o projeto profissionais brasileiros que já tenham participado de projetos que receberam certificação LEED. Exclusões do projeto Não será de responsabilidade deste projeto: • Os equipamentos de decoração, assim como mobílias e dispositivos de informática; • Negociações com os governos para obtenção de incentivos fiscais; • Administração do condomínio (contratação de funcionários e criação de regras em geral); • Treinamento para os funcionários; • Instalação de sistemas para controle e gerenciamento do resort; • Aquisição do terreno; • Campanha publicitária do Resort. Justificativa Com o objetivo de aliar o conforto dos hóspedes às práticas ecologicamente corretas, a Prestige Investimentos e Participações identificou a oportunidade de investimento em um resort sustentável. A Grafeno Empreendimentos e Construções, apresentou a proposta de construção de um empreendimento com certificação LEED, seguindo os padrões de construção ecológica em voga no mercado; e a mesma foi aceita pelo Cliente. Este empreendimento, além de permitir que a Prestige propicie uma experiência única a seus hóspedes, também causará pouco impacto ao ecossistema que o cerca. Tais características tornarão o empreendimento como referência nacional no ramo de construção civil e no ramo de hotelaria, pois a aplicação do conceito de sustentabilidade estará presente na fase de construção e de operação do resort. Para agregar maior rentabilidade no projeto, o Resort Gaia será inaugurado antes da abertura da Copa do Mundo de 2014, tornando-se um grande atrativo para os turistas estrangeiros. Objetivo S.M.A.R.T. Construção de um Resort de 18 andares com 150 apartamentos, na região de Porto de Galinhas no Recife, capital de Pernambuco, conforme padrões de certificação LEED (Leadership in Energy and Environmental Design), sendo sua inauguração prevista para antes da abertura da Copa do Mundo de 2014 e com um orçamento de R$ 20.000.000,00 (vinte milhões de Reais). Requisitos Resort será construído nos padrões de certificação LEED que é um sistema de certificação e orientação ambiental de edificações. Criado pelo U.S. Green Building Council, é o selo de maior reconhecimento internacional e o mais utilizado em todo o mundo, inclusive no Brasil. A edificação irá cumprir os seguintes requisitos: • uso racional da água; • eficiência energética;
  • 2.
    • redução, reutilizaçãoe reciclagem de materiais e recursos; • qualidade dos ambientes internos da edificação; • espaço sustentável; • inovação e tecnologia O Resort GAIA será um complexo de um Prédio hoteleiro de 18 andares com 150 apartamentos, um Centro de Convenções, um Cinema, uma Academia, um Restaurante, além das áreas externas ao prédio como dois bares, um com deck junto ao mar, Casa da Criança (playground), Academia Beach Fitness, Campo de Golfe, quadras de tênis, quadra poliesportiva e horta orgânica. O Resort GAIA será localizado na região de Porto de Galinhas, a 60 Km de Recife, no município de Ipojuca, que oferece mais de 18 quilômetros de praias de areia branca e batida com águas transparentes e mornas, repletas de coqueiros e afastadas do burburinho urbano. Tudo isto a apenas 40 minutos do Aeroporto Internacional dos Guararapes, no Recife, capital de Pernambuco. Premissas: • Incentivo fiscal municipal, estadual e federal; • A equipe de gerenciamento do projeto GAIA disponibilizará na intranet da Prestige as informações para acompanhamento do projeto; • Aplicar conceitos inovadores para redução dos impactos ambientais; • Utilizar, quando possível, materiais para a obra procedente de empresas próximas ao local de construção do Resort GAIA. • O projeto deve observar as decisões do plano Diretor do município de Ipojuca Designação Designação do Gerente de Projetos O CEO Sr. Jean-Pierre Dréau e o Executive Vice President Sr. Olivier Jouven, designam o Sr. Kleyton Aghazarian Amador, Gerente do Departamento de Novos Mercados da Grafeno como Gerente deste Projeto, tendo responsabilidade pela designação da equipe do projeto, pelas aquisições, contratações necessárias, pelo cumprimento das atividades nos prazos e verbas definidas. Milestones Início: • Termo de Abertura do Projeto • Plano do Projeto Preparação: • Projetos executivos • Licença LEED • Demais licenças • Canteiro de obra • Movimentação de terra • Obra civil • Instalações elétricas e hidráulicas • Equipamentos Acabamento: • Impermeabilização • Revestimento • Pisos • Paisagismo Demais Instalações: • Academia • Bares • Campo de golfe • Casa da Criança
  • 3.
    • Quadras •Horta Encerramento: • Aceite do Cliente • Lições aprendidas • Encerramento dos contratos Orçamento Orçamento previsto é de R$ 20.000.000,00 (vinte milhões de Reais). Riscos • Roubos nos canteiros de obra (localidade afastada), ocasionando perdas de materiais e equipamentos na obra; • Falta de capacidade dos fornecedores devido ao aquecimento do setor hoteleiro, ocasionando um atraso na entrega de equipamentos comprados no Sudeste/Sul do Brasil; • Mudança no cenário político mudando benefícios fiscais acordados, ocasionando perda de incentivo fiscal; • Infra-estrutura de transmissão e transformação precárias, não garantir o fornecimento contínuo de energia; Data, Assinatura do Sponsor 30/11/-0001 - Aprovado OTMMA3 Kleyton Aghazarian Amador - 25/10/2014 20:34:01
  • 4.
    PROJETO Projeto: ResortGaia ISH - Registro de Stakeholder - Online Stakeholder Posição Papel no Projeto Email Telefone Celular Kleyton Aghazarian Amador Gerente do Departamento de Novos Mercados Sponsor do Projeto kleyton01@gmail.com 11-2495-1292 11-985-424-541
  • 5.
    PROJETO Projeto: ResortGaia ISH - Registro de Stakeholder - Online Classificação Outras Caracteristicas Requisitos Superficiais Estrátegia Gerenciar com atenção
  • 6.
    PROJETO Projeto: ResortGaia WBS C.C. Fase / Pacote de Trabalho Análise M/B 1 Gerenciamento do projeto 1.1 Termo de Abertura do Projeto Make 1.2 Plano do Projeto Make 1.3 Relatórios Gerenciais Make 1.4 Encerramento do Projeto Make 2 Preparação 2.1 Assessoria consultoria técnica Buy 2.2 Projetos Executivos 2.2.1 Arquitetura Make 2.2.2 Fundação Make 2.2.3 Estrutura Make 2.2.4 Instalações elétricas e hidráulicas Buy 2.2.5 Exaustão mecânica Make 2.2.6 Paisagismo Buy 2.2.7 Alvenaria Make 2.2.8 Instalações especiais Buy 2.3 Preparação do terreno 2.3.1 Sondagem do Terreno Buy 2.3.2 Ligação Provisória Make 2.3.3 Ligação Definitiva Make 2.3.4 Demolições e limpeza do terreno Make 2.3.5 Levantamento topográfico Make 2.3.6 Controle tecnológico Make 2.4 Licenças 2.4.1 LEED Make 2.4.2 Municipais Make 2.4.3 Estaduais Make 2.4.4 Ambientais Make 2.5 Administração da Obra Make 3 Execução 3.1 Instalações de canteiro de obra 3.1.1 Locação da obra Buy 3.1.2 Alojamentos e tapumes Make 3.1.3 Canteiro de obras Make 3.1.4 Transporte interno Make 3.2 Movimentação de Terra 3.2.1 Terraplanagem Make 3.2.2 Escavação manual Make 3.2.3 Desmonte de rocha Make 3.3 Estruturas 3.3.1 Infra estrutura Buy 3.3.2 Super estrutura Buy 3.4 Paredes e painéis 3.4.1 Paredes de alvenarias Make 3.4.2 Painéis em drywall Make 3.5 Instalações 3.5.1 Elétrica Buy 3.5.2 Hidráulica Buy 3.5.3 Telefonia Buy
  • 7.
    3.5.4 Ar CondicionadoBuy 3.6 Esquadrias e vidros 3.6.1 Esquadrias de madeira Buy 3.6.2 Esquadrias de ferro Buy 3.6.3 Esquadria de alumínio Buy 3.6.4 Vidros Buy 3.7 Equipamentos 3.7.1 Elevadores inteligentes Buy 3.7.2 Gerador à Diesel Buy 3.7.3 Gerador eólico vertical Buy 3.7.4 Sistema de geração de energia solar Buy 3.7.5 Sistema de pressurização & exaustão Buy 3.8 Cobertura 3.8.1 Madeiramento Buy 3.8.2 Telhas Make 3.8.3 Calhas e rufos Make 4 Acabamento 4.1 Impermeabilização 4.1.1 Impermeabilização do respaldo Make 4.1.2 Impermeabilização de áreas frias Make 4.1.3 Impermeabilização do poço do elevador Make 4.1.4 Impermeabilização da cobertura de lajes e térreo Make 4.1.5 Impermeabilização de reservatório Make 4.2 Revestimento externo 4.2.1 Chapisco e emboço Make 4.2.2 Revestimento cerâmico Make 4.3 Revestimento interno 4.3.1 Cerâmica e Azulejos Make 4.3.2 Gesso liso Make 4.3.3 Forro gesso Make 4.4 Piso interno 4.4.1 Lastro de concreto Make 4.4.2 Contra piso em geral Make 4.4.3 Piso cerâmico Make 4.4.4 Piso em granito Make 4.5 Piso externo 4.5.1 Piso em pedra Make 4.5.2 Piso em cimentado Make 4.6 Tampos 4.6.1 Granito Make 4.6.2 Pintura Make 5 Complementares 5.1 Paisagismo superior Buy 5.2 Paisagismo inferior Buy 5.3 Limpeza final da obra Buy 6 Demais Instalações 6.1 Academia Buy 6.2 Bar seco Buy 6.3 Bar com deck Buy 6.4 Campo de golfe Buy 6.5 Casa da criança Buy 6.6 Quadras de tênis Buy 6.7 Quadra poliesportiva Buy
  • 8.
    6.8 Horta orgânicaBuy OTMMA3 Kleyton Aghazarian Amador - 25/10/2014 20:34:01
  • 9.
    PROJETO Projeto: ResortGaia D-WBS - Dicionário WBS Fase 1 C.C. Pacote de Trabalho Descrição Entrega do PT Critério de Aceitação OK 1.1 Termo de Abertura do Projeto Aguardando 1.2 Plano do Projeto Aguardando 1.3 Relatórios Gerenciais Aguardando 1.4 Encerramento do Projeto Aguardando
  • 10.
    PROJETO Projeto: ResortGaia D-WBS - Dicionário WBS Fase 2 C.C. Pacote de Trabalho Descrição Entrega do PT Critério de Aceitação OK 2.1 Assessoria consultoria técnica Aguardando 2.2.1 Arquitetura Aguardando 2.2.2 Fundação Aguardando 2.2.3 Estrutura Aguardando 2.2.4 Instalações elétricas e hidráulicas Aguardando 2.2.5 Exaustão mecânica Aguardando 2.2.6 Paisagismo Aguardando 2.2.7 Alvenaria Aguardando 2.2.8 Instalações especiais Aguardando 2.3.1 Sondagem do Terreno Aguardando 2.3.2 Ligação Provisória Aguardando 2.3.3 Ligação Definitiva Aguardando 2.3.4 Demolições e limpeza do terreno Aguardando 2.3.5 Levantamento topográfico Aguardando 2.3.6 Controle tecnológico Aguardando 2.4.1 LEED Aguardando 2.4.2 Municipais Aguardando 2.4.3 Estaduais Aguardando 2.4.4 Ambientais Aguardando 2.5 Administração da Obra Aguardando
  • 11.
    PROJETO Projeto: ResortGaia D-WBS - Dicionário WBS Fase 3 C.C. Pacote de Trabalho Descrição Entrega do PT Critério de Aceitação OK 3.1.1 Locação da obra A construção será implantada - planimétrica e altimétrica, nos locais indicados pelos projetos, rigorosamente, de acordo com acompanhamento fiscal, correndo por sua conta e responsabilidade com a conseqüente demolição e reconsideração dos erros de alinhamento, dos ângulos e nivelamento cometidos, a opção preferencial, até pelas características da construção. Execução da locação conforme projeto topográfico Será pelo uso de instrumentos de locação topográfica. Aguardando 3.1.2 Alojamentos e tapumes Aguardando 3.1.3 Canteiro de obras Aguardando 3.1.4 Transporte interno Aguardando 3.2.1 Terraplanagem Aguardando 3.2.2 Escavação manual Aguardando 3.2.3 Desmonte de rocha Aguardando
  • 12.
    3.3.1 Infra estruturaA fundação prevista para construção é de fundação direta, tipo sapatas, com os arranques de pilares e coroamento na viga baldrame, como consta na prancha no detalhamento da estrutura e do projeto executivo estrutural a ser desenvolvido e da planilha orçamentária, não devem justamente cingir-se criteriosamente a profundidade estabelecida no projeto, porém realizar sua execução de forma a atingir a nega, no qual o solo seja suficientemente resistentes para a obra, nesta etapa construtiva estará obviamente sujeita a alterações de acordo com os resultados obtidos pelos serviços de sondagem e correspondente testes de carga que definirão a alteração necessária ao tipo de fundação a ser adotado para a edificação. Recobrimento mínimo das armaduras das estacas, de 2,5 centímetros, com proteção adequada para a resistência aos choques mecânicos durante a cravação. O concreto a ser empregado será o de FCK 25 MPa, com fator de água - cimento menor ou igual a 0,50, que será adensado por vibração e submetido a cuidadosa cura, haverá ainda controle tecnológico do concreto com a finalidade de verificar sua resistência. Execução das fundações tipo sapatas Recobrimento mínimo das armaduras das estacas, de 2,5 centím Aguardando
  • 13.
    3.3.2 Super estruturaNeste item será particularmente observado rigorosamente o projeto estrutural executivo desenvolvido, assim como aplicar as normas técnicas atinentes, em especial a NB - 1/78 (NBR 6118), NB - 5/78 (NBR 6120), NB - 11/51 (NBR 7190) e NB - 14/86 (NBR 8800), em suas redações mais recentes Fiscalizar cada etapa no processo de execução da estrutura seguindo todas as normas definidas. Execução de formas e concretagem conforme projeto executivo Fiscalizar cada etapa no processo de execução da estrutura s Aguardando 3.4.1 Paredes de alvenarias Aguardando 3.4.2 Painéis em drywall Aguardando 3.5.1 Elétrica Aguardando 3.5.2 Hidráulica Aguardando 3.5.3 Telefonia Aguardando 3.5.4 Ar Condicionado Aguardando 3.6.1 Esquadrias de madeira Aguardando 3.6.2 Esquadrias de ferro Aguardando 3.6.3 Esquadria de alumínio Aguardando 3.6.4 Vidros Aguardando 3.7.1 Elevadores inteligentes Aguardando 3.7.2 Gerador à Diesel Aguardando
  • 14.
    3.7.3 Gerador eólicovertical Especificação do equipamento adequado ao projeto arquitetônico do edifício; Realização de estudo de viabilidade de uso; Contratação do equipamento, incluindo ensaios de fábrica e em campo, bem como operação assistida; Documento especificação técnica analisado pelo corpo técnico da empresa e de consultores; Relatório do estudo de viabilidade; Inspeção em fábrica, realizando medidas de geração dentro dos resultados especificados; Realização de teste final, realizando medidas de geração dentro dos resultados dos testes de fábrica e de especificação; Instalação do equip e interligação com a instalação elétrica Realização de teste final, realizando medidas de geração den Aguardando 3.7.4 Sistema de geração de energia solar Aguardando 3.7.5 Sistema de pressurização & exaustão Aguardando 3.8.1 Madeiramento Aguardando 3.8.2 Telhas Aguardando 3.8.3 Calhas e rufos Aguardando
  • 15.
    PROJETO Projeto: ResortGaia D-WBS - Dicionário WBS Fase 4 C.C. Pacote de Trabalho Descrição Entrega do PT Critério de Aceitação OK 4.1.1 Impermeabilização do respaldo Aguardando 4.1.2 Impermeabilização de áreas frias Aguardando 4.1.3 Impermeabilização do poço do elevador Aguardando 4.1.4 Impermeabilização da cobertura de lajes e térreo Aguardando 4.1.5 Impermeabilização de reservatório Aguardando 4.2.1 Chapisco e emboço Aguardando 4.2.2 Revestimento cerâmico Aguardando 4.3.1 Cerâmica e Azulejos Aguardando 4.3.2 Gesso liso Aguardando 4.3.3 Forro gesso Aguardando 4.4.1 Lastro de concreto Aguardando 4.4.2 Contra piso em geral Aguardando 4.4.3 Piso cerâmico Aguardando 4.4.4 Piso em granito Aguardando 4.5.1 Piso em pedra Aguardando 4.5.2 Piso em cimentado Aguardando 4.6.1 Granito Aguardando 4.6.2 Pintura Aguardando
  • 16.
    PROJETO Projeto: ResortGaia D-WBS - Dicionário WBS Fase 5 C.C. Pacote de Trabalho Descrição Entrega do PT Critério de Aceitação OK 5.1 Paisagismo superior Aguardando 5.2 Paisagismo inferior Aguardando 5.3 Limpeza final da obra Aguardando
  • 17.
    PROJETO Projeto: ResortGaia D-WBS - Dicionário WBS Fase 6 C.C. Pacote de Trabalho Descrição Entrega do PT Critério de Aceitação OK 6.1 Academia Aguardando 6.2 Bar seco Aguardando 6.3 Bar com deck Aguardando 6.4 Campo de golfe Aguardando 6.5 Casa da criança Aguardando 6.6 Quadras de tênis Aguardando 6.7 Quadra poliesportiva Aguardando 6.8 Horta orgânica Aguardando
  • 18.
    PROJETO Projeto: ResortGaia RR - Registro de Risco Categoria na RBS Risco Identificado Tipo Data de Registro Qualitativo Probabilidade P Qualitativo de Impacto I Semáforo 49 2 W>Riscos técnicos>Performance Aquecimento do mercado de trabalho local e falta de profissionais disponíveis - Atraso nas obras Ameaça 25/10/2014 Improvável 0.3 Grande 0.4 0.12 49 3 W>Riscos legais>Contratos Capacidade limitada dos fornecedores. Ameaça 25/10/2014 Improvável 0.3 Média 0.2 0.06 49 4 W>Externos previsíveis>Riscos operacionais Infra-estrutura de transmissão e transformação precárias - Não garantir o fornecimento contínuo de energia Ameaça 25/10/2014 Média 0.5 Média 0.2 0.10 49 5 W>Externos previsíveis>Taxas de câmbio Aumento da taxa de câmbio vs baseline de investimento projetado - Aumento no custo dos acabamentos e equipamentos importados Ameaça 25/10/2014 Média 0.5 Grande 0.4 0.20 49 6 W>Internos não técnicos>Gerenciais Falta de fiscalização dos empreiteiros desse espaço para transgressões ambientais e trabalhistas (trabalho escravo, etc) - Crise de imagem da incorporadora e do Resort Ameaça 25/10/2014 Rara 0.1 Grande 0.4 0.05
  • 19.
    PROJETO Projeto: ResortGaia RR - Registro de Risco V.M.E. antes da resposta [R$] Resposta V.M.E. depois da resposta [R$] Sinal de alerta Proprietário Ação a tomar 49 2 8.000,00 Mitigar 0,00 BAIXA PRODUTIVIDADE - Na administração do contrato (ADM) Kleyton Aghazarian Amador Buscar profissionais qualificados de outros estados 49 3 20.000,00 Aceitar 0,00 SOBRECARGA NO ALMOXARIFADO - Na administração do contrato (ADM) Kleyton Aghazarian Amador Desenvolver planejamento de entregas parceladas para suprir as necessidades de materiais 49 4 1.000,00 Mitigar 0,00 ALTO ÍNDICE DE QUEDA DE ENERGIA - No planejamento do projeto (PLAN) - Na administração do contrato (ADM) Kleyton Aghazarian Amador Construir estação de energia para garantir fornecimento 49 5 15.000,00 Aceitar 0,00 TAXA DE CÂMBIO - No planejamento do projeto (PLAN) - Em cláusulas contratuais que protejam os principais objetivos do projeto e os direitos daí decorrentes (CONT) Kleyton Aghazarian Amador Conforme análise do cronograma do projeto, antecipar compras de materiais e equipamentos IMPORTADOS 49 6 11.000,00 Evitar 0,00 RELATÓRIOS E GFIPS MENSAIS - Em cláusulas contratuais que protejam os principais objetivos do projeto e os direitos daí decorrentes (CONT) Kleyton Aghazarian Amador Criação de uma equipe específica para a realização da fiscalização semanalmente.
  • 20.
    PROJETO Projeto: ResortGaia MA - Mapa de Aquisições Concorrência Item(s) a ser contratado Ref.WBS Fornecedores Orçamento Prazo Critérios MAKE OR BUY ultilizados Tipo de contrato 622 Preparação > Projetos Executivos > Instalações elétricas e hidráulicas 2.2.4 EgisVega Projetos Elétricos Ltda PlanVia Projetos Elétricos Ltda Setepla Projetos Elétricos Ltda 765.000,00 30/11/2012 Necessidade de fornecimento especializado Existência de fornecedores confiáveis. Preço Fixo 623 Execução > Instalações > Elétrica 3.5.1 FAÇON Instalações e Montagens Ltda MW Instalações e Montagens Ltda CERI Instalações e Montagens Ltda PEM Instalações e Montagens Ltda Setal Instalações e Montagens Ltda 2.120.000,00 25/11/2013 Capacidade (quantidade e qualidade) da equipe Necessidade de fornecimento especializado Preço Fixo 624 Preparação > Projetos Executivos > Paisagismo 2.2.6 Paisagismo São Lourenco Me Paisagismo São Lucas Me 1.524,10 30/11/2012 Existência de fornecedores confiáveis. Necessidade de fornecimento especializado Preço Fixo 625 Complementares > Paisagismo superiorComplementares > Paisagismo inferior 5.15.2 Paisagismo São Lourenco Me Paisagismo São Lucas Me 222.400,00 25/11/2013 Existência de fornecedores confiáveis. Necessidade de fornecimento especializado Preço Fixo
  • 21.
    626 Execução >Instalações > Telefonia 3.5.3 FAÇON Instalações e Montagens Ltda MW Instalações e Montagens Ltda CERI Instalações e Montagens Ltda PEM Instalações e Montagens Ltda Setal Instalações e Montagens Ltda 1.100.000,00 25/11/2013 Existência de fornecedores confiáveis. Necessidade de fornecimento especializado Preço Fixo
  • 22.
    PROJETO Projeto: ResortGaia MA - Mapa de Aquisições RFP - 622 2.2.4Preparação > Projetos Executivos > Instalações elétricas e hidráulicas NOTAS: REV. DATA DESCRIÇÃO EXEC. VERIF. APR.
  • 23.
    PROJETO Projeto: ResortGaia MA - Mapa de Aquisições RFP - 623 3.5.1Execução > Instalações > Elétrica NOTAS: REV. DATA DESCRIÇÃO EXEC. VERIF. APR.
  • 24.
    PROJETO Projeto: ResortGaia DT - Declaração de Trabalho Especificação Quantidade Unidade Cabo Afumex 3x4mm² 10210 m Cabo Afumex 3x4mm² 14514 m Cabo Afumex 3x2.5mm² 57240 m Eletroduto em aço galvanizado a 405 BR fogo, Ø1.1/2”, galvanização interna e externa, com costura removida, sem rosca, série pesada conforme norma NBR5598. Fornecido em barras de 3 metros. Incluir todos os acessórios de montagem como: Chumbadores, abraçadeiras, Eletroduto em aço galvanizado a fogo, Ø1”, galvanização interna e externa, com costura removida, sem rosca, série pesada conforme norma NBR5598. Fornecido em barras de 3 metros. Incluir todos os acessórios de montagem como: Chumbadores, abraçadeiras, luva 510 BR Eletroduto em aço galvanizado a fogo, Ø3/4”, galvanização interna e externa, com costura removida, sem rosca, série pesada conforme norma NBR5598. Fornecido em barras de 3 metros. Incluir todos os acessórios de montagem como: Chumbadores, abraçadeiras, lu 1339 BR Suportes para infra-estrutura e equipamentos, 1 cj Banco de Dutos 2 X 3 700 m Bandeja de perfilado galvanizada de 200mm. Incluir todos os acessórios de montagem. 595 BR Prazos 18 (dezoito) meses contados a partir da data de emissão da primeira ordem de serviço pela CONTRATANTE, observando o anexo Cronograma Físico. O início da execução dos SERVIÇOS ficará condicionado à emissão pela CONTRATANTE da ordem de serviço correspondente. Qualidade Requirida A Contratada é responsável pelo fornecimento de todos os produtos e serviços Complementares relacionados à Montagem Elétrica, adaptações de Construção Civil e Adaptações do Acabamento existente visando a Instalação do Sistema Elétrico da Resort Gaia, entregando-os pré-testados e liberados para o início do Comissionamento. Todo o conteúdo do fornecimento deverá ser fabricado dentro do previsto pelas mais modernas técnicas de fabricação e montagem, sendo aplicado tudo o que nestas Especificações se determina a respeito, além de que a aprovação em inspeções, ensaios e/ou testes não isentará o Fornecedor da responsabilidade "a posteriori", no tocante à qualidade de fabricação. Suporte Técnico
  • 25.
    --- Treinamento Desejado o Realizar treinamentos de segurança do trabalho; o NR-10; NR-33; NR-23; o Obrigatoriedade e uso correto dos EPI´s; o Trabalhos em altura; o PAE - Plano de Ação nas Emergências; o Treinamentos específicos de ferramentas e equipamentos se necessário; o Prevenção e combate a princípio de incêndio; o Noções de primeiros socorros. Nivel Serviço --- Garantia A Garantia Técnica dos serviços e fornecimentos, objeto desta Especificação, vai desde o início dos trabalhos de montagem é 12 meses após a emissão do Termo de Aceitação Definitiva por parte da CONTRATANTE; Local Entrega Região de Porto de Galinhas, a 60 Km de Recife, no município de Ipojuca.
  • 26.
    PROJETO Projeto: ResortGaia DT - WBS do Contrato C.C. Fase / Pacote de Trabalho Unidade Quantidade Planejada Orçamento 1 Início 424.000,00 1.1 Mobilização de pessoal gl 1 106.000,00 1.2 Entrega dos materiais gl 1 318.000,00 2 Infraestrutura 699.600,00 2.1 aprovação pela CONTRATANTE da instalação, executada pela CONTRATADA, dos caminhamentos de áreas públicas m 12000 349.800,00 2.2 aprovação pela CONTRATANTE da instalação, executada pela CONTRATADA dos caminhamentos nas áreas operacionais; m 12000 349.800,00 3 Cabos 254.400,00 3.1 aprovação pela CONTRATANTE do lançamento, executado pela CONTRATADA, dos cabos nos locais designados pela CONTRATANTE; m 24000 254.400,00 4 Equipamentos 424.000,00 4.1 aprovação pela CONTRATANTE da instalação, executada pela CONTRATADA dos equipamentos nas salas técnicas; gl 1 148.400,00 4.2 aprovação pela CONTRATANTE da instalação, executada pela CONTRATADA dos equipamentos nas áreas públicas; gl 1 169.600,00 4.3 aprovação pela CONTRATANTE da instalação, executada pela CONTRATADA dos equipamentos das áreas operacionais; gl 1 106.000,00 5 Testes 318.000,00 5.1 aprovação dos testes de instalação dos caminhamentos das áreas publicas pelo CLIENTE; gl 1 53.000,00 5.2 aprovação dos testes de instalação dos caminhamentos das áreas operacionais pelo CLIENTE; gl 1 53.000,00 5.3 aprovação dos testes de instalação dos cabos pelo CLIENTE; gl 1 106.000,00 5.4 após de sanadas pela CONTRATADA toda e qualquer pendência de montagem, escopo do Contrato. gl 1 106.000,00
  • 27.
    PROJETO Projeto: ResortGaia Equalização FAÇON InstalaçÃμes e Montagens Ltda MW InstalaçÃμes e Montagens Ltda CERI InstalaçÃμes e Montagens Ltda PEM InstalaçÃμes e Montagens Ltda Setal InstalaçÃμes Ltda Especificação Técnica Quant. Unid. Valor Unit Valor Total Quant. Unid. Valor Unit Valor Total Quant. Unid. Valor Unit Valor Total Quant. Unid. Valor Unit Valor Total Quant. Unid. Valor Unit Cabo Afumex 3x4mm² 10210 m 11,00 112.310,00 10210 m 12,00 122.520,00 10210 m 10,00 102.100,00 10210 m 13,00 132.730,00 10210 m 14,00 Cabo Afumex 3x4mm² 14514 m 12,00 174.168,00 14514 m 13,00 188.682,00 14514 m 11,00 159.654,00 14514 m 14,00 203.196,00 14514 m 15,00 Cabo Afumex 3x2.5mm² 57240 m 13,00 744.120,00 57240 m 14,00 801.360,00 57240 m 12,00 686.880,00 57240 m 15,00 858.600,00 57240 m 16,00 Eletroduto em aço galvanizado a fogo, Ø1.1/2”, galvanização interna e externa, com costura removida, sem rosca, série pesada conforme norma NBR5598. Fornecido em barras de 3 metros. Incluir todos os acessórios de montagem como: Chumbadores, abraçadeiras, 405 BR 41,00 16.605,00 405 BR 42,00 17.010,00 405 BR 40,00 16.200,00 405 BR 43,00 17.415,00 405 BR 44,00 Eletroduto em aço galvanizado a fogo, Ø1”, galvanização interna e externa, com costura removida, sem rosca, série pesada conforme norma NBR5598. Fornecido em barras de 3 metros. Incluir todos os acessórios de montagem como: Chumbadores, abraçadeiras, luva 510 BR 42,00 21.420,00 510 BR 43,00 21.930,00 510 BR 41,00 20.910,00 510 BR 44,00 22.440,00 510 BR 45,00 Eletroduto em aço galvanizado a fogo, Ø3/4”, galvanização interna e externa, com costura removida, sem rosca, série pesada conforme norma NBR5598. Fornecido em barras de 3 metros. Incluir todos os acessórios de montagem como: Chumbadores, abraçadeiras, lu 1339 BR 43,00 57.577,00 1339 BR 44,00 58.916,00 1339 BR 42,00 56.238,00 1339 BR 45,00 60.255,00 1339 BR 46,00 Suportes para infra-estrutura e equipamentos, 1 cj 2,00 2,00 1 cj 3,00 3,00 1 cj 1,00 1,00 1 cj 4,00 4,00 1 cj 5,00 Banco de Dutos 2 X 3 700 m 310,00 217.000,00 700 m 320,00 224.000,00 700 m 300,00 210.000,00 700 m 330,00 231.000,00 700 m 340,00 Bandeja de perfilado galvanizada de 200mm. Incluir 595 BR 50,00 29.750,00 595 BR 60,00 35.700,00 595 BR 40,00 23.800,00 595 BR 70,00 41.650,00 595 BR 80,00 todos os acessórios de montagem.
  • 28.
    PROJETO Projeto: ResortGaia SP - Sistema de Pontuação Id Critério Classificatório Comercial Peso FAÇON InstalaçÃμes e Montagens Ltda MW InstalaçÃμes e Montagens Ltda CERI InstalaçÃμes e Montagens Ltda PEM InstalaçÃμes e Montagens Ltda Setal InstalaçÃμes e Montagens Ltda Nota Média Nota Média Nota Média Nota Média Nota Média 718 Alinhamento com DT 5 8 40 6 30 10 50 9 45 9 45 719 Tempo de mercado da empresa 3 9 27 7 21 9 27 10 30 7 21 Id Critério Classificatório Técnico Peso FAÇON InstalaçÃμes e Montagens Ltda MW InstalaçÃμes e Montagens Ltda CERI InstalaçÃμes e Montagens Ltda PEM InstalaçÃμes e Montagens Ltda Setal InstalaçÃμes e Montagens Ltda Nota Média Nota Média Nota Média Nota Média Nota Média 720 Alinhamento com DT 5 8 40 7 35 10 50 9 45 8 40 721 Atestado de capacidade técnica 4 7 28 7 28 9 36 8 32 9 36 722 Localização física da empresa 2 5 10 2 4 8 16 9 18 9 18
  • 29.
    PROJETO Projeto: ResortGaia BM - Boletim de Medição Item Descrição Unidade Orçamento da Fase Peso[%] Quant Planejada Quant Realizada Critério[%] Avanço Físico Planejado Avanço Físico Realizado [%] 1 Início - 424.000,00 20 - - - - - - 1.1 Mobilização de pessoal gl - - 1 1 25 106.000,00 106.000,00 100 1.2 Entrega dos materiais gl - - 1 0 75 318.000,00 0,00 0 2 Infraestrutura - 699.600,00 33 - - - - - - 2.1 aprovação pela CONTRATANTE da instalação, executada pela CONTRATADA, dos caminhamentos de áreas públicas m - - 12000 100 50 349.800,00 2.903,34 0.83 2.2 aprovação pela CONTRATANTE da instalação, executada pela CONTRATADA dos caminhamentos nas áreas operacionais; m - - 12000 100 50 349.800,00 2.903,34 0.83 3 Cabos - 254.400,00 12 - - - - - - 3.1 aprovação pela CONTRATANTE do lançamento, executado pela CONTRATADA, dos cabos nos locais designados pela CONTRATANTE; m - - 24000 50 100 254.400,00 534,24 0.21 4 Equipamentos - 424.000,00 20 - - - - - - 4.1 aprovação pela CONTRATANTE da instalação, executada pela CONTRATADA dos equipamentos nas salas técnicas; gl - - 1 0 35 148.400,00 0,00 0 4.2 aprovação pela CONTRATANTE da instalação, executada pela CONTRATADA dos equipamentos nas áreas públicas; gl - - 1 0 40 169.600,00 0,00 0 4.3 aprovação pela CONTRATANTE da instalação, executada pela CONTRATADA dos equipamentos das áreas operacionais; gl - - 1 0 25 106.000,00 0,00 0 5 Testes - 318.000,00 15 - - - - - - 5.1 aprovação dos testes de instalação dos caminhamentos das áreas publicas pelo CLIENTE; gl - - 1 0 16.67 53.000,00 0,00 0 5.2 aprovação dos testes de instalação dos caminhamentos das áreas operacionais pelo CLIENTE; gl - - 1 0 16.67 53.000,00 0,00 0
  • 30.
    5.3 aprovação dostestes de instalação dos cabos pelo CLIENTE; gl - - 1 0 33.33 106.000,00 0,00 0 5.4 após de sanadas pela CONTRATADA toda e qualquer pendência de montagem, escopo do Contrato. gl - - 1 0 33.33 106.000,00 0,00 0 TOTAL - - - 2.120.000, 00 2.120.000,00 112.340,92 8.49
  • 31.
    PROJETO Projeto: ResortGaia MA - Mapa de Aquisições RFP - 624 2.2.6Preparação > Projetos Executivos > Paisagismo NOTAS: REV. DATA DESCRIÇÃO EXEC. VERIF. APR.
  • 32.
    PROJETO Projeto: ResortGaia MA - Mapa de Aquisições RFP - 625 5.15.2Complementares > Paisagismo superiorComplementares > Paisagismo inferior NOTAS: REV. DATA DESCRIÇÃO EXEC. VERIF. APR.
  • 33.
    PROJETO Projeto: ResortGaia MA - Mapa de Aquisições RFP - 626 3.5.3Execução > Instalações > Telefonia NOTAS: REV. DATA DESCRIÇÃO EXEC. VERIF. APR.
  • 34.
    PROJETO Projeto: ResortGaia Fluxograma de Execução