TAP - Termo de Abertura do Projeto 
Projeto 
Condominio Green Village 
Descrição 
Condominio de casas horizontais com certificação LEED 
Justificativa 
Redução do custo operacional do condomínio, apelo ecológico, atendimento a necessidade mundial de redução do 
consumo de recursos naturais. 
Objetivo S.M.A.R.T. 
Construção de condomínio de casas com sistema de uso racional de água, energia e lixo, obtendo o certificado LEED 
do projeto, mantendo o custo e prazo médio de construção. 
Requisitos 
Casas estilo sobrado 
2 dorm e 1 suite 
Garagem para 2 carros 
Area de lazer nos fundos com churrasqueira 
Designação 
PM alocado: Marcio Milhorança 
Milestones 
Aprovação do TAP 
Aprovação Pré-Projeto 
Lançamento Comercial 
Inicio das obras 
Entrega Chaves 
Término Garantia 
Orçamento 
R$ 5.325.000,00 
Riscos 
Aumento custo do crédito 
Chuvas além do normal durante o período de construção 
Data, Assinatura do Sponsor 
06/12/2014 - Aprovado 
Projeto aprovado pois possui lucro liquido estimado ao término de 42%
ISH - Registro de Stakeholder Online 
Cadastro 
Stakeholder Posição Papel no Projeto Email Telefone Celular 
Darcio Fonseca Santos Diretoria Financeira Sponsor do Projeto dfonseca.santos@gmail.com 
FELIPE BAPTISTA LOPES Diretoria Aquisições Membro da Equipe de Projeto felipe.baptista.lopes@gmail.com 
Felix Zulian Fagundes Diretoria Implantação - Controle 
de obras 
Membro da Equipe de Projeto felixfagundes@yahoo.com.br 
MARCIO MARCELO 
MILHORANÇA 
Diretoria Implantação - Ger de 
Projetos 
Gerente do Projeto milhoranca1909@gmail.com 
camilla rosa paz Controle de Qualidade Membro da Equipe de Projeto camillapaz@odebrecht.com
WBS - Estrutura de Decomposição do Trabalho 
Descomposição 
C.C. Fase / Subfase / Pacote de Trabalho Análise M/B 
1 Estudo 
1.1 Definição de Local Make 
1.2 Definiçõ do Potencial Construtivo Buy 
1.3 Pesquisa de mercado Buy 
2 Briefing 
2.1 Definição do produto Make 
2.2 Definição da Forma Construtiva Make 
3 Projeto Básico 
3.1 Projeto Preliminar de Arquitetura Buy 
3.2 Orçamento de Obra Make 
3.3 Viabilidade de Projeto Make 
4 Aprovação 
4.1 Licenças Buy 
4.2 Alvarás Buy 
4.3 Documentos Make 
5 Lançamento da Campanha 
5.1 Definição da Campanha Buy 
5.2 Vendas Buy 
6 Construção 
6.1 Execução de Obra Buy 
6.2 Projeto Executivo Buy 
7 Entrega 
7.1 Assistência Técnica Buy 
7.2 Fase Pós Entrega Make
Fluxograma de Iniciação
Fluxograma de Planejamento
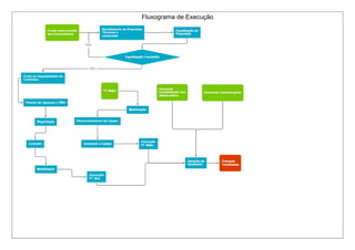
Fluxograma de Execução
Fluxograma de Monitoramento & Controle
Fluxograma de Encerramento

Condominio Green Village

  • 1.
    TAP - Termode Abertura do Projeto Projeto Condominio Green Village Descrição Condominio de casas horizontais com certificação LEED Justificativa Redução do custo operacional do condomínio, apelo ecológico, atendimento a necessidade mundial de redução do consumo de recursos naturais. Objetivo S.M.A.R.T. Construção de condomínio de casas com sistema de uso racional de água, energia e lixo, obtendo o certificado LEED do projeto, mantendo o custo e prazo médio de construção. Requisitos Casas estilo sobrado 2 dorm e 1 suite Garagem para 2 carros Area de lazer nos fundos com churrasqueira Designação PM alocado: Marcio Milhorança Milestones Aprovação do TAP Aprovação Pré-Projeto Lançamento Comercial Inicio das obras Entrega Chaves Término Garantia Orçamento R$ 5.325.000,00 Riscos Aumento custo do crédito Chuvas além do normal durante o período de construção Data, Assinatura do Sponsor 06/12/2014 - Aprovado Projeto aprovado pois possui lucro liquido estimado ao término de 42%
  • 2.
    ISH - Registrode Stakeholder Online Cadastro Stakeholder Posição Papel no Projeto Email Telefone Celular Darcio Fonseca Santos Diretoria Financeira Sponsor do Projeto dfonseca.santos@gmail.com FELIPE BAPTISTA LOPES Diretoria Aquisições Membro da Equipe de Projeto felipe.baptista.lopes@gmail.com Felix Zulian Fagundes Diretoria Implantação - Controle de obras Membro da Equipe de Projeto felixfagundes@yahoo.com.br MARCIO MARCELO MILHORANÇA Diretoria Implantação - Ger de Projetos Gerente do Projeto milhoranca1909@gmail.com camilla rosa paz Controle de Qualidade Membro da Equipe de Projeto camillapaz@odebrecht.com
  • 3.
    WBS - Estruturade Decomposição do Trabalho Descomposição C.C. Fase / Subfase / Pacote de Trabalho Análise M/B 1 Estudo 1.1 Definição de Local Make 1.2 Definiçõ do Potencial Construtivo Buy 1.3 Pesquisa de mercado Buy 2 Briefing 2.1 Definição do produto Make 2.2 Definição da Forma Construtiva Make 3 Projeto Básico 3.1 Projeto Preliminar de Arquitetura Buy 3.2 Orçamento de Obra Make 3.3 Viabilidade de Projeto Make 4 Aprovação 4.1 Licenças Buy 4.2 Alvarás Buy 4.3 Documentos Make 5 Lançamento da Campanha 5.1 Definição da Campanha Buy 5.2 Vendas Buy 6 Construção 6.1 Execução de Obra Buy 6.2 Projeto Executivo Buy 7 Entrega 7.1 Assistência Técnica Buy 7.2 Fase Pós Entrega Make
  • 4.
  • 5.
  • 6.
  • 7.
  • 8.