PROJETO Multi Station TAP - Termo de Abertura do Projeto
Nome
Multi Station
Descrição
A empresa Movement Equipamento LTDA consiste em uma empresa que está no mercado de Desenvolvimento de
Projetos para aparelho de musculação há 05 ano, visando atender aos clientes que precisam de otimização de espaço
e aparelhos multifuncionais.
Justificativa
Esse projeto vem para atender a um necessidade do comercio Brasileiro, que não encontramos produtos com essas
características que irão atender a uma antiga e ao mesmo tempo nova necessidade dos cliente que é a otimização do
espaço.
Objetivo S.M.A.R.T.
Nosso objetivo é fornecer projetos de aparelhos que atendam as necessidades dos nossos clientes, seja para cliente
que iram utilizar os aparelhos em suas próprias casas ou estabelecimento comerciais.
Requisitos
Os requisitos desse projeto é que o seu produto atenda as necessidades dos cliente e alcance aos objetivos propostos,
o produto desse projeto será um projeto de um aparelho de ginastica, para atender ao publico que utilizam aparelhos
de ginasticas, mas não podem ir a uma academia e também para Hotéis ou outros departamentos comerciais que
desejam proporcionar aos seus clientes uma sala de ginastica completa, moderna e eficaz, não tem espaço físico a sua
disposição.
Designação
Alexandre Gil - Gerente do Projeto
Ana Lucia Wolff Bueno - Gerência de Escopo
Fernando Darcie - Gerência de Tempo
Marco Coghi - Sponsor do Projeto
Marsol Bandeira - Gerência de Engenharia Produtos
Vitor Pagani - Gerência Custos
Wilson Guguido Gerência de Aquisições
Milestones
1 - Gerência Projeto
2 - Estudos Preliminares
3 - Desenvolvimento Projeto
4 - Produção
5 - Comercialização
6 - Pós - Vendas
Orçamento
O custo do projeto é de R$ 50.000 mil reais, que será divido em desenvolvimento R$ 20.000 e na produção em R$
30.000.
Riscos
Os riscos identificados, é do produto não ser aprovado pelos clientes e consequentemente não atender as
necessidades e nem o objetivo do projeto.
Data, Assinatura do Sponsor
30/11/-0001 - Aprovado
OTMMA3 Alexandre Gil - 04/05/2014 16:31:08
PROJETO Multi Station ISH - Registro de Stakeholder
Stakeholder Posição Papel no
Projeto
Email Telefone Celular
Alexandre Gil Gerente do Projeto Gerente do Projeto alexandre.gilll@gmail.com
Ana Lucia Wolff
Bueno
Gerência de Escopo Membro da Equipe de
Projeto
analuwolff@hotmail.com
Fernando Darcie Gerência de Tempo Membro da Equipe de
Projeto
ferdarcie@gmail.com
Marco Coghi Sponsor do Projeto Sponsor do Projeto prof@marcocoghi.com.br
Marsol Bandeira Gerência de
Engenharia Produtos
Membro da Equipe de
Projeto
marsol.bandeira@gmail.com
Vitor Pagani Gerência Custos Membro da Equipe de
Projeto
vitorpagani@hotmail.com
Wilson Guguido Gerência de
Aquisições
Membro da Equipe de
Projeto
wilson.guguido@gmail.com
PROJETO Multi Station ISH - Registro de Stakeholder
Classificação Outras Caracteristicas Requisitos Superficiais Estrátegia
Gerenciar com atenção Proatividade.
Responsabilidade.
Trabalho em equipe.
Boa comunicação.
Liderança da equipe
Conhecimento em Processos.
Conhecimento Comprovado na Área de
Gerenciamento de Escopo do Projeto.
Formação em MBA em Gerenciamento de Projetos -
FGV
Certificação PMI
Será responsável pela organização de todos os
processos do projetos, desenvolver uma boa
liderança da equipe e responsável por manter um
excelente clima com a equipe e com o sponsor do
projeto.
Gerenciar com atenção Proatividade.
Responsabilidade.
Trabalho em equipe.
Boa comunicação.
Conhecimento Comprovado na Área de
Gerenciamento de Escopo do Projeto.
Formação em MBA em Gerenciamento de Projetos -
FGV
Certificação PMI
Será responsável pela criação, desenvolvimento e
controle das mudanças que forem relacionadas com o
Escopo do Projeto, realizar a divulgação para todos
os membros da equipe em relação as mudanças e
terá responsabilidade por facilitar a integração ent
Gerenciar com atenção Proatividade.
Responsabilidade.
Trabalho em equipe.
Boa comunicação.
Conhecimento Comprovado na Área de
Gerenciamento de Escopo do Projeto.
Formação em MBA em Gerenciamento de Projetos -
FGV
Certificação PMI
Será responsável pela criação, desenvolvimento e
controle das mudanças que forem relacionadas com o
Cronograma do Projeto, realizar a divulgação para
todos os membros da equipe em relação as
mudanças e terá responsabilidade por facilitar a
integração
Gerenciar com atenção
Gerenciar com atenção Proatividade.
Responsabilidade.
Trabalho em equipe.
Boa comunicação.
Conhecimento Comprovado na Área de
Gerenciamento de Engenharia de Produtos
Formação em MBA em Gerenciamento de Projetos -
FGV
Certificação PMI
Será responsável pela criação, desenvolvimento e
controle das mudanças que forem relacionadas com a
Estrutura do Projeto, realizar a divulgação para todos
os membros da equipe em relação as mudanças e
terá responsabilidade por facilitar a integração
Gerenciar com atenção Proatividade.
Responsabilidade.
Trabalho em equipe.
Boa comunicação.
Conhecimento Comprovado na Área de
Gerenciamento de Escopo do Projeto.
Formação em MBA em Gerenciamento de Projetos -
FGV
Certificação PMI
Será responsável pela criação, desenvolvimento e
controle das mudanças que forem relacionadas com
Custos do Projeto, realizar a divulgação para todos os
membros da equipe em relação as mudanças e terá
responsabilidade por facilitar a integração entre
Gerenciar com atenção Proatividade.
Responsabilidade.
Trabalho em equipe.
Boa comunicação.
Conhecimento Comprovado na Área de
Gerenciamento de Aquisição do Projeto.
Formação em MBA em Gerenciamento de Projetos -
FGV
Certificação PMI
Será responsável pela criação, desenvolvimento e
controle das mudanças que forem relacionadas com a
área de Aquisição do Projeto, realizar a divulgação
para todos os membros da equipe em relação as
mudanças e terá responsabilidade por facilitar a in
PROJETO Multi Station WBS
C.C. Fase / Pacote de Trabalho Análise M/B
1 Gerência Projeto
1.1 Termo Abertura Make
1.2 Escopo Produto Make
1.3 Criação da WBS Make
1.4 Definição de Custos Make
1.5 Definição do Cronograma Make
1.6 Registro de Risco Make
1.7 Declaração Trabalho Make
2 Estudos Preliminares
2.1 Pesquisa de Mercado Buy
2.2 Estudo Ergonômia Buy
2.3 Levantamento de Necessidades Buy
3 Desenvolvimento Projeto
3.1 Desenho Inicial do Produto Make
3.2 Prototipo do Produto Make
3.3 Teste de Funcionabilidade Make
4 Produção
4.1 Planejamento Buy
4.2 Produção Buy
4.3 Controle de Qualidade Make
5 Comercialização
5.1 Marketing Buy
5.2 Planej. Vendas Buy
5.3 Transporte Produto Make
5.4 Treinamento Utilização Make
5.5 Treinamento Montagem Make
6 Pós - Vendas
6.1 Suporte - Via Fone Buy
6.2 Assistência Técnica Buy
6.3 Garantia Buy
OTMMA3 Alexandre Gil - 04/05/2014 16:31:08
PROJETO Multi Station Fluxograma de Planejamento
PROJETO Multi Station Fluxograma de Execução
PROJETO Multi Station Fluxograma de Monitoramento & Controle
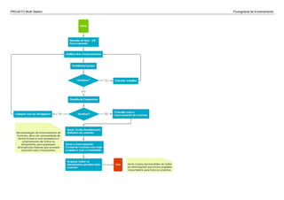
PROJETO Multi Station Fluxograma de Encerramento
OTMMA3 Alexandre Gil - 04/05/2014 16:31:08
PROJETO Multi Station MA - Mapa de Aquisições
Concorrência Item(s) a ser contratado Ref.WBS Fornecedores Orçamento Prazo Critérios MAKE OR BUY ultilizados Tipo de contrato
253 Pós - Vendas > Suporte - Via
Fone
6 . 1 Auto Atendimento -
S/A
Suporte - Telefônico -
S/A
1.000,00 15/05/2014 Compartilhamentos de riscos
Existência de fornecedores confiáveis.
Restrições de prazo
Restrições de custo
Necessidade de fornecimento especializado
Capacidade (quantidade e qualidade) da equipe
Desenvolvimento de parcerias com novos fornecedores
Preço Fixo
246 Estudos Preliminares >
Pesquisa de Mercado
2 . 1 AD Vantage
Marketing Integrado
GS&MD - Pesquisas
Instituto Análise e
Pesquisas do Brasil
3.000,00 05/05/2014 Compartilhamentos de riscos
Desenvolvimento de parcerias com novos fornecedores
O core business da empresa
Existência de fornecedores confiáveis.
Restrições de prazo
Restrições de custo
Necessidade de fornecimento especializado
Capacidade (quantidade e qualidade) da equipe
Preço Fixo
247 Estudos Preliminares > Estudo
Ergonômia
2 . 2 AD Vantage
Marketing Integrado
GS&MD - Pesquisas
Instituto Análise e
Pesquisas do Brasil
2.000,00 06/05/2014 Compartilhamentos de riscos
Existência de fornecedores confiáveis.
Restrições de prazo
Restrições de custo
Necessidade de fornecimento especializado
Capacidade (quantidade e qualidade) da equipe
Desenvolvimento de parcerias com novos fornecedores
Problemas legais ou de segurança da informação
Preço Fixo
248 Estudos Preliminares >
Levantamento de
Necessidades
2 . 3 AD Vantage
Marketing Integrado
GS&MD - Pesquisas
Instituto Análise e
Pesquisas do Brasil
1.000,00 07/05/2014 Problemas legais ou de segurança da informação
Compartilhamentos de riscos
Desenvolvimento de parcerias com novos fornecedores
Existência de fornecedores confiáveis.
Restrições de prazo
Restrições de custo
Necessidade de fornecimento especializado
Capacidade (quantidade e qualidade) da equipe
Preço Fixo
249 Produção > Planejamento 4 . 1 Torre Alpina
Equipamentos
Brasil Sport Fitness |
Academia em
Condomínios
Equipamentos de
Ginástica
1.000,00 08/05/2014 Existência de fornecedores confiáveis.
Restrições de prazo
Restrições de custo
Necessidade de absorção da tecnologia
Necessidade de fornecimento especializado
Capacidade (quantidade e qualidade) da equipe
Desenvolvimento de parcerias com novos fornecedores
Problemas legais ou de segurança da informação
Compartilhamentos de riscos
O core business da empresa
Preço Fixo
250 Produção > Produção 4 . 2 Torre Alpina
Equipamentos
Brasil Sport Fitness |
Academia em
Condomínios
Equipamentos de
Ginástica
3.000,00 12/05/2014 Restrições de prazo
Restrições de custo
Necessidade de absorção da tecnologia
Necessidade de fornecimento especializado
Capacidade (quantidade e qualidade) da equipe
Desenvolvimento de parcerias com novos fornecedores
Problemas legais ou de segurança da informação
Compartilhamentos de riscos
O core business da empresa
Existência de fornecedores confiáveis.
Tempo e Material
251 Comercialização > Marketing 5 . 1 VIP Propaganda e
Marketing
Socci Comunicação
V2 PROPAGANDA &
MARKETING
4.000,00 12/05/2014 Desenvolvimento de parcerias com novos fornecedores
Problemas legais ou de segurança da informação
Compartilhamentos de riscos
O core business da empresa
Necessidade de fornecimento especializado
Capacidade (quantidade e qualidade) da equipe
Existência de fornecedores confiáveis.
Restrições de prazo
Restrições de custo
Preço Fixo
252 Comercialização > Planej.
Vendas
5 . 2 VIP Propaganda e
Marketing
Socci Comunicação
V2 PROPAGANDA &
MARKETING
4.000,00 13/05/2014 Compartilhamentos de riscos
O core business da empresa
Existência de fornecedores confiáveis.
Restrições de prazo
Restrições de custo
Necessidade de fornecimento especializado
Capacidade (quantidade e qualidade) da equipe
Desenvolvimento de parcerias com novos fornecedores
Problemas legais ou de segurança da informação
Preço Fixo
254 Pós - Vendas > Assistência
Técnica
6 . 2 Torre Alpina
Equipamentos
Brasil Sport Fitness |
Academia em
Condomínios
Equipamentos de
Ginástica
1.000,00 16/05/2014 Compartilhamentos de riscos
Existência de fornecedores confiáveis.
Restrições de prazo
Restrições de custo
Necessidade de absorção da tecnologia
Necessidade de fornecimento especializado
Capacidade (quantidade e qualidade) da equipe
Problemas legais ou de segurança da informação
Desenvolvimento de parcerias com novos fornecedores
Tempo e Material
255 Pós - Vendas > Garantia 6 . 3 Torre Alpina
Equipamentos
Brasil Sport Fitness |
Academia em
Condomínios
Equipamentos de
Ginástica
1.000,00 19/05/2014 Capacidade (quantidade e qualidade) da equipe
Necessidade de fornecimento especializado
Necessidade de absorção da tecnologia
Restrições de custo
Restrições de prazo
Existência de fornecedores confiáveis.
Compartilhamentos de riscos
Problemas legais ou de segurança da informação
Desenvolvimento de parcerias com novos fornecedores
Tempo e Material
PROJETO Multi Station MA - Mapa de Aquisições
RFP - 253
6 . 1 Pós - Vendas > Suporte - Via Fone
NOTAS:
REV. DATA DESCRIÇÃO EXEC. VERIF. APR.
PROJETO Multi Station DT - Declaração de Trabalho
Especificação Quantidade Unidade
Compartilhamento do Risco 50 %
Prazo Entrega 100 %
Custo 100 %
Qualidade de Atendimento 100 %
Prazos
O prazo para a entrega do produto, que é a estrutura de Suporte - Via Fone é para o dia 15/05/2014
Qualidade Requirida
A qualidade terá que apresentar qual é a capacidade de atendimento aos clientes, tempo de espera dos cliente em
relação a finalização da ligação e a sua satisfação que será medida através de uma pesquisa após o atendimento.
Suporte Técnico
Os atendentes do tele-Marketing, terão que ter o conhecimento técnico minimo para poder atender e resolver os
problemas dos clientes no menor tempo possível e caso não possam resolver irão solicitar apoio ao nosso Setor de
Engenharia do Produto.
Treinamento Desejado
Os treinamentos necessários serão em relação ao conhecimento da Montagem e a Utilização do equipamento e um
conhecimento de manutenção do produto, onde todos os membros da equipe deverão passar e conhecer as
características do produto que a empresa trabalha, para poder ajudar os nossos clientes de forma eficiente e eficaz, em
nosso suporte.
Nivel Serviço
O nível de serviço de manutenção desejado, será de responsabilidade do contrato em não deixar o Tele-Marketing
parar de funcionar.
Garantia
A garantia do contratado, terá que cobrir quaisquer problemas em relação ao funcionamento do Tele-Marketing.
Principalmente que o risco do projeto estará sendo divido entre contrato e contratante.
Local Entrega
O Local de entrega será na sede da Empresa, Movement Equipamentos LTDA
PROJETO Multi Station DT - WBS do Contrato
C.C. Fase / Pacote de Trabalho Unidade Quantidade
Planejada
Orçamento
30 Pós - Vendas 3.000,00
30.1 Suporte - Via Fone Serviço 1 1.000,00
30.2 Assistência Técnica Serviço 1 1.000,00
30.3 Garantia Serviço 1 1.000,00
PROJETO Multi Station Equalização
Auto Atendimento - S/A Suporte - Telefônico - S/A
Especificação Técnica Quant. Unid. Valor
Unit
Valor
Total
Quant. Unid. Valor
Unit
Valor
Total
Compartilhamento do Risco 0,00 0,00 0,00 0,00
Prazo Entrega 0,00 0,00 0,00 0,00
Custo 0,00 0,00 0,00 0,00
Qualidade de Atendimento 0,00 0,00 0,00 0,00
PROJETO Multi Station SP - Sistema de Pontuação
Id Critério Classificatório Comercial Peso Auto Atendimento - S/A Suporte - Telefônico -
S/A
Nota Média Nota Média
214 Tempo de resposta a um atendimento 4 7 28 9 36
219 Aceitação para Criação de Parceria 4 8 32 8 32
218 Condições de Pagamentos 5 7 35 7 35
217 Localização física da empresa 3 9 27 9 27
216 Atestado de capacidade técnica 4 7 28 8 32
215 Tempo de mercado da empresa 5 8 40 5 25
Id Critério Classificatório Técnico Peso Auto Atendimento - S/A Suporte - Telefônico -
S/A
Nota Média Nota Média
220 Estrutura comprovada para suporte técnico 5 8 40 6 30
221 Alinhamento com DT 5 6 30 8 40
222 Atestado de capacidade técnica 5 8 40 6 30
223 Histórico de relacionamento com o cliente 4 7 28 7 28
PROJETO Multi Station BM - Boletim de Medição
Item Descrição Unidade Orçamento da Fase Peso[%] Quant
Planejada
Quant
Realizada
Critério[%] Avanço Físico Planejado Avanço Físico Realizado [%]
30 Pós - Vendas - 3.000,00 100 - - - - - -
30.1 Suporte - Via Fone Serviço - - 1 0 33.33 1.000,00 0,00 0
30.2 Assistência Técnica Serviço - - 1 0 33.33 1.000,00 0,00 0
30.3 Garantia Serviço - - 1 0 33.33 1.000,00 0,00 0
TOTAL - - - 3.000,00 3.000,00 0,00 0
PROJETO Multi Station MA - Mapa de Aquisições
RFP - 246
2 . 1 Estudos Preliminares > Pesquisa de Mercado
NOTAS:
REV. DATA DESCRIÇÃO EXEC. VERIF. APR.
PROJETO Multi Station DT - Declaração de Trabalho
Especificação Quantidade Unidade
Qualidade das Informações 100 %
Custo 100 %
Prazo Entrega 100 %
Compartilhamento de Risco 100 %
Prazos
O prazo para a entrega do produto que é a Pesquisa de Mercado é para o dia 05/05/2014
Qualidade Requirida
A qualidade requerida é que a Pesquisa de Mercado nos demonstre o maior numero de informações possíveis, sobre o
mercado de Aparelhos de ginasticas, para que possamos criar o melhor aparelho e entendermos o que o mercado
busque e atenda a sua carência desse segmento e auxiliar a empresa de Marketing e divulgação.
Suporte Técnico
A empresa contratada terá que apresentar os requisitos necessários de conhecimento técnico sobre a Estudo e
levantamento de informações sobre o Mercado no ramo que a o estudo no caso o serviço foi contratado.
Treinamento Desejado
O treinamento nessa Declaração de Trabalho não se aplica o que deverá ser feito é que os resultados e a pesquisa em
si, deverão ser apresentadas a equipe da Movement Equipamentos LTDA e todas as duvidas deverão ser esclarecidas
sobre a Pesquisa.
Nivel Serviço
Não se aplicada a essa tipo de contratação de serviço.
Garantia
A garantia do contratado, terá que cobrir quaisquer problemas em relação ao Estudo Preliminar do Mercado.
Principalmente que o risco do projeto estará sendo divido entre contrato e contratante.
Local Entrega
O Local de entrega será na sede da Empresa, Movement Equipamentos LTDA
PROJETO Multi Station DT - WBS do Contrato
C.C. Fase / Pacote de Trabalho Unidade Quantidade
Planejada
Orçamento
8 Estudo Prelimirna 6.000,00
8.1 Pesquisa de Mercado Uni 1 3.000,00
8.2 Estudo Ergonômia Uni 1 2.000,00
8.3 Levantamento de Necessidades Uni 1 1.000,00
PROJETO Multi Station Equalização
AD Vantage Marketing Integrado GS&MD - Pesquisas Instituto Análise e Pesquisas do
Brasil
Especificação Técnica Quant. Unid. Valor
Unit
Valor
Total
Quant. Unid. Valor
Unit
Valor
Total
Quant. Unid. Valor
Unit
Valor
Total
Qualidade das Informações 0,00 0,00 0,00 0,00 0,00 0,00
Custo 0,00 0,00 0,00 0,00 0,00 0,00
Prazo Entrega 0,00 0,00 0,00 0,00 0,00 0,00
Compartilhamento de Risco 0,00 0,00 0,00 0,00 0,00 0,00
PROJETO Multi Station BM - Boletim de Medição
Item Descrição Unidade Orçamento da Fase Peso[%] Quant
Planejada
Quant
Realizada
Critério[%] Avanço Físico Planejado Avanço Físico Realizado [%]
8 Estudo Prelimirna - 6.000,00 100 - - - - - -
8.1 Pesquisa de Mercado Uni - - 1 0 50 3.000,00 0,00 0
8.2 Estudo Ergonômia Uni - - 1 0 33.33 2.000,00 0,00 0
8.3 Levantamento de Necessidades Uni - - 1 0 16.67 1.000,00 0,00 0
TOTAL - - - 6.000,00 6.000,00 0,00 0
PROJETO Multi Station MA - Mapa de Aquisições
RFP - 247
2 . 2 Estudos Preliminares > Estudo Ergonômia
NOTAS:
REV. DATA DESCRIÇÃO EXEC. VERIF. APR.
PROJETO Multi Station MA - Mapa de Aquisições
RFP - 248
2 . 3 Estudos Preliminares > Levantamento de Necessidades
NOTAS:
REV. DATA DESCRIÇÃO EXEC. VERIF. APR.
PROJETO Multi Station MA - Mapa de Aquisições
RFP - 249
4 . 1 Produção > Planejamento
NOTAS:
REV. DATA DESCRIÇÃO EXEC. VERIF. APR.
PROJETO Multi Station DT - Declaração de Trabalho
Especificação Quantidade Unidade
Qualidade dos Produtos 100 %
Prazo Entrega 100 %
Compartilhamento do Risco 100 %
Custos 100 %
Prazos
O prazo para a entrega do produto relacionado a Documentação do Planejamento da produção do nosso produto, será
no dia 08/05/2014
Qualidade Requirida
A qualidade requerida nessa contratação será de qualidade garantida, onde a empresa contratada garanta a realização
dos processos produtos, conforme o seu Plano de Produção.
Suporte Técnico
A empresa contratada terá que apresentar os requisitos necessários de conhecimento técnico sobre o Planejamento da
Produção e as informações sobre o assunto para garantir que a produção irá seguir conforme planejada.
Treinamento Desejado
Os treinamentos necessários será em relação ao conhecimento da Montagem e a Utilização do equipamento e um
conhecimento de manutenção do produto, onde todos os membros da equipe deverão passar e conhecer as
características, inclusive da sua utilização do produto que a empresa trabalha, para poder auxiliar a produção se estar
ciente do que estão construindo e para que o produto será utilizado.
Nivel Serviço
O nível de serviço é de manutenção, será exigido que após a entrega da Documentação a empresa contratada, faça
auditorias em relação ao processos produto e se estiver de acordo com o planejado e caso não esteja verifique o que
está de errado, tome as decisões necessárias, documente os fatos e atualize o Planejamento de Produção,
demonstrando os impactos causados.
Garantia
A garantia do contratado, terá que cobrir quaisquer problemas em relação aos produtos que possam apresentar algum
defeito em campo. Principalmente porque o risco do projeto estará sendo divido entre contrato e contratante, em um
formato de parcerias, estipulado em contrato.
Local Entrega
O Local de entrega será na sede da Empresa, Movement Equipamentos LTDA
PROJETO Multi Station DT - WBS do Contrato
C.C. Fase / Pacote de Trabalho Unidade Quantidade
Planejada
Orçamento
7 Produção 4.000,00
7.1 Planejamento Uni 1 1.000,00
7.2 Produção Serviço 1 3.000,00
PROJETO Multi Station Equalização
Torre Alpina Equipamentos Brasil Sport Fitness | Academia em
CondomÃ-nios
Equipamentos de Ginástica‎ -
S/A
Especificação Técnica Quant. Unid. Valor
Unit
Valor
Total
Quant. Unid. Valor
Unit
Valor
Total
Quant. Unid. Valor
Unit
Valor
Total
Qualidade dos Produtos 0,00 0,00 0,00 0,00 0,00 0,00
Prazo Entrega 0,00 0,00 0,00 0,00 0,00 0,00
Compartilhamento do Risco 0,00 0,00 0,00 0,00 0,00 0,00
Custos 0,00 0,00 0,00 0,00 0,00 0,00
PROJETO Multi Station BM - Boletim de Medição
Item Descrição Unidade Orçamento da Fase Peso[%] Quant
Planejada
Quant
Realizada
Critério[%] Avanço Físico Planejado Avanço Físico Realizado [%]
7 Produção - 4.000,00 100 - - - - - -
7.1 Planejamento Uni - - 1 0 25 1.000,00 0,00 0
7.2 Produção Serviço - - 1 0 75 3.000,00 0,00 0
TOTAL - - - 4.000,00 4.000,00 0,00 0
PROJETO Multi Station MA - Mapa de Aquisições
RFP - 250
4 . 2 Produção > Produção
NOTAS:
REV. DATA DESCRIÇÃO EXEC. VERIF. APR.
PROJETO Multi Station MA - Mapa de Aquisições
RFP - 251
5 . 1 Comercialização > Marketing
NOTAS:
REV. DATA DESCRIÇÃO EXEC. VERIF. APR.
PROJETO Multi Station DT - Declaração de Trabalho
Especificação Quantidade Unidade
Qualidade das Informações 100 %
Prazo Entrega 100 %
Compartilhamento do Risco 100 %
Histórico Projetos Similares 25 %
Prazos
O prazo para a entrega do produto o Plano Comercialização de Marketing é de 12/05/2014
Qualidade Requirida
A qualidade requerida para esse Plano de Marketing é fornecer uma plano completo com todos os requisitos
necessários para se lança o produto no mercado e seguindo as boas praticas de vendas e de comercialização.
Suporte Técnico
A empresa contratada terá que apresentar os requisitos necessários de conhecimento técnico sobre a Comercialização
de Marketing no ramo que o serviço foi contratado.
Treinamento Desejado
Os treinamentos necessários será em relação ao conhecimento da Montagem e a Utilização do equipamento e um
conhecimento de manutenção do produto, onde todos os membros da equipe deverão passar e conhecer as
características do produto que a empresa trabalha, para poder ajudar os nossos na criação do Plano Comercialização
de Marketing de venda do produto.
Nivel Serviço
A manutenção do serviço será acionada dependendo dos resultados de vendas que a empresa apresentar, a empresa
contratada deverá revisar o plano de Marketing e documentar todos os pontos que jugar necessários alteração e
posteriormente os impactos que essas alterações causaram.
Garantia
A garantia do contratado, terá que cobrir quaisquer problemas em relação ao Plano de Marketing que foi contratado em
relação aos informações que foram apresentadas. Principalmente porque o risco do projeto estará sendo divido entre
contrato e contratante, em um formato de parcerias, estipulado em contrato.
Local Entrega
O Local de entrega será na sede da Empresa, Movement Equipamentos LTDA
PROJETO Multi Station DT - WBS do Contrato
C.C. Fase / Pacote de Trabalho Unidade Quantidade
Planejada
Orçamento
5 Comercialização 8.000,00
5.1 Marketing Uni 1 4.000,00
5.2 Planejamento Vendas Uni 1 4.000,00
PROJETO Multi Station Equalização
VIP Propaganda e Marketing Socci Comunicação V2 PROPAGANDA & MARKETING
Especificação Técnica Quant. Unid. Valor
Unit
Valor
Total
Quant. Unid. Valor
Unit
Valor
Total
Quant. Unid. Valor
Unit
Valor
Total
Qualidade das Informações 0,00 0,00 0,00 0,00 0,00 0,00
Prazo Entrega 0,00 0,00 0,00 0,00 0,00 0,00
Compartilhamento do Risco 0,00 0,00 0,00 0,00 0,00 0,00
Histórico Projetos Similares 0,00 0,00 0,00 0,00 0,00 0,00
PROJETO Multi Station BM - Boletim de Medição
Item Descrição Unidade Orçamento da Fase Peso[%] Quant
Planejada
Quant
Realizada
Critério[%] Avanço Físico Planejado Avanço Físico Realizado [%]
5 Comercialização - 8.000,00 100 - - - - - -
5.1 Marketing Uni - - 1 0 50 4.000,00 0,00 0
5.2 Planejamento Vendas Uni - - 1 0 50 4.000,00 0,00 0
TOTAL - - - 8.000,00 8.000,00 0,00 0
PROJETO Multi Station MA - Mapa de Aquisições
RFP - 252
5 . 2 Comercialização > Planej. Vendas
NOTAS:
REV. DATA DESCRIÇÃO EXEC. VERIF. APR.
PROJETO Multi Station MA - Mapa de Aquisições
RFP - 254
6 . 2 Pós - Vendas > Assistência Técnica
NOTAS:
REV. DATA DESCRIÇÃO EXEC. VERIF. APR.
PROJETO Multi Station MA - Mapa de Aquisições
RFP - 255
6 . 3 Pós - Vendas > Garantia
NOTAS:
REV. DATA DESCRIÇÃO EXEC. VERIF. APR.
PROJETO Multi Station RR - Registro de Risco
Categoria na RBS Risco Identificado Tipo Data de
Registro
Qualitativo Probabilidade P Qualitativo de Impacto I Semáforo
1 W>Internos não técnicos>Custo O desenvolvimento e a produção dos aparelhos de
ginasticas ultrapassarem o orçamento estipulado
pelo Sponsor, por ser um produto que está sendo
desenvolvido.
Ameaça 1/5/2014 Provável 0.7 Grande 0.4 0.28
2 Inconsistência sobre a Pesquisa de Mercado que foi
contratada.
Ameaça 1/5/2014 Média 0.5 Muito Grande 0.8 0.40
3 W>Riscos
técnicos>Complexidade do projeto
Devido ao fornecedor está executando um projeto
que é piloto e lançamento, deverá seguir ao projeto
e caso ocorra alguma divergência o fornecedor
deverá entrar em contato com o Contratante
Ameaça 1/5/2014 Improvável 0.3 Grande 0.4 0.12
4 W>Riscos técnicos>Performance O projetos não atender aos requisitos de
funcionalidade que o mesmo foi criado.
Ameaça 1/5/2014 Improvável 0.3 Grande 0.4 0.12
5 O produtor atender a mais publico do que planejado
e termos dificuldades na produção do produto.
Oportunidade 1/5/2014 Provável 0.7 Insignificante 0.05 0.04
PROJETO Multi Station RR - Registro de Risco
V.M.E. antes da resposta [R$] Resposta V.M.E. depois da resposta [R$] Sinal de alerta Proprietário Ação a tomar
1 0,07 Evitar 0,28 Sinal de alerta será divergência
entre o valor planejado x valor real
que foi gasto.
Alexandre Gil Buscar utilizar as boas praticas na geração das
estimativas de custos e criar um forma de medição e
verificar dos valores que estão sendo gasto.
2 0,05 Transferir 0,40 Esse sinal será em relação ao
resultado sobre o resultado da
pesquisa causar duvida nos
gerentes
Alexandre Gil A ação será transferir esse risco para o Contratante,
através de clausulas no Contrato com a empresa
responsável pela pesquisa.
3 0,30 Aceitar 0,12 Esse sinal será o contato que o
fornecedor irá precisa fazer para
resolver a divergência na
estrutura, com o Contratante.
Alexandre Gil As divergências de estruturas como o projeto é
pioneiro, poderá acontecer, mas a alteração do
projeto somente será feita pela Empresa Moviment
Equipamentos LTDA.
4 0,30 Transferir 0,12 Quando o produto for apresentado
na fase desenvolvimento com o
protótipo para os teste.
Alexandre Gil A ação será transferir esse risco para o Contratante,
através de clausulas no Contrato com a empresa
responsável pela pesquisa.
5 0,05 Compartilhar 0,04 A demanda aumentar e ser maior
que a capacidade de produção do
fornecedor.
Alexandre Gil Caso ocorra essa oportunidade se o fornecedor
conseguir atender a nova demanda, será
apresentado uma bonificação que essa clausula
estará descrita no contrato do fornecedor.

Projeto - Multi Station - LX

  • 1.
    PROJETO Multi StationTAP - Termo de Abertura do Projeto Nome Multi Station Descrição A empresa Movement Equipamento LTDA consiste em uma empresa que está no mercado de Desenvolvimento de Projetos para aparelho de musculação há 05 ano, visando atender aos clientes que precisam de otimização de espaço e aparelhos multifuncionais. Justificativa Esse projeto vem para atender a um necessidade do comercio Brasileiro, que não encontramos produtos com essas características que irão atender a uma antiga e ao mesmo tempo nova necessidade dos cliente que é a otimização do espaço. Objetivo S.M.A.R.T. Nosso objetivo é fornecer projetos de aparelhos que atendam as necessidades dos nossos clientes, seja para cliente que iram utilizar os aparelhos em suas próprias casas ou estabelecimento comerciais. Requisitos Os requisitos desse projeto é que o seu produto atenda as necessidades dos cliente e alcance aos objetivos propostos, o produto desse projeto será um projeto de um aparelho de ginastica, para atender ao publico que utilizam aparelhos de ginasticas, mas não podem ir a uma academia e também para Hotéis ou outros departamentos comerciais que desejam proporcionar aos seus clientes uma sala de ginastica completa, moderna e eficaz, não tem espaço físico a sua disposição. Designação Alexandre Gil - Gerente do Projeto Ana Lucia Wolff Bueno - Gerência de Escopo Fernando Darcie - Gerência de Tempo Marco Coghi - Sponsor do Projeto Marsol Bandeira - Gerência de Engenharia Produtos Vitor Pagani - Gerência Custos Wilson Guguido Gerência de Aquisições Milestones 1 - Gerência Projeto 2 - Estudos Preliminares 3 - Desenvolvimento Projeto 4 - Produção 5 - Comercialização 6 - Pós - Vendas Orçamento O custo do projeto é de R$ 50.000 mil reais, que será divido em desenvolvimento R$ 20.000 e na produção em R$ 30.000. Riscos Os riscos identificados, é do produto não ser aprovado pelos clientes e consequentemente não atender as necessidades e nem o objetivo do projeto. Data, Assinatura do Sponsor 30/11/-0001 - Aprovado OTMMA3 Alexandre Gil - 04/05/2014 16:31:08
  • 2.
    PROJETO Multi StationISH - Registro de Stakeholder Stakeholder Posição Papel no Projeto Email Telefone Celular Alexandre Gil Gerente do Projeto Gerente do Projeto alexandre.gilll@gmail.com Ana Lucia Wolff Bueno Gerência de Escopo Membro da Equipe de Projeto analuwolff@hotmail.com Fernando Darcie Gerência de Tempo Membro da Equipe de Projeto ferdarcie@gmail.com Marco Coghi Sponsor do Projeto Sponsor do Projeto prof@marcocoghi.com.br Marsol Bandeira Gerência de Engenharia Produtos Membro da Equipe de Projeto marsol.bandeira@gmail.com Vitor Pagani Gerência Custos Membro da Equipe de Projeto vitorpagani@hotmail.com Wilson Guguido Gerência de Aquisições Membro da Equipe de Projeto wilson.guguido@gmail.com
  • 3.
    PROJETO Multi StationISH - Registro de Stakeholder Classificação Outras Caracteristicas Requisitos Superficiais Estrátegia Gerenciar com atenção Proatividade. Responsabilidade. Trabalho em equipe. Boa comunicação. Liderança da equipe Conhecimento em Processos. Conhecimento Comprovado na Área de Gerenciamento de Escopo do Projeto. Formação em MBA em Gerenciamento de Projetos - FGV Certificação PMI Será responsável pela organização de todos os processos do projetos, desenvolver uma boa liderança da equipe e responsável por manter um excelente clima com a equipe e com o sponsor do projeto. Gerenciar com atenção Proatividade. Responsabilidade. Trabalho em equipe. Boa comunicação. Conhecimento Comprovado na Área de Gerenciamento de Escopo do Projeto. Formação em MBA em Gerenciamento de Projetos - FGV Certificação PMI Será responsável pela criação, desenvolvimento e controle das mudanças que forem relacionadas com o Escopo do Projeto, realizar a divulgação para todos os membros da equipe em relação as mudanças e terá responsabilidade por facilitar a integração ent Gerenciar com atenção Proatividade. Responsabilidade. Trabalho em equipe. Boa comunicação. Conhecimento Comprovado na Área de Gerenciamento de Escopo do Projeto. Formação em MBA em Gerenciamento de Projetos - FGV Certificação PMI Será responsável pela criação, desenvolvimento e controle das mudanças que forem relacionadas com o Cronograma do Projeto, realizar a divulgação para todos os membros da equipe em relação as mudanças e terá responsabilidade por facilitar a integração Gerenciar com atenção Gerenciar com atenção Proatividade. Responsabilidade. Trabalho em equipe. Boa comunicação. Conhecimento Comprovado na Área de Gerenciamento de Engenharia de Produtos Formação em MBA em Gerenciamento de Projetos - FGV Certificação PMI Será responsável pela criação, desenvolvimento e controle das mudanças que forem relacionadas com a Estrutura do Projeto, realizar a divulgação para todos os membros da equipe em relação as mudanças e terá responsabilidade por facilitar a integração Gerenciar com atenção Proatividade. Responsabilidade. Trabalho em equipe. Boa comunicação. Conhecimento Comprovado na Área de Gerenciamento de Escopo do Projeto. Formação em MBA em Gerenciamento de Projetos - FGV Certificação PMI Será responsável pela criação, desenvolvimento e controle das mudanças que forem relacionadas com Custos do Projeto, realizar a divulgação para todos os membros da equipe em relação as mudanças e terá responsabilidade por facilitar a integração entre
  • 4.
    Gerenciar com atençãoProatividade. Responsabilidade. Trabalho em equipe. Boa comunicação. Conhecimento Comprovado na Área de Gerenciamento de Aquisição do Projeto. Formação em MBA em Gerenciamento de Projetos - FGV Certificação PMI Será responsável pela criação, desenvolvimento e controle das mudanças que forem relacionadas com a área de Aquisição do Projeto, realizar a divulgação para todos os membros da equipe em relação as mudanças e terá responsabilidade por facilitar a in
  • 5.
    PROJETO Multi StationWBS C.C. Fase / Pacote de Trabalho Análise M/B 1 Gerência Projeto 1.1 Termo Abertura Make 1.2 Escopo Produto Make 1.3 Criação da WBS Make 1.4 Definição de Custos Make 1.5 Definição do Cronograma Make 1.6 Registro de Risco Make 1.7 Declaração Trabalho Make 2 Estudos Preliminares 2.1 Pesquisa de Mercado Buy 2.2 Estudo Ergonômia Buy 2.3 Levantamento de Necessidades Buy 3 Desenvolvimento Projeto 3.1 Desenho Inicial do Produto Make 3.2 Prototipo do Produto Make 3.3 Teste de Funcionabilidade Make 4 Produção 4.1 Planejamento Buy 4.2 Produção Buy 4.3 Controle de Qualidade Make 5 Comercialização 5.1 Marketing Buy 5.2 Planej. Vendas Buy 5.3 Transporte Produto Make 5.4 Treinamento Utilização Make 5.5 Treinamento Montagem Make 6 Pós - Vendas 6.1 Suporte - Via Fone Buy 6.2 Assistência Técnica Buy 6.3 Garantia Buy OTMMA3 Alexandre Gil - 04/05/2014 16:31:08
  • 6.
    PROJETO Multi StationFluxograma de Planejamento
  • 7.
    PROJETO Multi StationFluxograma de Execução
  • 8.
    PROJETO Multi StationFluxograma de Monitoramento & Controle
  • 9.
    PROJETO Multi StationFluxograma de Encerramento
  • 10.
    OTMMA3 Alexandre Gil- 04/05/2014 16:31:08
  • 11.
    PROJETO Multi StationMA - Mapa de Aquisições Concorrência Item(s) a ser contratado Ref.WBS Fornecedores Orçamento Prazo Critérios MAKE OR BUY ultilizados Tipo de contrato 253 Pós - Vendas > Suporte - Via Fone 6 . 1 Auto Atendimento - S/A Suporte - Telefônico - S/A 1.000,00 15/05/2014 Compartilhamentos de riscos Existência de fornecedores confiáveis. Restrições de prazo Restrições de custo Necessidade de fornecimento especializado Capacidade (quantidade e qualidade) da equipe Desenvolvimento de parcerias com novos fornecedores Preço Fixo 246 Estudos Preliminares > Pesquisa de Mercado 2 . 1 AD Vantage Marketing Integrado GS&MD - Pesquisas Instituto Análise e Pesquisas do Brasil 3.000,00 05/05/2014 Compartilhamentos de riscos Desenvolvimento de parcerias com novos fornecedores O core business da empresa Existência de fornecedores confiáveis. Restrições de prazo Restrições de custo Necessidade de fornecimento especializado Capacidade (quantidade e qualidade) da equipe Preço Fixo 247 Estudos Preliminares > Estudo Ergonômia 2 . 2 AD Vantage Marketing Integrado GS&MD - Pesquisas Instituto Análise e Pesquisas do Brasil 2.000,00 06/05/2014 Compartilhamentos de riscos Existência de fornecedores confiáveis. Restrições de prazo Restrições de custo Necessidade de fornecimento especializado Capacidade (quantidade e qualidade) da equipe Desenvolvimento de parcerias com novos fornecedores Problemas legais ou de segurança da informação Preço Fixo 248 Estudos Preliminares > Levantamento de Necessidades 2 . 3 AD Vantage Marketing Integrado GS&MD - Pesquisas Instituto Análise e Pesquisas do Brasil 1.000,00 07/05/2014 Problemas legais ou de segurança da informação Compartilhamentos de riscos Desenvolvimento de parcerias com novos fornecedores Existência de fornecedores confiáveis. Restrições de prazo Restrições de custo Necessidade de fornecimento especializado Capacidade (quantidade e qualidade) da equipe Preço Fixo
  • 12.
    249 Produção >Planejamento 4 . 1 Torre Alpina Equipamentos Brasil Sport Fitness | Academia em Condomínios Equipamentos de Ginástica 1.000,00 08/05/2014 Existência de fornecedores confiáveis. Restrições de prazo Restrições de custo Necessidade de absorção da tecnologia Necessidade de fornecimento especializado Capacidade (quantidade e qualidade) da equipe Desenvolvimento de parcerias com novos fornecedores Problemas legais ou de segurança da informação Compartilhamentos de riscos O core business da empresa Preço Fixo 250 Produção > Produção 4 . 2 Torre Alpina Equipamentos Brasil Sport Fitness | Academia em Condomínios Equipamentos de Ginástica 3.000,00 12/05/2014 Restrições de prazo Restrições de custo Necessidade de absorção da tecnologia Necessidade de fornecimento especializado Capacidade (quantidade e qualidade) da equipe Desenvolvimento de parcerias com novos fornecedores Problemas legais ou de segurança da informação Compartilhamentos de riscos O core business da empresa Existência de fornecedores confiáveis. Tempo e Material 251 Comercialização > Marketing 5 . 1 VIP Propaganda e Marketing Socci Comunicação V2 PROPAGANDA & MARKETING 4.000,00 12/05/2014 Desenvolvimento de parcerias com novos fornecedores Problemas legais ou de segurança da informação Compartilhamentos de riscos O core business da empresa Necessidade de fornecimento especializado Capacidade (quantidade e qualidade) da equipe Existência de fornecedores confiáveis. Restrições de prazo Restrições de custo Preço Fixo
  • 13.
    252 Comercialização >Planej. Vendas 5 . 2 VIP Propaganda e Marketing Socci Comunicação V2 PROPAGANDA & MARKETING 4.000,00 13/05/2014 Compartilhamentos de riscos O core business da empresa Existência de fornecedores confiáveis. Restrições de prazo Restrições de custo Necessidade de fornecimento especializado Capacidade (quantidade e qualidade) da equipe Desenvolvimento de parcerias com novos fornecedores Problemas legais ou de segurança da informação Preço Fixo 254 Pós - Vendas > Assistência Técnica 6 . 2 Torre Alpina Equipamentos Brasil Sport Fitness | Academia em Condomínios Equipamentos de Ginástica 1.000,00 16/05/2014 Compartilhamentos de riscos Existência de fornecedores confiáveis. Restrições de prazo Restrições de custo Necessidade de absorção da tecnologia Necessidade de fornecimento especializado Capacidade (quantidade e qualidade) da equipe Problemas legais ou de segurança da informação Desenvolvimento de parcerias com novos fornecedores Tempo e Material 255 Pós - Vendas > Garantia 6 . 3 Torre Alpina Equipamentos Brasil Sport Fitness | Academia em Condomínios Equipamentos de Ginástica 1.000,00 19/05/2014 Capacidade (quantidade e qualidade) da equipe Necessidade de fornecimento especializado Necessidade de absorção da tecnologia Restrições de custo Restrições de prazo Existência de fornecedores confiáveis. Compartilhamentos de riscos Problemas legais ou de segurança da informação Desenvolvimento de parcerias com novos fornecedores Tempo e Material
  • 14.
    PROJETO Multi StationMA - Mapa de Aquisições RFP - 253 6 . 1 Pós - Vendas > Suporte - Via Fone NOTAS: REV. DATA DESCRIÇÃO EXEC. VERIF. APR.
  • 15.
    PROJETO Multi StationDT - Declaração de Trabalho Especificação Quantidade Unidade Compartilhamento do Risco 50 % Prazo Entrega 100 % Custo 100 % Qualidade de Atendimento 100 % Prazos O prazo para a entrega do produto, que é a estrutura de Suporte - Via Fone é para o dia 15/05/2014 Qualidade Requirida A qualidade terá que apresentar qual é a capacidade de atendimento aos clientes, tempo de espera dos cliente em relação a finalização da ligação e a sua satisfação que será medida através de uma pesquisa após o atendimento. Suporte Técnico Os atendentes do tele-Marketing, terão que ter o conhecimento técnico minimo para poder atender e resolver os problemas dos clientes no menor tempo possível e caso não possam resolver irão solicitar apoio ao nosso Setor de Engenharia do Produto. Treinamento Desejado Os treinamentos necessários serão em relação ao conhecimento da Montagem e a Utilização do equipamento e um conhecimento de manutenção do produto, onde todos os membros da equipe deverão passar e conhecer as características do produto que a empresa trabalha, para poder ajudar os nossos clientes de forma eficiente e eficaz, em nosso suporte. Nivel Serviço O nível de serviço de manutenção desejado, será de responsabilidade do contrato em não deixar o Tele-Marketing parar de funcionar. Garantia A garantia do contratado, terá que cobrir quaisquer problemas em relação ao funcionamento do Tele-Marketing. Principalmente que o risco do projeto estará sendo divido entre contrato e contratante. Local Entrega O Local de entrega será na sede da Empresa, Movement Equipamentos LTDA
  • 16.
    PROJETO Multi StationDT - WBS do Contrato C.C. Fase / Pacote de Trabalho Unidade Quantidade Planejada Orçamento 30 Pós - Vendas 3.000,00 30.1 Suporte - Via Fone Serviço 1 1.000,00 30.2 Assistência Técnica Serviço 1 1.000,00 30.3 Garantia Serviço 1 1.000,00
  • 17.
    PROJETO Multi StationEqualização Auto Atendimento - S/A Suporte - Telefônico - S/A Especificação Técnica Quant. Unid. Valor Unit Valor Total Quant. Unid. Valor Unit Valor Total Compartilhamento do Risco 0,00 0,00 0,00 0,00 Prazo Entrega 0,00 0,00 0,00 0,00 Custo 0,00 0,00 0,00 0,00 Qualidade de Atendimento 0,00 0,00 0,00 0,00
  • 18.
    PROJETO Multi StationSP - Sistema de Pontuação Id Critério Classificatório Comercial Peso Auto Atendimento - S/A Suporte - Telefônico - S/A Nota Média Nota Média 214 Tempo de resposta a um atendimento 4 7 28 9 36 219 Aceitação para Criação de Parceria 4 8 32 8 32 218 Condições de Pagamentos 5 7 35 7 35 217 Localização física da empresa 3 9 27 9 27 216 Atestado de capacidade técnica 4 7 28 8 32 215 Tempo de mercado da empresa 5 8 40 5 25 Id Critério Classificatório Técnico Peso Auto Atendimento - S/A Suporte - Telefônico - S/A Nota Média Nota Média 220 Estrutura comprovada para suporte técnico 5 8 40 6 30 221 Alinhamento com DT 5 6 30 8 40 222 Atestado de capacidade técnica 5 8 40 6 30 223 Histórico de relacionamento com o cliente 4 7 28 7 28
  • 19.
    PROJETO Multi StationBM - Boletim de Medição Item Descrição Unidade Orçamento da Fase Peso[%] Quant Planejada Quant Realizada Critério[%] Avanço Físico Planejado Avanço Físico Realizado [%] 30 Pós - Vendas - 3.000,00 100 - - - - - - 30.1 Suporte - Via Fone Serviço - - 1 0 33.33 1.000,00 0,00 0 30.2 Assistência Técnica Serviço - - 1 0 33.33 1.000,00 0,00 0 30.3 Garantia Serviço - - 1 0 33.33 1.000,00 0,00 0 TOTAL - - - 3.000,00 3.000,00 0,00 0
  • 20.
    PROJETO Multi StationMA - Mapa de Aquisições RFP - 246 2 . 1 Estudos Preliminares > Pesquisa de Mercado NOTAS: REV. DATA DESCRIÇÃO EXEC. VERIF. APR.
  • 21.
    PROJETO Multi StationDT - Declaração de Trabalho Especificação Quantidade Unidade Qualidade das Informações 100 % Custo 100 % Prazo Entrega 100 % Compartilhamento de Risco 100 % Prazos O prazo para a entrega do produto que é a Pesquisa de Mercado é para o dia 05/05/2014 Qualidade Requirida A qualidade requerida é que a Pesquisa de Mercado nos demonstre o maior numero de informações possíveis, sobre o mercado de Aparelhos de ginasticas, para que possamos criar o melhor aparelho e entendermos o que o mercado busque e atenda a sua carência desse segmento e auxiliar a empresa de Marketing e divulgação. Suporte Técnico A empresa contratada terá que apresentar os requisitos necessários de conhecimento técnico sobre a Estudo e levantamento de informações sobre o Mercado no ramo que a o estudo no caso o serviço foi contratado. Treinamento Desejado O treinamento nessa Declaração de Trabalho não se aplica o que deverá ser feito é que os resultados e a pesquisa em si, deverão ser apresentadas a equipe da Movement Equipamentos LTDA e todas as duvidas deverão ser esclarecidas sobre a Pesquisa. Nivel Serviço Não se aplicada a essa tipo de contratação de serviço. Garantia A garantia do contratado, terá que cobrir quaisquer problemas em relação ao Estudo Preliminar do Mercado. Principalmente que o risco do projeto estará sendo divido entre contrato e contratante. Local Entrega O Local de entrega será na sede da Empresa, Movement Equipamentos LTDA
  • 22.
    PROJETO Multi StationDT - WBS do Contrato C.C. Fase / Pacote de Trabalho Unidade Quantidade Planejada Orçamento 8 Estudo Prelimirna 6.000,00 8.1 Pesquisa de Mercado Uni 1 3.000,00 8.2 Estudo Ergonômia Uni 1 2.000,00 8.3 Levantamento de Necessidades Uni 1 1.000,00
  • 23.
    PROJETO Multi StationEqualização AD Vantage Marketing Integrado GS&MD - Pesquisas Instituto Análise e Pesquisas do Brasil Especificação Técnica Quant. Unid. Valor Unit Valor Total Quant. Unid. Valor Unit Valor Total Quant. Unid. Valor Unit Valor Total Qualidade das Informações 0,00 0,00 0,00 0,00 0,00 0,00 Custo 0,00 0,00 0,00 0,00 0,00 0,00 Prazo Entrega 0,00 0,00 0,00 0,00 0,00 0,00 Compartilhamento de Risco 0,00 0,00 0,00 0,00 0,00 0,00
  • 24.
    PROJETO Multi StationBM - Boletim de Medição Item Descrição Unidade Orçamento da Fase Peso[%] Quant Planejada Quant Realizada Critério[%] Avanço Físico Planejado Avanço Físico Realizado [%] 8 Estudo Prelimirna - 6.000,00 100 - - - - - - 8.1 Pesquisa de Mercado Uni - - 1 0 50 3.000,00 0,00 0 8.2 Estudo Ergonômia Uni - - 1 0 33.33 2.000,00 0,00 0 8.3 Levantamento de Necessidades Uni - - 1 0 16.67 1.000,00 0,00 0 TOTAL - - - 6.000,00 6.000,00 0,00 0
  • 25.
    PROJETO Multi StationMA - Mapa de Aquisições RFP - 247 2 . 2 Estudos Preliminares > Estudo Ergonômia NOTAS: REV. DATA DESCRIÇÃO EXEC. VERIF. APR.
  • 26.
    PROJETO Multi StationMA - Mapa de Aquisições RFP - 248 2 . 3 Estudos Preliminares > Levantamento de Necessidades NOTAS: REV. DATA DESCRIÇÃO EXEC. VERIF. APR.
  • 27.
    PROJETO Multi StationMA - Mapa de Aquisições RFP - 249 4 . 1 Produção > Planejamento NOTAS: REV. DATA DESCRIÇÃO EXEC. VERIF. APR.
  • 28.
    PROJETO Multi StationDT - Declaração de Trabalho Especificação Quantidade Unidade Qualidade dos Produtos 100 % Prazo Entrega 100 % Compartilhamento do Risco 100 % Custos 100 % Prazos O prazo para a entrega do produto relacionado a Documentação do Planejamento da produção do nosso produto, será no dia 08/05/2014 Qualidade Requirida A qualidade requerida nessa contratação será de qualidade garantida, onde a empresa contratada garanta a realização dos processos produtos, conforme o seu Plano de Produção. Suporte Técnico A empresa contratada terá que apresentar os requisitos necessários de conhecimento técnico sobre o Planejamento da Produção e as informações sobre o assunto para garantir que a produção irá seguir conforme planejada. Treinamento Desejado Os treinamentos necessários será em relação ao conhecimento da Montagem e a Utilização do equipamento e um conhecimento de manutenção do produto, onde todos os membros da equipe deverão passar e conhecer as características, inclusive da sua utilização do produto que a empresa trabalha, para poder auxiliar a produção se estar ciente do que estão construindo e para que o produto será utilizado. Nivel Serviço O nível de serviço é de manutenção, será exigido que após a entrega da Documentação a empresa contratada, faça auditorias em relação ao processos produto e se estiver de acordo com o planejado e caso não esteja verifique o que está de errado, tome as decisões necessárias, documente os fatos e atualize o Planejamento de Produção, demonstrando os impactos causados. Garantia A garantia do contratado, terá que cobrir quaisquer problemas em relação aos produtos que possam apresentar algum defeito em campo. Principalmente porque o risco do projeto estará sendo divido entre contrato e contratante, em um formato de parcerias, estipulado em contrato. Local Entrega O Local de entrega será na sede da Empresa, Movement Equipamentos LTDA
  • 29.
    PROJETO Multi StationDT - WBS do Contrato C.C. Fase / Pacote de Trabalho Unidade Quantidade Planejada Orçamento 7 Produção 4.000,00 7.1 Planejamento Uni 1 1.000,00 7.2 Produção Serviço 1 3.000,00
  • 30.
    PROJETO Multi StationEqualização Torre Alpina Equipamentos Brasil Sport Fitness | Academia em CondomÃ-nios Equipamentos de Ginástica‎ - S/A Especificação Técnica Quant. Unid. Valor Unit Valor Total Quant. Unid. Valor Unit Valor Total Quant. Unid. Valor Unit Valor Total Qualidade dos Produtos 0,00 0,00 0,00 0,00 0,00 0,00 Prazo Entrega 0,00 0,00 0,00 0,00 0,00 0,00 Compartilhamento do Risco 0,00 0,00 0,00 0,00 0,00 0,00 Custos 0,00 0,00 0,00 0,00 0,00 0,00
  • 31.
    PROJETO Multi StationBM - Boletim de Medição Item Descrição Unidade Orçamento da Fase Peso[%] Quant Planejada Quant Realizada Critério[%] Avanço Físico Planejado Avanço Físico Realizado [%] 7 Produção - 4.000,00 100 - - - - - - 7.1 Planejamento Uni - - 1 0 25 1.000,00 0,00 0 7.2 Produção Serviço - - 1 0 75 3.000,00 0,00 0 TOTAL - - - 4.000,00 4.000,00 0,00 0
  • 32.
    PROJETO Multi StationMA - Mapa de Aquisições RFP - 250 4 . 2 Produção > Produção NOTAS: REV. DATA DESCRIÇÃO EXEC. VERIF. APR.
  • 33.
    PROJETO Multi StationMA - Mapa de Aquisições RFP - 251 5 . 1 Comercialização > Marketing NOTAS: REV. DATA DESCRIÇÃO EXEC. VERIF. APR.
  • 34.
    PROJETO Multi StationDT - Declaração de Trabalho Especificação Quantidade Unidade Qualidade das Informações 100 % Prazo Entrega 100 % Compartilhamento do Risco 100 % Histórico Projetos Similares 25 % Prazos O prazo para a entrega do produto o Plano Comercialização de Marketing é de 12/05/2014 Qualidade Requirida A qualidade requerida para esse Plano de Marketing é fornecer uma plano completo com todos os requisitos necessários para se lança o produto no mercado e seguindo as boas praticas de vendas e de comercialização. Suporte Técnico A empresa contratada terá que apresentar os requisitos necessários de conhecimento técnico sobre a Comercialização de Marketing no ramo que o serviço foi contratado. Treinamento Desejado Os treinamentos necessários será em relação ao conhecimento da Montagem e a Utilização do equipamento e um conhecimento de manutenção do produto, onde todos os membros da equipe deverão passar e conhecer as características do produto que a empresa trabalha, para poder ajudar os nossos na criação do Plano Comercialização de Marketing de venda do produto. Nivel Serviço A manutenção do serviço será acionada dependendo dos resultados de vendas que a empresa apresentar, a empresa contratada deverá revisar o plano de Marketing e documentar todos os pontos que jugar necessários alteração e posteriormente os impactos que essas alterações causaram. Garantia A garantia do contratado, terá que cobrir quaisquer problemas em relação ao Plano de Marketing que foi contratado em relação aos informações que foram apresentadas. Principalmente porque o risco do projeto estará sendo divido entre contrato e contratante, em um formato de parcerias, estipulado em contrato. Local Entrega O Local de entrega será na sede da Empresa, Movement Equipamentos LTDA
  • 35.
    PROJETO Multi StationDT - WBS do Contrato C.C. Fase / Pacote de Trabalho Unidade Quantidade Planejada Orçamento 5 Comercialização 8.000,00 5.1 Marketing Uni 1 4.000,00 5.2 Planejamento Vendas Uni 1 4.000,00
  • 36.
    PROJETO Multi StationEqualização VIP Propaganda e Marketing Socci Comunicação V2 PROPAGANDA & MARKETING Especificação Técnica Quant. Unid. Valor Unit Valor Total Quant. Unid. Valor Unit Valor Total Quant. Unid. Valor Unit Valor Total Qualidade das Informações 0,00 0,00 0,00 0,00 0,00 0,00 Prazo Entrega 0,00 0,00 0,00 0,00 0,00 0,00 Compartilhamento do Risco 0,00 0,00 0,00 0,00 0,00 0,00 Histórico Projetos Similares 0,00 0,00 0,00 0,00 0,00 0,00
  • 37.
    PROJETO Multi StationBM - Boletim de Medição Item Descrição Unidade Orçamento da Fase Peso[%] Quant Planejada Quant Realizada Critério[%] Avanço Físico Planejado Avanço Físico Realizado [%] 5 Comercialização - 8.000,00 100 - - - - - - 5.1 Marketing Uni - - 1 0 50 4.000,00 0,00 0 5.2 Planejamento Vendas Uni - - 1 0 50 4.000,00 0,00 0 TOTAL - - - 8.000,00 8.000,00 0,00 0
  • 38.
    PROJETO Multi StationMA - Mapa de Aquisições RFP - 252 5 . 2 Comercialização > Planej. Vendas NOTAS: REV. DATA DESCRIÇÃO EXEC. VERIF. APR.
  • 39.
    PROJETO Multi StationMA - Mapa de Aquisições RFP - 254 6 . 2 Pós - Vendas > Assistência Técnica NOTAS: REV. DATA DESCRIÇÃO EXEC. VERIF. APR.
  • 40.
    PROJETO Multi StationMA - Mapa de Aquisições RFP - 255 6 . 3 Pós - Vendas > Garantia NOTAS: REV. DATA DESCRIÇÃO EXEC. VERIF. APR.
  • 41.
    PROJETO Multi StationRR - Registro de Risco Categoria na RBS Risco Identificado Tipo Data de Registro Qualitativo Probabilidade P Qualitativo de Impacto I Semáforo 1 W>Internos não técnicos>Custo O desenvolvimento e a produção dos aparelhos de ginasticas ultrapassarem o orçamento estipulado pelo Sponsor, por ser um produto que está sendo desenvolvido. Ameaça 1/5/2014 Provável 0.7 Grande 0.4 0.28 2 Inconsistência sobre a Pesquisa de Mercado que foi contratada. Ameaça 1/5/2014 Média 0.5 Muito Grande 0.8 0.40 3 W>Riscos técnicos>Complexidade do projeto Devido ao fornecedor está executando um projeto que é piloto e lançamento, deverá seguir ao projeto e caso ocorra alguma divergência o fornecedor deverá entrar em contato com o Contratante Ameaça 1/5/2014 Improvável 0.3 Grande 0.4 0.12 4 W>Riscos técnicos>Performance O projetos não atender aos requisitos de funcionalidade que o mesmo foi criado. Ameaça 1/5/2014 Improvável 0.3 Grande 0.4 0.12 5 O produtor atender a mais publico do que planejado e termos dificuldades na produção do produto. Oportunidade 1/5/2014 Provável 0.7 Insignificante 0.05 0.04
  • 42.
    PROJETO Multi StationRR - Registro de Risco V.M.E. antes da resposta [R$] Resposta V.M.E. depois da resposta [R$] Sinal de alerta Proprietário Ação a tomar 1 0,07 Evitar 0,28 Sinal de alerta será divergência entre o valor planejado x valor real que foi gasto. Alexandre Gil Buscar utilizar as boas praticas na geração das estimativas de custos e criar um forma de medição e verificar dos valores que estão sendo gasto. 2 0,05 Transferir 0,40 Esse sinal será em relação ao resultado sobre o resultado da pesquisa causar duvida nos gerentes Alexandre Gil A ação será transferir esse risco para o Contratante, através de clausulas no Contrato com a empresa responsável pela pesquisa. 3 0,30 Aceitar 0,12 Esse sinal será o contato que o fornecedor irá precisa fazer para resolver a divergência na estrutura, com o Contratante. Alexandre Gil As divergências de estruturas como o projeto é pioneiro, poderá acontecer, mas a alteração do projeto somente será feita pela Empresa Moviment Equipamentos LTDA. 4 0,30 Transferir 0,12 Quando o produto for apresentado na fase desenvolvimento com o protótipo para os teste. Alexandre Gil A ação será transferir esse risco para o Contratante, através de clausulas no Contrato com a empresa responsável pela pesquisa. 5 0,05 Compartilhar 0,04 A demanda aumentar e ser maior que a capacidade de produção do fornecedor. Alexandre Gil Caso ocorra essa oportunidade se o fornecedor conseguir atender a nova demanda, será apresentado uma bonificação que essa clausula estará descrita no contrato do fornecedor.