TAP - Termo de Abertura do Projeto
Projeto
Cacimbas
Descrição
Cavar 1.000 poços no interior do Ceará.
Justificativa
Dificuldade de acesso à agua potável no interior do Ceará.
Objetivo S.M.A.R.T.
Atender 80% das comunidades carentes do semi-árido do Ceará, através da construção de 1.000 poços, no prazo de 3
anos e meio, desde que respeite-se as APP's e que capte-se água potável.
Requisitos
- Finalizar o projeto no máximo de 4 anos;
- Conseguir investimento mínimo de 10 milhões;
- Garantir o atendimento de 80% das comunidades;
- Garantir a liberação dos poços apenas se for constatado água potável;
Designação
Gerente de Projeto : Alesson Matos
Gerente Administrativo-Financeiro: Camila Medeiros
Diretor Técnico: Marcelo Aguiar
Milestones
29/03/2015Diagnóstico Realizado
27/06/2015Captação de Recursos
25/09/2015Projeto Concluído
08/03/2016Licenciamento Finalizado
08/03/2018Construção Realizada
28/07/2018Liberação Realizada
Orçamento
Cada poço tem em média o valor de 15.000 reais. Isso incluindo logística de material e translado a região. Logo o
orçamento geral é de 15 milhões de reais.
Riscos
1- encontrar água não potável.
2- não concluir as construções no prazo do mandato.
3- não conseguir recursos suficientes.
4- não ter apoio do governo.
5- não conseguir licenciamento.
6- não ter aceitação da comunidade.
7- indisponibilidade das construtoras.
8- mudança das medidas reguladoras.
Data, Assinatura do Sponsor
30/11/-0001 - Aguardando
ISH - Registro de Stakeholder Online
Cadastro
Stakeholder Posição Papel no Projeto Email Telefone Celular
Alesson Matos Gerente de Projeto Gerente do Projeto alessonmatos@gmail.com
Camila Medeiros Pinheiro Gerente
Administrativo-Financeiro
Membro da Equipe de Projeto camilamp85@gmail.com
Eunício Gomes Governador Investidor gomes@governo.com.br
Fulano de Tal Usuário final fulano@detal.com.br
João de Deus Concorrente joazinho@carrodepipa.com.br
Linele Máximo Sponsor do Projeto Sponsor do Projeto li_nelli@hotmail.com
MARCELO AGUIAR
OLIVEIRA
Diretor Técnico Membro da Equipe de Projeto eng.marcelo.aguiar@gmail.com
Rochele Matos òrgão regulamentador semace@ficticio.com.br
Secretários Órgão Autorizador das Licenças
Ambientais
secretaria@meioambiente.com.br
WBS - Estrutura de Decomposição do Trabalho
Descomposição
C.C. Fase / Subfase / Pacote de Trabalho Análise M/B
1 Diagnóstico
1.1 Mapeamento Make
1.2 Viabilidade Make
2 Captação de Recursos
2.1 Contatos investidores públicos Make
2.2 Contatos investidores privados Make
3 Projeto
3.1 Sondagem Buy
3.2 Estudos ambientais Buy
4 Licenciamento
4.1 Construtoras Make
4.2 Órgãos competentes Make
5 Construção
5.1 Transporte de material Buy
5.2 Perfuração Buy
5.3 Análise Buy
6 Liberação
6.1 Eventos Make
6.2 Conscientização Make
RR - Registro de Risco
Id Categoria na RBS Risco Identificado Tipo Data de
Registro
Qualitativo
Probabilidade
P Qualitativo de
Impacto
I Semáforo
76
9
W>Externos
previsíveis>Impactos
ambientais
Encontrar água não potável Ameaça 31/1/2015 Média 0.5 Muito Grande 0.8 0.40
77
0
W>Internos não
técnicos>Prazos
Não concluir as construções no prazo do mandato. Ameaça 31/1/2015 Improvável 0.3 Pequena 0.1 0.03
77
1
W>Internos não
técnicos>Custo
Não conseguir recursos suficientes Ameaça 31/1/2015 Média 0.5 Muito Grande 0.8 0.40
77
2
W>Riscos legais>Licenças Não conseguir licenciamento Ameaça 31/1/2015 Improvável 0.3 Muito Grande 0.8 0.24
77
3
Não ter apoio do governo Ameaça 31/1/2015 Improvável 0.3 Pequena 0.1 0.03
77
4
W>Externos
previsíveis>Riscos
operacionais
Indisponibilidade das construtoras Ameaça 31/1/2015 Improvável 0.3 Grande 0.4 0.12
77
5
W>Externos
imprevisíveis>Medidas
reguladoras
Mudança das medidas reguladoras Ameaça 31/1/2015 Improvável 0.3 Grande 0.4 0.12
77
6
W>Externos
previsíveis>Impactos sociais
Mudança das medidas reguladoras Oportunidade 31/1/2015 Provável 0.7 Grande 0.4 0.28
77
7
W>Externos
previsíveis>Impactos sociais
Nao ter aceitacao da comunidade Ameaça 2/2/2015 Rara 0.1 Grande 0.4 0.05
RR - Registro de Risco
V.M.E. antes da
resposta [R$]
Resposta V.M.E. depois da
resposta [R$]
Sinal de alerta Proprietário Ação a tomar
76
9
3.200.000,00 Mitigar 400.000,00
77
0
2.000.000,00 Aceitar 0,00
77
1
36.480,00 Aceitar 14.592,00
77
2
250.000,00 Aceitar 60.000,00
77
3
250.000,00 Aceitar 0,00
77
4
1.600.000,00 Aceitar 0,00
77
5
250.000,00 Aceitar 0,00
77
6
250.000,00 Melhorar 70.000,00
77
7
40.000,00 Aceitar 0,00
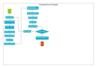
Fluxograma de Iniciação
Fluxograma de Planejamento
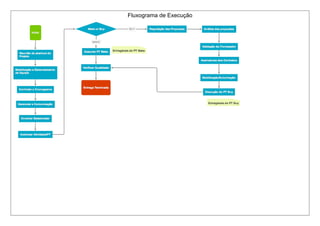
Fluxograma de Execução
Fluxograma de Monitoramento & Controle
Fluxograma de Encerramento

Projeto Cacimbas

  • 1.
    TAP - Termode Abertura do Projeto Projeto Cacimbas Descrição Cavar 1.000 poços no interior do Ceará. Justificativa Dificuldade de acesso à agua potável no interior do Ceará. Objetivo S.M.A.R.T. Atender 80% das comunidades carentes do semi-árido do Ceará, através da construção de 1.000 poços, no prazo de 3 anos e meio, desde que respeite-se as APP's e que capte-se água potável. Requisitos - Finalizar o projeto no máximo de 4 anos; - Conseguir investimento mínimo de 10 milhões; - Garantir o atendimento de 80% das comunidades; - Garantir a liberação dos poços apenas se for constatado água potável; Designação Gerente de Projeto : Alesson Matos Gerente Administrativo-Financeiro: Camila Medeiros Diretor Técnico: Marcelo Aguiar Milestones 29/03/2015Diagnóstico Realizado 27/06/2015Captação de Recursos 25/09/2015Projeto Concluído 08/03/2016Licenciamento Finalizado 08/03/2018Construção Realizada 28/07/2018Liberação Realizada Orçamento Cada poço tem em média o valor de 15.000 reais. Isso incluindo logística de material e translado a região. Logo o orçamento geral é de 15 milhões de reais. Riscos 1- encontrar água não potável. 2- não concluir as construções no prazo do mandato. 3- não conseguir recursos suficientes. 4- não ter apoio do governo. 5- não conseguir licenciamento. 6- não ter aceitação da comunidade. 7- indisponibilidade das construtoras. 8- mudança das medidas reguladoras. Data, Assinatura do Sponsor 30/11/-0001 - Aguardando
  • 2.
    ISH - Registrode Stakeholder Online Cadastro Stakeholder Posição Papel no Projeto Email Telefone Celular Alesson Matos Gerente de Projeto Gerente do Projeto alessonmatos@gmail.com Camila Medeiros Pinheiro Gerente Administrativo-Financeiro Membro da Equipe de Projeto camilamp85@gmail.com Eunício Gomes Governador Investidor gomes@governo.com.br Fulano de Tal Usuário final fulano@detal.com.br João de Deus Concorrente joazinho@carrodepipa.com.br Linele Máximo Sponsor do Projeto Sponsor do Projeto li_nelli@hotmail.com MARCELO AGUIAR OLIVEIRA Diretor Técnico Membro da Equipe de Projeto eng.marcelo.aguiar@gmail.com Rochele Matos òrgão regulamentador semace@ficticio.com.br Secretários Órgão Autorizador das Licenças Ambientais secretaria@meioambiente.com.br
  • 3.
    WBS - Estruturade Decomposição do Trabalho Descomposição C.C. Fase / Subfase / Pacote de Trabalho Análise M/B 1 Diagnóstico 1.1 Mapeamento Make 1.2 Viabilidade Make 2 Captação de Recursos 2.1 Contatos investidores públicos Make 2.2 Contatos investidores privados Make 3 Projeto 3.1 Sondagem Buy 3.2 Estudos ambientais Buy 4 Licenciamento 4.1 Construtoras Make 4.2 Órgãos competentes Make 5 Construção 5.1 Transporte de material Buy 5.2 Perfuração Buy 5.3 Análise Buy 6 Liberação 6.1 Eventos Make 6.2 Conscientização Make
  • 4.
    RR - Registrode Risco Id Categoria na RBS Risco Identificado Tipo Data de Registro Qualitativo Probabilidade P Qualitativo de Impacto I Semáforo 76 9 W>Externos previsíveis>Impactos ambientais Encontrar água não potável Ameaça 31/1/2015 Média 0.5 Muito Grande 0.8 0.40 77 0 W>Internos não técnicos>Prazos Não concluir as construções no prazo do mandato. Ameaça 31/1/2015 Improvável 0.3 Pequena 0.1 0.03 77 1 W>Internos não técnicos>Custo Não conseguir recursos suficientes Ameaça 31/1/2015 Média 0.5 Muito Grande 0.8 0.40 77 2 W>Riscos legais>Licenças Não conseguir licenciamento Ameaça 31/1/2015 Improvável 0.3 Muito Grande 0.8 0.24 77 3 Não ter apoio do governo Ameaça 31/1/2015 Improvável 0.3 Pequena 0.1 0.03 77 4 W>Externos previsíveis>Riscos operacionais Indisponibilidade das construtoras Ameaça 31/1/2015 Improvável 0.3 Grande 0.4 0.12 77 5 W>Externos imprevisíveis>Medidas reguladoras Mudança das medidas reguladoras Ameaça 31/1/2015 Improvável 0.3 Grande 0.4 0.12 77 6 W>Externos previsíveis>Impactos sociais Mudança das medidas reguladoras Oportunidade 31/1/2015 Provável 0.7 Grande 0.4 0.28 77 7 W>Externos previsíveis>Impactos sociais Nao ter aceitacao da comunidade Ameaça 2/2/2015 Rara 0.1 Grande 0.4 0.05
  • 5.
    RR - Registrode Risco V.M.E. antes da resposta [R$] Resposta V.M.E. depois da resposta [R$] Sinal de alerta Proprietário Ação a tomar 76 9 3.200.000,00 Mitigar 400.000,00 77 0 2.000.000,00 Aceitar 0,00 77 1 36.480,00 Aceitar 14.592,00 77 2 250.000,00 Aceitar 60.000,00 77 3 250.000,00 Aceitar 0,00 77 4 1.600.000,00 Aceitar 0,00 77 5 250.000,00 Aceitar 0,00 77 6 250.000,00 Melhorar 70.000,00 77 7 40.000,00 Aceitar 0,00
  • 6.
  • 7.
  • 8.
  • 9.
  • 10.