PROJETO Projeto SIM TAP - Termo de Abertura do Projeto
Nome
Projeto SIM
Descrição
Desenvolvimento de um software que haverá integração do sistema instalado na academia de ginástica com o
aplicativo do usuário instalado em seu smartphone e portal Web
Justificativa
O Brasil hoje é o 2º maior mercado de academias com 23.400 unidades, perdendo apenas para o EUA com 29.600
unidades. O alto índice de obesidade do brasileiro e a quantidade de smartphones vendidos atualmente são fatores que
estimularam o desenvolvimento deste projeto.
Outros fatores é a substituição do modelo de acompanhamento atual através da tradicional ficha de papel, tornando o
treino mais interativo e moderno
Também não existe eficiência no acompanhamento dos treinos dos alunos, a fim de atingir as suas metas desejadas,
consequentemente gera um alto índice de alunos que frequentam a academia apenas por alguns meses devido a
insatisfações nos resultados.
Existem aplicativos para acompanhamento de treino, em que o aplicativo já tem o treino pré-estabelecido, mas não é
indicado para todos os alunos.
Objetivo S.M.A.R.T.
Desenvolver o software SIM, voltado para o mercado de academias de ginástica, e um aplicativo para acessá-lo
através de smartphones.
O SIM auxiliará no monitoramento e acompanhamento dos treinos dos usuários (alunos da academia). O projeto terá
custo, aproximado, de R$ 600 mil e prazo de 6 meses para conclusão, com início previsto para setembro de 2013. A
estimativa de payback do investimento é de 24 meses, considerando as vendas do software e o suporte oferecido após
a implantação do sistema.
Requisitos
O valor máximo de custo do projeto é de R$ 600 Mil;
O prazo limite no desenvolvimento e primeiros testes do projeto-piloto é de 6 meses;
O sistema Web da academia deverá ser desenvolvido para as plataformas MAC e Windows; e
O sistema para os smartphones deverá ser desenvolvido para as plataformas Android 4.2 e IOS 6.
Designação
Foi designado como Gerente do Projeto conduzir esse Projeto o funcionário Caio Tadeu de Morais.
Milestones
Desenvolvimento dos Ambientes
Desenvolvimento da Arquitetura
Desenvolvimento do Portal WEB
Desenvolvimento do APP
Homologação do sistema
Treinamento
Implantação Piloto
Encerramento
Orçamento
Custo Total - 558.900,00
Custo Estimado para o Projeto - 600.000,00
Reserva de Contingência - 41.100,00
Riscos
Abertura de novos entrantes após o período de implantação do sistema S I M.
Data, Assinatura do Sponsor
30/11/-0001 - Aprovado
OTMMA3 Diego Santos - 05/05/2014 19:23:13
PROJETO Projeto SIM ISH - Registro de Stakeholder
Stakeholder Posição Papel no
Projeto
Email Telefone Celular
Ana Carolina Proprietaria 4 anacarol.dias@gmail.com 1234
Andre Duarte Membro da Equipe de
Projeto
albduarte@ibest.com.br
Caio Tadeu de Morais Gerente de Aquisição Gerente do Projeto catadeu@gmail.com 1234 1234
Cecília Bretas Araújo Membro da Equipe de
Projeto
cbaraujo@mills.com.br 1234
Charles Ferraz Sponsor do Projeto charles2f@yahoo.com.br
Diego Santos Analista de TI Membro da Equipe de
Projeto
diegos1318@gmail.com 1234
Reginaldo Camillo Membro da Equipe de
Projeto
reginaldo.camillo@hotmail.com 1234
PROJETO Projeto SIM ISH - Registro de Stakeholder
Classificação Outras Caracteristicas Requisitos Superficiais Estrátegia
Gerenciar com atenção
Mínimo esforço
Gerenciar com atenção
Mínimo esforço
Gerenciar com atenção
Manter informado
Gerenciar com atenção
PROJETO Projeto SIM WBS
C.C. Fase / Pacote de Trabalho Análise M/B
1 Gerenciamento do Projeto
1.1 Termo de Abertura
1.1.1 Reunião para Abertura Make
1.2 Plano do Projeto
1.2.1 Desenvolvimento e criação Make
1.3 Controle
1.3.1 Elaboração de manual de procedimentos Make
2 Arquitetura
2.1 Definição da Arquitetura
2.1.1 Estabelecer a arquitetura do portal web Buy
2.2 Desenvolvimento da arquitetura
2.2.1 Apresentar uma Prova de Conceito Simples dos Recursos da Arq Buy
2.3 Ambientação da Arquitetura
2.3.1 Ambientação no Servidor de Desenvolvimento Buy
3 Portal Web
3.1 Módulo de Segurança Web
3.1.1 Protótipação Buy
3.2 Módulo de Cadastro Web
3.2.1 Modelagem Buy
3.3 Módulo de Acompanhamento Web
3.3.1 Desenvolvimento do Módulo de Acompanhamento da Web Buy
4 Implantação Piloto
4.1 Treinamento de Usuários
4.1.1 Realização do Treinamento para os Usuários Make
4.2 Implantação Piloto
4.2.1 Realização da Implantação da Academia Piloto Make
4.3 Acompanhamento Piloto
4.3.1 Realização do Acompanhamento da Academia Piloto para avaliaç Make
OTMMA3 Diego Santos - 05/05/2014 19:23:14
PROJETO Projeto SIM Fluxograma de Execução
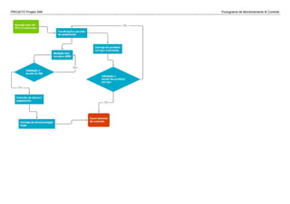
PROJETO Projeto SIM Fluxograma de Monitoramento & Controle
OTMMA3 Diego Santos - 05/05/2014 19:23:14
PROJETO Projeto SIM MA - Mapa de Aquisições
Concorrência Item(s) a ser contratado Ref.WBS Fornecedores Orçamento Prazo Critérios MAKE OR BUY ultilizados Tipo de contrato
207 Arquitetura > Definição da
Arquitetura > Estabelecer a
arquitetura do portal web
Arquitetura > Desenvolvimento
da arquitetura > Apresentar
uma Prova de Conceito
Simples dos Recursos da Arq
Arquitetura > Ambientação da
Arquitetura > Ambientação no
Servidor de Desenvolvimento
2 . 1 . 1
2 . 1 . 2
2 . 1 . 3
C
B
A
10.700,00 10/05/2014 Restrições de prazo
Necessidade de absorção da tecnologia
Necessidade de fornecimento especializado
Compartilhamentos de riscos
Preço Fixo
208 Portal Web > Módulo de
Segurança Web > Protótipação
Portal Web > Módulo de
Cadastro Web > Modelagem
Portal Web > Módulo de
Acompanhamento Web >
Desenvolvimento do Módulo de
Acompanhamento da Web
3 . 1 . 1
3 . 1 . 2
3 . 1 . 3
B
D
0,00 17/04/2015 Necessidade de fornecimento especializado
Necessidade de absorção da tecnologia
Tempo e Material
265 A
B
0,00 14/05/2014 Restrições de custo Preço Fixo
266 A
B
0,00 14/05/2014 Restrições de custo Preço Fixo
267 D 0,00 Sem prazo Necessidade de absorção da tecnologia Custo Reembolsável
PROJETO Projeto SIM MA - Mapa de Aquisições
RFP - 207
ura do portal web Arquitetura > Desenvolvimento da arquitetura > Apresentar uma Prova de Conceito Simples dos Recursos da Arq Arq
NOTAS:
REV. DATA DESCRIÇÃO EXEC. VERIF. APR.
PROJETO Projeto SIM DT - Declaração de Trabalho
Especificação Quantidade Unidade
Criação do Manual do Usuário
descrevendo a utilização do Portal
Web e do APP.
3 unt
Geração de Testes integrados dos
módulos do APP
1 teste
Protótipação, Especificação,
Modelagem de Dados e
Desenvolvimento do Módulo de
Segurança da Web
3 cj
Ambientação da Arquitetura no
Servidor de Desenvolvimento.
10 unt
Desenvolver a arquitetura do portal
e APP
20 unt
Prazos
A data de inicio do processo é de 30/04/14; sendo a data limite do retorno das propostas em 10/05/14; o periodo de
trabalho do contrato será de 01/06/14 a 30/07/14. sendo que poderá prorrogado pelo periodo maximo de 30 dias, caso
alguma solicitação seja requisitada, caso negativo não haverá prorrogação.
Qualidade Requirida
A Arquitetura deverá ser elaborada usando a melhor pratica do mercado vigente, e deverá ser compativel com o ultimo
sistema operacional lançado no Brasil pela Microsoft na data de inicio do contrato.
Suporte Técnico
A empresa ganhadora devera fornecer suporte técnico 24 hs em todo o periodo do contrato, após esse periodo será
contrato suporte de 24 hs até o Start do Produto. Apos o Start previsto para 30/07/14, será contratado suporte técnico
por mais 03 meses em horario comercial.
Treinamento Desejado
A empresa ganhadora deverá fornecer treinamento da arquitetura desenvolvida após a entrega do produto, com prazo
maxximo de 10 dias, na sede da Yes, com duração de 08 horas.
Nivel Serviço
A Arquitetura desenvolvida pela empresa ganhadora, deverá pelo periodo de 01 ano, contando a partir do Start do
software, ser responsavel pela atualização das Framework do sistema, apos esse periodo será contratado pacote
mensal para esse trabalho.
Garantia
A empresa deverá considerar garantia de 01 ano para falhas de sistema encontradas no produto.
Local Entrega
A Arquitetura deverá ser implantada nos computadores da sede da Yes, localizada na Av. não sei o nome, 1000.
PROJETO Projeto SIM DT - WBS do Contrato
C.C. Fase / Pacote de Trabalho Unidade Quantidade
Planejada
Orçamento
5 Definição Arquitetura 1.200,00
5.1 Esboço da Arquitetura cj 1 200,00
5.2 Aprovação da Arquitetura cj 1 1.000,00
123 Ambientação da Arquitetura 11.500,00
123.1 Criação de banco de dados unt 1000 3.000,00
123.2 desenvolvimento das telas unt 20 2.500,00
123.3 Ambientação no servidor de desenvolvimento dia 5 1.000,00
123.4 Fornecimento e instalação do Visual Studio team system unt 1 5.000,00
PROJETO Projeto SIM Equalização
C B A
Especificação Técnica Quant. Unid. Valor
Unit
Valor
Total
Quant. Unid. Valor
Unit
Valor
Total
Quant. Unid. Valor
Unit
Valor
Total
Criação do Manual do Usuário descrevendo a
utilização do Portal Web e do APP.
3 unt 1.200,00 3.600,00 1 vb 5.210,41 5.210,41 3 unt 1.524,25 4.572,75
Geração de Testes integrados dos módulos do APP 5 unt 968,51 4.842,55 1 unt 6.321,00 6.321,00 1 vb 5.000,00 5.000,00
Protótipação, Especificação, Modelagem de Dados
e Desenvolvimento do Módulo de Segurança da
Web
1 vb 25.000,00 25.000,00 3 unt 10.000,00 30.000,00 3 cj 7.842,30 23.526,90
Ambientação da Arquitetura no Servidor de
Desenvolvimento.
1 vb 5.200,00 5.200,00 12 unt 384,00 4.608,00 10 unt 450,00 4.500,00
Desenvolver a arquitetura do portal e APP 1 vb 19.500,00 19.500,00 15 unt 1.200,00 18.000,00 20 unt 870,00 17.400,00
PROJETO Projeto SIM SP - Sistema de Pontuação
Id Critério Classificatório Comercial Peso C B A
Nota Média Nota Média Nota Média
232 Histórico de relacionamento com o cliente 5 3 15 5 25 4 20
233 Ter suporte técnico físico nas capitais 5 1 5 2 10 4 20
Id Critério Classificatório Técnico Peso C B A
Nota Média Nota Média Nota Média
234 Alinhamento com DT 5 4 20 1 5 3 15
235 Atestado de capacidade técnica 5 5 25 5 25 4 20
236 Estrutura comprovada para reposição de peças 4 3 12 3 12 2 8
237 Histórico de desenvolvimento para academia 5 2 10 5 25 5 25
238 Desenvolvimento de software para aplicativos 5 5 25 2 10 2 10
PROJETO Projeto SIM BM - Boletim de Medição
Item Descrição Unidade Orçamento da Fase Peso[%] Quant
Planejada
Quant
Realizada
Critério[%] Avanço Físico Planejado Avanço Físico Realizado [%]
5 Definição Arquitetura - 1.200,00 9.45 - - - - - -
5.1 Esboço da Arquitetura cj - - 1 1 16.67 200,00 200,00 100
5.2 Aprovação da Arquitetura cj - - 1 0 83.33 1.000,00 0,00 0
123 Ambientação da Arquitetura - 11.500,00 90.55 - - - - - -
123.1 Criação de banco de dados unt - - 1000 200 26.09 3.000,00 600,00 20
123.2 desenvolvimento das telas unt - - 20 5 21.74 2.500,00 625,00 25
123.3 Ambientação no servidor de desenvolvimento dia - - 5 1 8.70 1.000,00 200,00 20
123.4 Fornecimento e instalação do Visual Studio team
system
unt - - 1 0 43.48 5.000,00 0,00 0
TOTAL - - - 12.700,00 12.700,00 1.625,00 27.50
PROJETO Projeto SIM MA - Mapa de Aquisições
RFP - 208
ança Web > Protótipação Portal Web > Módulo de Cadastro Web > Modelagem Portal Web > Módulo de Acompanhamento Web > Des
NOTAS:
REV. DATA DESCRIÇÃO EXEC. VERIF. APR.
PROJETO Projeto SIM MA - Mapa de Aquisições
RFP - 265
NOTAS:
REV. DATA DESCRIÇÃO EXEC. VERIF. APR.
PROJETO Projeto SIM MA - Mapa de Aquisições
RFP - 266
NOTAS:
REV. DATA DESCRIÇÃO EXEC. VERIF. APR.
PROJETO Projeto SIM MA - Mapa de Aquisições
RFP - 267
NOTAS:
REV. DATA DESCRIÇÃO EXEC. VERIF. APR.
PROJETO Projeto SIM RR - Registro de Risco
Categoria na RBS Risco Identificado Tipo Data de
Registro
Qualitativo Probabilidade P Qualitativo de Impacto I Semáforo
1 W>Internos não técnicos>Prazos Desenvolvimento da arquitetura não for entregue
conforme cronograma
Ameaça 3/5/2014 Média 0.5 Grande 0.4 0.20
2 W>Riscos técnicos>Mudanças na
tecnologia
Plataforma de celulares altere a tecnologia existente Ameaça 3/5/2014 Improvável 0.3 Muito Grande 0.8 0.24
3 W>Riscos legais>Licenças Homologação do aplicativo no CONFEF não seja
validado
Ameaça 3/5/2014 Média 0.5 Muito Grande 0.8 0.40
4 W>Internos não técnicos>Custo Servidores existentes não tenham memoria
suficiente para o novo banco de dados e necessitem
de novas memorias
Ameaça 3/5/2014 Média 0.5 Média 0.2 0.10
5 Personal trainer solicitarem adequações para o
aplicativo
Oportunidade 3/5/2014 Provável 0.7 Pequena 0.1 0.07
PROJETO Projeto SIM RR - Registro de Risco
V.M.E. antes da resposta [R$] Resposta V.M.E. depois da resposta [R$] Sinal de alerta Proprietário Ação a tomar
1 500,00 Evitar 350,00 O desenvolvimento atrasar 5%
conforme o cronograma
CecÃ-lia Bretas Araújo Recuperar prazo com desenvolvimento interno do
atraso
2 5.000,00 Transferir 3.000,00 acompanhar os sites de noticias e
blogs sobre celulares
Charles Ferraz Desenvolver novo aplicativo para a nova plataforma
3 10.000,00 Mitigar 2.000,00 acompanhamento semanal do
processo no Conselho
Charles Ferraz Atender prontamente todas as duvidas do CONFEF
quando emitidas
4 1.500,00 Aceitar 500,00 rendimento das maquinas ficarem
abaixo de 20%.
Diego Santos Equipe de help desk necessita fazer backup
semanal para liberação de espaço
5 1.000,00 Melhorar 200,00 equipe comercial receber novas
solicitações
Caio Tadeu de Morais Ouvir as solicitações recebidas e desenvolver as
novas aplicações em menor tempo que o aplicativo.

Projeto YES

  • 1.
    PROJETO Projeto SIMTAP - Termo de Abertura do Projeto Nome Projeto SIM Descrição Desenvolvimento de um software que haverá integração do sistema instalado na academia de ginástica com o aplicativo do usuário instalado em seu smartphone e portal Web Justificativa O Brasil hoje é o 2º maior mercado de academias com 23.400 unidades, perdendo apenas para o EUA com 29.600 unidades. O alto índice de obesidade do brasileiro e a quantidade de smartphones vendidos atualmente são fatores que estimularam o desenvolvimento deste projeto. Outros fatores é a substituição do modelo de acompanhamento atual através da tradicional ficha de papel, tornando o treino mais interativo e moderno Também não existe eficiência no acompanhamento dos treinos dos alunos, a fim de atingir as suas metas desejadas, consequentemente gera um alto índice de alunos que frequentam a academia apenas por alguns meses devido a insatisfações nos resultados. Existem aplicativos para acompanhamento de treino, em que o aplicativo já tem o treino pré-estabelecido, mas não é indicado para todos os alunos. Objetivo S.M.A.R.T. Desenvolver o software SIM, voltado para o mercado de academias de ginástica, e um aplicativo para acessá-lo através de smartphones. O SIM auxiliará no monitoramento e acompanhamento dos treinos dos usuários (alunos da academia). O projeto terá custo, aproximado, de R$ 600 mil e prazo de 6 meses para conclusão, com início previsto para setembro de 2013. A estimativa de payback do investimento é de 24 meses, considerando as vendas do software e o suporte oferecido após a implantação do sistema. Requisitos O valor máximo de custo do projeto é de R$ 600 Mil; O prazo limite no desenvolvimento e primeiros testes do projeto-piloto é de 6 meses; O sistema Web da academia deverá ser desenvolvido para as plataformas MAC e Windows; e O sistema para os smartphones deverá ser desenvolvido para as plataformas Android 4.2 e IOS 6. Designação Foi designado como Gerente do Projeto conduzir esse Projeto o funcionário Caio Tadeu de Morais. Milestones Desenvolvimento dos Ambientes Desenvolvimento da Arquitetura Desenvolvimento do Portal WEB Desenvolvimento do APP Homologação do sistema Treinamento Implantação Piloto Encerramento Orçamento Custo Total - 558.900,00 Custo Estimado para o Projeto - 600.000,00 Reserva de Contingência - 41.100,00 Riscos Abertura de novos entrantes após o período de implantação do sistema S I M.
  • 2.
    Data, Assinatura doSponsor 30/11/-0001 - Aprovado OTMMA3 Diego Santos - 05/05/2014 19:23:13
  • 3.
    PROJETO Projeto SIMISH - Registro de Stakeholder Stakeholder Posição Papel no Projeto Email Telefone Celular Ana Carolina Proprietaria 4 anacarol.dias@gmail.com 1234 Andre Duarte Membro da Equipe de Projeto albduarte@ibest.com.br Caio Tadeu de Morais Gerente de Aquisição Gerente do Projeto catadeu@gmail.com 1234 1234 Cecília Bretas Araújo Membro da Equipe de Projeto cbaraujo@mills.com.br 1234 Charles Ferraz Sponsor do Projeto charles2f@yahoo.com.br Diego Santos Analista de TI Membro da Equipe de Projeto diegos1318@gmail.com 1234 Reginaldo Camillo Membro da Equipe de Projeto reginaldo.camillo@hotmail.com 1234
  • 4.
    PROJETO Projeto SIMISH - Registro de Stakeholder Classificação Outras Caracteristicas Requisitos Superficiais Estrátegia Gerenciar com atenção Mínimo esforço Gerenciar com atenção Mínimo esforço Gerenciar com atenção Manter informado Gerenciar com atenção
  • 5.
    PROJETO Projeto SIMWBS C.C. Fase / Pacote de Trabalho Análise M/B 1 Gerenciamento do Projeto 1.1 Termo de Abertura 1.1.1 Reunião para Abertura Make 1.2 Plano do Projeto 1.2.1 Desenvolvimento e criação Make 1.3 Controle 1.3.1 Elaboração de manual de procedimentos Make 2 Arquitetura 2.1 Definição da Arquitetura 2.1.1 Estabelecer a arquitetura do portal web Buy 2.2 Desenvolvimento da arquitetura 2.2.1 Apresentar uma Prova de Conceito Simples dos Recursos da Arq Buy 2.3 Ambientação da Arquitetura 2.3.1 Ambientação no Servidor de Desenvolvimento Buy 3 Portal Web 3.1 Módulo de Segurança Web 3.1.1 Protótipação Buy 3.2 Módulo de Cadastro Web 3.2.1 Modelagem Buy 3.3 Módulo de Acompanhamento Web 3.3.1 Desenvolvimento do Módulo de Acompanhamento da Web Buy 4 Implantação Piloto 4.1 Treinamento de Usuários 4.1.1 Realização do Treinamento para os Usuários Make 4.2 Implantação Piloto 4.2.1 Realização da Implantação da Academia Piloto Make 4.3 Acompanhamento Piloto 4.3.1 Realização do Acompanhamento da Academia Piloto para avaliaç Make OTMMA3 Diego Santos - 05/05/2014 19:23:14
  • 6.
    PROJETO Projeto SIMFluxograma de Execução
  • 7.
    PROJETO Projeto SIMFluxograma de Monitoramento & Controle
  • 8.
    OTMMA3 Diego Santos- 05/05/2014 19:23:14
  • 9.
    PROJETO Projeto SIMMA - Mapa de Aquisições Concorrência Item(s) a ser contratado Ref.WBS Fornecedores Orçamento Prazo Critérios MAKE OR BUY ultilizados Tipo de contrato 207 Arquitetura > Definição da Arquitetura > Estabelecer a arquitetura do portal web Arquitetura > Desenvolvimento da arquitetura > Apresentar uma Prova de Conceito Simples dos Recursos da Arq Arquitetura > Ambientação da Arquitetura > Ambientação no Servidor de Desenvolvimento 2 . 1 . 1 2 . 1 . 2 2 . 1 . 3 C B A 10.700,00 10/05/2014 Restrições de prazo Necessidade de absorção da tecnologia Necessidade de fornecimento especializado Compartilhamentos de riscos Preço Fixo 208 Portal Web > Módulo de Segurança Web > Protótipação Portal Web > Módulo de Cadastro Web > Modelagem Portal Web > Módulo de Acompanhamento Web > Desenvolvimento do Módulo de Acompanhamento da Web 3 . 1 . 1 3 . 1 . 2 3 . 1 . 3 B D 0,00 17/04/2015 Necessidade de fornecimento especializado Necessidade de absorção da tecnologia Tempo e Material 265 A B 0,00 14/05/2014 Restrições de custo Preço Fixo 266 A B 0,00 14/05/2014 Restrições de custo Preço Fixo 267 D 0,00 Sem prazo Necessidade de absorção da tecnologia Custo Reembolsável
  • 10.
    PROJETO Projeto SIMMA - Mapa de Aquisições RFP - 207 ura do portal web Arquitetura > Desenvolvimento da arquitetura > Apresentar uma Prova de Conceito Simples dos Recursos da Arq Arq NOTAS: REV. DATA DESCRIÇÃO EXEC. VERIF. APR.
  • 11.
    PROJETO Projeto SIMDT - Declaração de Trabalho Especificação Quantidade Unidade Criação do Manual do Usuário descrevendo a utilização do Portal Web e do APP. 3 unt Geração de Testes integrados dos módulos do APP 1 teste Protótipação, Especificação, Modelagem de Dados e Desenvolvimento do Módulo de Segurança da Web 3 cj Ambientação da Arquitetura no Servidor de Desenvolvimento. 10 unt Desenvolver a arquitetura do portal e APP 20 unt Prazos A data de inicio do processo é de 30/04/14; sendo a data limite do retorno das propostas em 10/05/14; o periodo de trabalho do contrato será de 01/06/14 a 30/07/14. sendo que poderá prorrogado pelo periodo maximo de 30 dias, caso alguma solicitação seja requisitada, caso negativo não haverá prorrogação. Qualidade Requirida A Arquitetura deverá ser elaborada usando a melhor pratica do mercado vigente, e deverá ser compativel com o ultimo sistema operacional lançado no Brasil pela Microsoft na data de inicio do contrato. Suporte Técnico A empresa ganhadora devera fornecer suporte técnico 24 hs em todo o periodo do contrato, após esse periodo será contrato suporte de 24 hs até o Start do Produto. Apos o Start previsto para 30/07/14, será contratado suporte técnico por mais 03 meses em horario comercial. Treinamento Desejado A empresa ganhadora deverá fornecer treinamento da arquitetura desenvolvida após a entrega do produto, com prazo maxximo de 10 dias, na sede da Yes, com duração de 08 horas. Nivel Serviço A Arquitetura desenvolvida pela empresa ganhadora, deverá pelo periodo de 01 ano, contando a partir do Start do software, ser responsavel pela atualização das Framework do sistema, apos esse periodo será contratado pacote mensal para esse trabalho. Garantia A empresa deverá considerar garantia de 01 ano para falhas de sistema encontradas no produto. Local Entrega A Arquitetura deverá ser implantada nos computadores da sede da Yes, localizada na Av. não sei o nome, 1000.
  • 12.
    PROJETO Projeto SIMDT - WBS do Contrato C.C. Fase / Pacote de Trabalho Unidade Quantidade Planejada Orçamento 5 Definição Arquitetura 1.200,00 5.1 Esboço da Arquitetura cj 1 200,00 5.2 Aprovação da Arquitetura cj 1 1.000,00 123 Ambientação da Arquitetura 11.500,00 123.1 Criação de banco de dados unt 1000 3.000,00 123.2 desenvolvimento das telas unt 20 2.500,00 123.3 Ambientação no servidor de desenvolvimento dia 5 1.000,00 123.4 Fornecimento e instalação do Visual Studio team system unt 1 5.000,00
  • 13.
    PROJETO Projeto SIMEqualização C B A Especificação Técnica Quant. Unid. Valor Unit Valor Total Quant. Unid. Valor Unit Valor Total Quant. Unid. Valor Unit Valor Total Criação do Manual do Usuário descrevendo a utilização do Portal Web e do APP. 3 unt 1.200,00 3.600,00 1 vb 5.210,41 5.210,41 3 unt 1.524,25 4.572,75 Geração de Testes integrados dos módulos do APP 5 unt 968,51 4.842,55 1 unt 6.321,00 6.321,00 1 vb 5.000,00 5.000,00 Protótipação, Especificação, Modelagem de Dados e Desenvolvimento do Módulo de Segurança da Web 1 vb 25.000,00 25.000,00 3 unt 10.000,00 30.000,00 3 cj 7.842,30 23.526,90 Ambientação da Arquitetura no Servidor de Desenvolvimento. 1 vb 5.200,00 5.200,00 12 unt 384,00 4.608,00 10 unt 450,00 4.500,00 Desenvolver a arquitetura do portal e APP 1 vb 19.500,00 19.500,00 15 unt 1.200,00 18.000,00 20 unt 870,00 17.400,00
  • 14.
    PROJETO Projeto SIMSP - Sistema de Pontuação Id Critério Classificatório Comercial Peso C B A Nota Média Nota Média Nota Média 232 Histórico de relacionamento com o cliente 5 3 15 5 25 4 20 233 Ter suporte técnico físico nas capitais 5 1 5 2 10 4 20 Id Critério Classificatório Técnico Peso C B A Nota Média Nota Média Nota Média 234 Alinhamento com DT 5 4 20 1 5 3 15 235 Atestado de capacidade técnica 5 5 25 5 25 4 20 236 Estrutura comprovada para reposição de peças 4 3 12 3 12 2 8 237 Histórico de desenvolvimento para academia 5 2 10 5 25 5 25 238 Desenvolvimento de software para aplicativos 5 5 25 2 10 2 10
  • 15.
    PROJETO Projeto SIMBM - Boletim de Medição Item Descrição Unidade Orçamento da Fase Peso[%] Quant Planejada Quant Realizada Critério[%] Avanço Físico Planejado Avanço Físico Realizado [%] 5 Definição Arquitetura - 1.200,00 9.45 - - - - - - 5.1 Esboço da Arquitetura cj - - 1 1 16.67 200,00 200,00 100 5.2 Aprovação da Arquitetura cj - - 1 0 83.33 1.000,00 0,00 0 123 Ambientação da Arquitetura - 11.500,00 90.55 - - - - - - 123.1 Criação de banco de dados unt - - 1000 200 26.09 3.000,00 600,00 20 123.2 desenvolvimento das telas unt - - 20 5 21.74 2.500,00 625,00 25 123.3 Ambientação no servidor de desenvolvimento dia - - 5 1 8.70 1.000,00 200,00 20 123.4 Fornecimento e instalação do Visual Studio team system unt - - 1 0 43.48 5.000,00 0,00 0 TOTAL - - - 12.700,00 12.700,00 1.625,00 27.50
  • 16.
    PROJETO Projeto SIMMA - Mapa de Aquisições RFP - 208 ança Web > Protótipação Portal Web > Módulo de Cadastro Web > Modelagem Portal Web > Módulo de Acompanhamento Web > Des NOTAS: REV. DATA DESCRIÇÃO EXEC. VERIF. APR.
  • 17.
    PROJETO Projeto SIMMA - Mapa de Aquisições RFP - 265 NOTAS: REV. DATA DESCRIÇÃO EXEC. VERIF. APR.
  • 18.
    PROJETO Projeto SIMMA - Mapa de Aquisições RFP - 266 NOTAS: REV. DATA DESCRIÇÃO EXEC. VERIF. APR.
  • 19.
    PROJETO Projeto SIMMA - Mapa de Aquisições RFP - 267 NOTAS: REV. DATA DESCRIÇÃO EXEC. VERIF. APR.
  • 20.
    PROJETO Projeto SIMRR - Registro de Risco Categoria na RBS Risco Identificado Tipo Data de Registro Qualitativo Probabilidade P Qualitativo de Impacto I Semáforo 1 W>Internos não técnicos>Prazos Desenvolvimento da arquitetura não for entregue conforme cronograma Ameaça 3/5/2014 Média 0.5 Grande 0.4 0.20 2 W>Riscos técnicos>Mudanças na tecnologia Plataforma de celulares altere a tecnologia existente Ameaça 3/5/2014 Improvável 0.3 Muito Grande 0.8 0.24 3 W>Riscos legais>Licenças Homologação do aplicativo no CONFEF não seja validado Ameaça 3/5/2014 Média 0.5 Muito Grande 0.8 0.40 4 W>Internos não técnicos>Custo Servidores existentes não tenham memoria suficiente para o novo banco de dados e necessitem de novas memorias Ameaça 3/5/2014 Média 0.5 Média 0.2 0.10 5 Personal trainer solicitarem adequações para o aplicativo Oportunidade 3/5/2014 Provável 0.7 Pequena 0.1 0.07
  • 21.
    PROJETO Projeto SIMRR - Registro de Risco V.M.E. antes da resposta [R$] Resposta V.M.E. depois da resposta [R$] Sinal de alerta Proprietário Ação a tomar 1 500,00 Evitar 350,00 O desenvolvimento atrasar 5% conforme o cronograma CecÃ-lia Bretas Araújo Recuperar prazo com desenvolvimento interno do atraso 2 5.000,00 Transferir 3.000,00 acompanhar os sites de noticias e blogs sobre celulares Charles Ferraz Desenvolver novo aplicativo para a nova plataforma 3 10.000,00 Mitigar 2.000,00 acompanhamento semanal do processo no Conselho Charles Ferraz Atender prontamente todas as duvidas do CONFEF quando emitidas 4 1.500,00 Aceitar 500,00 rendimento das maquinas ficarem abaixo de 20%. Diego Santos Equipe de help desk necessita fazer backup semanal para liberação de espaço 5 1.000,00 Melhorar 200,00 equipe comercial receber novas solicitações Caio Tadeu de Morais Ouvir as solicitações recebidas e desenvolver as novas aplicações em menor tempo que o aplicativo.