PROJETO PONTE IMIGRANTES TAP - Termo de Abertura do Projeto
Nome
PONTE IMIGRANTES
Status
Ativo
Descrição
Construção de uma nova ponta na Rodovia dos Imigrantes na cidade São Bernardo do Campo-SP para o cliente
Governo do Estado de São Paulo, conforme especificações determinadas no processo de licitação.
Justificativa
Devido a importância e visibilidade da obra em todo o estado, consideramos relevante para o crescimento da empresa
e surgimento de novos projetos de obras públicas ou de empresas privadas.
Objetivo S.M.A.R.T.
Construir uma ponte de concreto para facilitar o acesso à baixada Santista, sendo construída entre os quilômetros 28 e
29 da Rodovia dos Imigrantes. O prazo da obra será de 12 meses.
Requisitos
A ponte deverá ter o comprimento de 1 km e largura de 12 metros, com 02 faixas de passeio e 01 faixa de acostamento
de cada lado. Será edificada em concreto, parcialmente pré-moldado e trechos moldados
Designação
Para o presente projeto serão designados as funções abaixo:
- Gerente do Projeto
- Engenheiro de produção (acompanhamento da obra)
- Técnico de edificações
- Administrador de projetos
- Comprador
Milestones
01 Terraplanagem
02 Fundação
03 Conclusão da estrutura
04 Iluminação
05 Pintura das faixas
Orçamento
Valor previsto total da obra R$ 1.000.000,00
Riscos
Risco Negativos
- Atraso na obtenção de licenças dos órgãos públicos responsáveis para o início da obra.
- Escassez de mão de obra
- Atraso na liberação do trecho da rodovia.
Risco Positivo
Facilidade de acesso de entrega de materiais, devido a localização da obra.
Adiantamento da fabricação e entrega da estrutura pré-moldada de concreto.
Data, Assinatura do Sponsor
13/03/2014 - Aprovado
OTMMA3 Flavia Vitale Massucatto - 14/03/2014 15:24:24
PROJETO PONTE IMIGRANTES ISH - Registro de Stakeholder
Stakeholder Posição Papel no
Projeto
Email Telefone Celular
Claudemir Henrique COORD.
ENGENHARIA
Membro da Equipe de
Projeto
henrique.jrg6@gmail.com 015 30141600 015 996141624
Flavia Vitale
Massucatto
Gerente do Projeto flavitale@hotmail.com
Thais Liberati Sponsor do Projeto thaisliberati@hotmail.com
Tiago Conservani Analista na de Risco Stakeholder tiagoconservani@gmail.com 33180446 1599813887
Vitor soriano Engenheiro Membro da Equipe de
Projeto
vitor@complemental.com.br 1532252900 15991418082
PROJETO PONTE IMIGRANTES ISH - Registro de Stakeholder
Classificação Outras Caracteristicas Requisitos Superficiais Estrátegia
Gerenciar com atenção
Mínimo esforço
Mínimo esforço
Mínimo esforço
Gerenciar com atenção
PROJETO PONTE IMIGRANTES WBS
C.C. Fase / Pacote de Trabalho Análise M/B
1 Gerenciamento do Projeto
1.1 Gerenciamento de Escopo Make
1.2 Gerenciamento de Tempo Make
1.3 Gerenciamento de Custo Make
1.4 Gerenciamento da Integração Make
1.5 Gerenciamento de Qualidade Make
1.6 Gerenciamento Risco Make
1.7 Gerenciamento de RH Make
1.8 Gerenciamento de Aquisições Make
1.9 Gerenciamento de Comunicações Make
2 Investigação/ Estudo
2.1 Sondagem Buy
2.2 Viabilidade da Obra Make
2.3 Legislação Buy
2.4 Revegetação Buy
2.5 Estudo Geotécnico Buy
3 Execução da Obra
3.1 Topografia Buy
3.2 Terraplenagem Buy
3.3 Fundações Make
3.4 Estruturas Premoldadas Make
3.5 Estruturas Moldadas In-loco Make
3.6 Estrutura - Passeio Make
3.7 Drenagem Make
3.8 Iluminação Make
3.9 Pintura Make
3.10 Limpeza Make
4 Encerramento
4.1 Aceitação Make
4.2 Ceck list da Obra Make
4.3 Fechamento dos Contratos Make
4.4 Legislação Make
4.5 Inauguração Make
4.6 Lições Aprendidas Make
OTMMA3 Flavia Vitale Massucatto - 14/03/2014 15:24:24
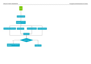
PROJETO PONTE IMIGRANTES Fluxograma de Monitoramento & Controle
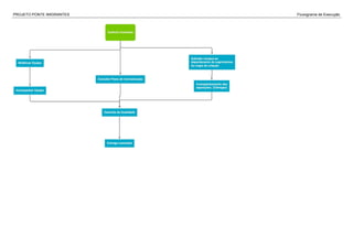
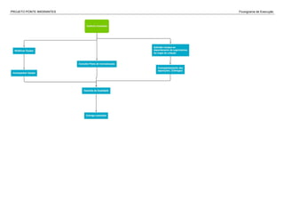
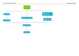
PROJETO PONTE IMIGRANTES Fluxograma de Execução
PROJETO PONTE IMIGRANTES Fluxograma de Execução
PROJETO PONTE IMIGRANTES Fluxograma de Execução
PROJETO PONTE IMIGRANTES Fluxograma de Execução
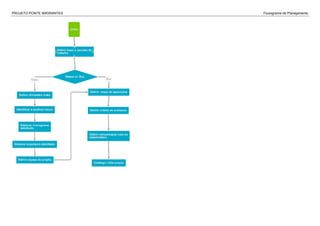
PROJETO PONTE IMIGRANTES Fluxograma de Planejamento
PROJETO PONTE IMIGRANTES Fluxograma de Encerramento
PROJETO PONTE IMIGRANTES Fluxograma de Iniciação
PROJETO PONTE IMIGRANTES Fluxograma de Iniciação
OTMMA3 Flavia Vitale Massucatto - 14/03/2014 15:24:24

Ponte Imigrantes

  • 1.
    PROJETO PONTE IMIGRANTESTAP - Termo de Abertura do Projeto Nome PONTE IMIGRANTES Status Ativo Descrição Construção de uma nova ponta na Rodovia dos Imigrantes na cidade São Bernardo do Campo-SP para o cliente Governo do Estado de São Paulo, conforme especificações determinadas no processo de licitação. Justificativa Devido a importância e visibilidade da obra em todo o estado, consideramos relevante para o crescimento da empresa e surgimento de novos projetos de obras públicas ou de empresas privadas. Objetivo S.M.A.R.T. Construir uma ponte de concreto para facilitar o acesso à baixada Santista, sendo construída entre os quilômetros 28 e 29 da Rodovia dos Imigrantes. O prazo da obra será de 12 meses. Requisitos A ponte deverá ter o comprimento de 1 km e largura de 12 metros, com 02 faixas de passeio e 01 faixa de acostamento de cada lado. Será edificada em concreto, parcialmente pré-moldado e trechos moldados Designação Para o presente projeto serão designados as funções abaixo: - Gerente do Projeto - Engenheiro de produção (acompanhamento da obra) - Técnico de edificações - Administrador de projetos - Comprador Milestones 01 Terraplanagem 02 Fundação 03 Conclusão da estrutura 04 Iluminação 05 Pintura das faixas Orçamento Valor previsto total da obra R$ 1.000.000,00 Riscos Risco Negativos - Atraso na obtenção de licenças dos órgãos públicos responsáveis para o início da obra. - Escassez de mão de obra - Atraso na liberação do trecho da rodovia. Risco Positivo Facilidade de acesso de entrega de materiais, devido a localização da obra. Adiantamento da fabricação e entrega da estrutura pré-moldada de concreto. Data, Assinatura do Sponsor 13/03/2014 - Aprovado OTMMA3 Flavia Vitale Massucatto - 14/03/2014 15:24:24
  • 2.
    PROJETO PONTE IMIGRANTESISH - Registro de Stakeholder Stakeholder Posição Papel no Projeto Email Telefone Celular Claudemir Henrique COORD. ENGENHARIA Membro da Equipe de Projeto henrique.jrg6@gmail.com 015 30141600 015 996141624 Flavia Vitale Massucatto Gerente do Projeto flavitale@hotmail.com Thais Liberati Sponsor do Projeto thaisliberati@hotmail.com Tiago Conservani Analista na de Risco Stakeholder tiagoconservani@gmail.com 33180446 1599813887 Vitor soriano Engenheiro Membro da Equipe de Projeto vitor@complemental.com.br 1532252900 15991418082
  • 3.
    PROJETO PONTE IMIGRANTESISH - Registro de Stakeholder Classificação Outras Caracteristicas Requisitos Superficiais Estrátegia Gerenciar com atenção Mínimo esforço Mínimo esforço Mínimo esforço Gerenciar com atenção
  • 4.
    PROJETO PONTE IMIGRANTESWBS C.C. Fase / Pacote de Trabalho Análise M/B 1 Gerenciamento do Projeto 1.1 Gerenciamento de Escopo Make 1.2 Gerenciamento de Tempo Make 1.3 Gerenciamento de Custo Make 1.4 Gerenciamento da Integração Make 1.5 Gerenciamento de Qualidade Make 1.6 Gerenciamento Risco Make 1.7 Gerenciamento de RH Make 1.8 Gerenciamento de Aquisições Make 1.9 Gerenciamento de Comunicações Make 2 Investigação/ Estudo 2.1 Sondagem Buy 2.2 Viabilidade da Obra Make 2.3 Legislação Buy 2.4 Revegetação Buy 2.5 Estudo Geotécnico Buy 3 Execução da Obra 3.1 Topografia Buy 3.2 Terraplenagem Buy 3.3 Fundações Make 3.4 Estruturas Premoldadas Make 3.5 Estruturas Moldadas In-loco Make 3.6 Estrutura - Passeio Make 3.7 Drenagem Make 3.8 Iluminação Make 3.9 Pintura Make 3.10 Limpeza Make 4 Encerramento 4.1 Aceitação Make 4.2 Ceck list da Obra Make 4.3 Fechamento dos Contratos Make 4.4 Legislação Make 4.5 Inauguração Make 4.6 Lições Aprendidas Make OTMMA3 Flavia Vitale Massucatto - 14/03/2014 15:24:24
  • 5.
    PROJETO PONTE IMIGRANTESFluxograma de Monitoramento & Controle
  • 6.
    PROJETO PONTE IMIGRANTESFluxograma de Execução
  • 7.
    PROJETO PONTE IMIGRANTESFluxograma de Execução
  • 8.
    PROJETO PONTE IMIGRANTESFluxograma de Execução
  • 9.
    PROJETO PONTE IMIGRANTESFluxograma de Execução
  • 10.
    PROJETO PONTE IMIGRANTESFluxograma de Planejamento
  • 11.
    PROJETO PONTE IMIGRANTESFluxograma de Encerramento
  • 12.
    PROJETO PONTE IMIGRANTESFluxograma de Iniciação
  • 13.
    PROJETO PONTE IMIGRANTESFluxograma de Iniciação
  • 14.
    OTMMA3 Flavia VitaleMassucatto - 14/03/2014 15:24:24