PROJETO Usina_Atlântida TAP - Termo de Abertura do Projeto
Nome
Usina_Atlântida
Descrição
Projeto: Construção da Usina Sucroalcooleira Atlântida.
Justificativa
Viabilidade econômica e oportunidade de mercado.
Objetivo S.M.A.R.T.
S – Specific; Específico;
M – Measurable; Mensurável;
A – Attainable; Atingível;
R – Realistic; Realista;
T – Timely; a tempo.
(S) Construir uma usina nacional que atenda a área de negócio sucroalcooleira, (M) obtendo um aumento de 30% no
volume de vendas do grupo Atlântida, (A) de forma a conquistar a implementação da primeira unidade Atlântida em
território brasileiro, (R) somente utilizando capital próprio do grupo (T) e que o projeto seja realizado nos próximos 27
meses.
Requisitos
1- Finalizar o empreendimento em no máximo 27 meses; 2- Escolher o local de construção em no máximo de 2 meses;
3- Dar entrada nas licenças governamentais no primeiro mês, ter apoio jurídico.
Designação
Adm. Alexandre Moro fica designado como gestor deste projeto para:
Aplicar metodologia Otmma3 GP em todos seus procedimentos;
Gerir os recursos financeiros alocados e aprovados no portfolio;
Habilitar acesso as informações necessárias para a equipe de consultoria;
Aplicar-se para que o Projeto possa ser concluído e apresentado a diretoria em 27 meses.
Milestones
Partir o projeto em: 11/2014
Escolha do local: 01/2015
Licença ambiental em: 04/2015
Início Aquisições: 05/2015
Início Obras: 05/2015
Startup: 02/2017
Orçamento
Estimado de inicio um investimento de U$980 milhões de dólares americanos.
Verba estimada para atender o arrendamento, compra de terras, aquisições de materiais, construção e mão de obra
direta.
Riscos
1- Política interna do Brasil; 2- Variação muito alta na commodities; 3- Falta de incentivo econômico; 4- Crise mundial e
saída de investidores estrangeiros; 5- Não ultrapassar o limite de 27 meses para concluir o empreendimento.
Data, Assinatura do Sponsor
28/03/2014 - Aprovado
Viabilidade econômica comprovada
OTMMA3 Administrador - 20/06/2014 10:09:04
PROJETO Usina_Atlântida ISH - Registro de Stakeholder
Stakeholder Posição Papel no
Projeto
Email Telefone Celular
Administrador Sponsor do Projeto alexandre@cbtanet.com.br
Alexandre Moro Gerente do Projeto alexandre@cbta.com.br
Gilvan Júnior werwe Membro da Equipe de
Projeto
web@marcocoghi.com.br
Kezimary Carvalho Editora Membro da Equipe de
Projeto
kezimarycarvalho@gmail.com
Marco Coghi Prof. Consultor Membro da Equipe de
Projeto
coghi@cbtanet.com.br (19) 3232-3232 (19) 9 9999-9999
Miguel Onofrio Júnior Prof. Consultor Membro da Equipe de
Projeto
miguelonofrio@gmail.com (19) 3232-3232 (19) 9 9999-9999
PROJETO Usina_Atlântida ISH - Registro de Stakeholder
Classificação Outras Caracteristicas Requisitos Superficiais Estrátegia
Gerenciar com atenção Presidente do conselho de investidores Tem urgência para apresentar resultados Mantê-lo alinhado com o andamento do projeto.
Mínimo esforço
Manter satisfeito especialista em áreas de alto risco ligado a recursos Tem pressa para ver lista aprovada de recursos Convidar para reuniões de riscos
Manter informado
Gerenciar com atenção Identificou um grande número de riscos potenciais
para o projeto.
Tem sonho de participar do desenvolvimento e
execução do projeto e tornar este projeto um case em
sua carreira.
Planejar reuniões frequentes para mantê-lo sempre
em dia; Se projeto aprovado, convidar para ingressar
em mais atividades.
Manter informado
PROJETO Usina_Atlântida Dreq - Declaração de Requisitos
Requisitos do Projeto
Stakeholder Requisito Detalhado Classificação Prioridade Componente
Relacionado
Entrega onde se
manifesta
Rastreabilidade
Administrador Acompanhar toda a Gestão do Projeto
de forma ativa, ou seja, ter relatórios
detalhados, previsões,
acompanhamentos, todos de forma bem
frequente.
Gerenciar com atenção 5 S,,,, 1.1 - Gestão do Projeto >
Integração
1.2 - Gestão do Projeto > Grupos
de processos
1.1 - Aguardando
1.2 - Aguardando
Administrador Atender as exigências financeiras dos
investidores, quanto a TIR.
Gerenciar com atenção 4 S,,,R, 1.3 - Gestão do Projeto > Áreas
de Conhecimento
1.3 - Aguardando
Administrador Atender as exigências financeiras dos
investidores, quanto a Fluxo de Caixa.
Gerenciar com atenção 4 S,,,,
Administrador O projeto deve ser realizado nos
próximos 27 meses.
Gerenciar com atenção 5 ,,,,T
Administrador Construir uma usina nacional que atenda
a área de negócio sucroalcooleira
Gerenciar com atenção 5 S,,,,
PROJETO Usina_Atlântida Dreq - Declaração de Requisitos
Requisitos do Produto
Stakeholder Requisito Detalhado Classificação Prioridade Componente
Relacionado
Entrega onde se
manifesta
Rastreabilidade
Administrador Iniciar as aquisições de terras na região
da usina.
Gerenciar com atenção 1 S,,,,T
Administrador Somente liberar o processo industrial no
automático após os testes por
equipamento terem sidos feitos e ter
rodado um processo piloto.
Gerenciar com atenção 5 S,M,A,R,T
Administrador A construção da usina deve ser
observado algumas peculiaridades,
como posição em relação ao nascer do
sol e massas de ar. Numero de acesso
por rodovias e por estradas de terra,
espaço para plantio de eucaliptos para
barreiras de ar e distância de cidades
urbanas.
Gerenciar com atenção 5 ,,,,
PROJETO Usina_Atlântida DE - Definir Escopo
Escopo do Produto
A Usina que estaremos investindo, constará de:
Documentação completa e Desenhos ref. ao Estudo Básico das especialidades Agrícola, Mecânica, Elétrica,
Automação, etc (para estimativa do custo com +/- 20% de precisão) - será usado para Análise de Viabilidade
Econômica e Financeira
Documentação completa e Desenhos ref. ao Estudo Detalhado das especialidades Agrícola, Mecânica, Elétrica,
Automação, etc (para estimativa do custo com +/- 5% de precisão) - será usado como Linha de Base do Investimento.
Equipamentos e serviços referentes a área agrícola: (citar todos os equipamentos e/ou departamentos que serão
construídos)
Equipamentos e serviços referentes a área industrial: (citar todos os equipamentos e/ou departamentos que serão
construídos)
Serviços referentes ao Start-up da unidade: (citar todos os serviços de start-up)
Escopo do Projeto
Trabalho que deveremos desempenhar para fazer isso acontecer: (citar todo o trabalho para se chegar nos entregáveis
do escopo do produto)
Prazo que isso ocorrerá:
Custo previsto:
Qualidade que será aplicada:
Pessoas da equipe da usina: (quem é quem e quem fará o que)
Comunicações que teremos:
Riscos:
Aquisições:
Stakeholders principais:
Entregas e critérios de aceitação
Todo Pacote de Trabalho da WBS terá um entrega materializada, caso um pacote de trabalho tenha duas entregas,
significa que ele não foi completamente desfragmentado. Os entregáveis e seus critérios de aceitação estarão listados
detalhadamente no Dicionário da WBS.
Escopo não incluído no projeto
1- Após startup continuar o suporte; 2- Negociações das aquisições de terras; 3- Seleção dos profissionais chaves da
diretoria e gerencia.
(citar aqui o que não está incluso no investimento)
Premissas
1- Escolher o local de construção em no máximo de 2 meses; 2- Dar entrada nas licenças governamentais no primeiro
mês; 3- Conquistar a primeira unidade da Usina Atlântida em território brasileiro; 4- A usina deve moer 600 toneladas
de cana por hora; 5- Corte da cana 100% automatizado;
(citar todas as condições, suposições e hipóteses que deverão ser assumidas como verdade para fins de
planejamento)
Restrições
1- Investimento de U$980 milhões de dólares americanos; 2- Finalizar o empreendimento em 27 meses; 3- Não haverá
aporte do BNDES;
(citar todas as imposições, obrigações, contornos de fornecimento que são assumidas nesse investimento)
OTMMA3 Administrador - 20/06/2014 10:09:05
PROJETO Usina_Atlântida WBS
C.C. Fase / Pacote de Trabalho Análise M/B
1 Gestão do Projeto
1.1 Integração Make
1.2 Grupos de processos Make
1.3 Áreas de Conhecimento Make
2 Projetos
2.1 Projeto básico Indústria Make
2.2 Projeto básico Agrícola Make
2.3 Projeto detalhado Indústria Buy
2.4 Projeto detalhado Agrícola Buy
2.5 Projeto Jurídico Make
3 Agrícola
3.1 Aquisições Buy
3.2 Preparação Make
3.3 Plantio Make
3.4 Colheita Make
4 Indústria
4.1 Aquisições Buy
4.2 Verificação Make
4.3 Liberação Make
4.4 Cosntrução Buy
5 Startup
5.1 Setorizadoo Make
5.2 Agrícola Make
5.3 Indústria Make
5.4 Integrado Make
5.5 PTTeste Make
OTMMA3 Administrador - 20/06/2014 10:09:05
PROJETO Usina_Atlântida D-WBS - Dicionário WBS
Fase 1
C.C. Pacote de Trabalho Descrição Entrega do PT Critério de Aceitação OK
1.1 Integração Rodar todos os processos da Gestão da
Integração de Projetos em um ciclo
PDCA, até o termino do projeto.
Termo de Encerramento do Projeto Projeto entregue Aceitou
1.2 Grupos de processos Rodar PDCA dentro do clico do projeto
analisando os grupos de processos
devidamente.
Relatórios de revisão Alinhamento do clico de vida do projeto Aguardando
1.3 Áreas de Conhecimento Planejar e acompanhar as áreas de
conhecimento
Planos de Gerenciamentos Plano de Gerenciamento adequado Aguardando
PROJETO Usina_Atlântida D-WBS - Dicionário WBS
Fase 2
C.C. Pacote de Trabalho Descrição Entrega do PT Critério de Aceitação OK
2.1 Projeto básico Indústria Projeto Básico Industrial, deve conter o
projeto básico de todo o processo
industrial para se consolidar a usina
sucroalcooleira Atlântida.
Deve conter toda a parte de engenharia,
levantamento de mão de obra,
capacidade de produção, viabilidade
econômica, de limites de produção, de
faixa ótima de produção, cálculos de
balanço de massa, plantas estruturais da
usina, plantas de construção de todas as
áreas. Obs.: todo o projeto básico deve
ser entregue em duas pastas e em mídia
digital.
Pasta contendo todo PBI Aguardando
2.2 Projeto básico Agrícola Projeto Básico Agrícola, deve conter o
projeto básico de todo o processo
agrícola para se consolidar a parte
agrícola da Usina Atlântida. Deve conter
toda a parte de engenharia,
levantamento de campo, tipos de plantio,
tipos de colheita, estudo geográfico,
mapa georeferenciado, levantamento de
frota, levantamento de mão de obra,
capacidade de produção, estudo de raio
de quilometragem médio, de viabilidade
do transporte. Obs.: todo o projeto
básico deve ser entregue em duas
pastas e em mídia digital.
Pasta contendo todo o PBA Aguardando
2.3 Projeto detalhado Indústria Projeto detalhado da construção da
indústria, de todo processo fabril e todo
mapeamento detalhado do ocorrido e
em revisão As Built.
Arquivos Arquivos aprovados individualmente Aguardando
2.4 Projeto detalhado Agrícola Projeto detalhado da implementação da
estrutura agrícola.
Arquivos Aprovação individual de cada etapa Aguardando
2.5 Projeto Jurídico Entrada em todos os processos jurídicos
necessários para aprovação da
empresa.
Licenças liberações aprovadas Aguardando
PROJETO Usina_Atlântida D-WBS - Dicionário WBS
Fase 3
C.C. Pacote de Trabalho Descrição Entrega do PT Critério de Aceitação OK
3.1 Aquisições Aguardando
3.2 Preparação Aguardando
3.3 Plantio Aguardando
3.4 Colheita Aguardando
PROJETO Usina_Atlântida D-WBS - Dicionário WBS
Fase 4
C.C. Pacote de Trabalho Descrição Entrega do PT Critério de Aceitação OK
4.1 Aquisições Aguardando
4.2 Verificação Aguardando
4.3 Liberação Aguardando
4.4 Cosntrução Aguardando
PROJETO Usina_Atlântida D-WBS - Dicionário WBS
Fase 5
C.C. Pacote de Trabalho Descrição Entrega do PT Critério de Aceitação OK
5.1 Setorizadoo Aguardando
5.2 Agrícola Aguardando
5.3 Indústria Aguardando
5.4 Integrado Aguardando
5.5 PTTeste Aguardando
PROJETO Usina_Atlântida LVQ - Lista de Verifiação da Qualidade
Fase 1
C.C. Pacote de Trabalho Descrição Entrega do PT Critério de Validação OK
1.1 Integração Rodar todos os processos da Gestão da
Integração de Projetos em um ciclo
PDCA, até o termino do projeto.
Termo de Encerramento do Projeto Qualidade do Projeto Entregue Aguardando
1.2 Grupos de processos Rodar PDCA dentro do clico do projeto
analisando os grupos de processos
devidamente.
Relatórios de revisão Aguardando
1.3 Áreas de Conhecimento Planejar e acompanhar as áreas de
conhecimento
Planos de Gerenciamentos Aguardando
PROJETO Usina_Atlântida LVQ - Lista de Verifiação da Qualidade
Fase 2
C.C. Pacote de Trabalho Descrição Entrega do PT Critério de Validação OK
2.1 Projeto básico Indústria Projeto Básico Industrial, deve conter o
projeto básico de todo o processo
industrial para se consolidar a usina
sucroalcooleira Atlântida.
Deve conter toda a parte de engenharia,
levantamento de mão de obra,
capacidade de produção, viabilidade
econômica, de limites de produção, de
faixa ótima de produção, cálculos de
balanço de massa, plantas estruturais da
usina, plantas de construção de todas as
áreas. Obs.: todo o projeto básico deve
ser entregue em duas pastas e em mídia
digital.
Pasta contendo todo PBI Pasta compilada Aguardando
2.2 Projeto básico Agrícola Projeto Básico Agrícola, deve conter o
projeto básico de todo o processo
agrícola para se consolidar a parte
agrícola da Usina Atlântida. Deve conter
toda a parte de engenharia,
levantamento de campo, tipos de plantio,
tipos de colheita, estudo geográfico,
mapa georeferenciado, levantamento de
frota, levantamento de mão de obra,
capacidade de produção, estudo de raio
de quilometragem médio, de viabilidade
do transporte. Obs.: todo o projeto
básico deve ser entregue em duas
pastas e em mídia digital.
Pasta contendo todo o PBA Pasta Compilada Aguardando
2.3 Projeto detalhado Indústria Projeto detalhado da construção da
indústria, de todo processo fabril e todo
mapeamento detalhado do ocorrido e
em revisão As Built.
Arquivos Aguardando
2.4 Projeto detalhado Agrícola Projeto detalhado da implementação da
estrutura agrícola.
Arquivos Aguardando
2.5 Projeto Jurídico Entrada em todos os processos jurídicos
necessários para aprovação da
empresa.
Licenças Aguardando
PROJETO Usina_Atlântida LVQ - Lista de Verifiação da Qualidade
Fase 3
C.C. Pacote de Trabalho Descrição Entrega do PT Critério de Validação OK
3.1 Aquisições Aguardando
3.2 Preparação Aguardando
3.3 Plantio Aguardando
3.4 Colheita Aguardando
PROJETO Usina_Atlântida LVQ - Lista de Verifiação da Qualidade
Fase 4
C.C. Pacote de Trabalho Descrição Entrega do PT Critério de Validação OK
4.1 Aquisições Aguardando
4.2 Verificação Aguardando
4.3 Liberação Aguardando
4.4 Cosntrução Aguardando
PROJETO Usina_Atlântida LVQ - Lista de Verifiação da Qualidade
Fase 5
C.C. Pacote de Trabalho Descrição Entrega do PT Critério de Validação OK
5.1 Setorizadoo Aguardando
5.2 Agrícola Aguardando
5.3 Indústria Aguardando
5.4 Integrado Aguardando
5.5 PTTeste Aguardando
PROJETO Usina_Atlântida RR - Registro de Risco
Categoria na RBS Risco Identificado Tipo Data de
Registro
Qualitativo Probabilidade P Qualitativo de Impacto I Semáforo
20 W>Externos previsíveis>Impactos
sociais
Bloqueio portuário e não recebimento das peças
importadas
Ameaça 26/2/2014 Improvável 0.3 Grande 0.4 0.12
21 W>Internos não técnicos>Custo A política do Brasil facilita a compra de maquinários
para agroindústria, Será possível conseguir algum
beneficio.
Oportunidade 5/3/2014 Quase Certa 0.9 Muito Grande 0.8 0.72
22 W>Externos
imprevisíveis>Desastres da
natureza
Empresa fornecedora não cumprir o prazo de
entrega
Ameaça 5/3/2014 Média 0.5 Média 0.2 0.10
23 W>Riscos técnicos>Performance Os equipamentos não apresentarem a performance
adequadas
Ameaça 5/3/2014 Média 0.5 Muito Grande 0.8 0.40
24 W>Internos não técnicos>Fluxos
de caixa
Não conseguir pagar as despesas de um mês. Ameaça 5/3/2014 Rara 0.1 Pequena 0.1 0.01
26 W>Externos previsíveis>Riscos
de mercado
Os produtos base da usina deixarem de ser
rentáveis no mercado internacional
Ameaça 1/4/2014 Média 0.5 Muito Grande 0.8 0.40
20
8
W>Internos não técnicos>Custo Risco Ameaça 2/6/2014 Quase Certa 0.9 Grande 0.4 0.36
PROJETO Usina_Atlântida RR - Registro de Risco
V.M.E. antes da resposta [R$] Resposta V.M.E. depois da resposta [R$] Sinal de alerta Proprietário Ação a tomar
20 50.000,00 Transferir 0,00 Greve portuária Marco Coghi Acionar seguradora e rever caminho crítico das
atividades.
21 500.000,00 Melhorar 450.000,00 Acompanhar políticas para
agroindústria
Marco Coghi tempo um beneficio para adquirir equipamentos,
aproveitar e reduzir os custos em 10%.
22 100.000,00 Mitigar 0,00 Atrasos consecutivos baseados
na WBS do contrato
Marco Coghi apontado pequenos atrasos aumentar a fiscalização
e acompanhamento mais proativo.
23 2.000.000,00 Transferir 100.000,00 KPIs do equipamento Marco Coghi cobrar a troca do equipamento do fornecedor.
24 25.000,00 Evitar 0,00 Acompanhar aportes e saldos Administrador Controlar as saídas de forma a serem posteriores as
entradas. Controlar o ciclo financeiro.
26 50.000,00 Aceitar 100.000,00 acompanhar o mercado e investir
em P&D para redução de custos e
criação de novos produtos viáveis.
Administrador Encontrar saídas em meio ao mercado internacional
20
8
100,00 Aceitar 100,00 Sinal de Alerta do risco Administrador Ação a tomar, resposta ao risco
PROJETO Usina_Atlântida MA - Mapa de Aquisições
Concorrência Item(s) a ser contratado Ref.WBS Fornecedores Orçamento Prazo Critérios MAKE OR BUY ultilizados Tipo de contrato
17 Projetos > Projeto detalhado
Indústria
2.3 Fornecedor A
Fornecedor C
Fornecedor B
250.000,00 28/08/2014 Necessidade de fornecimento especializado
Necessidade de absorção da tecnologia
Compartilhamentos de riscos
Problemas legais ou de segurança da informação
Restrições de prazo
Restrições de subcontratação
Preço Fixo
22 Agrícola > Aquisições 3.1 Fornecedor A
Fornecedor C
500.000,00 05/03/2015 Capacidade (quantidade e qualidade) da equipe
Restrições de custo
Restrições de prazo
Compartilhamentos de riscos
Preço Fixo
23 Indústria > Aquisições 4.1 Fornecedor B 1.500.000,00 12/11/2015 Capacidade (quantidade e qualidade) da equipe
Restrições de prazo
Existência de fornecedores confiáveis.
Tempo e Material
63 Indústria > Cosntrução 4.4 Fornecedor A
Fornecedor C
1.000.000,00 30/06/2014 Capacidade (quantidade e qualidade) da equipe
Restrições de subcontratação
O core business da empresa
Preço Fixo
119 Projetos > Projeto detalhado
Agrícola
2.4 Fornecedor A
Fornecedor C
Fornecedor B
250.000,00 17/04/2014 Capacidade (quantidade e qualidade) da equipe
Necessidade de fornecimento especializado
Necessidade de absorção da tecnologia
Restrições de custo
Preço Fixo
PROJETO Usina_Atlântida MA - Mapa de Aquisições
RFP - 17
2.3Projetos > Projeto detalhado Indústria
NOTAS:
REV. DATA DESCRIÇÃO EXEC. VERIF. APR.
PROJETO Usina_Atlântida DT - Declaração de Trabalho
Especificação Quantidade Unidade
Trator tipo A 5 unid
Trator tipo B 10 unid
Pneus Reserva 4 unid
Maleta de ferramentas especificas
de manutenção
2 Unid
Treinamentos especializados em
campo.
144 h
Espec 1 1 unid
Espec 2 6 unid
Prazos
Sem data previamente combinada; No entanto aquisições necessárias para trabalho em campo.
Qualidade Requirida
Tratores Classe A, completos.
Suporte Técnico
Primeiros 6 meses.
Treinamento Desejado
Treinamento Básico de utilização = 36h; Treinamento Avançado de utilização = 56h; Treinamento para mecânicos =
56h
Nivel Serviço
Garantia
24 meses
Local Entrega
Na usina, no setor agrícola.
PROJETO Usina_Atlântida DT - WBS do Contrato
C.C. Fase / Pacote de Trabalho Unidade Quantidade
Planejada
Orçamento
5 Tratores 440.000,00
5.1 Trator tipo A unid 5 120.000,00
5.2 Trator tipo B unid 10 320.000,00
6 Complemento 60.000,00
6.1 Treinamento Básico h 36 5.000,00
6.2 Treinamento Avançado h 56 5.000,00
6.3 Treinamento Mecânico h 56 10.000,00
6.4 Pneu unid 4 37.000,00
6.5 Maleta unid 2 3.000,00
PROJETO Usina_Atlântida Equalização
Fornecedor A Fornecedor C Fornecedor B
Especificação Técnica Quant. Unid. Valor
Unit
Valor
Total
Quant. Unid. Valor
Unit
Valor
Total
Quant. Unid. Valor
Unit
Valor
Total
Trator tipo A 5 unid 28.900,00 144.500,00 5 unid 29.000,00 145.000,00 5 unid 28.000,00 140.000,00
Trator tipo B 10 unid 30.000,00 300.000,00 10 unid 31.000,00 310.000,00 10 unid 33.000,00 330.000,00
Pneus Reserva 4 unid 8.000,00 32.000,00 4 unid 8.500,00 34.000,00 4 unid 7.500,00 30.000,00
Maleta de ferramentas especificas de manutenção 2 unid 1.500,00 3.000,00 2 unid 1.300,00 2.600,00 2 unid 1.800,00 3.600,00
Treinamentos especializados em campo. 145 h 90,00 13.050,00 144 h 85,00 12.240,00 144 h 80,00 11.520,00
Espec 1 4 unid 84,84 339,36 5 unid 86,45 432,25 5 unid 78,95 394,75
Espec 2 0 0,00 0,00 0 0,00 0,00 0 0,00 0,00
PROJETO Usina_Atlântida SP - Sistema de Pontuação
Id Critério Classificatório Comercial Peso Fornecedor A Fornecedor C Fornecedor B
Nota Média Nota Média Nota Média
13 Alinhamento com DT 4 5.5 22 5 20 10 40
47 Estrutura comprovada para reposição de peças 3 4 12 0 0 0 0
141 Core Business 5 7 35 0 0 0 0
15 Relacionamento com clientes anteriores 5 5 25 1 5 1 5
14 Tempo de Mercado da Empresa 2 5 10 5 10 5 10
Id Critério Classificatório Técnico Peso Fornecedor A Fornecedor C Fornecedor B
Nota Média Nota Média Nota Média
16 Core Business 3 10 30 10 30 5 15
17 Atestado de Capacidade Técnica 4 1 4 5 20 10 40
89 Tempo de resposta a um atendimento 5 2.5 12.5 0 0 0 0
140 Localização física da empresa 3 6 18 6 18 0 0
18 Estrutura comprovada para reposição de peças 5 5 25 5 25 10 50
PROJETO Usina_Atlântida BM - Boletim de Medição
Item Descrição Unidade Orçamento da Fase Peso[%] Quant
Planejada
Quant
Realizada
Critério[%] Avanço Físico Planejado Avanço Físico Realizado [%]
5 Tratores - 440.000,00 88 - - - - - -
5.1 Trator tipo A unid - - 5 4 27.27 120.000,00 96.000,00 80
5.2 Trator tipo B unid - - 10 5 72.73 320.000,00 160.000,00 50
6 Complemento - 60.000,00 12 - - - - - -
6.1 Treinamento Básico h - - 36 36 8.33 5.000,00 5.000,00 100
6.2 Treinamento Avançado h - - 56 56 8.33 5.000,00 5.000,00 100
6.3 Treinamento Mecânico h - - 56 0 16.67 10.000,00 0,00 0
6.4 Pneu unid - - 4 0 61.67 37.000,00 0,00 0
6.5 Maleta unid - - 2 2 5 3.000,00 3.000,00 100
TOTAL - - - 500.000,00 500.000,00 269.000,00 61.43
PROJETO Usina_Atlântida MA - Mapa de Aquisições
RFP - 22
3.1Agrícola > Aquisições
NOTAS:
REV. DATA DESCRIÇÃO EXEC. VERIF. APR.
PROJETO Usina_Atlântida MA - Mapa de Aquisições
RFP - 23
4.1Indústria > Aquisições
NOTAS:
REV. DATA DESCRIÇÃO EXEC. VERIF. APR.
PROJETO Usina_Atlântida MA - Mapa de Aquisições
RFP - 63
4.4Indústria > Cosntrução
NOTAS:
REV. DATA DESCRIÇÃO EXEC. VERIF. APR.
PROJETO Usina_Atlântida MA - Mapa de Aquisições
RFP - 119
2.4Projetos > Projeto detalhado Agrícola
NOTAS:
REV. DATA DESCRIÇÃO EXEC. VERIF. APR.
PROJETO Usina_Atlântida Fluxograma de Iniciação
PROJETO Usina_Atlântida Fluxograma de Planejamento
PROJETO Usina_Atlântida Fluxograma de Execução
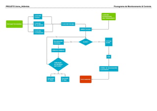
PROJETO Usina_Atlântida Fluxograma de Monitoramento & Controle
PROJETO Usina_Atlântida Fluxograma de Encerramento

OTMMA3

  • 1.
    PROJETO Usina_Atlântida TAP- Termo de Abertura do Projeto Nome Usina_Atlântida Descrição Projeto: Construção da Usina Sucroalcooleira Atlântida. Justificativa Viabilidade econômica e oportunidade de mercado. Objetivo S.M.A.R.T. S – Specific; Específico; M – Measurable; Mensurável; A – Attainable; Atingível; R – Realistic; Realista; T – Timely; a tempo. (S) Construir uma usina nacional que atenda a área de negócio sucroalcooleira, (M) obtendo um aumento de 30% no volume de vendas do grupo Atlântida, (A) de forma a conquistar a implementação da primeira unidade Atlântida em território brasileiro, (R) somente utilizando capital próprio do grupo (T) e que o projeto seja realizado nos próximos 27 meses. Requisitos 1- Finalizar o empreendimento em no máximo 27 meses; 2- Escolher o local de construção em no máximo de 2 meses; 3- Dar entrada nas licenças governamentais no primeiro mês, ter apoio jurídico. Designação Adm. Alexandre Moro fica designado como gestor deste projeto para: Aplicar metodologia Otmma3 GP em todos seus procedimentos; Gerir os recursos financeiros alocados e aprovados no portfolio; Habilitar acesso as informações necessárias para a equipe de consultoria; Aplicar-se para que o Projeto possa ser concluído e apresentado a diretoria em 27 meses. Milestones Partir o projeto em: 11/2014 Escolha do local: 01/2015 Licença ambiental em: 04/2015 Início Aquisições: 05/2015 Início Obras: 05/2015 Startup: 02/2017 Orçamento Estimado de inicio um investimento de U$980 milhões de dólares americanos. Verba estimada para atender o arrendamento, compra de terras, aquisições de materiais, construção e mão de obra direta. Riscos 1- Política interna do Brasil; 2- Variação muito alta na commodities; 3- Falta de incentivo econômico; 4- Crise mundial e saída de investidores estrangeiros; 5- Não ultrapassar o limite de 27 meses para concluir o empreendimento. Data, Assinatura do Sponsor 28/03/2014 - Aprovado Viabilidade econômica comprovada OTMMA3 Administrador - 20/06/2014 10:09:04
  • 2.
    PROJETO Usina_Atlântida ISH- Registro de Stakeholder Stakeholder Posição Papel no Projeto Email Telefone Celular Administrador Sponsor do Projeto alexandre@cbtanet.com.br Alexandre Moro Gerente do Projeto alexandre@cbta.com.br Gilvan Júnior werwe Membro da Equipe de Projeto web@marcocoghi.com.br Kezimary Carvalho Editora Membro da Equipe de Projeto kezimarycarvalho@gmail.com Marco Coghi Prof. Consultor Membro da Equipe de Projeto coghi@cbtanet.com.br (19) 3232-3232 (19) 9 9999-9999 Miguel Onofrio Júnior Prof. Consultor Membro da Equipe de Projeto miguelonofrio@gmail.com (19) 3232-3232 (19) 9 9999-9999
  • 3.
    PROJETO Usina_Atlântida ISH- Registro de Stakeholder Classificação Outras Caracteristicas Requisitos Superficiais Estrátegia Gerenciar com atenção Presidente do conselho de investidores Tem urgência para apresentar resultados Mantê-lo alinhado com o andamento do projeto. Mínimo esforço Manter satisfeito especialista em áreas de alto risco ligado a recursos Tem pressa para ver lista aprovada de recursos Convidar para reuniões de riscos Manter informado Gerenciar com atenção Identificou um grande número de riscos potenciais para o projeto. Tem sonho de participar do desenvolvimento e execução do projeto e tornar este projeto um case em sua carreira. Planejar reuniões frequentes para mantê-lo sempre em dia; Se projeto aprovado, convidar para ingressar em mais atividades. Manter informado
  • 4.
    PROJETO Usina_Atlântida Dreq- Declaração de Requisitos Requisitos do Projeto Stakeholder Requisito Detalhado Classificação Prioridade Componente Relacionado Entrega onde se manifesta Rastreabilidade Administrador Acompanhar toda a Gestão do Projeto de forma ativa, ou seja, ter relatórios detalhados, previsões, acompanhamentos, todos de forma bem frequente. Gerenciar com atenção 5 S,,,, 1.1 - Gestão do Projeto > Integração 1.2 - Gestão do Projeto > Grupos de processos 1.1 - Aguardando 1.2 - Aguardando Administrador Atender as exigências financeiras dos investidores, quanto a TIR. Gerenciar com atenção 4 S,,,R, 1.3 - Gestão do Projeto > Áreas de Conhecimento 1.3 - Aguardando Administrador Atender as exigências financeiras dos investidores, quanto a Fluxo de Caixa. Gerenciar com atenção 4 S,,,, Administrador O projeto deve ser realizado nos próximos 27 meses. Gerenciar com atenção 5 ,,,,T Administrador Construir uma usina nacional que atenda a área de negócio sucroalcooleira Gerenciar com atenção 5 S,,,,
  • 5.
    PROJETO Usina_Atlântida Dreq- Declaração de Requisitos Requisitos do Produto Stakeholder Requisito Detalhado Classificação Prioridade Componente Relacionado Entrega onde se manifesta Rastreabilidade Administrador Iniciar as aquisições de terras na região da usina. Gerenciar com atenção 1 S,,,,T Administrador Somente liberar o processo industrial no automático após os testes por equipamento terem sidos feitos e ter rodado um processo piloto. Gerenciar com atenção 5 S,M,A,R,T Administrador A construção da usina deve ser observado algumas peculiaridades, como posição em relação ao nascer do sol e massas de ar. Numero de acesso por rodovias e por estradas de terra, espaço para plantio de eucaliptos para barreiras de ar e distância de cidades urbanas. Gerenciar com atenção 5 ,,,,
  • 6.
    PROJETO Usina_Atlântida DE- Definir Escopo Escopo do Produto A Usina que estaremos investindo, constará de: Documentação completa e Desenhos ref. ao Estudo Básico das especialidades Agrícola, Mecânica, Elétrica, Automação, etc (para estimativa do custo com +/- 20% de precisão) - será usado para Análise de Viabilidade Econômica e Financeira Documentação completa e Desenhos ref. ao Estudo Detalhado das especialidades Agrícola, Mecânica, Elétrica, Automação, etc (para estimativa do custo com +/- 5% de precisão) - será usado como Linha de Base do Investimento. Equipamentos e serviços referentes a área agrícola: (citar todos os equipamentos e/ou departamentos que serão construídos) Equipamentos e serviços referentes a área industrial: (citar todos os equipamentos e/ou departamentos que serão construídos) Serviços referentes ao Start-up da unidade: (citar todos os serviços de start-up) Escopo do Projeto Trabalho que deveremos desempenhar para fazer isso acontecer: (citar todo o trabalho para se chegar nos entregáveis do escopo do produto) Prazo que isso ocorrerá: Custo previsto: Qualidade que será aplicada: Pessoas da equipe da usina: (quem é quem e quem fará o que) Comunicações que teremos: Riscos: Aquisições: Stakeholders principais: Entregas e critérios de aceitação Todo Pacote de Trabalho da WBS terá um entrega materializada, caso um pacote de trabalho tenha duas entregas, significa que ele não foi completamente desfragmentado. Os entregáveis e seus critérios de aceitação estarão listados detalhadamente no Dicionário da WBS. Escopo não incluído no projeto 1- Após startup continuar o suporte; 2- Negociações das aquisições de terras; 3- Seleção dos profissionais chaves da diretoria e gerencia. (citar aqui o que não está incluso no investimento) Premissas 1- Escolher o local de construção em no máximo de 2 meses; 2- Dar entrada nas licenças governamentais no primeiro
  • 7.
    mês; 3- Conquistara primeira unidade da Usina Atlântida em território brasileiro; 4- A usina deve moer 600 toneladas de cana por hora; 5- Corte da cana 100% automatizado; (citar todas as condições, suposições e hipóteses que deverão ser assumidas como verdade para fins de planejamento) Restrições 1- Investimento de U$980 milhões de dólares americanos; 2- Finalizar o empreendimento em 27 meses; 3- Não haverá aporte do BNDES; (citar todas as imposições, obrigações, contornos de fornecimento que são assumidas nesse investimento) OTMMA3 Administrador - 20/06/2014 10:09:05
  • 8.
    PROJETO Usina_Atlântida WBS C.C.Fase / Pacote de Trabalho Análise M/B 1 Gestão do Projeto 1.1 Integração Make 1.2 Grupos de processos Make 1.3 Áreas de Conhecimento Make 2 Projetos 2.1 Projeto básico Indústria Make 2.2 Projeto básico Agrícola Make 2.3 Projeto detalhado Indústria Buy 2.4 Projeto detalhado Agrícola Buy 2.5 Projeto Jurídico Make 3 Agrícola 3.1 Aquisições Buy 3.2 Preparação Make 3.3 Plantio Make 3.4 Colheita Make 4 Indústria 4.1 Aquisições Buy 4.2 Verificação Make 4.3 Liberação Make 4.4 Cosntrução Buy 5 Startup 5.1 Setorizadoo Make 5.2 Agrícola Make 5.3 Indústria Make 5.4 Integrado Make 5.5 PTTeste Make OTMMA3 Administrador - 20/06/2014 10:09:05
  • 9.
    PROJETO Usina_Atlântida D-WBS- Dicionário WBS Fase 1 C.C. Pacote de Trabalho Descrição Entrega do PT Critério de Aceitação OK 1.1 Integração Rodar todos os processos da Gestão da Integração de Projetos em um ciclo PDCA, até o termino do projeto. Termo de Encerramento do Projeto Projeto entregue Aceitou 1.2 Grupos de processos Rodar PDCA dentro do clico do projeto analisando os grupos de processos devidamente. Relatórios de revisão Alinhamento do clico de vida do projeto Aguardando 1.3 Áreas de Conhecimento Planejar e acompanhar as áreas de conhecimento Planos de Gerenciamentos Plano de Gerenciamento adequado Aguardando
  • 10.
    PROJETO Usina_Atlântida D-WBS- Dicionário WBS Fase 2 C.C. Pacote de Trabalho Descrição Entrega do PT Critério de Aceitação OK 2.1 Projeto básico Indústria Projeto Básico Industrial, deve conter o projeto básico de todo o processo industrial para se consolidar a usina sucroalcooleira Atlântida. Deve conter toda a parte de engenharia, levantamento de mão de obra, capacidade de produção, viabilidade econômica, de limites de produção, de faixa ótima de produção, cálculos de balanço de massa, plantas estruturais da usina, plantas de construção de todas as áreas. Obs.: todo o projeto básico deve ser entregue em duas pastas e em mídia digital. Pasta contendo todo PBI Aguardando 2.2 Projeto básico Agrícola Projeto Básico Agrícola, deve conter o projeto básico de todo o processo agrícola para se consolidar a parte agrícola da Usina Atlântida. Deve conter toda a parte de engenharia, levantamento de campo, tipos de plantio, tipos de colheita, estudo geográfico, mapa georeferenciado, levantamento de frota, levantamento de mão de obra, capacidade de produção, estudo de raio de quilometragem médio, de viabilidade do transporte. Obs.: todo o projeto básico deve ser entregue em duas pastas e em mídia digital. Pasta contendo todo o PBA Aguardando
  • 11.
    2.3 Projeto detalhadoIndústria Projeto detalhado da construção da indústria, de todo processo fabril e todo mapeamento detalhado do ocorrido e em revisão As Built. Arquivos Arquivos aprovados individualmente Aguardando 2.4 Projeto detalhado Agrícola Projeto detalhado da implementação da estrutura agrícola. Arquivos Aprovação individual de cada etapa Aguardando 2.5 Projeto Jurídico Entrada em todos os processos jurídicos necessários para aprovação da empresa. Licenças liberações aprovadas Aguardando
  • 12.
    PROJETO Usina_Atlântida D-WBS- Dicionário WBS Fase 3 C.C. Pacote de Trabalho Descrição Entrega do PT Critério de Aceitação OK 3.1 Aquisições Aguardando 3.2 Preparação Aguardando 3.3 Plantio Aguardando 3.4 Colheita Aguardando
  • 13.
    PROJETO Usina_Atlântida D-WBS- Dicionário WBS Fase 4 C.C. Pacote de Trabalho Descrição Entrega do PT Critério de Aceitação OK 4.1 Aquisições Aguardando 4.2 Verificação Aguardando 4.3 Liberação Aguardando 4.4 Cosntrução Aguardando
  • 14.
    PROJETO Usina_Atlântida D-WBS- Dicionário WBS Fase 5 C.C. Pacote de Trabalho Descrição Entrega do PT Critério de Aceitação OK 5.1 Setorizadoo Aguardando 5.2 Agrícola Aguardando 5.3 Indústria Aguardando 5.4 Integrado Aguardando 5.5 PTTeste Aguardando
  • 15.
    PROJETO Usina_Atlântida LVQ- Lista de Verifiação da Qualidade Fase 1 C.C. Pacote de Trabalho Descrição Entrega do PT Critério de Validação OK 1.1 Integração Rodar todos os processos da Gestão da Integração de Projetos em um ciclo PDCA, até o termino do projeto. Termo de Encerramento do Projeto Qualidade do Projeto Entregue Aguardando 1.2 Grupos de processos Rodar PDCA dentro do clico do projeto analisando os grupos de processos devidamente. Relatórios de revisão Aguardando 1.3 Áreas de Conhecimento Planejar e acompanhar as áreas de conhecimento Planos de Gerenciamentos Aguardando
  • 16.
    PROJETO Usina_Atlântida LVQ- Lista de Verifiação da Qualidade Fase 2 C.C. Pacote de Trabalho Descrição Entrega do PT Critério de Validação OK 2.1 Projeto básico Indústria Projeto Básico Industrial, deve conter o projeto básico de todo o processo industrial para se consolidar a usina sucroalcooleira Atlântida. Deve conter toda a parte de engenharia, levantamento de mão de obra, capacidade de produção, viabilidade econômica, de limites de produção, de faixa ótima de produção, cálculos de balanço de massa, plantas estruturais da usina, plantas de construção de todas as áreas. Obs.: todo o projeto básico deve ser entregue em duas pastas e em mídia digital. Pasta contendo todo PBI Pasta compilada Aguardando 2.2 Projeto básico Agrícola Projeto Básico Agrícola, deve conter o projeto básico de todo o processo agrícola para se consolidar a parte agrícola da Usina Atlântida. Deve conter toda a parte de engenharia, levantamento de campo, tipos de plantio, tipos de colheita, estudo geográfico, mapa georeferenciado, levantamento de frota, levantamento de mão de obra, capacidade de produção, estudo de raio de quilometragem médio, de viabilidade do transporte. Obs.: todo o projeto básico deve ser entregue em duas pastas e em mídia digital. Pasta contendo todo o PBA Pasta Compilada Aguardando
  • 17.
    2.3 Projeto detalhadoIndústria Projeto detalhado da construção da indústria, de todo processo fabril e todo mapeamento detalhado do ocorrido e em revisão As Built. Arquivos Aguardando 2.4 Projeto detalhado Agrícola Projeto detalhado da implementação da estrutura agrícola. Arquivos Aguardando 2.5 Projeto Jurídico Entrada em todos os processos jurídicos necessários para aprovação da empresa. Licenças Aguardando
  • 18.
    PROJETO Usina_Atlântida LVQ- Lista de Verifiação da Qualidade Fase 3 C.C. Pacote de Trabalho Descrição Entrega do PT Critério de Validação OK 3.1 Aquisições Aguardando 3.2 Preparação Aguardando 3.3 Plantio Aguardando 3.4 Colheita Aguardando
  • 19.
    PROJETO Usina_Atlântida LVQ- Lista de Verifiação da Qualidade Fase 4 C.C. Pacote de Trabalho Descrição Entrega do PT Critério de Validação OK 4.1 Aquisições Aguardando 4.2 Verificação Aguardando 4.3 Liberação Aguardando 4.4 Cosntrução Aguardando
  • 20.
    PROJETO Usina_Atlântida LVQ- Lista de Verifiação da Qualidade Fase 5 C.C. Pacote de Trabalho Descrição Entrega do PT Critério de Validação OK 5.1 Setorizadoo Aguardando 5.2 Agrícola Aguardando 5.3 Indústria Aguardando 5.4 Integrado Aguardando 5.5 PTTeste Aguardando
  • 21.
    PROJETO Usina_Atlântida RR- Registro de Risco Categoria na RBS Risco Identificado Tipo Data de Registro Qualitativo Probabilidade P Qualitativo de Impacto I Semáforo 20 W>Externos previsíveis>Impactos sociais Bloqueio portuário e não recebimento das peças importadas Ameaça 26/2/2014 Improvável 0.3 Grande 0.4 0.12 21 W>Internos não técnicos>Custo A política do Brasil facilita a compra de maquinários para agroindústria, Será possível conseguir algum beneficio. Oportunidade 5/3/2014 Quase Certa 0.9 Muito Grande 0.8 0.72 22 W>Externos imprevisíveis>Desastres da natureza Empresa fornecedora não cumprir o prazo de entrega Ameaça 5/3/2014 Média 0.5 Média 0.2 0.10 23 W>Riscos técnicos>Performance Os equipamentos não apresentarem a performance adequadas Ameaça 5/3/2014 Média 0.5 Muito Grande 0.8 0.40 24 W>Internos não técnicos>Fluxos de caixa Não conseguir pagar as despesas de um mês. Ameaça 5/3/2014 Rara 0.1 Pequena 0.1 0.01 26 W>Externos previsíveis>Riscos de mercado Os produtos base da usina deixarem de ser rentáveis no mercado internacional Ameaça 1/4/2014 Média 0.5 Muito Grande 0.8 0.40 20 8 W>Internos não técnicos>Custo Risco Ameaça 2/6/2014 Quase Certa 0.9 Grande 0.4 0.36
  • 22.
    PROJETO Usina_Atlântida RR- Registro de Risco V.M.E. antes da resposta [R$] Resposta V.M.E. depois da resposta [R$] Sinal de alerta Proprietário Ação a tomar 20 50.000,00 Transferir 0,00 Greve portuária Marco Coghi Acionar seguradora e rever caminho crítico das atividades. 21 500.000,00 Melhorar 450.000,00 Acompanhar políticas para agroindústria Marco Coghi tempo um beneficio para adquirir equipamentos, aproveitar e reduzir os custos em 10%. 22 100.000,00 Mitigar 0,00 Atrasos consecutivos baseados na WBS do contrato Marco Coghi apontado pequenos atrasos aumentar a fiscalização e acompanhamento mais proativo. 23 2.000.000,00 Transferir 100.000,00 KPIs do equipamento Marco Coghi cobrar a troca do equipamento do fornecedor. 24 25.000,00 Evitar 0,00 Acompanhar aportes e saldos Administrador Controlar as saídas de forma a serem posteriores as entradas. Controlar o ciclo financeiro. 26 50.000,00 Aceitar 100.000,00 acompanhar o mercado e investir em P&D para redução de custos e criação de novos produtos viáveis. Administrador Encontrar saídas em meio ao mercado internacional 20 8 100,00 Aceitar 100,00 Sinal de Alerta do risco Administrador Ação a tomar, resposta ao risco
  • 23.
    PROJETO Usina_Atlântida MA- Mapa de Aquisições Concorrência Item(s) a ser contratado Ref.WBS Fornecedores Orçamento Prazo Critérios MAKE OR BUY ultilizados Tipo de contrato 17 Projetos > Projeto detalhado Indústria 2.3 Fornecedor A Fornecedor C Fornecedor B 250.000,00 28/08/2014 Necessidade de fornecimento especializado Necessidade de absorção da tecnologia Compartilhamentos de riscos Problemas legais ou de segurança da informação Restrições de prazo Restrições de subcontratação Preço Fixo 22 Agrícola > Aquisições 3.1 Fornecedor A Fornecedor C 500.000,00 05/03/2015 Capacidade (quantidade e qualidade) da equipe Restrições de custo Restrições de prazo Compartilhamentos de riscos Preço Fixo 23 Indústria > Aquisições 4.1 Fornecedor B 1.500.000,00 12/11/2015 Capacidade (quantidade e qualidade) da equipe Restrições de prazo Existência de fornecedores confiáveis. Tempo e Material 63 Indústria > Cosntrução 4.4 Fornecedor A Fornecedor C 1.000.000,00 30/06/2014 Capacidade (quantidade e qualidade) da equipe Restrições de subcontratação O core business da empresa Preço Fixo 119 Projetos > Projeto detalhado Agrícola 2.4 Fornecedor A Fornecedor C Fornecedor B 250.000,00 17/04/2014 Capacidade (quantidade e qualidade) da equipe Necessidade de fornecimento especializado Necessidade de absorção da tecnologia Restrições de custo Preço Fixo
  • 24.
    PROJETO Usina_Atlântida MA- Mapa de Aquisições RFP - 17 2.3Projetos > Projeto detalhado Indústria NOTAS: REV. DATA DESCRIÇÃO EXEC. VERIF. APR.
  • 25.
    PROJETO Usina_Atlântida DT- Declaração de Trabalho Especificação Quantidade Unidade Trator tipo A 5 unid Trator tipo B 10 unid Pneus Reserva 4 unid Maleta de ferramentas especificas de manutenção 2 Unid Treinamentos especializados em campo. 144 h Espec 1 1 unid Espec 2 6 unid Prazos Sem data previamente combinada; No entanto aquisições necessárias para trabalho em campo. Qualidade Requirida Tratores Classe A, completos. Suporte Técnico Primeiros 6 meses. Treinamento Desejado Treinamento Básico de utilização = 36h; Treinamento Avançado de utilização = 56h; Treinamento para mecânicos = 56h Nivel Serviço Garantia 24 meses Local Entrega Na usina, no setor agrícola.
  • 26.
    PROJETO Usina_Atlântida DT- WBS do Contrato C.C. Fase / Pacote de Trabalho Unidade Quantidade Planejada Orçamento 5 Tratores 440.000,00 5.1 Trator tipo A unid 5 120.000,00 5.2 Trator tipo B unid 10 320.000,00 6 Complemento 60.000,00 6.1 Treinamento Básico h 36 5.000,00 6.2 Treinamento Avançado h 56 5.000,00 6.3 Treinamento Mecânico h 56 10.000,00 6.4 Pneu unid 4 37.000,00 6.5 Maleta unid 2 3.000,00
  • 27.
    PROJETO Usina_Atlântida Equalização FornecedorA Fornecedor C Fornecedor B Especificação Técnica Quant. Unid. Valor Unit Valor Total Quant. Unid. Valor Unit Valor Total Quant. Unid. Valor Unit Valor Total Trator tipo A 5 unid 28.900,00 144.500,00 5 unid 29.000,00 145.000,00 5 unid 28.000,00 140.000,00 Trator tipo B 10 unid 30.000,00 300.000,00 10 unid 31.000,00 310.000,00 10 unid 33.000,00 330.000,00 Pneus Reserva 4 unid 8.000,00 32.000,00 4 unid 8.500,00 34.000,00 4 unid 7.500,00 30.000,00 Maleta de ferramentas especificas de manutenção 2 unid 1.500,00 3.000,00 2 unid 1.300,00 2.600,00 2 unid 1.800,00 3.600,00 Treinamentos especializados em campo. 145 h 90,00 13.050,00 144 h 85,00 12.240,00 144 h 80,00 11.520,00 Espec 1 4 unid 84,84 339,36 5 unid 86,45 432,25 5 unid 78,95 394,75 Espec 2 0 0,00 0,00 0 0,00 0,00 0 0,00 0,00
  • 28.
    PROJETO Usina_Atlântida SP- Sistema de Pontuação Id Critério Classificatório Comercial Peso Fornecedor A Fornecedor C Fornecedor B Nota Média Nota Média Nota Média 13 Alinhamento com DT 4 5.5 22 5 20 10 40 47 Estrutura comprovada para reposição de peças 3 4 12 0 0 0 0 141 Core Business 5 7 35 0 0 0 0 15 Relacionamento com clientes anteriores 5 5 25 1 5 1 5 14 Tempo de Mercado da Empresa 2 5 10 5 10 5 10 Id Critério Classificatório Técnico Peso Fornecedor A Fornecedor C Fornecedor B Nota Média Nota Média Nota Média 16 Core Business 3 10 30 10 30 5 15 17 Atestado de Capacidade Técnica 4 1 4 5 20 10 40 89 Tempo de resposta a um atendimento 5 2.5 12.5 0 0 0 0 140 Localização física da empresa 3 6 18 6 18 0 0 18 Estrutura comprovada para reposição de peças 5 5 25 5 25 10 50
  • 29.
    PROJETO Usina_Atlântida BM- Boletim de Medição Item Descrição Unidade Orçamento da Fase Peso[%] Quant Planejada Quant Realizada Critério[%] Avanço Físico Planejado Avanço Físico Realizado [%] 5 Tratores - 440.000,00 88 - - - - - - 5.1 Trator tipo A unid - - 5 4 27.27 120.000,00 96.000,00 80 5.2 Trator tipo B unid - - 10 5 72.73 320.000,00 160.000,00 50 6 Complemento - 60.000,00 12 - - - - - - 6.1 Treinamento Básico h - - 36 36 8.33 5.000,00 5.000,00 100 6.2 Treinamento Avançado h - - 56 56 8.33 5.000,00 5.000,00 100 6.3 Treinamento Mecânico h - - 56 0 16.67 10.000,00 0,00 0 6.4 Pneu unid - - 4 0 61.67 37.000,00 0,00 0 6.5 Maleta unid - - 2 2 5 3.000,00 3.000,00 100 TOTAL - - - 500.000,00 500.000,00 269.000,00 61.43
  • 30.
    PROJETO Usina_Atlântida MA- Mapa de Aquisições RFP - 22 3.1Agrícola > Aquisições NOTAS: REV. DATA DESCRIÇÃO EXEC. VERIF. APR.
  • 31.
    PROJETO Usina_Atlântida MA- Mapa de Aquisições RFP - 23 4.1Indústria > Aquisições NOTAS: REV. DATA DESCRIÇÃO EXEC. VERIF. APR.
  • 32.
    PROJETO Usina_Atlântida MA- Mapa de Aquisições RFP - 63 4.4Indústria > Cosntrução NOTAS: REV. DATA DESCRIÇÃO EXEC. VERIF. APR.
  • 33.
    PROJETO Usina_Atlântida MA- Mapa de Aquisições RFP - 119 2.4Projetos > Projeto detalhado Agrícola NOTAS: REV. DATA DESCRIÇÃO EXEC. VERIF. APR.
  • 34.
  • 35.
  • 36.
  • 37.
    PROJETO Usina_Atlântida Fluxogramade Monitoramento & Controle
  • 38.