PROJETO REALIZANDO SONHOS
(Festa de Formatura - Meninas CST em Processos Gerenciais – UFPEL)
desenvolvido por: Daiane Torres, Greice Marques, Lucinara Silveira, Silvia Ferreira e Vera Krüger

Pelotas, 03 de fevereiro de 2013
VERSÃO 3.0
INFORMAÇÕES

GERENTE DO PROJETO
Daiane Torres Almeida

JUSTIFICATIVA

 Realizar festa de formatura de ensino superior
satisfazendo
as
expectativas
dos
clientes,
proporcionando uma Noite dos Sonhos.
 Confraternização e celebração para os formandos,
familiares e amigos.
INTEGRAÇÃO

 Desenvolvimento do termo de abertura.
 Desenvolvimento do plano de gerenciamento.

 Orientação e gerenciamento.
 Monitoramento e controle.

 Realizar o controle integrado de mudanças.
 Encerramento do projeto ou fase.

Definição de onde e como os esforços e
recursos devem ser concentrados.
INTEGRAÇÃO

Escopo
Partes
Interessadas

Custos

Aquisições

Tempo

INTEGRAÇÃO

Riscos

Qualidade

Comunicações

Recursos
Humanos
DECLARAÇÃO DO ESCOPO

O QUE SERÁ FEITO?
Planejamento, análise, acompanhamento da execução do
evento com a integração de todas etapas e itens
necessários para a realização do mesmo.
Escopo do Projeto

Contempla:
 Reserva do local para a festa.

 Contratação do serviço de Decoração/ Iluminação/Sonorização.
 Contratação do serviço de Buffet.
 Contratação do serviço de Fotografia e Filmagem.
 Contratação do serviço de Recepção do Evento.
 Contratação do serviço de Segurança e Estacionamento.
 Contratação de Atrações.
 Contratação do serviço de Convites.
Escopo do Projeto

Não Contempla:
 Aluguel de roupas.
 Cerimonial da formatura na faculdade.
PREMISSAS

 4 formandas.
 100 convidados cada,


totalizando 400 pessoas.

 Todos serviços serão terceirizados.
 O salão localizado em local de fácil acesso


distância máxima de 40km do centro de Pelotas.

 Cada formanda deverá arcar com os gastos da
festa
 Gastos divididos igualmente entre todas.
RESTRIÇÕES

 Os gastos totais do projeto não deverão
exceder a R$ 3.750,00 por formanda.
 Não será permitida a entrada no evento de
pessoas que não estejam na lista de
convidados.
 Se não estiverem com todos os pagamentos
efetuados até uma semana antes da data
prevista para o evento, o mesmo não ocorrerá.
RESUMO DO ESCOPO

Justificativa

Noite dos sonhos para as
formandas
Objetivo

Não Escopo

A realização da festa

Produtos do Projeto
Confirmação de Convidados
Definição de Local
Planejar uma festa de formatura Decoração Contratada
Alimentação Definida
Atração Contratada
Escopo
Especialidades Envolvidas
Estabelecer Lista de Convidados
Procurar Local
Decorador
Definir Decoração
Buffet
Definir Cardápio
Músicos
Definir Atração
Seguranças
Definir Recepção
Recepcionistas
Definir Filmagem/Fotos
Fotográfos
Verificar Empresa de Segurança

Recursos Envolvidos
Acesso à internet
Telefone
Sala de reunião
Salão de Festas
Transporte
Fatores-chave de Sucesso
Realização dentro do
planejamento
Estimativa do Prazo

60 dias

Estimativa de Custo
R$ 15.000,00
ESTRUTURA ANALÍTICA DE PROCESSO (EAP)
PLANEJAMENTO - RECURSOS

Parte interessada (Stakeholders):
PLANEJAMENTO - GERENCIAMENTO DE RECURSOS

Recurso

% Envolvimento

Fases de envolvimento no projeto

Gerente do projeto

100%

Todas as fases.

Cliente

55%

Iniciação, planejamento e encerramento.

Equipe do gerente do
Projeto

100%

Todas as fases.

Fornecedores

75%

Planejamento, execução e encerramento.

Sponsor

45%

Iniciação, planejamento e encerramento.
COMUNICAÇÃO

Para conceber, organizar, coletar, armazenar,
disseminar e assegurar as informações necessárias
para o andamento e o sucesso do projeto.
O objetivo é integrar todos os envolvidos e atender
as expectativas de cada um.
COMUNICAÇÃO

Como ferramenta de gestão e comunicação:
 Reuniões:
Realizadas semanalmente, e sendo necessário, serão
convocadas reuniões extraordinárias.
 E-mails e telefone:
Como ferramentas de apoio.
COMUNICAÇÃO

Estrutura de reunião:
1. Definir propósito da reunião.

6. Ao final da reunião, repassar o
resumo, reforçando os pontos
discutidos.

Informar ou decidir algo.

2. Convidar os participantes da
equipe,
com
antecedência
suficiente para possibilitar o
comparecimento
de
todos,
determinando o horário e local.

3. Manter o horário estipulado,
manter o enfoque no assunto.
Definir regras básicas para a
condução da reunião.

4. Utilizar as ferramentas 5W2H e
Brainstorming.

5. Registrar em ata, as ações,
responsáveis e os respectivos
prazos para a conclusão das
atividades acordadas.

7. Avaliar com os participantes, a
produtividade e modelo da
reunião.
8. Repassar a ata aos participantes
da reunião, via email, agendando
a data da próximo encontro para
realizar o follow up das ações.
COMUNICAÇÃO
LISTA DE ATIVIDADES
GERENCIAMENTO DE TEMPO - PLANILHA

Id
0
1
2
3
4
5
6
7
8
9

10
11
12
13

Nome da tarefa

Duração

Predecessor

46,6
46,6
Plano da festa – duração total 6
Avaliar alternativas da festa
2
Elaborar o plano da festa
2
3
Documentar o plano da festa
1
4
Fazer ajustes com família
1
5
Plano da festa concluído
0
6
Gestão do orçamento - duração total 7
Identificar o baseline de custos
2
7
Organizar papelada das
3
22;28;35
contratações
Fazer os pagamentos
1
40
Elaborar planilha de gastos
1
11
Planilha final de gastos concluída
0
12

Responsável

FESTA FORMATURA
Gerenciamento do Projeto

Formandas
Gerente do Projeto
Gerente do Projeto
Formandas
Gerente do Projeto
Formandas

Gerente do Projeto
Gerente do Projeto
Gerente do Projeto
Gerente do Projeto
GERENCIAMENTO DE TEMPO - PLANILHA

14
15
16
17
18

19
20
21
22

Gestão dos terceiros – duração total 4
Checar de véspera se está tudo
1
40 - 1 dia
Gerente do Projeto
correto
Acompanhar execução dos
1
40
Gerente do Projeto
serviços
Acompanhar a entrega e
1
40
Gerente do Projeto
montagem da decoração
Acompanhar devolução de
1
40 + 1dia
Gerente do Projeto
material
Local da festa – duração total 4
Escolher local da festa
Formandas e gerente do
3
(Estacionamento e Segurança)
projeto
Equipe de apoio do
Reservar salão
1
gerente do projeto
Salão escolhido e reservado
0
GERENCIAMENTO DE TEMPO - PLANILHA

19
20

Local da festa – duração total 4
Escolher local da festa
(Estacionamento e Segurança)

Formandas e gerente do
projeto
Equipe de apoio do
gerente do projeto

3

21 Reservar salão

1

22 Salão escolhido e reservado

0

23

Decoração – duração total 4

24 Escolha do tema e decoração
2,5
Pesquisar fornecedores da
25
1,5
decoração desejada
26
Contratação – duração total 1,6
Escolher um fornecedor (Custo x
27
0,6
Qualidade)
28 Alugar a decoração
1
21
29 Decoração escolhida e contratada

0

22

Formandas
Gerente do projeto

Gerente do projeto
Gerente do projeto
Gerente do projeto
GERENCIAMENTO DE TEMPO - PLANILHA

30

Sonorização – duração total 8

31 Definir tipo de sonorização

1

32 Fazer pesquisa de opções

5

25

Escolher um fornecedor (Custo x
1
26
Qualidade)
34 Contratar serviço de sonorização
1
27
35 Sonorização contratada
0
28
36
Buffet – duração total 7
Definir tipo de alimentação
37
1
desejada
38 Definir tipo de staff desejado
2
31
39 Fazer pesquisa de opções
3
32
Escolher um fornecedor (Custo x
40
0
33
Qualidade)
41 Contratar serviço de buffet
1
34
42 Buffet Contratado
0
43
Convidados – duração total 5
44 Lista de convidados
2
4

33

45 Entrega de convites

3

36

46 Pessoas convidadas

0

37

Equipe de apoio do
gerente de projeto
Gerente do Projeto e
Formandas
Gerente do projeto
Gerente do projeto

Formandas
Formandas
Gerente do projeto
Gerente do projeto
Gerente do projeto

Formandas
Equipe de apoio do
gerente do projeto
GERENCIAMENTO DE TEMPO – GRÁFICO GANT
GERENCIAMENTO DE CUSTOS – PREVISÃO

Serviço

Hora/Qtde

Preço

Sonorização e iluminação

8

R$

200,00

R$

1.600,00

Fotografia e filmagem

Pacote

R$

700,00

R$

700,00

Convites de formatura

160

R$

4,69

R$

750,00

Bar (garçon)

8

R$

80,00

R$

640,00

BUFFET

400

R$

15,90

R$

6.360,00

Decorações

1

R$

2.000,00

R$

2.000,00

Salão para festa
(segurança e estacionamento)

1

R$ 1.000,00

R$ 1.000,00

Gerenciamento do projeto e
cerimonial

46,6

R$

R$

41,85

TOTAL DA FESTA DE FORMATURA

Total

1.950,00

R$ 15.000,00
GERENCIAMENTO DA QUALIDADE

Item
Local da Festa
Decoração

Sonorização e Iluminação

Buffet
Convidados

Critério de aceitação
De acordo com as especificações realizadas pelo
cliente que consta na declaração do escopo.
A decoração deverá ser de acordo com aceite do
cliente e o tema escolhido.
Sonorização
-Iluminação de Pista
-Iluminação Decorativa
-Lasers
-1 Telão
O Buffets será um rodízio de salgados. As bebidas
serão servidas pelos garçons nas mesas.
O tema dos convites será com emblema do curso
de Processos Gerenciais e com foto das formandas,
serão realizados 160 convites no total, sendo que
cada formanda receberá 40 convites, entregues
com 3 semanas de antecedência ao evento pela
gráfica. A gráfica ficará responsável de protocolar a
entrega.
GERENCIAMENTO DA QUALIDADE

Fotografia e Filmagem

FOTOS NO CD(sem álbum)
Fotografia digital de alta resolução
Fotografo profissional
Equipamento Nikon ou Cannon, mais moderno do
mercado
Mais de 400 fotos em alta resolução de imagem no CD
Foto jornalismo(pessoas sendo fotografadas
naturalmente, serem percebidas)
CD de fotos Personalizados e com Capa de Alta
qualidade
FILMAGEM
1 câmera de Vídeo Profissional
1 cinegrafista Profissional
Edição computadorizada de ultima geração
2 Dvds com Filmagem de Todo Evento
Menu animado e interativo no vídeo
Fotos na mídia e na capa do DVD
Tudo isso Foto+Filmagem R$ 700,00 Para pagamento
a vista em eventos rápidos de domingo(promoção por
tempo limitado)
GERENCIAMENTO DA QUALIDADE

Gerenciamento do projeto e cerimonial

Reunião inicial com o cliente para estabelecero
estilo do Evento.
Elaboração de cronograma do Evento.
Elaboração de roteiro do Evento.
Ensaio Prévio, Escolha de musicas. Reserva de
lugares para familiares e convidados.
Orientação de Foto e Filmagem. Organização dos
Cumprimentos. Recepcionistas para o controle de
entrada e saída de convidados.
Orientação e acompanhamento do Buffet e serviços
dos garçons. Entrega de doces,bolo, bem casados e
chocolates para os donos da festa o final da evento.
E todas as outras atividades que estão no escopo do
projeto.
RISCOS

Riscos identificados:
Através da técnica de brainstorming e analisando todo projeto.
 GERÊNCIA DO PROJETO
Mau planejamento e controle inadequado
 RECURSOS HUMANOS
Contratação de fornecedores que não atendam as
necessidades do projeto e perdas de membros da equipe
durante a execução do projeto.
 FINANCEIRO
Inadimplências por parte dos clientes.
RISCOS DOS RECURSOS HUMANOS

 Tem como impacto a necessidade de contratação de
profissionais terceirizados, além dos membros da equipe
do projeto.
 Também tem como impacto a sobrecarga de trabalho
para os membros da equipe.

RESPOSTA AO RISCO
 Assinatura de um contrato onde conste a possível
necessidade de novas contratações, caso ocorra falta
de mão de obra por parte do fornecedor.
RISCO FINANCEIRO

 Inadimplência por parte dos clientes poderá acarretar a
falta de recursos para boa execução do projeto.
RESPOSTA AO RISCO
 propor pagamentos mensais por parte do cliente com
previsão de quitação até dez dias antes da data do
evento.
FREQUÊNCIA DA AVALIAÇÃO DOS RISCOS DO PROJETO
Avaliados semanalmente, nas reuniões.
POSSÍVEIS RISCOS E RESPOSTAS - DIA DO EVENTO

Local:
 Não ter disponibilidade na data marcada. NULO
Data será reservada previamente através de um
contrato.
 Falta de luz. MÉDIO
Ligar imediatamente para Companhia de Energia
Elétrica. O local escolhido terá disponível um gerador
com capacidade de manter a energia por duas horas.
 Interrupção do fornecimento de água. MÉDIO
Devido pesquisas foi observado não ter histórico de falta
de água nessa época no local.
 Problemas de manutenção nos banheiros. MÉDIO
Segundo o contrato o local deverá passar por uma
vistoria prévia.
POSSÍVEIS RISCOS E RESPOSTAS - DIA DO EVENTO

Decoração:
 Não cumprimento do contrato. BAIXO
Segundo o contrato a decoração deverá ser entregue
três horas antes para vistoria, a fim de verificar se as
exigências foram cumpridas.

Sonorização e iluminação:
 Não cumprimento do contrato. MÉDIO
Segundo o contrato a sonorização e iluminação deverão ser
montados e testados no turno inverso.
POSSÍVEIS RISCOS E RESPOSTAS - DIA DO EVENTO

Buffet:
 Quantidade insuficiente de refeições. BAIXO
O risco é baixo, pois terá confirmação dos convidados até sete
dias antes da festa.
 Comida com más condições de conservação. BAIXO
Os pratos serão elaborados pouco tempo antes de serem
servidos na festa e conservados em local específico para cada
alimento.
Fotografia e filmagem:
 Não comparecimento. MÉDIO
Ter uma pessoa de sobreaviso para que desempenhe a função.
POSSÍVEIS RISCOS E RESPOSTAS - DIA DO EVENTO

Segurança:
 Não comparecimento. BAIXO
Ter uma pessoa de sobreaviso para que desempenhe a
função.

Convidados:
 Entrada de pessoas não convidadas. BAIXO
Terá uma lista de controle para entrada de convidados.
POSSÍVEIS RISCOS E RESPOSTAS - DIA DO EVENTO

Condições climáticas:
 Chuva. BAIXO
O local da festa é coberto e também haverá guarda chuvas
disponíveis para os convidados se deslocarem do carro até o
salão.
 Calor/frio. BAIXO
Ambiente climatizado.
BOA SORTE É O QUE ACONTECE QUANDO A
OPORTUNIDADE ENCONTRA O PLANEJAMENTO!
Thomas A. Edison

Apresentação para Disciplina Gestão de Projetos

  • 1.
    PROJETO REALIZANDO SONHOS (Festade Formatura - Meninas CST em Processos Gerenciais – UFPEL) desenvolvido por: Daiane Torres, Greice Marques, Lucinara Silveira, Silvia Ferreira e Vera Krüger Pelotas, 03 de fevereiro de 2013 VERSÃO 3.0
  • 2.
    INFORMAÇÕES GERENTE DO PROJETO DaianeTorres Almeida JUSTIFICATIVA  Realizar festa de formatura de ensino superior satisfazendo as expectativas dos clientes, proporcionando uma Noite dos Sonhos.  Confraternização e celebração para os formandos, familiares e amigos.
  • 3.
    INTEGRAÇÃO  Desenvolvimento dotermo de abertura.  Desenvolvimento do plano de gerenciamento.  Orientação e gerenciamento.  Monitoramento e controle.  Realizar o controle integrado de mudanças.  Encerramento do projeto ou fase. Definição de onde e como os esforços e recursos devem ser concentrados.
  • 4.
  • 5.
    DECLARAÇÃO DO ESCOPO OQUE SERÁ FEITO? Planejamento, análise, acompanhamento da execução do evento com a integração de todas etapas e itens necessários para a realização do mesmo.
  • 6.
    Escopo do Projeto Contempla: Reserva do local para a festa.  Contratação do serviço de Decoração/ Iluminação/Sonorização.  Contratação do serviço de Buffet.  Contratação do serviço de Fotografia e Filmagem.  Contratação do serviço de Recepção do Evento.  Contratação do serviço de Segurança e Estacionamento.  Contratação de Atrações.  Contratação do serviço de Convites.
  • 7.
    Escopo do Projeto NãoContempla:  Aluguel de roupas.  Cerimonial da formatura na faculdade.
  • 8.
    PREMISSAS  4 formandas. 100 convidados cada,  totalizando 400 pessoas.  Todos serviços serão terceirizados.  O salão localizado em local de fácil acesso  distância máxima de 40km do centro de Pelotas.  Cada formanda deverá arcar com os gastos da festa  Gastos divididos igualmente entre todas.
  • 9.
    RESTRIÇÕES  Os gastostotais do projeto não deverão exceder a R$ 3.750,00 por formanda.  Não será permitida a entrada no evento de pessoas que não estejam na lista de convidados.  Se não estiverem com todos os pagamentos efetuados até uma semana antes da data prevista para o evento, o mesmo não ocorrerá.
  • 10.
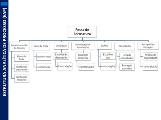
    RESUMO DO ESCOPO Justificativa Noitedos sonhos para as formandas Objetivo Não Escopo A realização da festa Produtos do Projeto Confirmação de Convidados Definição de Local Planejar uma festa de formatura Decoração Contratada Alimentação Definida Atração Contratada Escopo Especialidades Envolvidas Estabelecer Lista de Convidados Procurar Local Decorador Definir Decoração Buffet Definir Cardápio Músicos Definir Atração Seguranças Definir Recepção Recepcionistas Definir Filmagem/Fotos Fotográfos Verificar Empresa de Segurança Recursos Envolvidos Acesso à internet Telefone Sala de reunião Salão de Festas Transporte Fatores-chave de Sucesso Realização dentro do planejamento Estimativa do Prazo 60 dias Estimativa de Custo R$ 15.000,00
  • 11.
  • 12.
    PLANEJAMENTO - RECURSOS Parteinteressada (Stakeholders):
  • 13.
    PLANEJAMENTO - GERENCIAMENTODE RECURSOS Recurso % Envolvimento Fases de envolvimento no projeto Gerente do projeto 100% Todas as fases. Cliente 55% Iniciação, planejamento e encerramento. Equipe do gerente do Projeto 100% Todas as fases. Fornecedores 75% Planejamento, execução e encerramento. Sponsor 45% Iniciação, planejamento e encerramento.
  • 14.
    COMUNICAÇÃO Para conceber, organizar,coletar, armazenar, disseminar e assegurar as informações necessárias para o andamento e o sucesso do projeto. O objetivo é integrar todos os envolvidos e atender as expectativas de cada um.
  • 15.
    COMUNICAÇÃO Como ferramenta degestão e comunicação:  Reuniões: Realizadas semanalmente, e sendo necessário, serão convocadas reuniões extraordinárias.  E-mails e telefone: Como ferramentas de apoio.
  • 16.
    COMUNICAÇÃO Estrutura de reunião: 1.Definir propósito da reunião. 6. Ao final da reunião, repassar o resumo, reforçando os pontos discutidos. Informar ou decidir algo. 2. Convidar os participantes da equipe, com antecedência suficiente para possibilitar o comparecimento de todos, determinando o horário e local. 3. Manter o horário estipulado, manter o enfoque no assunto. Definir regras básicas para a condução da reunião. 4. Utilizar as ferramentas 5W2H e Brainstorming. 5. Registrar em ata, as ações, responsáveis e os respectivos prazos para a conclusão das atividades acordadas. 7. Avaliar com os participantes, a produtividade e modelo da reunião. 8. Repassar a ata aos participantes da reunião, via email, agendando a data da próximo encontro para realizar o follow up das ações.
  • 17.
  • 18.
  • 19.
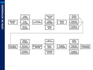
    GERENCIAMENTO DE TEMPO- PLANILHA Id 0 1 2 3 4 5 6 7 8 9 10 11 12 13 Nome da tarefa Duração Predecessor 46,6 46,6 Plano da festa – duração total 6 Avaliar alternativas da festa 2 Elaborar o plano da festa 2 3 Documentar o plano da festa 1 4 Fazer ajustes com família 1 5 Plano da festa concluído 0 6 Gestão do orçamento - duração total 7 Identificar o baseline de custos 2 7 Organizar papelada das 3 22;28;35 contratações Fazer os pagamentos 1 40 Elaborar planilha de gastos 1 11 Planilha final de gastos concluída 0 12 Responsável FESTA FORMATURA Gerenciamento do Projeto Formandas Gerente do Projeto Gerente do Projeto Formandas Gerente do Projeto Formandas Gerente do Projeto Gerente do Projeto Gerente do Projeto Gerente do Projeto
  • 20.
    GERENCIAMENTO DE TEMPO- PLANILHA 14 15 16 17 18 19 20 21 22 Gestão dos terceiros – duração total 4 Checar de véspera se está tudo 1 40 - 1 dia Gerente do Projeto correto Acompanhar execução dos 1 40 Gerente do Projeto serviços Acompanhar a entrega e 1 40 Gerente do Projeto montagem da decoração Acompanhar devolução de 1 40 + 1dia Gerente do Projeto material Local da festa – duração total 4 Escolher local da festa Formandas e gerente do 3 (Estacionamento e Segurança) projeto Equipe de apoio do Reservar salão 1 gerente do projeto Salão escolhido e reservado 0
  • 21.
    GERENCIAMENTO DE TEMPO- PLANILHA 19 20 Local da festa – duração total 4 Escolher local da festa (Estacionamento e Segurança) Formandas e gerente do projeto Equipe de apoio do gerente do projeto 3 21 Reservar salão 1 22 Salão escolhido e reservado 0 23 Decoração – duração total 4 24 Escolha do tema e decoração 2,5 Pesquisar fornecedores da 25 1,5 decoração desejada 26 Contratação – duração total 1,6 Escolher um fornecedor (Custo x 27 0,6 Qualidade) 28 Alugar a decoração 1 21 29 Decoração escolhida e contratada 0 22 Formandas Gerente do projeto Gerente do projeto Gerente do projeto Gerente do projeto
  • 22.
    GERENCIAMENTO DE TEMPO- PLANILHA 30 Sonorização – duração total 8 31 Definir tipo de sonorização 1 32 Fazer pesquisa de opções 5 25 Escolher um fornecedor (Custo x 1 26 Qualidade) 34 Contratar serviço de sonorização 1 27 35 Sonorização contratada 0 28 36 Buffet – duração total 7 Definir tipo de alimentação 37 1 desejada 38 Definir tipo de staff desejado 2 31 39 Fazer pesquisa de opções 3 32 Escolher um fornecedor (Custo x 40 0 33 Qualidade) 41 Contratar serviço de buffet 1 34 42 Buffet Contratado 0 43 Convidados – duração total 5 44 Lista de convidados 2 4 33 45 Entrega de convites 3 36 46 Pessoas convidadas 0 37 Equipe de apoio do gerente de projeto Gerente do Projeto e Formandas Gerente do projeto Gerente do projeto Formandas Formandas Gerente do projeto Gerente do projeto Gerente do projeto Formandas Equipe de apoio do gerente do projeto
  • 23.
    GERENCIAMENTO DE TEMPO– GRÁFICO GANT
  • 24.
    GERENCIAMENTO DE CUSTOS– PREVISÃO Serviço Hora/Qtde Preço Sonorização e iluminação 8 R$ 200,00 R$ 1.600,00 Fotografia e filmagem Pacote R$ 700,00 R$ 700,00 Convites de formatura 160 R$ 4,69 R$ 750,00 Bar (garçon) 8 R$ 80,00 R$ 640,00 BUFFET 400 R$ 15,90 R$ 6.360,00 Decorações 1 R$ 2.000,00 R$ 2.000,00 Salão para festa (segurança e estacionamento) 1 R$ 1.000,00 R$ 1.000,00 Gerenciamento do projeto e cerimonial 46,6 R$ R$ 41,85 TOTAL DA FESTA DE FORMATURA Total 1.950,00 R$ 15.000,00
  • 25.
    GERENCIAMENTO DA QUALIDADE Item Localda Festa Decoração Sonorização e Iluminação Buffet Convidados Critério de aceitação De acordo com as especificações realizadas pelo cliente que consta na declaração do escopo. A decoração deverá ser de acordo com aceite do cliente e o tema escolhido. Sonorização -Iluminação de Pista -Iluminação Decorativa -Lasers -1 Telão O Buffets será um rodízio de salgados. As bebidas serão servidas pelos garçons nas mesas. O tema dos convites será com emblema do curso de Processos Gerenciais e com foto das formandas, serão realizados 160 convites no total, sendo que cada formanda receberá 40 convites, entregues com 3 semanas de antecedência ao evento pela gráfica. A gráfica ficará responsável de protocolar a entrega.
  • 26.
    GERENCIAMENTO DA QUALIDADE Fotografiae Filmagem FOTOS NO CD(sem álbum) Fotografia digital de alta resolução Fotografo profissional Equipamento Nikon ou Cannon, mais moderno do mercado Mais de 400 fotos em alta resolução de imagem no CD Foto jornalismo(pessoas sendo fotografadas naturalmente, serem percebidas) CD de fotos Personalizados e com Capa de Alta qualidade FILMAGEM 1 câmera de Vídeo Profissional 1 cinegrafista Profissional Edição computadorizada de ultima geração 2 Dvds com Filmagem de Todo Evento Menu animado e interativo no vídeo Fotos na mídia e na capa do DVD Tudo isso Foto+Filmagem R$ 700,00 Para pagamento a vista em eventos rápidos de domingo(promoção por tempo limitado)
  • 27.
    GERENCIAMENTO DA QUALIDADE Gerenciamentodo projeto e cerimonial Reunião inicial com o cliente para estabelecero estilo do Evento. Elaboração de cronograma do Evento. Elaboração de roteiro do Evento. Ensaio Prévio, Escolha de musicas. Reserva de lugares para familiares e convidados. Orientação de Foto e Filmagem. Organização dos Cumprimentos. Recepcionistas para o controle de entrada e saída de convidados. Orientação e acompanhamento do Buffet e serviços dos garçons. Entrega de doces,bolo, bem casados e chocolates para os donos da festa o final da evento. E todas as outras atividades que estão no escopo do projeto.
  • 28.
    RISCOS Riscos identificados: Através datécnica de brainstorming e analisando todo projeto.  GERÊNCIA DO PROJETO Mau planejamento e controle inadequado  RECURSOS HUMANOS Contratação de fornecedores que não atendam as necessidades do projeto e perdas de membros da equipe durante a execução do projeto.  FINANCEIRO Inadimplências por parte dos clientes.
  • 29.
    RISCOS DOS RECURSOSHUMANOS  Tem como impacto a necessidade de contratação de profissionais terceirizados, além dos membros da equipe do projeto.  Também tem como impacto a sobrecarga de trabalho para os membros da equipe. RESPOSTA AO RISCO  Assinatura de um contrato onde conste a possível necessidade de novas contratações, caso ocorra falta de mão de obra por parte do fornecedor.
  • 30.
    RISCO FINANCEIRO  Inadimplênciapor parte dos clientes poderá acarretar a falta de recursos para boa execução do projeto. RESPOSTA AO RISCO  propor pagamentos mensais por parte do cliente com previsão de quitação até dez dias antes da data do evento.
  • 31.
    FREQUÊNCIA DA AVALIAÇÃODOS RISCOS DO PROJETO Avaliados semanalmente, nas reuniões.
  • 32.
    POSSÍVEIS RISCOS ERESPOSTAS - DIA DO EVENTO Local:  Não ter disponibilidade na data marcada. NULO Data será reservada previamente através de um contrato.  Falta de luz. MÉDIO Ligar imediatamente para Companhia de Energia Elétrica. O local escolhido terá disponível um gerador com capacidade de manter a energia por duas horas.  Interrupção do fornecimento de água. MÉDIO Devido pesquisas foi observado não ter histórico de falta de água nessa época no local.  Problemas de manutenção nos banheiros. MÉDIO Segundo o contrato o local deverá passar por uma vistoria prévia.
  • 33.
    POSSÍVEIS RISCOS ERESPOSTAS - DIA DO EVENTO Decoração:  Não cumprimento do contrato. BAIXO Segundo o contrato a decoração deverá ser entregue três horas antes para vistoria, a fim de verificar se as exigências foram cumpridas. Sonorização e iluminação:  Não cumprimento do contrato. MÉDIO Segundo o contrato a sonorização e iluminação deverão ser montados e testados no turno inverso.
  • 34.
    POSSÍVEIS RISCOS ERESPOSTAS - DIA DO EVENTO Buffet:  Quantidade insuficiente de refeições. BAIXO O risco é baixo, pois terá confirmação dos convidados até sete dias antes da festa.  Comida com más condições de conservação. BAIXO Os pratos serão elaborados pouco tempo antes de serem servidos na festa e conservados em local específico para cada alimento. Fotografia e filmagem:  Não comparecimento. MÉDIO Ter uma pessoa de sobreaviso para que desempenhe a função.
  • 35.
    POSSÍVEIS RISCOS ERESPOSTAS - DIA DO EVENTO Segurança:  Não comparecimento. BAIXO Ter uma pessoa de sobreaviso para que desempenhe a função. Convidados:  Entrada de pessoas não convidadas. BAIXO Terá uma lista de controle para entrada de convidados.
  • 36.
    POSSÍVEIS RISCOS ERESPOSTAS - DIA DO EVENTO Condições climáticas:  Chuva. BAIXO O local da festa é coberto e também haverá guarda chuvas disponíveis para os convidados se deslocarem do carro até o salão.  Calor/frio. BAIXO Ambiente climatizado.
  • 37.
    BOA SORTE ÉO QUE ACONTECE QUANDO A OPORTUNIDADE ENCONTRA O PLANEJAMENTO! Thomas A. Edison