REGRESSÃO ESPACIAL
Vitor Vieira Vasconcelos
BH1350 – Métodos e Técnicas de Análise da Informação para o Planejamento
Agosto de 2016
Análise de regressão é uma ferramenta estatística
que utiliza a relação entre duas ou mais variáveis tal
que uma variável possa ser explicada (Y  variável
resposta/ saída/dependente) pela outra ou outras (X
 variáveis indicadoras/ preditoras/ explicativas/
independentes).
Y = aX + b
NETER J. et al. Applied Linear Statistical Models. Boston, MA: McGraw-Hill, 1996.
ANÁLISE DE REGRESSÃO
1. Seleção e Preparação das Variáveis
2. Escolha e Ajuste do Modelo de Regressão
3. Diagnóstico para verificar se o modelo ajustado é
adequado
 Ajuste do modelo (R2, Teste F, Testes t para coef., etc.)
 Multicolinearidade (FIV)
 Análise dos Resíduos
Etapas da Análise de Regressão
Se modelo for adequado, resíduos devem refletir as
propriedades impostas pelo termo de erro do modelo.
LINEARIDADE DO MODELO
Análise dos Resíduos
Não Linearidade
0
X
Resíduo
NORMALIDADE DOS RESÍDUOS: Suposição essencial para
que os resultados do ajuste do modelo sejam confiáveis.
Análise dos Resíduos
Outros diagnósticos: Shapiro-Wilk, Anderson-Darling,
Kolmogorov-Smirnov
HOMOCEDASTICIDADE (Variância Constante)
Análise dos Resíduos
Outros diagnósticos: Teste de Breush-Pagan, Goldfeld-Quandt
0
X
Variância Não Constante
Resíduo
PRESENÇA DE OUTLIERS
Gráfico resíduos padronizados vs. Valores Ajustados
Análise dos Resíduos
Pontos Influentes: DFFITS, DFBETA, Distância de Cook.
-0,4
-0,2
0
0,2
0,4
0,6
0,8
1
150 155 160 165 170 175 180 185
X
ResíduosPadronizados
INDEPENDÊNCIA
Gráfico resíduos padronizados vs. Valores Ajustados
Análise dos Resíduos
Outros Diagnósticos: Teste de Durbin-Watson
Autocorrelação espacial: Mapa dos resíduos, Índice de Moran
X
0
Erros Correlacionados
Resíduo
MODELO ADEQUADO
Análise dos Resíduos
0
Resíduo
X
DADOS ESPACIAIS
Caso a hipótese de independência espacial das
observações seja FALSA  DEPENDÊNCIA ESPACIAL
EFEITOS ESPACIAIS: Se existir forte tendência ou
correlação espacial, os resultados serão
influenciados, apresentando associação estatística
onde não existe (e vice-versa)
Análise dos Resíduos
Como verificar?
Medir a autocorrelação espacial dos resíduos da
regressão (ex. Índice de Moran dos resíduos)
Dica para o trabalho final do curso
• Exportar tabela com os resíduos do modelo de regressão (SPSS)
• Unir esta tabela com o shapefile original (“união” no QGIS) e
visualizar os resíduos (Mapa dos resíduos)
• Os resíduos estão espacialmente correlacionados? Calcular o Índice
de Moran dos resíduos no GeoDa (com teste de pseudo-
significância)
Análise dos Resíduos
São José dos Campos
Crescimento Populacional 91-00 X Densidade Populacional 91
1. Mapear os resíduos da
regressão – índícios de
correlação
2. Índice de Moran sobre
mapa de resíduos
I=0,45
3. Testes de pseudo-
significância indicam
autocorrelação
espacial significativa
Exemplo
 As observações não são independentes
espacialmente.
 Portanto... temos uma violação das nossas
premissas.
 Dependendo da natureza da dependência,
parâmetros estimados pelo método dos mínimos
quadrados será ineficiente ou inconsistente.
E agora?
Autocorrelação Espacial Constatada!!!
Incorpora a estrutura de dependência
espacial no modelo
PREMISSA:
 Assumimos que conhecemos a estrutura de dependência
espacial (ela não é estimada)
 Premissa forte? Sim!
 Porém não tão forte quanto assumir que todas as
observações são independentes espacialmente
 Matrizes de ponderação tipicamente consideradas:
contiguidade (rainha, torre... e em diferentes ordens de
contiguidade) ou distância (n vizinhos mais próximos...);
Regressão Espacial
Podem ser globais ou locais
Globais: inclui no modelo de regressão um parâmetro
para capturar a estrutura de autocorrelação
espacial na área de estudo como um todo.
Locais: parâmetros variam continuamente no espaço
Regressão Espacial
Global Local
Estatísticas dizem respeito à
região como um todo (1 valor)
Disagregações locais das
estatísticas globais (Muitos
valores)
Estatísticas globais e não
mapeáveis
Estatísticas locais e mapeáveis
Ênfase nas similaridades da região Ênfase nas diferenças ao longo do
espaço
Procura regularidades ou “leis” Procura por exceções ou “hot-
spots” locais
Ex.: Regressão Clássica, Spatial
Lag, Spatial Error
Ex.: GWR, Regimes Espaciais
Adaptado de: Fotheringham, A.S., Brunsdon, C., and Charlton, M.E., 2002, Geographically Weighted Regression: The
Analysis of Spatially Varying Relationships, Chichester: Wiley.
Global vs. Local
PREMISSA
É possível capturar a estrutura de correlação espacial num
único parâmetro (adicionado ao modelo de regressão).
Alternativas
Spatial Lag Models (SAR): atribuem a autocorrelação
espacial à variável resposta Y. (Spatial Autoregressive Modeling)
Spatial Error Models (CAR): atribuem a autocorrelação ao
erro. (Conditional Autoregressive Modeling)
Modelos com Efeitos Espaciais Globais
PREMISSA: A variável Yi é afetada pelos valores da
variável resposta nas áreas vizinhas a i.
Y = ρWY + Xβ + ε
ρ = coeficiente espacial autoregressivo - medida de correlação
espacial (ρ = 0, se autocorrelação é nula - hipótese nula)
W = matriz de proximidade espacial
WY expressa a dependência espacial em Y
Exemplo: Valor dos imóveis
Modelo Spatial Lag
Modelo Spatial Error
PREMISSA: As observações são interdependentes
graças a variáveis não mensuradas, e que são
espacialmente correlacionadas
Ou seja: efeitos espaciais são um ruído!
Por que ele ocorre? Porque não conseguimos modelar todas as
características de uma unidade geográfica que podem influenciar
as regiões vizinhas.
Assume que, se pudéssemos adicionar as variáveis certas para
remover o erro do modelo, o espaço não importaria mais.
MODELO:
Y = Xβ + ε
ε = ρWε + ξ
Wε = erro com efeitos espaciais
ρ = medida de correlação espacial
ξ = componente do erro com variância constante e não
correlacionada.
Modelo Spatial Error
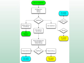
DIAGNÓSTICO PARA AUXILIAR NA ESCOLHA
DE UM MODELO OU OUTRO
Testes Multiplicadores de Langrange
(Langrange Multiplier Tests, Anselin et al. 1996)
 Executa regressão dos resíduos em relação às variáveis
originais e aos resíduos das áreas vizinhas
 LM-Lag: testes para dependência em relação às variáveis
originais nas áreas vizinhas – lag dependence
 LM-Error: testes para dependência em relação aos resíduos
nas áreas vizinhas - error dependence
 Se ambos forem significativos, utilizar LM-Lag e LM-Error
robustos
Spatial Lag & Spatial Error
Motivações diferentes, porém próximos
em termos formais.
Ambos partem do pressuposto de que
o processo espacial analisado é estacionário
e pode ser capturado em um único parâmetro.
Spatial Lag & Spatial Error
Porém isto nem sempre é verdade!
É importante verificar se padrões diversos de
associação espacial estão presentes.
Uma Solução Exploratória:
Indicadores Locais de Autocorrelação Espacial
Distribuição dos valores
de correlação local para
o índice de exclusão
Indicadores Locais de Associação
Espacial (LISA)
Não significantes
p = 0.05 [95% (1,96s)]
p = 0.01 [99% (2,54s)]
p = 0.001 [99,9% (3,2s)]
% Exclusão
Modelos de Regressão com Efeitos Espaciais DISCRETOS
Variações espaciais modeladas de maneira discreta.
 Regimes Espaciais
Modelos de Regressão com Efeitos Espaciais CONTÍNUOS
Variações espaciais modeladas de forma contínua, com
parâmetros variando no espaço.
 Geographically Weighted Regression – GWR.
[Regressão Geograficamente Ponderada]
Quantitative Geography; A. S. Fotheringham, C. Brunsdon, M. Charlton, 2000 (print 2004)
Modelos com Efeitos Espaciais Locais
A ideia é regionalizar a área de estudo obtendo sub-
regiões com seu padrão próprio.
Realizar regressões separadas para cada sub-região.
Regimes Espaciais
Regionalizações da área de estudo
Diferentes tipos de variabilidade
espacial
Métricas: Diagrama de
espalhamento e índices locais e
globais – regionalização tipo k-
medias espacial
Ex: Regimes espaciais para índice
de exclusão
Regimes Espaciais
1. Análise gráfica dos resíduos
2. Mapear os resíduos – concentração de resíduos
negativos ou positivos em parte do mapa indica
presença de autocorrelação espacial
3. Índice de Moran dos resíduos
4. Indicadores de qualidade de ajuste dos modelos
baseados no coeficiente de determinação (R2) serão
incorretos.
5. Utilização do AIC – critério de informação de Akaike, a
avaliação do ajuste é penalizada por função do
número de parâmetros (é preferível o modelo com o
menor valor AIC).
Diagnóstico de Modelos de Efeitos Espaciais
Longevidade X Renda em
São José dos Campos
Regressão
Simples
Spatial Lag Regimes
Espaciais
R2 ajustado 0.280 0.586 0.80
AIC 379.84 306.51 260.09
Índice de Moran dos
resíduos
0.620 0.01 0.02
Comparação das Regressões
Ajusta um modelo de regressão a cada ponto
observado, ponderando todas as demais
observações como função da distância a este ponto.
Y(i) = β(i)X + ε
Y(i): variável que representa o processo no ponto i.
β(i): parâmetros estimados no ponto i.
Quantitative Geography; A. S. Fotheringham, C. Brunsdon, M. Charlton, 2000 (print 2004)
GWR – Geographically Weighted Regression
y = b0 + b1x1 + e  regressão “clássica” simples com um preditor
b0 ,b1 são os mesmos para toda área
Se existe alguma variação geográfica na relação essa
variação fica incluída como erro.
GWR – Geographically Weighted Regression
y(i) = b0(i) + b1(i) x1 + e(i)  GWR
b0(i), b1(i)  para cada ponto i do espaço há um b0 e b1 diferentes
Existe uma função (kernel) sobre cada ponto do espaço
que determina todos os pontos da regressão local
que é ponderada pela distância. Pontos mais
próximos do ponto central tem maior peso.
Assim como no kernel – a escolha da largura da banda é
importante (pode ser fixa ou adaptável à densidade
dos dados)
GWR – Geographically Weighted Regression
GWR – Geographically Weighted Regression
Adaptado de: Fotheringham, A.S., Brunsdon, C., and Charlton, M.E., 2002, Geographically Weighted Regression: The
Analysis of Spatially Varying Relationships, Chichester: Wiley.
LARGURA DE BANDA
FUNÇÃO DE PONDERAÇÃO
GWR – Geographically Weighted Regression
Modelos Locais vs. Modelos Globais
 Mesmas técnicas de análise do ajuste do modelo,
porém comparação é problemática
 GWR apresentará sempre melhores ajustes pois
envolve o ajuste de muito mais parâmetros
 Sugestão: medida AICc, que leva em consideração a
complexidade do modelo e a quantidade de casos
amostrados.
Ajuste do Modelo GWR
Os parâmetros podem ser apresentados visualmente para
identificar como se comportam espacialmente os
relacionamentos entre as variáveis.
Ex: Crescimento Pop. (resposta) X Densidade Pop. (preditora)
GWR – Geographically Weighted Regression
Ex: Crescimento Pop. (resposta) X Densidade Pop. (preditora)
Mapa de resíduos (I = 0,04) :
GWR – Geographically Weighted Regression
Consumo de Água per Capita (resposta) X Renda per capita (preditora)
CARMO, Roberto Luiz do; DAGNINO, Ricardo Sampaio; FEITOSA, Flávia da Fonseca; JOHANSEN, Igor Cavallini; CRAICE, Carla. População, Renda e Consumo
Urbano de Água no Brasil: Interfaces e Desafios. XX Simpósio Brasileiro de Recursos Hídricos. 17 a 22 de novembro de 2013. Bento Gonçalves, RS.
Distribuição espacial de consumo residencial de água e renda da população em 2010.
Fonte: SNIS (2010) e IBGE (2010).
EXEMPLO
ConsumodeÁguaperCapita
(m3/dia/ano)
Renda per Capita (R$)
Análise Exploratória
Consumo de Água per Capita (resposta) X Renda per capita (preditora)
CARMO, Roberto Luiz do; DAGNINO, Ricardo Sampaio; FEITOSA, Flávia da Fonseca; JOHANSEN, Igor Cavallini; CRAICE, Carla. População, Renda e Consumo Urbano de Água n
Brasil: Interfaces e Desafios. XX Simpósio Brasileiro de Recursos Hídricos. 17 a 22 de novembro de 2013. Bento Gonçalves, RS.
MODELO DE REGRESSÃO LINEAR GLOBAL
Mas será que esta relação,
entre consumo de água e
renda, ocorre da mesma
maneira em todo o país???
O ESPAÇO IMPORTA!!!
Consumo de Água per Capita (resposta) X Renda per capita(preditora)
GWR:
CARMO, Roberto Luiz do; DAGNINO, Ricardo Sampaio; FEITOSA, Flávia da Fonseca; JOHANSEN, Igor Cavallini; CRAICE, Carla. População, Renda e Consumo Urbano de Águ
no Brasil: Interfaces e Desafios. XX Simpósio Brasileiro de Recursos Hídricos. 17 a 22 de novembro de 2013. Bento Gonçalves, RS.
GWR – Geographically Weighted Regression
Consumo de Água per Capita (resposta) X Renda per capita(preditora)
CARMO, Roberto Luiz do; DAGNINO, Ricardo Sampaio; FEITOSA, Flávia da Fonseca; JOHANSEN, Igor Cavallini; CRAICE, Carla. População, Renda e Consumo Urbano de Águ
no Brasil: Interfaces e Desafios. XX Simpósio Brasileiro de Recursos Hídricos. 17 a 22 de novembro de 2013. Bento Gonçalves, RS.
Os menores coeficientes
estimados para a variável
RENDA foram observados em
municípios do Estado do Rio
Grande do Sul ...
....e os maiores em Alagoas.
GWR – Geographically Weighted Regression
GWR – Geographically Weighted Regression
Consumo de Água per Capita (resposta)
X Renda per capita(preditora)
CARMO, Roberto Luiz do; DAGNINO, Ricardo Sampaio; FEITOSA, Flávia da Fonseca; JOHANSEN, Igor Cavallini; CRAICE, Carla. População, Renda e Consumo Urbano de Águ
no Brasil: Interfaces e Desafios. XX Simpósio Brasileiro de Recursos Hídricos. 17 a 22 de novembro de 2013. Bento Gonçalves, RS.
Região do Município de Traipu (AL)  maior coeficiente estimado
Um aumento de R$ 1 na renda per capita da população está associado a um
incremento do consumo de água de 100,3 ml/dia/hab.
Região do município de Floriano Peixoto (RS)  um dos menores coeficientes
significativos (t-valor > 1,96):
Um aumento de R$ 1 na renda per capita da população está associado a um
aumento do consumo de 10,22 ml/dia/hab.
Hipóteses???
CARMO, Roberto Luiz do; DAGNINO, Ricardo Sampaio; FEITOSA, Flávia da Fonseca; JOHANSEN, Igor Cavallini; CRAICE, Carla. População, Renda e Consumo Urbano de Água
no Brasil: Interfaces e Desafios. XX Simpósio Brasileiro de Recursos Hídricos. 17 a 22 de novembro de 2013. Bento Gonçalves, RS.
De maneira geral, as regiões apresentadas como
aquelas onde a elevação da renda está relacionada a
um maior incremento do consumo (áreas mais
escuras) tendem a coincidir com as áreas onde o
aumento do poder de consumo – que acompanhou
o recente processo de estabilização econômica,
crescimento econômico e ampliação dos programas
redistributivos – apresentou os maiores impactos na
redução da pobreza e extrema pobreza do país.
Considerações sobre os Resultados
CARMO, Roberto Luiz do; DAGNINO, Ricardo Sampaio; FEITOSA, Flávia da Fonseca; JOHANSEN, Igor Cavallini; CRAICE, Carla. População, Renda e Consumo Urbano de Água
no Brasil: Interfaces e Desafios. XX Simpósio Brasileiro de Recursos Hídricos. 17 a 22 de novembro de 2013. Bento Gonçalves, RS.
São regiões onde a redução da pobreza ampliou de
maneira expressiva o acesso a recursos básicos para a
manutenção de vida desta população, entre eles a
água potável.
Já em regiões como a Sul, caracterizada por níveis
mais elevados de renda, um aumento na renda tende
a gerar um impacto menor no aumento do consumo
de bens essenciais como a água e, provavelmente,
maior no consumo de bens de outra natureza.
Considerações sobre os Resultados
Spatial Regression Analysis: A Workbook (Luc
Anselin):
http://geodacenter.asu.edu/system/files/rex1.pdf
Fitting and Interpreting Spatial Regression Models:
An Applied Survey (Roger Bivand):
http://www.nek.lu.se/ryde/NordicEcont09/Papers/bivand.pdf
Tutoriais
GeoDa
Índice de Moran, LISA maps, Regressão Clássica e
Espacial (Spatial Lag & Spatial Error)
GeodaSpace
Regressão Clássica e Espacial (Regimes Espaciais,
Spatial Lag & Spatial Error)
SPRING e Terraview
Índice de Moran, LISA map
GWR 4.0
GWR
Softwares

Regressão Espacial

  • 1.
    REGRESSÃO ESPACIAL Vitor VieiraVasconcelos BH1350 – Métodos e Técnicas de Análise da Informação para o Planejamento Agosto de 2016
  • 2.
    Análise de regressãoé uma ferramenta estatística que utiliza a relação entre duas ou mais variáveis tal que uma variável possa ser explicada (Y  variável resposta/ saída/dependente) pela outra ou outras (X  variáveis indicadoras/ preditoras/ explicativas/ independentes). Y = aX + b NETER J. et al. Applied Linear Statistical Models. Boston, MA: McGraw-Hill, 1996. ANÁLISE DE REGRESSÃO
  • 3.
    1. Seleção ePreparação das Variáveis 2. Escolha e Ajuste do Modelo de Regressão 3. Diagnóstico para verificar se o modelo ajustado é adequado  Ajuste do modelo (R2, Teste F, Testes t para coef., etc.)  Multicolinearidade (FIV)  Análise dos Resíduos Etapas da Análise de Regressão
  • 4.
    Se modelo foradequado, resíduos devem refletir as propriedades impostas pelo termo de erro do modelo. LINEARIDADE DO MODELO Análise dos Resíduos Não Linearidade 0 X Resíduo
  • 5.
    NORMALIDADE DOS RESÍDUOS:Suposição essencial para que os resultados do ajuste do modelo sejam confiáveis. Análise dos Resíduos Outros diagnósticos: Shapiro-Wilk, Anderson-Darling, Kolmogorov-Smirnov
  • 6.
    HOMOCEDASTICIDADE (Variância Constante) Análisedos Resíduos Outros diagnósticos: Teste de Breush-Pagan, Goldfeld-Quandt 0 X Variância Não Constante Resíduo
  • 7.
    PRESENÇA DE OUTLIERS Gráficoresíduos padronizados vs. Valores Ajustados Análise dos Resíduos Pontos Influentes: DFFITS, DFBETA, Distância de Cook. -0,4 -0,2 0 0,2 0,4 0,6 0,8 1 150 155 160 165 170 175 180 185 X ResíduosPadronizados
  • 8.
    INDEPENDÊNCIA Gráfico resíduos padronizadosvs. Valores Ajustados Análise dos Resíduos Outros Diagnósticos: Teste de Durbin-Watson Autocorrelação espacial: Mapa dos resíduos, Índice de Moran X 0 Erros Correlacionados Resíduo
  • 9.
    MODELO ADEQUADO Análise dosResíduos 0 Resíduo X
  • 10.
    DADOS ESPACIAIS Caso ahipótese de independência espacial das observações seja FALSA  DEPENDÊNCIA ESPACIAL EFEITOS ESPACIAIS: Se existir forte tendência ou correlação espacial, os resultados serão influenciados, apresentando associação estatística onde não existe (e vice-versa) Análise dos Resíduos
  • 11.
    Como verificar? Medir aautocorrelação espacial dos resíduos da regressão (ex. Índice de Moran dos resíduos) Dica para o trabalho final do curso • Exportar tabela com os resíduos do modelo de regressão (SPSS) • Unir esta tabela com o shapefile original (“união” no QGIS) e visualizar os resíduos (Mapa dos resíduos) • Os resíduos estão espacialmente correlacionados? Calcular o Índice de Moran dos resíduos no GeoDa (com teste de pseudo- significância) Análise dos Resíduos
  • 12.
    São José dosCampos Crescimento Populacional 91-00 X Densidade Populacional 91 1. Mapear os resíduos da regressão – índícios de correlação 2. Índice de Moran sobre mapa de resíduos I=0,45 3. Testes de pseudo- significância indicam autocorrelação espacial significativa Exemplo
  • 13.
     As observaçõesnão são independentes espacialmente.  Portanto... temos uma violação das nossas premissas.  Dependendo da natureza da dependência, parâmetros estimados pelo método dos mínimos quadrados será ineficiente ou inconsistente. E agora? Autocorrelação Espacial Constatada!!!
  • 14.
    Incorpora a estruturade dependência espacial no modelo PREMISSA:  Assumimos que conhecemos a estrutura de dependência espacial (ela não é estimada)  Premissa forte? Sim!  Porém não tão forte quanto assumir que todas as observações são independentes espacialmente  Matrizes de ponderação tipicamente consideradas: contiguidade (rainha, torre... e em diferentes ordens de contiguidade) ou distância (n vizinhos mais próximos...); Regressão Espacial
  • 15.
    Podem ser globaisou locais Globais: inclui no modelo de regressão um parâmetro para capturar a estrutura de autocorrelação espacial na área de estudo como um todo. Locais: parâmetros variam continuamente no espaço Regressão Espacial
  • 16.
    Global Local Estatísticas dizemrespeito à região como um todo (1 valor) Disagregações locais das estatísticas globais (Muitos valores) Estatísticas globais e não mapeáveis Estatísticas locais e mapeáveis Ênfase nas similaridades da região Ênfase nas diferenças ao longo do espaço Procura regularidades ou “leis” Procura por exceções ou “hot- spots” locais Ex.: Regressão Clássica, Spatial Lag, Spatial Error Ex.: GWR, Regimes Espaciais Adaptado de: Fotheringham, A.S., Brunsdon, C., and Charlton, M.E., 2002, Geographically Weighted Regression: The Analysis of Spatially Varying Relationships, Chichester: Wiley. Global vs. Local
  • 17.
    PREMISSA É possível capturara estrutura de correlação espacial num único parâmetro (adicionado ao modelo de regressão). Alternativas Spatial Lag Models (SAR): atribuem a autocorrelação espacial à variável resposta Y. (Spatial Autoregressive Modeling) Spatial Error Models (CAR): atribuem a autocorrelação ao erro. (Conditional Autoregressive Modeling) Modelos com Efeitos Espaciais Globais
  • 18.
    PREMISSA: A variávelYi é afetada pelos valores da variável resposta nas áreas vizinhas a i. Y = ρWY + Xβ + ε ρ = coeficiente espacial autoregressivo - medida de correlação espacial (ρ = 0, se autocorrelação é nula - hipótese nula) W = matriz de proximidade espacial WY expressa a dependência espacial em Y Exemplo: Valor dos imóveis Modelo Spatial Lag
  • 19.
    Modelo Spatial Error PREMISSA:As observações são interdependentes graças a variáveis não mensuradas, e que são espacialmente correlacionadas Ou seja: efeitos espaciais são um ruído! Por que ele ocorre? Porque não conseguimos modelar todas as características de uma unidade geográfica que podem influenciar as regiões vizinhas. Assume que, se pudéssemos adicionar as variáveis certas para remover o erro do modelo, o espaço não importaria mais.
  • 20.
    MODELO: Y = Xβ+ ε ε = ρWε + ξ Wε = erro com efeitos espaciais ρ = medida de correlação espacial ξ = componente do erro com variância constante e não correlacionada. Modelo Spatial Error
  • 21.
    DIAGNÓSTICO PARA AUXILIARNA ESCOLHA DE UM MODELO OU OUTRO Testes Multiplicadores de Langrange (Langrange Multiplier Tests, Anselin et al. 1996)  Executa regressão dos resíduos em relação às variáveis originais e aos resíduos das áreas vizinhas  LM-Lag: testes para dependência em relação às variáveis originais nas áreas vizinhas – lag dependence  LM-Error: testes para dependência em relação aos resíduos nas áreas vizinhas - error dependence  Se ambos forem significativos, utilizar LM-Lag e LM-Error robustos Spatial Lag & Spatial Error
  • 23.
    Motivações diferentes, porémpróximos em termos formais. Ambos partem do pressuposto de que o processo espacial analisado é estacionário e pode ser capturado em um único parâmetro. Spatial Lag & Spatial Error
  • 24.
    Porém isto nemsempre é verdade! É importante verificar se padrões diversos de associação espacial estão presentes. Uma Solução Exploratória: Indicadores Locais de Autocorrelação Espacial
  • 25.
    Distribuição dos valores decorrelação local para o índice de exclusão Indicadores Locais de Associação Espacial (LISA) Não significantes p = 0.05 [95% (1,96s)] p = 0.01 [99% (2,54s)] p = 0.001 [99,9% (3,2s)] % Exclusão
  • 26.
    Modelos de Regressãocom Efeitos Espaciais DISCRETOS Variações espaciais modeladas de maneira discreta.  Regimes Espaciais Modelos de Regressão com Efeitos Espaciais CONTÍNUOS Variações espaciais modeladas de forma contínua, com parâmetros variando no espaço.  Geographically Weighted Regression – GWR. [Regressão Geograficamente Ponderada] Quantitative Geography; A. S. Fotheringham, C. Brunsdon, M. Charlton, 2000 (print 2004) Modelos com Efeitos Espaciais Locais
  • 27.
    A ideia éregionalizar a área de estudo obtendo sub- regiões com seu padrão próprio. Realizar regressões separadas para cada sub-região. Regimes Espaciais
  • 28.
    Regionalizações da áreade estudo Diferentes tipos de variabilidade espacial Métricas: Diagrama de espalhamento e índices locais e globais – regionalização tipo k- medias espacial Ex: Regimes espaciais para índice de exclusão Regimes Espaciais
  • 29.
    1. Análise gráficados resíduos 2. Mapear os resíduos – concentração de resíduos negativos ou positivos em parte do mapa indica presença de autocorrelação espacial 3. Índice de Moran dos resíduos 4. Indicadores de qualidade de ajuste dos modelos baseados no coeficiente de determinação (R2) serão incorretos. 5. Utilização do AIC – critério de informação de Akaike, a avaliação do ajuste é penalizada por função do número de parâmetros (é preferível o modelo com o menor valor AIC). Diagnóstico de Modelos de Efeitos Espaciais
  • 30.
    Longevidade X Rendaem São José dos Campos Regressão Simples Spatial Lag Regimes Espaciais R2 ajustado 0.280 0.586 0.80 AIC 379.84 306.51 260.09 Índice de Moran dos resíduos 0.620 0.01 0.02 Comparação das Regressões
  • 31.
    Ajusta um modelode regressão a cada ponto observado, ponderando todas as demais observações como função da distância a este ponto. Y(i) = β(i)X + ε Y(i): variável que representa o processo no ponto i. β(i): parâmetros estimados no ponto i. Quantitative Geography; A. S. Fotheringham, C. Brunsdon, M. Charlton, 2000 (print 2004) GWR – Geographically Weighted Regression
  • 32.
    y = b0+ b1x1 + e  regressão “clássica” simples com um preditor b0 ,b1 são os mesmos para toda área Se existe alguma variação geográfica na relação essa variação fica incluída como erro. GWR – Geographically Weighted Regression
  • 33.
    y(i) = b0(i)+ b1(i) x1 + e(i)  GWR b0(i), b1(i)  para cada ponto i do espaço há um b0 e b1 diferentes Existe uma função (kernel) sobre cada ponto do espaço que determina todos os pontos da regressão local que é ponderada pela distância. Pontos mais próximos do ponto central tem maior peso. Assim como no kernel – a escolha da largura da banda é importante (pode ser fixa ou adaptável à densidade dos dados) GWR – Geographically Weighted Regression
  • 34.
    GWR – GeographicallyWeighted Regression
  • 35.
    Adaptado de: Fotheringham,A.S., Brunsdon, C., and Charlton, M.E., 2002, Geographically Weighted Regression: The Analysis of Spatially Varying Relationships, Chichester: Wiley. LARGURA DE BANDA FUNÇÃO DE PONDERAÇÃO GWR – Geographically Weighted Regression
  • 36.
    Modelos Locais vs.Modelos Globais  Mesmas técnicas de análise do ajuste do modelo, porém comparação é problemática  GWR apresentará sempre melhores ajustes pois envolve o ajuste de muito mais parâmetros  Sugestão: medida AICc, que leva em consideração a complexidade do modelo e a quantidade de casos amostrados. Ajuste do Modelo GWR
  • 37.
    Os parâmetros podemser apresentados visualmente para identificar como se comportam espacialmente os relacionamentos entre as variáveis. Ex: Crescimento Pop. (resposta) X Densidade Pop. (preditora) GWR – Geographically Weighted Regression
  • 38.
    Ex: Crescimento Pop.(resposta) X Densidade Pop. (preditora) Mapa de resíduos (I = 0,04) : GWR – Geographically Weighted Regression
  • 39.
    Consumo de Águaper Capita (resposta) X Renda per capita (preditora) CARMO, Roberto Luiz do; DAGNINO, Ricardo Sampaio; FEITOSA, Flávia da Fonseca; JOHANSEN, Igor Cavallini; CRAICE, Carla. População, Renda e Consumo Urbano de Água no Brasil: Interfaces e Desafios. XX Simpósio Brasileiro de Recursos Hídricos. 17 a 22 de novembro de 2013. Bento Gonçalves, RS. Distribuição espacial de consumo residencial de água e renda da população em 2010. Fonte: SNIS (2010) e IBGE (2010). EXEMPLO
  • 40.
  • 41.
    Consumo de Águaper Capita (resposta) X Renda per capita (preditora) CARMO, Roberto Luiz do; DAGNINO, Ricardo Sampaio; FEITOSA, Flávia da Fonseca; JOHANSEN, Igor Cavallini; CRAICE, Carla. População, Renda e Consumo Urbano de Água n Brasil: Interfaces e Desafios. XX Simpósio Brasileiro de Recursos Hídricos. 17 a 22 de novembro de 2013. Bento Gonçalves, RS. MODELO DE REGRESSÃO LINEAR GLOBAL
  • 42.
    Mas será queesta relação, entre consumo de água e renda, ocorre da mesma maneira em todo o país??? O ESPAÇO IMPORTA!!!
  • 43.
    Consumo de Águaper Capita (resposta) X Renda per capita(preditora) GWR: CARMO, Roberto Luiz do; DAGNINO, Ricardo Sampaio; FEITOSA, Flávia da Fonseca; JOHANSEN, Igor Cavallini; CRAICE, Carla. População, Renda e Consumo Urbano de Águ no Brasil: Interfaces e Desafios. XX Simpósio Brasileiro de Recursos Hídricos. 17 a 22 de novembro de 2013. Bento Gonçalves, RS. GWR – Geographically Weighted Regression
  • 44.
    Consumo de Águaper Capita (resposta) X Renda per capita(preditora) CARMO, Roberto Luiz do; DAGNINO, Ricardo Sampaio; FEITOSA, Flávia da Fonseca; JOHANSEN, Igor Cavallini; CRAICE, Carla. População, Renda e Consumo Urbano de Águ no Brasil: Interfaces e Desafios. XX Simpósio Brasileiro de Recursos Hídricos. 17 a 22 de novembro de 2013. Bento Gonçalves, RS. Os menores coeficientes estimados para a variável RENDA foram observados em municípios do Estado do Rio Grande do Sul ... ....e os maiores em Alagoas. GWR – Geographically Weighted Regression
  • 45.
    GWR – GeographicallyWeighted Regression Consumo de Água per Capita (resposta) X Renda per capita(preditora) CARMO, Roberto Luiz do; DAGNINO, Ricardo Sampaio; FEITOSA, Flávia da Fonseca; JOHANSEN, Igor Cavallini; CRAICE, Carla. População, Renda e Consumo Urbano de Águ no Brasil: Interfaces e Desafios. XX Simpósio Brasileiro de Recursos Hídricos. 17 a 22 de novembro de 2013. Bento Gonçalves, RS. Região do Município de Traipu (AL)  maior coeficiente estimado Um aumento de R$ 1 na renda per capita da população está associado a um incremento do consumo de água de 100,3 ml/dia/hab. Região do município de Floriano Peixoto (RS)  um dos menores coeficientes significativos (t-valor > 1,96): Um aumento de R$ 1 na renda per capita da população está associado a um aumento do consumo de 10,22 ml/dia/hab. Hipóteses???
  • 46.
    CARMO, Roberto Luizdo; DAGNINO, Ricardo Sampaio; FEITOSA, Flávia da Fonseca; JOHANSEN, Igor Cavallini; CRAICE, Carla. População, Renda e Consumo Urbano de Água no Brasil: Interfaces e Desafios. XX Simpósio Brasileiro de Recursos Hídricos. 17 a 22 de novembro de 2013. Bento Gonçalves, RS. De maneira geral, as regiões apresentadas como aquelas onde a elevação da renda está relacionada a um maior incremento do consumo (áreas mais escuras) tendem a coincidir com as áreas onde o aumento do poder de consumo – que acompanhou o recente processo de estabilização econômica, crescimento econômico e ampliação dos programas redistributivos – apresentou os maiores impactos na redução da pobreza e extrema pobreza do país. Considerações sobre os Resultados
  • 47.
    CARMO, Roberto Luizdo; DAGNINO, Ricardo Sampaio; FEITOSA, Flávia da Fonseca; JOHANSEN, Igor Cavallini; CRAICE, Carla. População, Renda e Consumo Urbano de Água no Brasil: Interfaces e Desafios. XX Simpósio Brasileiro de Recursos Hídricos. 17 a 22 de novembro de 2013. Bento Gonçalves, RS. São regiões onde a redução da pobreza ampliou de maneira expressiva o acesso a recursos básicos para a manutenção de vida desta população, entre eles a água potável. Já em regiões como a Sul, caracterizada por níveis mais elevados de renda, um aumento na renda tende a gerar um impacto menor no aumento do consumo de bens essenciais como a água e, provavelmente, maior no consumo de bens de outra natureza. Considerações sobre os Resultados
  • 48.
    Spatial Regression Analysis:A Workbook (Luc Anselin): http://geodacenter.asu.edu/system/files/rex1.pdf Fitting and Interpreting Spatial Regression Models: An Applied Survey (Roger Bivand): http://www.nek.lu.se/ryde/NordicEcont09/Papers/bivand.pdf Tutoriais
  • 49.
    GeoDa Índice de Moran,LISA maps, Regressão Clássica e Espacial (Spatial Lag & Spatial Error) GeodaSpace Regressão Clássica e Espacial (Regimes Espaciais, Spatial Lag & Spatial Error) SPRING e Terraview Índice de Moran, LISA map GWR 4.0 GWR Softwares