GERENCIAMENTO DE AQUISIÇÕES EM PROJETOS




                                PROJETO
                         RESTAURANTE DONA FLOR




            UNIDADE PAULISTA, SÃO PAULO – GEEP – TURMA 28
Equipe do Projeto




Veronica Bilyk, Marcelo Blandy, Guiomar Milan, Gláucia Nogueira, Vanessa Watanabe
                          Cláudia Novaes, Marina Carvalho

                                GEEP – Turma 28
Apresentação do Negócio
Breve histórico da Produtora de Alimentos Orgânicos
                       Dona Flor

A Produtora de Alimentos Orgânicos Dona Flor nasceu em 2009 com a ideia de
estimular a produção e o consumo de alimentos mais saudáveis, proporcionando, ao
mesmo tempo, o desenvolvimento socioambiental de forma mais justa e sustentável.

Sediada no município Mogi das Cruzes, próxima à capital paulista, a empresa conta 50
funcionários, do produtor no campo às equipes de controle de qualidade, vendas,
logística e administrativa.

Com uma área total de 70 hectares, a produtora destina-se ao cultivo de hortaliças,
frutas e verduras orgânicas por meio da técnica de consórcio de alimentos e, no caso
de algumas hortaliças orgânicas que necessitam de maior cuidado, utilizando estufas.

A distribuição dos produtos é voltada ao varejo paulistano, contemplando redes de
supermercados e algumas lojas especializadas em produtos orgânicos.
Breve histórico da Produtora de Alimentos Orgânicos
                      Dona Flor

Definição do negócio ampliado da empresa: Alimentação saudável

Missão: Proporcionar, de forma sustentável, saúde e bem-estar a nossos clientes e
colaboradores.

Visão: Ser reconhecido, por clientes e parceiros, como uma referência na produção de
alimentos orgânicos de qualidade.

Valores: Integridade, cooperação, excelência de desempenho, respeito à vida.

Descrição das competências essenciais da empresa

   Excelência na produção de frutas, hortaliças e verduras orgânicas;
   Alta eficiência logística;
   Qualidade no atendimento aos clientes;
   Ética e Comunicação alinhada com stakeholders.
Justificativa – Projeto Restaurante Dona Flor
Apesar de a Produtora de Alimentos Orgânicos Dona Flor deter competências
essenciais para seu desempenho e competitividade, o crescimento e a atratividade
do setor em que atua têm implicado maior número de concorrentes, especialmente
as grandes redes de varejo compradoras, que passaram a ser produtoras de
orgânicos também. Este cenário é agravado em função do protecionismo dos
mercados externos em relação aos produtos do agronegócio no Brasil, restringindo
as possibilidades de distribuição.

Paralelamente, tem-se que o mercado gastronômico paulistano, com foco em
culinária orgânica e brasileira, está em franca expansão: o setor cresceu 870% nos
últimos 10 anos. Diferentemente do varejo, que teve poder de barganha
incrementado por tornar-se produtor, o cliente final mostra-se apto a adquirir
produtos de preço mais elevado, considerando o investimento em saúde e em
ações sustentáveis.

O investimento no Projeto “Restaurante Dona Flor” é, portanto, pertinente,
considerando-se o atual cenário mercadológico, o posicionamento da produtora de
alimentos e o alinhamento estratégico do projeto ao negócio, tendo como objetivo
aumentar a lucratividade e reforçar mutuamente a imagem das marcas (produtora
e restaurante).
Equipe do Projeto
Os socioinvestidores do Restaurante Dona Flor, também diretores da Produtora
de Alimentos Orgânicos Dona Flor, têm experiência no ramo alimentício, mas
delegarão à empresa MCB, com expertise no gerenciamento de projetos, a
gestão do projeto Restaurante Dona Flor, que tem como objetivo a inauguração
do referido empreendimento.




         A MCG é uma empresa especializada na concepção e gerenciamento de
projetos, programas e portfólios. Com experiência de 12 anos no mercado, a
MCG tem em seu portfólio destacadas empresas do mercado gastronômico
paulistano.
Socioinvestidores:
        Guiomar Milan, Marcelo Blandy, Vanessa Watanabe, Veronica Bilyk




Gerente do projeto: Marina Carvalho

Supervisora de projeto arquitetônico e licenciamento: Cláudia Novaes

Supervisora de marketing, finanças e recursos humanos: Gláucia Nogueira
Objetivo do trabalho:

       Desenvolver o plano de gerenciamento de aquisições
do Projeto Restaurante Dona Flor alinhado ao plano
estratégico, atendendo seus quesitos de qualidade, prazo e
custo, de forma a fornecer subsídios para a tomada de
decisões.
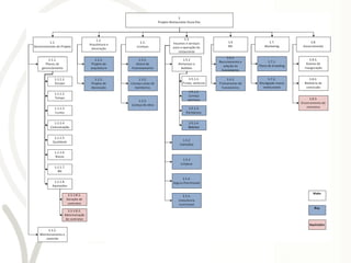
WBS do Projeto com discriminação dos pacotes de
             trabalho make e buy
Critérios Make or Buy
Os critérios utilizados para a definição dos pacotes make e buy foram:


1 – Core Business da Empresa: A empresa definiu como pacotes make aqueles para cuja
   realização tem expertise, considerando a equipe de socioinvestidores – com
   experiência no ramo alimentício – e a equipe da MCG, especializada no gerenciamento
   de projetos. Exemplos: “Plano de gerenciamento de escopo” e “Fornecimento de
   frutas e verduras”. Os pacotes buy, por sua vez, compreenderam aqueles para os quais
   eram necessários conhecimento e competências alheias ao core business da empresa,
   como “projeto de arquitetura” e “projeto de decoração”.

2 – Necessidade de fornecimento especializado: Foram definidos pacotes buy aqueles
   para os quais era necessário fornecimento especializado, como, por exemplo, os
   pacotes “plano de branding” e “divulgação da marca institucional”, delegados a uma
   empresa especializada em marketing.

3 – Capacidade da equipe (Qualidade/Quantidade): O número e o perfil técnico dos
   integrantes da equipe do projeto, considerando seu escopo total, determinou a opção
   por alguns pacotes buy como “recrutamento e seleção de funcionários” e “consultoria
   nutricional”. Apesar de a equipe ter noções básicas dessas funções, elas seriam mais
   bem executadas por profissionais externos. De forma análoga, foram classificados
   pacotes make aqueles alinhados à capacidade da equipe, como, por exemplo, o evento
   de inauguração do restaurante.
4 – Restrição de Prazo: Como o restaurante deve ser inaugurado em data específica e a
   empresa não possui recursos suficientes para atender o tempo de execução do projeto,
   será realizada a contratação de alguns pacotes de trabalho como, por exemplo,
   “treinamento de funcionários”.

5 – Restrição de Custo: As restrições de custo do projeto implicaram a opção por alguns
   pacotes buy, com valor mais atrativo do que se fossem implementados como pacotes
   make. Como exemplo, citamos o “fornecimento de utensílios” e “recrutamento e
   seleção de funcionários”, este último com impacto nos custos e riscos de operação do
   restaurante, ou seja, no produto do projeto.

6 – Existência de Fornecedores Confiáveis: A existência no mercado de fornecedores
   confiáveis, alinhada a outros fatores como vantagens de preço (restrição de custo),
   levou à contratação de alguns pacotes como, por exemplo, “fornecedores de
   utensílios”, com capacidade de fornecer os utensílios para operação inicial do
   empreendimento e de manter a reposição de peças idênticas sempre que necessário a
   um preço atrativo.

7 – Compartilhamento de riscos: Para pacotes de trabalho com grande representatividade
   para o projeto e não relacionados ao core business da empresa e/ou capacidade da
   equipe, optou-se pela contratação para o compartilhamento de riscos. Como exemplo,
   citamos a licença de obra e o projeto arquitetônico.
Mapa de aquisições
Ref.
Nº   Item a ser contratado              Vendor List         Orçamento      Prazo                     Critério Buy
                             EAP

                                                                                   Necessidade de fornecimento especializado;
                                  Isay Weinfeld, Marcio
1    Projeto de arquitetura 1.2.1                       R$ 450.000,00      30 dias compartilhamento de riscos; restrição de
                                    Kogan, Vitor Penha
                                                                                   prazo, restrição de custo.


                                                                                   Necessidade de fornecimento especializado;
                                       Bompeso, NEI,
2          Utensílios        1.5.2                          R$ 7.000,00    60 dias restrição de custos; existência de fornecedores
                                         Cozinart
                                                                                   confiáveis.

                                   SOS Cleaning, White –
3           Limpeza          1.5.3 soluções em limpeza,     R$ 5.000,00    60 dias Necessidade de fornecimento especializado.
                                       Presto Clean

                                     Alessandra Ramos,                             Necessidade de fornecimento especializado;
4    Consultoria nutricional 1.5.5   Patrícia Bertolucci,   R$ 10.000,00   45 dias existência de fornecedores confiáveis;
                                          Nutri4life                               capacidade da equipe.


        Recrutamento e                                                             Necessidade de fornecimento especializado;
                                        LIFE, Talento,
5         seleção de         1.6.1                          R$ 20.000,00   45 dias existência de fornecedores confiáveis;
                                          QW – RH
         funcionários                                                              capacidade da equipe.


                                                                                   Necessidade de fornecimento especializado;
                                      SA Comunicações,
6      Plano de Branding     1.7.1                          R$ 25.000,00   30 dias existência de fornecedores confiáveis; restrição
                                     Lodduca, StarBrand
                                                                                   de prazo.
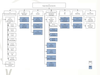
WBS do Projeto revisada para gerência de
              aquisições
Registro de riscos
Momento da
  Evento de Risco                                    Resposta ao Risco                                     Resposta ao
                                                                                                              Risco
Licenças não saírem   - Pré-qualificação e seleção das empresas para obtenção das licenças               PQ/SEL/ADM
no prazo previsto     considerando restrição do prazo para tal
para início do        - Avaliação das documentações antes de protocolar com órgãos competentes
trabalho              - Administração sistemática do desenvolvimento dos processos
Projeto               - Pré-qualificação das empresas considerando histórico de entregas no prazo;       PQ/ADM/CONT
arquitetônico não     - Acompanhamento/medição periódica do andamento do trabalho
ser entregue a         - Adoção de modelo de contrato e cláusulas contratuais que transfiram os riscos
tempo para início     para o fornecedor.
da obra
Entregas não serem    - Especificar na declaração de trabalho expectativas quanto à                      ESP/PQ/SEL/
realizadas de         qualidade/condições das entregas                                                   CONT/ADM
acordo com             - Pré-qualificar empresas que atendam às expectativas com relação à qualidade
especificações/       requerida para, depois, selecionar fornecedor mais competente
qualidade             - Transferência de riscos por meio de contrato e cláusulas
requeridas            - Aplicação de multa em caso de não cumprimento dos termos do contrato
Projeto exceder o     - Mapear principais riscos de não cumprimento de orçamento no planejamento e       PLAN/PQ/
orçamento             incluir reservas de contingência no orçamento final                                SEL/CONT/ADM
predefinido           - Pré-qualificar empresas e selecionar fornecedor final que atenda ao
                      orçamento/condições de pagamento previstos
                      - Transferência de riscos por meio de contrato e cláusulas
                      - Acompanhamento/medição periódica dos gastos por meio EVA
Linha adotada do mapa de aquisições:
        Projeto de arquitetura
Declaração de Trabalho
Projeto de Arquitetura para o Restaurante Dona Flor

1. Especificação Técnica
Devem ser obedecidas todas as normas técnicas brasileiras da ABNT e as NBRs do
ministério do trabalho para a execução do escopo contratual.
Toda a exceção ou conflito entre normas técnicas e legislação deve ser apresentado para a
CONTRANTANTE, acompanhada das soluções recomendadas.

2. Qualidade
A CONTRATADA deve apresentar para aprovação da CONTRATANTE o Plano da Qualidade
para os seus serviços, além da metodologia a ser adotado para o controle e a aprovação
dos materiais e serviços.

3. Segurança e Meio Ambiente
A CONTRATADA deve executar a obra obedecendo todas as normas de segurança e meio
ambiente vigentes, além de ser responsável por fornecer equipamentos individuais e
coletivos de segurança, elaborar análise de riscos, plano de emergências, e tomar todas as
precauções necessárias para a execução de uma obra limpa e sem acidentes.
Projeto de Arquitetura para o Restaurante Dona Flor

4. Quantidade
A CONTRATADA deve apresentar uma lista de materiais, quantidades e respectivas
especificações técnicas para aprovação da CONTRATANTE antes do início da fase de
aquisições.

5. Prazos
A CONTRATADA deve obedecer aos prazos estabelecidos no cronograma do projeto e
apresentar semanalmente as curvas de avanço físico e de tendência, relatando os
principais desvios e respectivas ações mitigatórias.

6. Equipe Técnica
A CONTRATADA deve apresentar os currículos das pessoas chaves do projeto para a
aprovação da CONTRATANTE e nomear um preposto responsável e com autoridade para a
tomada de decisões. Este preposto deve estar disponível e acessível durante todo o
projeto.
A CONTRATADA é responsável pela qualificação técnica de sua equipe, e de eventuais
terceiros por ela contratada.
Projeto de Arquitetura para o Restaurante Dona Flor

7. Exclusões do Escopo
Licenças para a execução da Obra.

8. Horários da Obra
A Obra deverá ser executada somente de segunda-feira à sexta-feira, entre 7h e 18h.

9. Local da Obra
Jardins, São Paulo, SP
Critérios eliminatórios e critérios classificatórios
Critérios Eliminatórios

- Apresentar proposta até a data estipulada.
- Preencher todos os requisitos da Declaração de Trabalho.
- Ter um bom rating.
- Apresentação de certidão negativa de débitos junto ao INSS.
- Entrega dentro do cronograma determinado.
- Entrega dentro do orçamento previsto.

Critérios Classificatórios

- Qualidade no projeto arquitetônico.
- Prazo de entrega.
- Preço e/ou condições de pagamento.
- Capacidade técnica.
- Agilidade no atendimento e comunicação eficaz.
- Qualidade no portfólio apresentado.
Critérios de avaliação


Optamos por não divulgar os critérios de avaliação aos convidados, a fim de:

•   avaliar o nível de maturidade de cada empresa proponente;
•   evitar o questionamento dos critérios pelos proponentes
•   evitar o questionamento do resultado pelos proponentes
•   evitar a distorção/manipulação de dados pelos concorrentes para atender
    aos critérios preestabelecidos.
Sistema de pontuação
Sistema de Pontuação
                                       Isay Weinfeld    Marcio Kogan      Vitor Penha
          Critério            Peso
                                      Nota     Média     Nota    Média    Nota Média
Qualidade no projeto
                                25     8,3     207,5     8,7     217,5     9      225
arquitetônico
Prazo de entrega                25      7       175       8       200      9      225
Preço e/ou condições de
                                10     5,3       53      7,7       77      8      80
pagamento
Capacidade técnica              15     9,5     142,5     9,3     139,5     9,5   142,5
Agilidade no atendimento e
                                10     7,3       73      6,6       66      9      90
comunicação eficaz
Qualidade no portfólio
                                15     10       150       10      150      10     150
apresentado
Total                          100              801               850            912,5


  O cálculo da média foi realizado multiplicando-se o peso de cada critério pela nota
  correspondente dada ao concorrente. O proponente cuja soma das médias
  apresentou maior valor foi selecionado.
Documentos de aquisição
Os documentos necessários durante o processo de aquisição do
Projeto de Arquitetura serão:

Carta Convite, acompanhada de uma Declaração de Trabalho e de
uma minuta do documento contratual, constituindo a chamada RFP
(Request for Proposal ou Requisição de Proposta) que se trata de uma
demanda de proposta Técnica e Comercial que, por sua vez, apresente
detalhadamente o escopo do pacote de trabalho em questão e
também contemple as seguintes informações, entre outras:



                                           Assistência
  Técnicos       Prazo        Garantias                  Certificações
                                            Técnica
A RFP incluirá:

•   Informações básicas da empresa emissora do documento:
•   Nome da empresa, endereço, telefone, e-mail e nome do responsável;
•   Informações básicas a respeito das expectativas sobre o pacote de trabalho a ser
    contratado;
•   Cláusulas contratuais gerais que sejam relevantes para que o fornecedor direcione a
    elaboração da proposta ou, até mesmo, desista da concorrência;
•   Informações básicas sobre o processo de seleção, incluindo cronograma;
•   Forma de apresentação da proposta.


Justificativa:

A equipe do projeto necessita de uma reposta ampla, completa e detalhada dos
fornecedores, já que não possui conhecimento suficiente sobre o pacote de trabalho em
questão. Não são desejáveis respostas simplificadas, contendo apenas o preço. O Dona
Flor é um empreendimento de longa duração, é um investimento importante para seus
proprietários, e para isso precisa de fornecedores confiáveis em longo prazo. A resposta
à RFP permitirá ter subsídios suficientes para a realização de uma escolha mais rigorosa.
Meio adotado para envio do convite
Envio do convite:
O processo de aquisição do pacote de trabalho Projeto de Arquitetura
será realizado por meio de concorrência privada. A RFP será enviada por
carta convite registrada, enviada aos concorrentes pré-selecionados.
Contrato: forma de contratação
Processo de contratação

A equipe optou pela contratação formal do fornecedor, por meio de uma
carta contrato.

Justificativa: a opção pela contratação formal se deve à importância do
projeto arquitetônico para a inauguração do Restaurante Dona Flor e aos
riscos advindos da restrição de custo e tempo de execução. A
formalidade do método escolhido garante também mais respaldo à
equipe do projeto, já que o pacote de trabalho contratado requer
competências e habilidades específicas e alheias àquelas da equipe do
projeto.
Contrato: espécie e tipo
Espécie de contrato

O contrato será de prestação de serviços, já que o seu escopo é a
contratação de serviços de planejamento e execução de projeto
arquitetônico.

Tipo de contrato

Considerando que a contratante não detém competências e habilidades
para executar o pacote de trabalho contratado e que este possui escopo
bem definido, o contrato será de preço global, transferindo-se, assim, os
riscos para o fornecedor contratado.
Fluxograma: concorrência privada
Fluxograma – concorrência privada
Mecanismos para controle da aquisição
1 – Atitude:
• Elaborar e validar contratos que descrevam com clareza ao fornecedor todas as
   premissas, restrições e condições do produto ou serviço as ser contratado.
• Fazer valer as condições que constam no contrato, tanto pela contratante como pela
   contratada, por meio de sua administração sistemática.

2 – Fiscalização:
• Realização de reunião de Kick-off para esclarecimentos do trabalho a ser realizado e
   retomada das condições e responsabilidades assumidas.
• Realizar medição das entregas parciais do contrato de acordo com critérios definidos
   previamente.
• Verificar periodicamente qualidade do serviço prestado de acordo com critérios
   predefinidos.
• Reuniões semanais de gerenciamento com a contratada.
• Emissão quinzenal das Curvas de Avanço Físico, Curvas de Avanço Planejado e Curvas
   de Tendências de Desvios.
• Monitorar e controlar os riscos na área de aquisições de forma integrada à gerência de
   riscos do projeto.
• Realizar controle integrado das mudanças solicitadas.
Relatórios de controle da aquisição
Relatórios:

• Relatório Diário de Obra (R.D.O)

• Relatório Fotográfico da Obra (Semanal)

• Boletins de Medição das entregas parciais (quinzenais)

• Relatório Executivo Mensal (modelo no slide a seguir), contemplando:
     Curvas de Avanço Físico, Curvas de Avanço Planejado e Curvas de
     Tendências de Desvios
     Curva de Custo Real X Custo Orçado
     Avaliação de desempenho da contratada
Fluxograma: controle do contrato
Fluxograma – Controlar Aquisições
Fluxograma: encerramento do contrato
•Emitidos pelo contratante – relatório de encerramento do contrato e termo de aceite;
 Documentos •Emitidos pelo contratado – atestado de inexistência de reinvindicações e relatório de encerramento do contrato.
Encerramento




               •Esta etapa será percorrida caso haja algum prejuízo ao trabalho realizado, como notificação para que se cancele
  Nota de       o contrato com o fornecedor
  Rescisão



               •É necessário verificar se os procedimentos estabelecidos para encerramento do contrato sob o ponto de vista
Conformidade    administrativo foram observados. Caso contrário, não se deve proceder ao pagamento final do fornecedor.
Procedimento




               •Análise estruturada de todo o processo de aquisição desde a decisão de contratar, ou não, até o encerramento
 Auditoria
                do, contrato, visando a identificação das lições aprendidas e a correção de procedimentos.
    das
 Aquisições


            •Aceitação formal dos produtos e serviços que foram objeto do fornecimento e pagamento final, através do
Aceitação e termo de recebimento;
pagamento •Verificação se todos produtos e serviços constantes do escopo do contrato foram entregues.
   final

               •Criação de pasta com índice mínimo contendo os seguintes itens: RFP, contrato, cronogramas, alterações
                solicitadas e aprovadas, documentações técnicas, aditivos ao contrato, ordens de trabalho, aprovação dos
Arquivo de      deliverables, correspondências do contrato, avaliações do contratado, relatórios de desempenho, cópias das
 Contrato       faturas e pagamentos e resultados de fiscalizações.


           •Registro de acontecimentos ocorridos durante todo o ciclo do projeto para uso efetivo não só em futuros
            projetos, mas também em outras fases deste mesmo projeto. Será preenchido um relatório Sumário de Pós-
  Lições    Contrato, contendo: sumário executivo, performance técnica, performance de prazo, administração de contrato,
aprendidas gerenciamento de riscos, gerenciamento financeiro e gerenciamento das relações de stakeholders.
PGA – Plano de gerenciamento das aquisições
                Sumarizado
1 – Objetivo do Plano de Gerenciamento de Aquisições

2 – Mapa de aquisições

3 – Solicitação/Planejamento de aquisições
3.1 – Fluxograma e procedimentos
3.2 – Matriz de responsabilidades
3.3 – Ferramentas de comunicação e controle
3.4 – Documentação: Declaração de escopo, WBS e dicionário da WBS revisados com
pacotes make e buy, cronograma do projeto, registro de riscos, matriz de
responsabilidades (projeto) atualizados, atas de reunião e aprovações.

4 – Controle de aquisições
4.1 – Fluxograma e procedimentos
4.2 – Matriz de responsabilidades
4.3 – Ferramentas de comunicação e controle
4.4 – Documentação: modelos/templates de relatórios mensais, boletins de medição,
formulário de solicitação de mudanças, relatórios de aceite parcial, relatório de aceite
final, modelos contratuais, atas de reunião e aceite.
5 – Encerramento de aquisições
5.1 – Fluxograma e procedimentos
5.2 – Matriz de responsabilidades
5.3 – Ferramentas de comunicação e controle
5.4 – Documentos de encerramento: relatório de conclusão do projeto, registro de
lições aprendidas, atas de reunião e aceite.

6 – Arquivos de contrato: RFP, Propostas técnico-comerciais, processo de seleção,
contrato, cronogramas, alterações solicitadas e aprovadas, documentações técnicas,
aditivos ao contrato, ordens de trabalho, aprovação dos deliverables,
correspondências do contrato, avaliações do contratado, relatórios de desempenho,
cópias das faturas e pagamentos e resultados de fiscalizações.

Restaurante Dona Flor

  • 1.
    GERENCIAMENTO DE AQUISIÇÕESEM PROJETOS PROJETO RESTAURANTE DONA FLOR UNIDADE PAULISTA, SÃO PAULO – GEEP – TURMA 28
  • 2.
    Equipe do Projeto VeronicaBilyk, Marcelo Blandy, Guiomar Milan, Gláucia Nogueira, Vanessa Watanabe Cláudia Novaes, Marina Carvalho GEEP – Turma 28
  • 3.
  • 4.
    Breve histórico daProdutora de Alimentos Orgânicos Dona Flor A Produtora de Alimentos Orgânicos Dona Flor nasceu em 2009 com a ideia de estimular a produção e o consumo de alimentos mais saudáveis, proporcionando, ao mesmo tempo, o desenvolvimento socioambiental de forma mais justa e sustentável. Sediada no município Mogi das Cruzes, próxima à capital paulista, a empresa conta 50 funcionários, do produtor no campo às equipes de controle de qualidade, vendas, logística e administrativa. Com uma área total de 70 hectares, a produtora destina-se ao cultivo de hortaliças, frutas e verduras orgânicas por meio da técnica de consórcio de alimentos e, no caso de algumas hortaliças orgânicas que necessitam de maior cuidado, utilizando estufas. A distribuição dos produtos é voltada ao varejo paulistano, contemplando redes de supermercados e algumas lojas especializadas em produtos orgânicos.
  • 5.
    Breve histórico daProdutora de Alimentos Orgânicos Dona Flor Definição do negócio ampliado da empresa: Alimentação saudável Missão: Proporcionar, de forma sustentável, saúde e bem-estar a nossos clientes e colaboradores. Visão: Ser reconhecido, por clientes e parceiros, como uma referência na produção de alimentos orgânicos de qualidade. Valores: Integridade, cooperação, excelência de desempenho, respeito à vida. Descrição das competências essenciais da empresa  Excelência na produção de frutas, hortaliças e verduras orgânicas;  Alta eficiência logística;  Qualidade no atendimento aos clientes;  Ética e Comunicação alinhada com stakeholders.
  • 6.
    Justificativa – ProjetoRestaurante Dona Flor
  • 7.
    Apesar de aProdutora de Alimentos Orgânicos Dona Flor deter competências essenciais para seu desempenho e competitividade, o crescimento e a atratividade do setor em que atua têm implicado maior número de concorrentes, especialmente as grandes redes de varejo compradoras, que passaram a ser produtoras de orgânicos também. Este cenário é agravado em função do protecionismo dos mercados externos em relação aos produtos do agronegócio no Brasil, restringindo as possibilidades de distribuição. Paralelamente, tem-se que o mercado gastronômico paulistano, com foco em culinária orgânica e brasileira, está em franca expansão: o setor cresceu 870% nos últimos 10 anos. Diferentemente do varejo, que teve poder de barganha incrementado por tornar-se produtor, o cliente final mostra-se apto a adquirir produtos de preço mais elevado, considerando o investimento em saúde e em ações sustentáveis. O investimento no Projeto “Restaurante Dona Flor” é, portanto, pertinente, considerando-se o atual cenário mercadológico, o posicionamento da produtora de alimentos e o alinhamento estratégico do projeto ao negócio, tendo como objetivo aumentar a lucratividade e reforçar mutuamente a imagem das marcas (produtora e restaurante).
  • 8.
  • 9.
    Os socioinvestidores doRestaurante Dona Flor, também diretores da Produtora de Alimentos Orgânicos Dona Flor, têm experiência no ramo alimentício, mas delegarão à empresa MCB, com expertise no gerenciamento de projetos, a gestão do projeto Restaurante Dona Flor, que tem como objetivo a inauguração do referido empreendimento. A MCG é uma empresa especializada na concepção e gerenciamento de projetos, programas e portfólios. Com experiência de 12 anos no mercado, a MCG tem em seu portfólio destacadas empresas do mercado gastronômico paulistano.
  • 10.
    Socioinvestidores: Guiomar Milan, Marcelo Blandy, Vanessa Watanabe, Veronica Bilyk Gerente do projeto: Marina Carvalho Supervisora de projeto arquitetônico e licenciamento: Cláudia Novaes Supervisora de marketing, finanças e recursos humanos: Gláucia Nogueira
  • 11.
    Objetivo do trabalho: Desenvolver o plano de gerenciamento de aquisições do Projeto Restaurante Dona Flor alinhado ao plano estratégico, atendendo seus quesitos de qualidade, prazo e custo, de forma a fornecer subsídios para a tomada de decisões.
  • 12.
    WBS do Projetocom discriminação dos pacotes de trabalho make e buy
  • 14.
  • 15.
    Os critérios utilizadospara a definição dos pacotes make e buy foram: 1 – Core Business da Empresa: A empresa definiu como pacotes make aqueles para cuja realização tem expertise, considerando a equipe de socioinvestidores – com experiência no ramo alimentício – e a equipe da MCG, especializada no gerenciamento de projetos. Exemplos: “Plano de gerenciamento de escopo” e “Fornecimento de frutas e verduras”. Os pacotes buy, por sua vez, compreenderam aqueles para os quais eram necessários conhecimento e competências alheias ao core business da empresa, como “projeto de arquitetura” e “projeto de decoração”. 2 – Necessidade de fornecimento especializado: Foram definidos pacotes buy aqueles para os quais era necessário fornecimento especializado, como, por exemplo, os pacotes “plano de branding” e “divulgação da marca institucional”, delegados a uma empresa especializada em marketing. 3 – Capacidade da equipe (Qualidade/Quantidade): O número e o perfil técnico dos integrantes da equipe do projeto, considerando seu escopo total, determinou a opção por alguns pacotes buy como “recrutamento e seleção de funcionários” e “consultoria nutricional”. Apesar de a equipe ter noções básicas dessas funções, elas seriam mais bem executadas por profissionais externos. De forma análoga, foram classificados pacotes make aqueles alinhados à capacidade da equipe, como, por exemplo, o evento de inauguração do restaurante.
  • 16.
    4 – Restriçãode Prazo: Como o restaurante deve ser inaugurado em data específica e a empresa não possui recursos suficientes para atender o tempo de execução do projeto, será realizada a contratação de alguns pacotes de trabalho como, por exemplo, “treinamento de funcionários”. 5 – Restrição de Custo: As restrições de custo do projeto implicaram a opção por alguns pacotes buy, com valor mais atrativo do que se fossem implementados como pacotes make. Como exemplo, citamos o “fornecimento de utensílios” e “recrutamento e seleção de funcionários”, este último com impacto nos custos e riscos de operação do restaurante, ou seja, no produto do projeto. 6 – Existência de Fornecedores Confiáveis: A existência no mercado de fornecedores confiáveis, alinhada a outros fatores como vantagens de preço (restrição de custo), levou à contratação de alguns pacotes como, por exemplo, “fornecedores de utensílios”, com capacidade de fornecer os utensílios para operação inicial do empreendimento e de manter a reposição de peças idênticas sempre que necessário a um preço atrativo. 7 – Compartilhamento de riscos: Para pacotes de trabalho com grande representatividade para o projeto e não relacionados ao core business da empresa e/ou capacidade da equipe, optou-se pela contratação para o compartilhamento de riscos. Como exemplo, citamos a licença de obra e o projeto arquitetônico.
  • 17.
  • 18.
    Ref. Nº Item a ser contratado Vendor List Orçamento Prazo Critério Buy EAP Necessidade de fornecimento especializado; Isay Weinfeld, Marcio 1 Projeto de arquitetura 1.2.1 R$ 450.000,00 30 dias compartilhamento de riscos; restrição de Kogan, Vitor Penha prazo, restrição de custo. Necessidade de fornecimento especializado; Bompeso, NEI, 2 Utensílios 1.5.2 R$ 7.000,00 60 dias restrição de custos; existência de fornecedores Cozinart confiáveis. SOS Cleaning, White – 3 Limpeza 1.5.3 soluções em limpeza, R$ 5.000,00 60 dias Necessidade de fornecimento especializado. Presto Clean Alessandra Ramos, Necessidade de fornecimento especializado; 4 Consultoria nutricional 1.5.5 Patrícia Bertolucci, R$ 10.000,00 45 dias existência de fornecedores confiáveis; Nutri4life capacidade da equipe. Recrutamento e Necessidade de fornecimento especializado; LIFE, Talento, 5 seleção de 1.6.1 R$ 20.000,00 45 dias existência de fornecedores confiáveis; QW – RH funcionários capacidade da equipe. Necessidade de fornecimento especializado; SA Comunicações, 6 Plano de Branding 1.7.1 R$ 25.000,00 30 dias existência de fornecedores confiáveis; restrição Lodduca, StarBrand de prazo.
  • 19.
    WBS do Projetorevisada para gerência de aquisições
  • 21.
  • 22.
    Momento da Evento de Risco Resposta ao Risco Resposta ao Risco Licenças não saírem - Pré-qualificação e seleção das empresas para obtenção das licenças PQ/SEL/ADM no prazo previsto considerando restrição do prazo para tal para início do - Avaliação das documentações antes de protocolar com órgãos competentes trabalho - Administração sistemática do desenvolvimento dos processos Projeto - Pré-qualificação das empresas considerando histórico de entregas no prazo; PQ/ADM/CONT arquitetônico não - Acompanhamento/medição periódica do andamento do trabalho ser entregue a - Adoção de modelo de contrato e cláusulas contratuais que transfiram os riscos tempo para início para o fornecedor. da obra Entregas não serem - Especificar na declaração de trabalho expectativas quanto à ESP/PQ/SEL/ realizadas de qualidade/condições das entregas CONT/ADM acordo com - Pré-qualificar empresas que atendam às expectativas com relação à qualidade especificações/ requerida para, depois, selecionar fornecedor mais competente qualidade - Transferência de riscos por meio de contrato e cláusulas requeridas - Aplicação de multa em caso de não cumprimento dos termos do contrato Projeto exceder o - Mapear principais riscos de não cumprimento de orçamento no planejamento e PLAN/PQ/ orçamento incluir reservas de contingência no orçamento final SEL/CONT/ADM predefinido - Pré-qualificar empresas e selecionar fornecedor final que atenda ao orçamento/condições de pagamento previstos - Transferência de riscos por meio de contrato e cláusulas - Acompanhamento/medição periódica dos gastos por meio EVA
  • 23.
    Linha adotada domapa de aquisições: Projeto de arquitetura
  • 24.
  • 25.
    Projeto de Arquiteturapara o Restaurante Dona Flor 1. Especificação Técnica Devem ser obedecidas todas as normas técnicas brasileiras da ABNT e as NBRs do ministério do trabalho para a execução do escopo contratual. Toda a exceção ou conflito entre normas técnicas e legislação deve ser apresentado para a CONTRANTANTE, acompanhada das soluções recomendadas. 2. Qualidade A CONTRATADA deve apresentar para aprovação da CONTRATANTE o Plano da Qualidade para os seus serviços, além da metodologia a ser adotado para o controle e a aprovação dos materiais e serviços. 3. Segurança e Meio Ambiente A CONTRATADA deve executar a obra obedecendo todas as normas de segurança e meio ambiente vigentes, além de ser responsável por fornecer equipamentos individuais e coletivos de segurança, elaborar análise de riscos, plano de emergências, e tomar todas as precauções necessárias para a execução de uma obra limpa e sem acidentes.
  • 26.
    Projeto de Arquiteturapara o Restaurante Dona Flor 4. Quantidade A CONTRATADA deve apresentar uma lista de materiais, quantidades e respectivas especificações técnicas para aprovação da CONTRATANTE antes do início da fase de aquisições. 5. Prazos A CONTRATADA deve obedecer aos prazos estabelecidos no cronograma do projeto e apresentar semanalmente as curvas de avanço físico e de tendência, relatando os principais desvios e respectivas ações mitigatórias. 6. Equipe Técnica A CONTRATADA deve apresentar os currículos das pessoas chaves do projeto para a aprovação da CONTRATANTE e nomear um preposto responsável e com autoridade para a tomada de decisões. Este preposto deve estar disponível e acessível durante todo o projeto. A CONTRATADA é responsável pela qualificação técnica de sua equipe, e de eventuais terceiros por ela contratada.
  • 27.
    Projeto de Arquiteturapara o Restaurante Dona Flor 7. Exclusões do Escopo Licenças para a execução da Obra. 8. Horários da Obra A Obra deverá ser executada somente de segunda-feira à sexta-feira, entre 7h e 18h. 9. Local da Obra Jardins, São Paulo, SP
  • 28.
    Critérios eliminatórios ecritérios classificatórios
  • 29.
    Critérios Eliminatórios - Apresentarproposta até a data estipulada. - Preencher todos os requisitos da Declaração de Trabalho. - Ter um bom rating. - Apresentação de certidão negativa de débitos junto ao INSS. - Entrega dentro do cronograma determinado. - Entrega dentro do orçamento previsto. Critérios Classificatórios - Qualidade no projeto arquitetônico. - Prazo de entrega. - Preço e/ou condições de pagamento. - Capacidade técnica. - Agilidade no atendimento e comunicação eficaz. - Qualidade no portfólio apresentado.
  • 30.
    Critérios de avaliação Optamospor não divulgar os critérios de avaliação aos convidados, a fim de: • avaliar o nível de maturidade de cada empresa proponente; • evitar o questionamento dos critérios pelos proponentes • evitar o questionamento do resultado pelos proponentes • evitar a distorção/manipulação de dados pelos concorrentes para atender aos critérios preestabelecidos.
  • 31.
  • 32.
    Sistema de Pontuação Isay Weinfeld Marcio Kogan Vitor Penha Critério Peso Nota Média Nota Média Nota Média Qualidade no projeto 25 8,3 207,5 8,7 217,5 9 225 arquitetônico Prazo de entrega 25 7 175 8 200 9 225 Preço e/ou condições de 10 5,3 53 7,7 77 8 80 pagamento Capacidade técnica 15 9,5 142,5 9,3 139,5 9,5 142,5 Agilidade no atendimento e 10 7,3 73 6,6 66 9 90 comunicação eficaz Qualidade no portfólio 15 10 150 10 150 10 150 apresentado Total 100 801 850 912,5 O cálculo da média foi realizado multiplicando-se o peso de cada critério pela nota correspondente dada ao concorrente. O proponente cuja soma das médias apresentou maior valor foi selecionado.
  • 33.
  • 34.
    Os documentos necessáriosdurante o processo de aquisição do Projeto de Arquitetura serão: Carta Convite, acompanhada de uma Declaração de Trabalho e de uma minuta do documento contratual, constituindo a chamada RFP (Request for Proposal ou Requisição de Proposta) que se trata de uma demanda de proposta Técnica e Comercial que, por sua vez, apresente detalhadamente o escopo do pacote de trabalho em questão e também contemple as seguintes informações, entre outras: Assistência Técnicos Prazo Garantias Certificações Técnica
  • 35.
    A RFP incluirá: • Informações básicas da empresa emissora do documento: • Nome da empresa, endereço, telefone, e-mail e nome do responsável; • Informações básicas a respeito das expectativas sobre o pacote de trabalho a ser contratado; • Cláusulas contratuais gerais que sejam relevantes para que o fornecedor direcione a elaboração da proposta ou, até mesmo, desista da concorrência; • Informações básicas sobre o processo de seleção, incluindo cronograma; • Forma de apresentação da proposta. Justificativa: A equipe do projeto necessita de uma reposta ampla, completa e detalhada dos fornecedores, já que não possui conhecimento suficiente sobre o pacote de trabalho em questão. Não são desejáveis respostas simplificadas, contendo apenas o preço. O Dona Flor é um empreendimento de longa duração, é um investimento importante para seus proprietários, e para isso precisa de fornecedores confiáveis em longo prazo. A resposta à RFP permitirá ter subsídios suficientes para a realização de uma escolha mais rigorosa.
  • 36.
    Meio adotado paraenvio do convite
  • 37.
    Envio do convite: Oprocesso de aquisição do pacote de trabalho Projeto de Arquitetura será realizado por meio de concorrência privada. A RFP será enviada por carta convite registrada, enviada aos concorrentes pré-selecionados.
  • 38.
    Contrato: forma decontratação
  • 39.
    Processo de contratação Aequipe optou pela contratação formal do fornecedor, por meio de uma carta contrato. Justificativa: a opção pela contratação formal se deve à importância do projeto arquitetônico para a inauguração do Restaurante Dona Flor e aos riscos advindos da restrição de custo e tempo de execução. A formalidade do método escolhido garante também mais respaldo à equipe do projeto, já que o pacote de trabalho contratado requer competências e habilidades específicas e alheias àquelas da equipe do projeto.
  • 40.
  • 41.
    Espécie de contrato Ocontrato será de prestação de serviços, já que o seu escopo é a contratação de serviços de planejamento e execução de projeto arquitetônico. Tipo de contrato Considerando que a contratante não detém competências e habilidades para executar o pacote de trabalho contratado e que este possui escopo bem definido, o contrato será de preço global, transferindo-se, assim, os riscos para o fornecedor contratado.
  • 42.
  • 43.
  • 44.
  • 45.
    1 – Atitude: •Elaborar e validar contratos que descrevam com clareza ao fornecedor todas as premissas, restrições e condições do produto ou serviço as ser contratado. • Fazer valer as condições que constam no contrato, tanto pela contratante como pela contratada, por meio de sua administração sistemática. 2 – Fiscalização: • Realização de reunião de Kick-off para esclarecimentos do trabalho a ser realizado e retomada das condições e responsabilidades assumidas. • Realizar medição das entregas parciais do contrato de acordo com critérios definidos previamente. • Verificar periodicamente qualidade do serviço prestado de acordo com critérios predefinidos. • Reuniões semanais de gerenciamento com a contratada. • Emissão quinzenal das Curvas de Avanço Físico, Curvas de Avanço Planejado e Curvas de Tendências de Desvios. • Monitorar e controlar os riscos na área de aquisições de forma integrada à gerência de riscos do projeto. • Realizar controle integrado das mudanças solicitadas.
  • 46.
  • 47.
    Relatórios: • Relatório Diáriode Obra (R.D.O) • Relatório Fotográfico da Obra (Semanal) • Boletins de Medição das entregas parciais (quinzenais) • Relatório Executivo Mensal (modelo no slide a seguir), contemplando: Curvas de Avanço Físico, Curvas de Avanço Planejado e Curvas de Tendências de Desvios Curva de Custo Real X Custo Orçado Avaliação de desempenho da contratada
  • 49.
  • 50.
  • 51.
  • 52.
    •Emitidos pelo contratante– relatório de encerramento do contrato e termo de aceite; Documentos •Emitidos pelo contratado – atestado de inexistência de reinvindicações e relatório de encerramento do contrato. Encerramento •Esta etapa será percorrida caso haja algum prejuízo ao trabalho realizado, como notificação para que se cancele Nota de o contrato com o fornecedor Rescisão •É necessário verificar se os procedimentos estabelecidos para encerramento do contrato sob o ponto de vista Conformidade administrativo foram observados. Caso contrário, não se deve proceder ao pagamento final do fornecedor. Procedimento •Análise estruturada de todo o processo de aquisição desde a decisão de contratar, ou não, até o encerramento Auditoria do, contrato, visando a identificação das lições aprendidas e a correção de procedimentos. das Aquisições •Aceitação formal dos produtos e serviços que foram objeto do fornecimento e pagamento final, através do Aceitação e termo de recebimento; pagamento •Verificação se todos produtos e serviços constantes do escopo do contrato foram entregues. final •Criação de pasta com índice mínimo contendo os seguintes itens: RFP, contrato, cronogramas, alterações solicitadas e aprovadas, documentações técnicas, aditivos ao contrato, ordens de trabalho, aprovação dos Arquivo de deliverables, correspondências do contrato, avaliações do contratado, relatórios de desempenho, cópias das Contrato faturas e pagamentos e resultados de fiscalizações. •Registro de acontecimentos ocorridos durante todo o ciclo do projeto para uso efetivo não só em futuros projetos, mas também em outras fases deste mesmo projeto. Será preenchido um relatório Sumário de Pós- Lições Contrato, contendo: sumário executivo, performance técnica, performance de prazo, administração de contrato, aprendidas gerenciamento de riscos, gerenciamento financeiro e gerenciamento das relações de stakeholders.
  • 53.
    PGA – Planode gerenciamento das aquisições Sumarizado
  • 54.
    1 – Objetivodo Plano de Gerenciamento de Aquisições 2 – Mapa de aquisições 3 – Solicitação/Planejamento de aquisições 3.1 – Fluxograma e procedimentos 3.2 – Matriz de responsabilidades 3.3 – Ferramentas de comunicação e controle 3.4 – Documentação: Declaração de escopo, WBS e dicionário da WBS revisados com pacotes make e buy, cronograma do projeto, registro de riscos, matriz de responsabilidades (projeto) atualizados, atas de reunião e aprovações. 4 – Controle de aquisições 4.1 – Fluxograma e procedimentos 4.2 – Matriz de responsabilidades 4.3 – Ferramentas de comunicação e controle 4.4 – Documentação: modelos/templates de relatórios mensais, boletins de medição, formulário de solicitação de mudanças, relatórios de aceite parcial, relatório de aceite final, modelos contratuais, atas de reunião e aceite.
  • 55.
    5 – Encerramentode aquisições 5.1 – Fluxograma e procedimentos 5.2 – Matriz de responsabilidades 5.3 – Ferramentas de comunicação e controle 5.4 – Documentos de encerramento: relatório de conclusão do projeto, registro de lições aprendidas, atas de reunião e aceite. 6 – Arquivos de contrato: RFP, Propostas técnico-comerciais, processo de seleção, contrato, cronogramas, alterações solicitadas e aprovadas, documentações técnicas, aditivos ao contrato, ordens de trabalho, aprovação dos deliverables, correspondências do contrato, avaliações do contratado, relatórios de desempenho, cópias das faturas e pagamentos e resultados de fiscalizações.