PROJETO Ponte dos Imigrantes TAP - Termo de Abertura do Projeto
Nome
Ponte dos Imigrantes
Descrição
Construção de uma ponte na BR 232, no município de Moreno-PE, para o cliente governo do estado de Pernambuco,
em homenagem aos imigrantes, conforme parâmetros divulgados em edital no site comprasnet do governo federal.
Justificativa
Participar de obra de vulto nacional, auferindo ganhos financeiros e de Know How em obras deste porte.
Objetivo S.M.A.R.T.
Construir uma ponte em concreto protendido, para melhorar acesso ao interior do estado de pernambuco, sendo
construída entre os quilômetros 50 e 52 da BR-232. O prazo da obra sera de 24 meses.
Requisitos
- Função Orgânica: Atuar como artéria importante no organismo da cidade em desenvolvimento, constituindo-se em um
equipamento urbano essencial.
- Função Técnica: Considerar normas rodoviárias e urbanísticas; Números e dimensões de pistas e seus usos;
Facilidades adicionais; Itens de segurança e manutenção; Viabilidade econômica; Especificação e Técnica de
construção.
- Função estética: Ser percebida por um observador distante ou aéreo, como uma bela escultura refletida em um
grande espelho dagua; Deve dar a sensação de um mirante.
- Funcao Plastica: Constituir-se em um marco visual, ser um objeto artistico da arquitetura da cidade; Patrimonio
cultural da humanidade; respeitados aspctos tecnicos e economicos pertinentes.
- Função Cultural: Exibir a excelência da arquitetura e engenharia nacionais, para seus usuarios, representando a
homenagem da engenharia e arquitetura Brasileiras a cultura nacional e mundial.
- Dimensões gerais: Comprimento total de 1.500 m, tendo 12 vãos de 45 a 48 m e largura de 28 m.
Designação
Paro este projeto serão designados as funções abaixo:
Gerente de Projeto
Engenheiro de Planejamento
Engenheiro de Produção
Gerente Administrativo
Milestones
01 Plano de Gerenciamento da Obra
02 Fundações
03 Pilares
04 Vigas
05 Tabuleiro
06 Guarda Corpo
07 Asfalto Pista
08 Pintura e Sinalização
09 Iluminação
10 Enceramento Projeto
Orçamento
O valor estimado para o empreendimento e de R$ 5.000.000,00
Riscos
Ameaças
- Atraso na obtenção de licenças ambientais para inicio da obra.
- Escassez de mão de obra capacitada
- Chuvas com intensidade e periodicidade diferente da media prevista
Oportunidades
- Jazidas de aterro e agregados próximas da obra
- Disponibilidade de implantação de usina de concreto no canteiro
- Construtora ter em seu patrimônio formas metálicas para pre-moldar as vigas
Data, Assinatura do Sponsor
30/11/-0001 - Aprovado
OTMMA3 José Antônio de Araujo - 19/08/2014 16:50:08
PROJETO Ponte dos Imigrantes ISH - Registro de Stakeholder
Stakeholder Posição Papel no
Projeto
Email Telefone Celular
José Antônio de
Araujo
Membro da Equipe de
Projeto
joseantonio_araujo@hotmail.com
Marlon Batista
Ferreira
Membro da Equipe de
Projeto
marlonbatista@hotmail.com
RICCELLY FARIAS
DE LACERDA
Gerente de Projeto riccellycivil@gmail.com
Thiago Brunno de
Sousa e Lima
Secretario de Obras
do Estado PE
Sponsor do Projeto thbrunno@hotmail.com.br
PROJETO Ponte dos Imigrantes WBS
C.C. Fase / Pacote de Trabalho Análise M/B
1 Gerenciamento do Projeto
1.1 Reunião de Kickoff Make
1.2 Plano do Projeto
1.2.1 Declaração do Escopo Make
1.2.2 WBS e Dicionário da WBS Make
1.2.3 Cronograma Make
1.2.4 Orçamento Make
1.2.5 Gerenciamernto de Aquisições Make
1.2.6 Plano de RH Make
1.2.7 Plano de Comunicação Make
1.2.8 Plano da Qualidade Make
1.2.9 Registro dos Riscos Make
1.3 Monitoramento e Controle
1.3.1 Reuniões de Acompanhamento Make
1.3.2 Relatórios semanais de avanço Make
1.3.3 Relatório de Solicitação de mudanças Make
2 Estudos Geotécnicos
2.1 Estudo Topográfico Buy
2.2 Caracterização de solos e Sondagens Buy
3 Projetos
3.1 Projetos Geotécnicos de fundação Buy
3.2 Projetos Arquitetônicos Buy
3.3 Projetos Estruturais Buy
4 Mobilização e Canteiro de Obras
4.1 Mobilização de MOI Make
4.2 Escritórios Make
4.3 Refeitório Make
4.4 Almoxarifado Make
4.5 Vestiário Make
4.6 Central de Concreto Make
5 Construção da Ponte
5.1 Infraestrutura
5.1.1 Fundações Buy
5.1.2 Pilares Make
5.2 Superestrutura
5.2.1 Vigas Make
5.2.2 Tabuleiro Make
5.2.3 Ciclovia Make
6 Encerramento
6.1 Relatório de Lições Aprendidas Make
6.2 Reunião de fechamento Make
6.3 Relatório Final do Projeto Make
6.4 Inauguração da Ponte Make
OTMMA3 José Antônio de Araujo - 19/08/2014 16:50:08
PROJETO Ponte dos Imigrantes Fluxograma de Execução
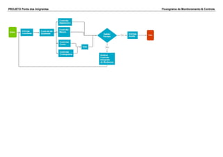
PROJETO Ponte dos Imigrantes Fluxograma de Monitoramento & Controle

joãopessoa-gp5 -integração-ponte

  • 1.
    PROJETO Ponte dosImigrantes TAP - Termo de Abertura do Projeto Nome Ponte dos Imigrantes Descrição Construção de uma ponte na BR 232, no município de Moreno-PE, para o cliente governo do estado de Pernambuco, em homenagem aos imigrantes, conforme parâmetros divulgados em edital no site comprasnet do governo federal. Justificativa Participar de obra de vulto nacional, auferindo ganhos financeiros e de Know How em obras deste porte. Objetivo S.M.A.R.T. Construir uma ponte em concreto protendido, para melhorar acesso ao interior do estado de pernambuco, sendo construída entre os quilômetros 50 e 52 da BR-232. O prazo da obra sera de 24 meses. Requisitos - Função Orgânica: Atuar como artéria importante no organismo da cidade em desenvolvimento, constituindo-se em um equipamento urbano essencial. - Função Técnica: Considerar normas rodoviárias e urbanísticas; Números e dimensões de pistas e seus usos; Facilidades adicionais; Itens de segurança e manutenção; Viabilidade econômica; Especificação e Técnica de construção. - Função estética: Ser percebida por um observador distante ou aéreo, como uma bela escultura refletida em um grande espelho dagua; Deve dar a sensação de um mirante. - Funcao Plastica: Constituir-se em um marco visual, ser um objeto artistico da arquitetura da cidade; Patrimonio cultural da humanidade; respeitados aspctos tecnicos e economicos pertinentes. - Função Cultural: Exibir a excelência da arquitetura e engenharia nacionais, para seus usuarios, representando a homenagem da engenharia e arquitetura Brasileiras a cultura nacional e mundial. - Dimensões gerais: Comprimento total de 1.500 m, tendo 12 vãos de 45 a 48 m e largura de 28 m. Designação Paro este projeto serão designados as funções abaixo: Gerente de Projeto Engenheiro de Planejamento Engenheiro de Produção Gerente Administrativo Milestones 01 Plano de Gerenciamento da Obra 02 Fundações 03 Pilares 04 Vigas 05 Tabuleiro 06 Guarda Corpo 07 Asfalto Pista 08 Pintura e Sinalização 09 Iluminação 10 Enceramento Projeto Orçamento
  • 2.
    O valor estimadopara o empreendimento e de R$ 5.000.000,00 Riscos Ameaças - Atraso na obtenção de licenças ambientais para inicio da obra. - Escassez de mão de obra capacitada - Chuvas com intensidade e periodicidade diferente da media prevista Oportunidades - Jazidas de aterro e agregados próximas da obra - Disponibilidade de implantação de usina de concreto no canteiro - Construtora ter em seu patrimônio formas metálicas para pre-moldar as vigas Data, Assinatura do Sponsor 30/11/-0001 - Aprovado OTMMA3 José Antônio de Araujo - 19/08/2014 16:50:08
  • 3.
    PROJETO Ponte dosImigrantes ISH - Registro de Stakeholder Stakeholder Posição Papel no Projeto Email Telefone Celular José Antônio de Araujo Membro da Equipe de Projeto joseantonio_araujo@hotmail.com Marlon Batista Ferreira Membro da Equipe de Projeto marlonbatista@hotmail.com RICCELLY FARIAS DE LACERDA Gerente de Projeto riccellycivil@gmail.com Thiago Brunno de Sousa e Lima Secretario de Obras do Estado PE Sponsor do Projeto thbrunno@hotmail.com.br
  • 4.
    PROJETO Ponte dosImigrantes WBS C.C. Fase / Pacote de Trabalho Análise M/B 1 Gerenciamento do Projeto 1.1 Reunião de Kickoff Make 1.2 Plano do Projeto 1.2.1 Declaração do Escopo Make 1.2.2 WBS e Dicionário da WBS Make 1.2.3 Cronograma Make 1.2.4 Orçamento Make 1.2.5 Gerenciamernto de Aquisições Make 1.2.6 Plano de RH Make 1.2.7 Plano de Comunicação Make 1.2.8 Plano da Qualidade Make 1.2.9 Registro dos Riscos Make 1.3 Monitoramento e Controle 1.3.1 Reuniões de Acompanhamento Make 1.3.2 Relatórios semanais de avanço Make 1.3.3 Relatório de Solicitação de mudanças Make 2 Estudos Geotécnicos 2.1 Estudo Topográfico Buy 2.2 Caracterização de solos e Sondagens Buy 3 Projetos 3.1 Projetos Geotécnicos de fundação Buy 3.2 Projetos Arquitetônicos Buy 3.3 Projetos Estruturais Buy 4 Mobilização e Canteiro de Obras 4.1 Mobilização de MOI Make 4.2 Escritórios Make 4.3 Refeitório Make 4.4 Almoxarifado Make 4.5 Vestiário Make 4.6 Central de Concreto Make 5 Construção da Ponte 5.1 Infraestrutura 5.1.1 Fundações Buy 5.1.2 Pilares Make 5.2 Superestrutura 5.2.1 Vigas Make 5.2.2 Tabuleiro Make 5.2.3 Ciclovia Make 6 Encerramento 6.1 Relatório de Lições Aprendidas Make 6.2 Reunião de fechamento Make 6.3 Relatório Final do Projeto Make 6.4 Inauguração da Ponte Make OTMMA3 José Antônio de Araujo - 19/08/2014 16:50:08
  • 5.
    PROJETO Ponte dosImigrantes Fluxograma de Execução
  • 6.
    PROJETO Ponte dosImigrantes Fluxograma de Monitoramento & Controle