Paulo R M Correia | 26.01.2017
OFICINA
SOBRE MAPAS CONCEITUAIS
Introdução
Fundamentos da técnica de mapeamento
conceitual
Treinamento
Elaboração de mapas conceituais individuais
Colaboração
Elaboração de mapas conceituais colaborativos
Agenda
https:// www.facebook.com/mapasconceituais
https://goo.gl/2xBjUb
Introdução
Representação do conhecimento
Mapear é conhecer: a importância de externalizar e
organizar o nosso próprio conhecimento
• Externalizam com clareza as relações
conceituais
• Ajudam a comunicar nossas ideias a outras
pessoas
• Organizam o conhecimento relevante para
responder à pergunta focal
Mapas conceituais
Fundamentos
Elaboração de mapas conceituais
Conceitos centrais: proposição, pergunta focal,
hierarquia e revisão recursiva
https://goo.gl/3AI5tN
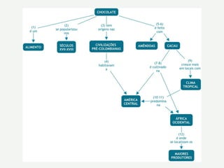
Proposições
Conceito inicial – Termo de ligação  Conceito Final
1. chocolate  ????  alimento
2. chocolate  e  alimento
3. chocolate  é  alimento
4. chocolate  não é  alimento
5. chocolate  é um bom  alimento
6. chocolate  é um mal  alimento
7. chocolate  foi  alimento
8. chocolate  será  alimento
9. chocolate  pode ser  alimento
10. chocolate  deve ser  alimento
Vamos avaliar as seguintes proposições considerando
(i) clareza semântica e (ii) correção conceitual
Proposições
Conceito inicial – Termo de ligação  Conceito Final
Ensino Superior  ????  Brasil
Direcionamento na construção da rede de proposições
Um tema pode dar origem a vários mapas conceituais
Nossos modelos mentais são interligados
Mapeamento com foco ajuda a revelar nossa expertise
Pode ser estabelecida antes, durante ou depois da
elaboração da rede de proposições
Pergunta focal
Dos conceitos gerais para os mais específicos
Ir do “geral” para o “específico” facilita a comunicação
do conhecimento
Especialista é a pessoa indicada para selecionar o que é
geral” e o que é “específico”
Tudo é novidade para os novatos, que tem dificuldades
em diferenciar o que é “geral” do que é “específico”
Hierarquia
A busca pela alta fidelidade
Mapas conceituais representam o conhecimento através
de conceitos e proposições
O entendimento altera o nosso conhecimento sobre o
tema
O mapa conceitual que representa o nosso
conhecimento precisa ser relacionável com o nosso
entendimento atual sobre o tema
Revisão recursiva
Treinamento
Mapa conceitual individual
Disciplina 1
Ciências da Natureza
Disciplina 2
Psicologia, Educação e Temas Contemporâneos
Você acha que essas disciplinas se relacionam a
partir dos seus conteúdos?
Problematização
O que fazer para identificar as conexões
interdisciplinares?
Há conexões interdisciplinares que justificam
mudanças nos métodos e materiais de estudo?
Problematização
https://goo.gl/hOKaGx
Conceitos centrais
Conceito inicial – Termo de ligação  Conceito Final
Direcionamento na construção da rede de proposições
Dos conceitos gerais para os mais específicos
A busca pela alta fidelidade
Hierarquia
Pegunta focal
Proposições
Revisão recursiva
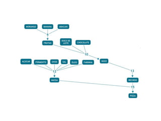
Utilize o material disponível para fazer um mapa
conceitual da sua disciplina
• Crie uma lista de conceitos importantes
 Os mais gerais ficam na parte de cima do mapa
 Os mais específicos ficam na parte de baixo do
mapa
• Crie proposições para ligar os conceitos
 Use verbo flexionado no termo de ligação
 Ligue dois conceitos por vez
Tempo previsto: 45 minutos
Atividade prática individual
Colaboração
Identificação de conceitos estruturantes e
obstáculos de aprendizagem
http://cmap.ihmc.us/
https://cmapcloud.ihmc.us/
https://cmapcloud.ihmc.us/
https://cmapcloud.ihmc.us/
Organize um trio para fazer um mapa conceitual
colaborativo que revele conexões
interdisciplinares
• Leia o seu mapa para os demais
• Identifiquem pontos convergentes
• Identifiquem pontos divergentes
• Escolham um mapa para servir de ponto de
partida
• Façam edições para criar o mapa conceitual
colaborativo
Tempo previsto: 45 minutos
Atividade colaborativa
Recomendações finais
Oficina sobre mapas conceituais
Você deve fazer bons mapas antes de ensinar outras
pessoas
A prática melhora o seu entendimento sobre os
conceitos centrais
Comece mapeando conteúdos que você domina e
revise seus mapas constantemente
Leve seus mapas para a sala de aula e faça
atividades com os alunos
Estimule os alunos a construírem seus próprios
mapas
Paulo R M Correia
Universidade de São Paulo
prmc@usp.br
26.01.2017

Oficina sobre mapas conceituais

  • 1.
    Paulo R MCorreia | 26.01.2017 OFICINA SOBRE MAPAS CONCEITUAIS
  • 2.
    Introdução Fundamentos da técnicade mapeamento conceitual Treinamento Elaboração de mapas conceituais individuais Colaboração Elaboração de mapas conceituais colaborativos Agenda
  • 3.
  • 4.
  • 5.
    Introdução Representação do conhecimento Mapearé conhecer: a importância de externalizar e organizar o nosso próprio conhecimento
  • 10.
    • Externalizam comclareza as relações conceituais • Ajudam a comunicar nossas ideias a outras pessoas • Organizam o conhecimento relevante para responder à pergunta focal Mapas conceituais
  • 11.
    Fundamentos Elaboração de mapasconceituais Conceitos centrais: proposição, pergunta focal, hierarquia e revisão recursiva
  • 12.
  • 15.
    Proposições Conceito inicial –Termo de ligação  Conceito Final 1. chocolate  ????  alimento 2. chocolate  e  alimento 3. chocolate  é  alimento 4. chocolate  não é  alimento 5. chocolate  é um bom  alimento 6. chocolate  é um mal  alimento 7. chocolate  foi  alimento 8. chocolate  será  alimento 9. chocolate  pode ser  alimento 10. chocolate  deve ser  alimento Vamos avaliar as seguintes proposições considerando (i) clareza semântica e (ii) correção conceitual
  • 16.
    Proposições Conceito inicial –Termo de ligação  Conceito Final Ensino Superior  ????  Brasil
  • 17.
    Direcionamento na construçãoda rede de proposições Um tema pode dar origem a vários mapas conceituais Nossos modelos mentais são interligados Mapeamento com foco ajuda a revelar nossa expertise Pode ser estabelecida antes, durante ou depois da elaboração da rede de proposições Pergunta focal
  • 20.
    Dos conceitos geraispara os mais específicos Ir do “geral” para o “específico” facilita a comunicação do conhecimento Especialista é a pessoa indicada para selecionar o que é geral” e o que é “específico” Tudo é novidade para os novatos, que tem dificuldades em diferenciar o que é “geral” do que é “específico” Hierarquia
  • 23.
    A busca pelaalta fidelidade Mapas conceituais representam o conhecimento através de conceitos e proposições O entendimento altera o nosso conhecimento sobre o tema O mapa conceitual que representa o nosso conhecimento precisa ser relacionável com o nosso entendimento atual sobre o tema Revisão recursiva
  • 24.
  • 25.
    Disciplina 1 Ciências daNatureza Disciplina 2 Psicologia, Educação e Temas Contemporâneos Você acha que essas disciplinas se relacionam a partir dos seus conteúdos? Problematização
  • 26.
    O que fazerpara identificar as conexões interdisciplinares? Há conexões interdisciplinares que justificam mudanças nos métodos e materiais de estudo? Problematização
  • 28.
  • 29.
    Conceitos centrais Conceito inicial– Termo de ligação  Conceito Final Direcionamento na construção da rede de proposições Dos conceitos gerais para os mais específicos A busca pela alta fidelidade Hierarquia Pegunta focal Proposições Revisão recursiva
  • 30.
    Utilize o materialdisponível para fazer um mapa conceitual da sua disciplina • Crie uma lista de conceitos importantes  Os mais gerais ficam na parte de cima do mapa  Os mais específicos ficam na parte de baixo do mapa • Crie proposições para ligar os conceitos  Use verbo flexionado no termo de ligação  Ligue dois conceitos por vez Tempo previsto: 45 minutos Atividade prática individual
  • 31.
    Colaboração Identificação de conceitosestruturantes e obstáculos de aprendizagem
  • 33.
  • 35.
  • 36.
  • 37.
  • 39.
    Organize um triopara fazer um mapa conceitual colaborativo que revele conexões interdisciplinares • Leia o seu mapa para os demais • Identifiquem pontos convergentes • Identifiquem pontos divergentes • Escolham um mapa para servir de ponto de partida • Façam edições para criar o mapa conceitual colaborativo Tempo previsto: 45 minutos Atividade colaborativa
  • 40.
  • 41.
    Você deve fazerbons mapas antes de ensinar outras pessoas A prática melhora o seu entendimento sobre os conceitos centrais Comece mapeando conteúdos que você domina e revise seus mapas constantemente Leve seus mapas para a sala de aula e faça atividades com os alunos Estimule os alunos a construírem seus próprios mapas
  • 42.
    Paulo R MCorreia Universidade de São Paulo prmc@usp.br 26.01.2017