CRTE – COORDENAÇÃO REGIONAL DE
TECNOLOGIA NA EDUCAÇÃO
CASCAVEL - PARANÁ
““CMAPTOOLS:CMAPTOOLS:
CRIANDO MAPAS CONCEITUAIS”CRIANDO MAPAS CONCEITUAIS”
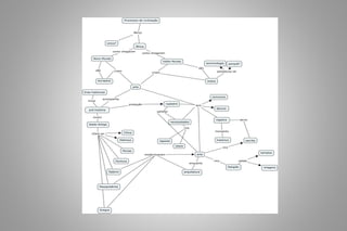
Mapas Conceituais são
representações gráficas semelhantes a
diagramas, que indicam relações entre
conceitos ligados por palavras.
Representam uma estrutura que vai
desde os conceitos mais abrangentes
até os menos inclusivos. São utilizados
para auxiliar a ordenação e a
seqüenciação hierarquizada dos
conteúdos de ensino, de forma a
oferecer estímulos adequados ao aluno.
O QUE SÃO MAPAS CONCEITUAIS?O QUE SÃO MAPAS CONCEITUAIS?
Os mapas conceituais decorrem
naturalmente da teoria de aprendizagem
de David Ausubel, psicólogo educacional
da linha cognitivista/construtivista que
destaca a aquisição de conceitos claros,
estáveis e diferenciados como fator
preponderante na aprendizagem
subseqüente.
ORIGEMORIGEM
CARACTERÍSTICAS DOS MAPAS CONCEITUAISCARACTERÍSTICAS DOS MAPAS CONCEITUAIS

ferramentas usadas para organizar e
representar um corpo de conhecimento;

Incluem conceitos, geralmente envolvidos
por círculos ou caixas, e as relações entre os
mesmos;

palavra (de ligação) especifica a relação entre
os dois conceitos, atribuindo um significado
à relação;

são representados de uma forma hierárquica;

Construir mapas conceituais com referência
a uma determinada questão.
Os mapas conceituais foram
desenvolvidos no decurso da
investigação de J.Novak e D.
Gowin, na qual procuraram seguir e
perceber a evolução de
conhecimentos e idéias de ciência
nas crianças.
USO DOS MAPAS CONCEITUAIS NOUSO DOS MAPAS CONCEITUAIS NO
ENSINOENSINO
São utilizados para auxiliar a ordenação e a
seqüenciação hierarquizada dos conteúdos de
ensino, de forma a oferecer estímulos
adequados ao aluno.
Mapas Conceituais podem ser usados como
um instrumento que se aplica a diversas áreas
do ensino e da aprendizagem escolar, como
planejamentos de currículo, sistemas e
pesquisas em educação.
Segundo esta teoria, os seguintesSegundo esta teoria, os seguintes
aspectos são relevantes para aaspectos são relevantes para a
aprendizagem significativa:aprendizagem significativa:
> As entradas para a aprendizagem são
importantes.
> Materiais de aprendizagem deverão ser bem
organizados.
> Novas idéias e conceitos devem ser
"potencialmente significativos" para o aluno.
> Fixando novos conceitos nas já existentes
estruturas cognitivas do aluno fará com que os
novos conceitos sejam relembrados.
Para os professores, os mapas conceituais podemPara os professores, os mapas conceituais podem
constituir-se em poderosos auxiliares nas suasconstituir-se em poderosos auxiliares nas suas
tarefas rotineiras, tais como:tarefas rotineiras, tais como:
> Tornar claro conceitos difíceis, arranjando-os
em uma ordem sistemática;
> Auxiliar os professores a manterem-se mais
atentos aos conceitos chaves e às relações entre
eles;
> Auxiliar os professores a transferir uma imagem
geral e clara dos tópicos e suas relações para
seus estudantes;
> Reforçar a compreensão e aprendizagem por
parte dos alunos;
> Permitir a visualização dos conceitos chave e
resumir suas inter-relações;
> Verificar a aprendizagem e identificar
conceitos mal compreendidos pelos alunos;
> Auxiliar os professores na avaliação do
processo de ensino;
> Possibilitar aos professores avaliar o alcance
dos objetivos pelos alunos através da
identificação dos conceitos mal entendidos e
dos que estão faltando.
O QUE É O CMAPTOOLSO QUE É O CMAPTOOLS
É um software para autoria de Mapas
Conceituais desenvolvido pelo Institute
for Human Machine Cognition da
University of West Florida, sob a
supervisão do Dr. Alberto J. Cañas, e
permite ao usuário construir, navegar,
compartilhar e criticar modelos de
conhecimento representados com Mapas
Conceituais.
A ferramenta possui independência de
plataforma e permite aos usuários
construir e colaborar de qualquer lugar
na rede, internet e intranet, durante a
elaboração dos Mapas Conceituais com
colegas, como também, compartilhar e
navegar por outros modelos distribuídos
em servidores pela Internet.
Como começar…
Coloque palavras que respondam:

o que é;

de onde vem;

do que é composto;

o que fazemos com;

o que me lembra;

como está estruturado (objetivo,
metodologia, justificativa, avaliação).

Cmaptools

  • 1.
    CRTE – COORDENAÇÃOREGIONAL DE TECNOLOGIA NA EDUCAÇÃO CASCAVEL - PARANÁ ““CMAPTOOLS:CMAPTOOLS: CRIANDO MAPAS CONCEITUAIS”CRIANDO MAPAS CONCEITUAIS”
  • 2.
    Mapas Conceituais são representaçõesgráficas semelhantes a diagramas, que indicam relações entre conceitos ligados por palavras. Representam uma estrutura que vai desde os conceitos mais abrangentes até os menos inclusivos. São utilizados para auxiliar a ordenação e a seqüenciação hierarquizada dos conteúdos de ensino, de forma a oferecer estímulos adequados ao aluno. O QUE SÃO MAPAS CONCEITUAIS?O QUE SÃO MAPAS CONCEITUAIS?
  • 4.
    Os mapas conceituaisdecorrem naturalmente da teoria de aprendizagem de David Ausubel, psicólogo educacional da linha cognitivista/construtivista que destaca a aquisição de conceitos claros, estáveis e diferenciados como fator preponderante na aprendizagem subseqüente. ORIGEMORIGEM
  • 6.
    CARACTERÍSTICAS DOS MAPASCONCEITUAISCARACTERÍSTICAS DOS MAPAS CONCEITUAIS  ferramentas usadas para organizar e representar um corpo de conhecimento;  Incluem conceitos, geralmente envolvidos por círculos ou caixas, e as relações entre os mesmos;  palavra (de ligação) especifica a relação entre os dois conceitos, atribuindo um significado à relação;  são representados de uma forma hierárquica;  Construir mapas conceituais com referência a uma determinada questão.
  • 8.
    Os mapas conceituaisforam desenvolvidos no decurso da investigação de J.Novak e D. Gowin, na qual procuraram seguir e perceber a evolução de conhecimentos e idéias de ciência nas crianças.
  • 9.
    USO DOS MAPASCONCEITUAIS NOUSO DOS MAPAS CONCEITUAIS NO ENSINOENSINO São utilizados para auxiliar a ordenação e a seqüenciação hierarquizada dos conteúdos de ensino, de forma a oferecer estímulos adequados ao aluno. Mapas Conceituais podem ser usados como um instrumento que se aplica a diversas áreas do ensino e da aprendizagem escolar, como planejamentos de currículo, sistemas e pesquisas em educação.
  • 10.
    Segundo esta teoria,os seguintesSegundo esta teoria, os seguintes aspectos são relevantes para aaspectos são relevantes para a aprendizagem significativa:aprendizagem significativa: > As entradas para a aprendizagem são importantes. > Materiais de aprendizagem deverão ser bem organizados. > Novas idéias e conceitos devem ser "potencialmente significativos" para o aluno. > Fixando novos conceitos nas já existentes estruturas cognitivas do aluno fará com que os novos conceitos sejam relembrados.
  • 12.
    Para os professores,os mapas conceituais podemPara os professores, os mapas conceituais podem constituir-se em poderosos auxiliares nas suasconstituir-se em poderosos auxiliares nas suas tarefas rotineiras, tais como:tarefas rotineiras, tais como: > Tornar claro conceitos difíceis, arranjando-os em uma ordem sistemática; > Auxiliar os professores a manterem-se mais atentos aos conceitos chaves e às relações entre eles; > Auxiliar os professores a transferir uma imagem geral e clara dos tópicos e suas relações para seus estudantes; > Reforçar a compreensão e aprendizagem por parte dos alunos;
  • 13.
    > Permitir avisualização dos conceitos chave e resumir suas inter-relações; > Verificar a aprendizagem e identificar conceitos mal compreendidos pelos alunos; > Auxiliar os professores na avaliação do processo de ensino; > Possibilitar aos professores avaliar o alcance dos objetivos pelos alunos através da identificação dos conceitos mal entendidos e dos que estão faltando.
  • 15.
    O QUE ÉO CMAPTOOLSO QUE É O CMAPTOOLS É um software para autoria de Mapas Conceituais desenvolvido pelo Institute for Human Machine Cognition da University of West Florida, sob a supervisão do Dr. Alberto J. Cañas, e permite ao usuário construir, navegar, compartilhar e criticar modelos de conhecimento representados com Mapas Conceituais.
  • 16.
    A ferramenta possuiindependência de plataforma e permite aos usuários construir e colaborar de qualquer lugar na rede, internet e intranet, durante a elaboração dos Mapas Conceituais com colegas, como também, compartilhar e navegar por outros modelos distribuídos em servidores pela Internet.
  • 19.
    Como começar… Coloque palavrasque respondam:  o que é;  de onde vem;  do que é composto;  o que fazemos com;  o que me lembra;  como está estruturado (objetivo, metodologia, justificativa, avaliação).