Paulo R M Correia I 2.jun.2015
CAPACITAÇÃO
CONSTRUÇÃO DE
MAPAS CONCEITUAIS
• Aonde estamos? Para onde vamos?
• Métodos de ensino e a mudança na sala de aula
• Organizadores gráficos
• Mapas conceituais: como construir?
Percurso
Nós precisamos de novas arquiteturas pedagógicas?
Mudar interações na sala de aula e métodos de
ensino para aprender a aprender na sociedade do
conhecimento
Acesso à informação
Conectividade 24/7/365
Modernidade líquida
Tudo muda rapidamente
Explosão de informação
Mediação para superar crise de sentido
A sociedade do conhecimento…
Auto-regular a aprendizagem
Metacognição + motivação
Aprender a aprender
Metacognição
Aprender por toda a vida
Empowerment
… e as novas demandas educacionais
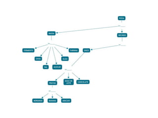
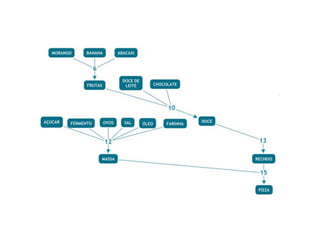
Mapear é conhecer: o papel dos organizadores
gráficos no processo de ensino-aprendizagem
Conceitos centrais para elaborar bons mapas
conceituais
Treinamento & avaliação
Conceitos centrais
I. Proposições
II. Pergunta focal
III. Hierarquia
IV. Revisão recursiva
Proposições
Conceito inicial – Termo de ligação  Conceito Final
1. chocolate  ????  alimento
2. chocolate  e  alimento
3. chocolate  é  alimento
4. chocolate  não é  alimento
5. chocolate  é um bom  alimento
6. chocolate  é um mal  alimento
7. chocolate  foi  alimento
8. chocolate  será  alimento
9. chocolate  pode ser  alimento
10. chocolate  deve ser  alimento
Identifique quais estruturas são proposições, julge a
clareza semântica e a correção conceitual.
Conceito inicial – Termo de ligação  Conceito Final
Brasil  ????  futebol
Proposições
Conceito inicial – Termo de ligação  Conceito Final
Carregam mensagem com sentido semântico
Verbo no termo de ligação revela o sentido da
relação conceitual
Possível detectar erros/imprecisões conceituais
Feedback a partir da estrutura de conhecimentos
do mapeador
Proposições
Direcionamento na construção da rede de proposições
Um tema pode dar origem a vários mapas conceituais
Nossos esquemas conceituais são interligados
Acionamento com foco permite verificar entendimento
Importante evitar mapas conceituais genéricos
Pode ser estabelecida antes, durante ou depois da
elaboração da rede de proposições
Pergunta focal
Dos conceitos gerais para os mais específicos
Diferenciação progressiva facilita o processamento da
informação
Domínio do tema a ser mapeado melhora hierarquia dos
conceitos
Círculo virtuoso entedimento/hierarquia facilita
mapeamento e diferencia especialista de iniciantes
Hierarquia
A busca pela alta fidelidade
Mapas conceituais representam o conhecimento através
de conceitos e proposições
A aprendizagem altera o conhecimento existente nos
esquemas conceituais
O bom mapa conceitual deve ser relacionável com os
esquemas conceituais
Revisão recursiva
O que é importante lembrar?
A construção de mapas conceituais
Mapas conceituais são fáceis de ler, mas difíceis de
fazer (requer conhecimento organizado)
Proposições ajudam a relevar o significado das relações
conceituais (clareza semântica)
Pergunta focal ajuda a delimitar o tema a ser mapeado
Hierarquia ajuda a organizar o conhecimento
Geral  Específico
Mapas conceituais relevam estrutura do conhecimento e
ajudam a distinguir especialistas de iniciantes
Pontos chave
Paulo R M Correia
Universidade de São Paulo
about.me/prmcorreia
prmc@usp.br
2.jun.2015

Capacitação: construção de mapas conceituais

  • 1.
    Paulo R MCorreia I 2.jun.2015 CAPACITAÇÃO CONSTRUÇÃO DE MAPAS CONCEITUAIS
  • 2.
    • Aonde estamos?Para onde vamos? • Métodos de ensino e a mudança na sala de aula • Organizadores gráficos • Mapas conceituais: como construir? Percurso
  • 3.
    Nós precisamos denovas arquiteturas pedagógicas?
  • 12.
    Mudar interações nasala de aula e métodos de ensino para aprender a aprender na sociedade do conhecimento
  • 17.
    Acesso à informação Conectividade24/7/365 Modernidade líquida Tudo muda rapidamente Explosão de informação Mediação para superar crise de sentido A sociedade do conhecimento…
  • 18.
    Auto-regular a aprendizagem Metacognição+ motivação Aprender a aprender Metacognição Aprender por toda a vida Empowerment … e as novas demandas educacionais
  • 19.
    Mapear é conhecer:o papel dos organizadores gráficos no processo de ensino-aprendizagem
  • 25.
    Conceitos centrais paraelaborar bons mapas conceituais
  • 26.
  • 27.
    Conceitos centrais I. Proposições II.Pergunta focal III. Hierarquia IV. Revisão recursiva
  • 28.
    Proposições Conceito inicial –Termo de ligação  Conceito Final 1. chocolate  ????  alimento 2. chocolate  e  alimento 3. chocolate  é  alimento 4. chocolate  não é  alimento 5. chocolate  é um bom  alimento 6. chocolate  é um mal  alimento 7. chocolate  foi  alimento 8. chocolate  será  alimento 9. chocolate  pode ser  alimento 10. chocolate  deve ser  alimento Identifique quais estruturas são proposições, julge a clareza semântica e a correção conceitual.
  • 29.
    Conceito inicial –Termo de ligação  Conceito Final Brasil  ????  futebol Proposições
  • 30.
    Conceito inicial –Termo de ligação  Conceito Final Carregam mensagem com sentido semântico Verbo no termo de ligação revela o sentido da relação conceitual Possível detectar erros/imprecisões conceituais Feedback a partir da estrutura de conhecimentos do mapeador Proposições
  • 31.
    Direcionamento na construçãoda rede de proposições Um tema pode dar origem a vários mapas conceituais Nossos esquemas conceituais são interligados Acionamento com foco permite verificar entendimento Importante evitar mapas conceituais genéricos Pode ser estabelecida antes, durante ou depois da elaboração da rede de proposições Pergunta focal
  • 34.
    Dos conceitos geraispara os mais específicos Diferenciação progressiva facilita o processamento da informação Domínio do tema a ser mapeado melhora hierarquia dos conceitos Círculo virtuoso entedimento/hierarquia facilita mapeamento e diferencia especialista de iniciantes Hierarquia
  • 37.
    A busca pelaalta fidelidade Mapas conceituais representam o conhecimento através de conceitos e proposições A aprendizagem altera o conhecimento existente nos esquemas conceituais O bom mapa conceitual deve ser relacionável com os esquemas conceituais Revisão recursiva
  • 38.
    O que éimportante lembrar?
  • 39.
    A construção demapas conceituais Mapas conceituais são fáceis de ler, mas difíceis de fazer (requer conhecimento organizado) Proposições ajudam a relevar o significado das relações conceituais (clareza semântica) Pergunta focal ajuda a delimitar o tema a ser mapeado Hierarquia ajuda a organizar o conhecimento Geral  Específico Mapas conceituais relevam estrutura do conhecimento e ajudam a distinguir especialistas de iniciantes Pontos chave
  • 40.
    Paulo R MCorreia Universidade de São Paulo about.me/prmcorreia prmc@usp.br 2.jun.2015