Incorporar apresentação
Baixar para ler offline








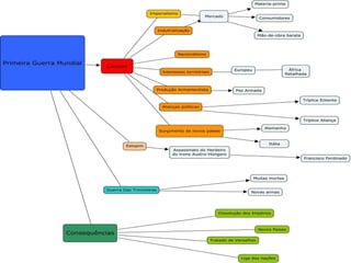
O documento descreve uma aula de História onde os alunos aprendem sobre o conteúdo da Idade Antiga através de mapas e imagens. Em seguida, os alunos são orientados sobre o uso apropriado dos computadores no laboratório e aprendem a estruturar mapas conceituais usando o site text2mindmap para criar um exercício e elaborar seu próprio mapa conceitual.






