OTITE E AMIGDALITE NA INFÂNCIA AMANDA THOMÉCLAUDIA CORREARD
AMIGDALITES – PARTE IA IMPORTÂNCIA CLÍNICA E PRECOCE É FUNDAMENTAL!
AnatomiaAMIGDALAS PALATINAS
AnatomiaADENÓIDE (Amígdala faringea)AMÍGDALAS PALATINAS
AmigdaliteInfecção das amígdalas
Principal sintoma: dor de garganta
Etiologia viral ou bacteriana
Agente bacteriano mais frequente:
StreptococcuspyogenesFig.1 – Amígdalas edemaciadas, hiperemiadas e purulentas
Enfermidades das amígdalas e adenóidesAmigdaliteagudaAmigdalitecrônica (recorrente)Hiperplasiaobstrutiva de  amígdalas e adenóidesHiperplasia de adenóidesDiversos
Amigdaliteaguda30% bacterianaStreptococcus pyogenes (Grupo A beta-hemolitico): potencialparaseqüelas
Amigdaliteaguda- QuadroclínicoOdinofagiaFebreExudatosamigdalianosLinfadenopatiasubmandibular dolorosa
Amigdaliteaguda- Viral x BacterianaViralFebrebaixaPequenaleucocitosePoucoexudato (placas)BacterianaFebrealta (>38, 5ºC)LeucocitosePlacasabundantes
Etiologia ViralRhinovírusCoronavírusAdenovírusVírus parainfluenzaVírus influenzaCitomegalovírusCoxsackie A e outros enterovírusVírus Epstein-BarrVírus Herpes Simplex tipo IFig.2 – Adenovírus
Etiologia BacterianaStreptococcuspyogenes
Corynebacteriumdiphtheriae
Neisseriagonorrhoeae
Haemophilusinfluenzae
Arcanobacteriumspp.
Borreliavicentie bacilos fusiformes (Angina de Vicent)Figs. 3 e 4– Streptococcus pyogenes.
Colheita de ExsudadoPedir ao doente para respirar fundo 	com a boca abertaBaixar a língua com uma espátula
Fazer a colheita com uma zaragatoa seca, colher o exsudado da faringe posterior ou amígdalas, sem tocar nas paredes da cavidade bucal, língua ou úvula
Colocar a zaragatoa dentro de um tubo esterilizado, seco, adequadoAmigdaliteaguda - TratamentoPENICILINA (amoxicilina) 50mg/kg/dose – divididoem 3 (8/8h)PENICILINA Benzatina- DU IM 600.000 U até 25 kg e o dobroacima de 25 kg. MACROLÍDEOS(alergia a penicilina): Azitromicina- Claritromicina – Eritromicina (10-20 mg/kg dia) por 10 dias.Manual assistênciapediátrica- SBP 2009
Amigdaliteaguda - TratamentoEmcaso de…Obstruçãoventilatóriaaguda: antibioticoterapia IV e corticóides; amigdalectomia de urgência S/NAmigdaliterecorrente: penicilinabenzatina (mensal)
Amigdalites - ComplicaçõesAbcessoperiamigdalianoLinfadenite cervicalAbcessocervicalFEBRE REUMÁTICA    
Amigdalites - ComplicaçõesAmigdalite = FR?Não!!! A FR é uma complicação da amigdalite causada pelo estreptococo beta-hemolítico do grupo A (20% das amigdalites em crianças). Nem todas a pessoas tem predisposição genética para evoluírem com Febre Reumática.O problema é que antes de ter o primeiro episódio de FR, ninguém sabe quem está em risco e portanto faz-se necessário o tratamento de toda criança com amigdalite.
Amigdalites - ComplicaçõesPortanto, para que ocorra a Febre ReumáticaUma infecção de garganta causada pelo estreptococo.Onão tratamento da infecção com o antibiótico adequado e o tempo correto de uso. Uma predisposição genética individual.
Abcessoperiamigdaliano
Amigdalitecrônica (recorrente)Amigdalite aguda recorrente: 7 episódios em 1 ano; 5 episódios por ano em 2 anos consecutivos ou 3 episódios por ano em 3 anos consecutivos. (NISA pediatricsapril 2011- MylaBoun)
Amigdalitecrônica- MicrobiologiaStreptococcus pyogenes (Grupo A beta-hemolitico)H.influenzaS. aureusStreptococcus pneumoniae
Fatores de risco para amigdalite aguda de repetição em criançasObjetivo: Avaliar os fatores de risco envolvidos na gênese de quadros de amigdalite aguda de repetição.Amostra analisada (5.600  crianças).Resultados:  Piores condições de hábitação, com moradias pequenas, com maior número de pessoas e presença de animais na mesma, a exposição passiva ao fumo e a redução do apetite foram estatisticamente mais freqüentes entre os com amigdalite aguda de repetição. Risk factors for recurrent acute tonsillitis in children – Jornal de alergia e imunologia  22ªed. Pag 22 e 23- 2007.
Amigdalitecrônica-TratamentoO tratamentomaisindicado é a amigdalectomia. (MARK Lean, actual pediatris in NY- 2010, june)
Guia Prático para Manejo no Ambulatório, na Emergência e na Enfermaria- SBP 2009
Guia Prático para Manejo no Ambulatório, na Emergência e na Enfermaria- SBP 2009
Mas doutor o que mais?Fazer gargarejo com água morna.Beber bastante bebida morna como chá e sopa se tolerar. Comer alimentos macios ou gelados e fáceis de engolir.Usar antitérmico na dose recomendada  e/ou analgésico.Bieluch VM, Martin ET, Chasin WD, Tally FP - Recurrenttonsilitishistologicandbacteriologicevaluation. Ann. Otol. Rhinol. Laryngol.,1989; 98: 332-335.
Hipertrofiaobstrutiva  de amígdalas e adenóidesPrincipal causa de mortesúbitaemcrianças.Diagnóstico:Anamnese: Roncos + Apnéianoturna+hipersonolênciadiurna + irritabilidadeOroscopiaRadiografia de cavum
Hipertrofiaobstrutiva  de amigdalas e adenóidesTratamentocirúrgicoamigdalectomia
Hipertrofiaobstrutiva  de amigdalas e adenóidesTratamentocirúrgicoamigdalectomia
Hipertrofiaobstrutiva  de amigdalas e adenóidesTratamentocirúrgicoamigdalectomia
Hipertrofiaobstrutiva  de amigdalas e adenóidesTratamentocirúrgicoamigdalectomia
Hipertrofiaobstrutiva  de amigdalas e adenóidesTratamentocirúrgicoamigdalectomia
Hiperplasia de AdenóideTríadesintomática:VozhiponasalRoncosRespiração oralRinorréiapurulenta, gotejamentopós-nasal, tosse e cefaléiaFasciesadenoidiano
Fasciesadenoidiano
Fasciesadenoidiano
Amigdalectomia- Indicações> 3 episódiosanuaisHipertrofiaobstrutiva (apnéianoturna)Halitose ?Suspeita de neoplasia
Hiperplasia de Adenóide- TratamentoAdenoidectomia(obstruçõesmaioresque 50% do cavum)Corticóidetópico intranasal por 6-8 semanas (ex: desonida).
Hipertrofia unilateral de amígdalasNeoplasiaNão-neoplásico: Infecção (raro) Congênito
Hipertrofia unilateral de amígdalas
EnfermidadesdiversasCASEUNS AMIGDALIANOS
Candidiase
OTITES- PARTE IIA IMPORTÂNCIA CLÍNICA E PRECOCE É FUNDAMENTAL!
DefiniçãoOMA – processo inflamatório agudo do ouvido médio de origem infecciosaOMS – inflamação do ouvido médio sem sinais e sintomas de infecção aguda com membrana timpânica íntegra.
EpidemiologiaMais frequente em crianças de 6 meses a 6 anos.Mais prevalente no sexo masculino.Há aumento da incidência no inverno e primavera(IVAS).
EtiologiaAGENTES= OMAS. pneumoniae(30-50%)H. influenzae (20-30%)M. catarrhalis (1-5%)= OMSH. influenzae (39,1%)S. pneumoniae(12,5%)M. catarrhalis (10,2%)
Fatores de RiscoINFECÇÃO – suscetível para otite em 25% das crianças.
Fatores de RiscoFatores anatômicos – obstrução da tuba
Mecânica         intrínseca                           extrínsecaFuncional         abertura ineficiente
Anatomia na criançaFatores de RiscoAmamentação natural– imunoglobulina A– fator protetor das infecções
Mamadeira– desenvolvimento insuficiente da musculatura facial.Fatores de RiscoCreches – aumento de infecções das vias aéreas superiores.
Fatores de RiscoFumante passivo – otite de longa duração por dano a função mucociliar.
Fatores de RiscoRefluxo gastroesofágico – recorrências das infecções das vias aéreas.
Saes, 2005, em um estudo, verificou remissão de otite quando instituído tratamento anti-RGE.OtoscopiaMembrana timpânica normal – posição neutra, transparente e cor pérola- acizentada.
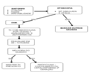
Se criança chorando - hiperêmicaOtoscopiaOMA: MT abaulada, opaca, hiperemiada, mobilidade diminuida.
OtoscopiaOMS – MT retraída, pouca mobilidade
Presença de bolhas – permeabilidade da tuba auditiva.DiagnósticoClinicoOTITE MÉDIA AGUDA VIRALVírus Sincicial Respiratório, Adenovírus, Influenza A ou BOtalgiaFebre(nem sempre)Otoscopia: mbtimpanicahiperemiada com pequenas alterações do reflexo luminoso e aumento da vascularização do cabo do marteloMiringiteBolhosaTTO: antiinflamatório não hormonal, calor local.
OtiteMédiaAgudaNecrosanteEtiologia: Streptococcuspyogenes(produtor de toxina necrotizante) que leva à perfuração ampla e precoce da membrana timpanica.Ocorre principalmente em crianças em curso de  doenças exantemáticas(sarampo, escarlatina) ou com comprometimento do estado geral(pneumonia).Toxina leva a osteíte do osso adjacente e dos ossículos= sequelas.

Amigdalites e otites na pediatria