Flavo Beno Fernandes Médico Hematologista e Patologista Clínico Weinmann Laboratório e Laboratório Faillace Gerente Técnico Serviço de Patologia Clínica – HCPA/UFRGS Médico Contratado Sessão Interativa Hematologia Sessão 23
Caso Clínico #3 Paciente feminina, 66 anos, proveniente do interior do RS Interna em março/2009 no hospital por apresentar fadiga intensa, dispnéia aos mínimos esforços, palpitações e dor precordial (anginosa – alívio com nitrato SL) LES diagnóstico 1990 Tratamento com uso de imunossupressão (ciclofosfamida e metotrexato) e corticóide (prednisona VO) Insuficiência grave de valvula aórtica, com estenose prévia diagnosticada em 2000 Sintomas aumentados nos últimos 5 anos Necessidade de correção cirúrgica há cerca de 3 meses – indicada cirurgia neste momento.
 
Exames realizados Hemograma Hemácias  2.570.000/µL Hemoglobina  7,6 g/dL Hematócrito  23,4 % VCM  91,0 fL HCM  29,5 pg CHCM  32,4 g/dL RDW  19,0 %  Anisocitose Policromasia discreta Leucócitos  8.940/µL Neutrófilos  84,8 %  7.581/µL Linfócitos  7,9 %  706/µL Monócitos  7,2 %  644/µL Eosinófilos  0,0 %  0/µL Basófilos  0,1 %  9/µL Trombocitopenia Plaquetas: 113.000/µL Cr  2,5 mg/dL LDH  700 (N<618) TGO e TGP normais
Exames realizados Hemograma Hemácias  2.570.000/µL Hemoglobina  7,6 g/dL Hematócrito  23,4 % VCM  91,0 fL HCM  29,5 pg CHCM  32,4 g/dL RDW  19,0 %  Anisocitose Policromasia discreta Leucócitos  8.940/µL Neutrófilos  84,8 %  7.581/µL Linfócitos  7,9 %  706/µL Monócitos  7,2 %  644/µL Eosinófilos  0,0 %  0/µL Basófilos  0,1 %  9/µL Trombocitopenia Plaquetas: 113.000/µL Cr  2,5 mg/dL LDH  700 (N<618) TGO e TGP normais
Questão #1 Qual a causa mais provável da anemia nesta paciente? A. Insuficiência renal B. Sangramento C. Hemólise auto-imune D. Anemia de doença crônica E. Hemólise mecânica
Questão #1 Qual a causa mais provável da anemia nesta paciente? A. Insuficiência renal B. Sangramento C. Hemólise auto-imune D. Anemia de doença crônica E. Hemólise mecânica + hemólise mecânica + hemólise auto-imune
Insuficiência renal  Na chegada com perda de função renal pela Cr - DCE estimada: 25 mL/min, mas depois >60 mL/min Sangramento Sem exteriorização aguda – cronicamente deveria ter VCM baixo Hemólise auto-imune Sem Coombs positivo – sem história prévia, mas... Hemólise mecânica Lesão valvular
Hemólise auto-imune Coombs positivo: sempre? 15-20% das AHAI são CD- 30% dos pacientes com CD+ não tem hemólise ter CD+ não indica hemólise
Insuficiência renal  Na chegada com perda de função renal pela Cr - DCE estimada: 25 mL/min, mas depois >60 mL/min Sangramento Sem exteriorização aguda – cronicamente deveria ter VCM baixo Hemólise auto-imune Sem Coombs positivo – sem história prévia, mas... Hemólise mecânica Lesão valvular Impacto: velocidade 60 cm/seg
UpToDate  Last literature review version 17.1:  Janeiro 2009
Evolução Paciente aguardou estabilização clínica para cirurgia de troca de válvula aórtica Uso de diuréticos e vasodilatadores
Exames realizados Hemograma Hemácias  3.100.000/µL Hemoglobina  9,5 g/dL Hematócrito  29,0 % VCM  93,5 fL HCM  30,6 pg CHCM  32,7 g/dL RDW  21,1 %  Anisocitose Policromasia moderada Raras hemácias fragmentadas Leucócitos  10.640/µL Neutrófilos  87,6 %  9.321/µL Linfócitos  6,4 %  681/µL Monócitos  5,7 %  606/µL Eosinófilos  0,0 %  0/µL Basófilos  0,3 %  32/µL   Plaquetas 72.000/µL Reticulócitos 4,95 %  153.450/µL Protrombina  68%  INR 1,30 TTPa 40 seg/ 34 seg Creatinina 1,84 mg/dL Uréia 159 mg/dL Potássio 3,2 mEq/L CO2 total 23,0 mEq/L Desidrogenase láctica 1.780 U/L
Questão #2 A plaquetopenia apresentada: A. Não pode ser atribuída ao LES B. É decorrente da presença de grumos C. Não pode ser medicamentosa D. Possivelmente seja auto-imune E. Não tem importância clínica
Questão #2 A plaquetopenia apresentada: A. Não pode ser atribuída ao LES B. É decorrente da presença de grumos C. Não pode ser medicamentosa D. Possivelmente seja auto-imune E. Não tem importância clínica Revisão da história médica pregressa da paciente: Nov/2007 – plaquetas 46.000 – resposta ao uso de prednisona em dose 1mg/Kg/dia
A plaquetopenia é uma manifestação do LES, sendo mediada por auto-anticorpos. A presença de grumos não foi relatada Não é possível determinar uma contagem plaquetária com a presença de grumos de plaquetas Uso de homogeinização no vórtex – alternativa Vários medicamentos são causadores de diminuição de contagem de plaquetas: QTerápicos, imunossupressores Diuréticos Heparina Tem importância clínica: <100.000 inviabiliza cirurgia cardíaca
Questão #3 A fragmentação encontrada pode ser devido à: A. Trombos na microcirculação (PTT) B. Lesão mecânica por impacto na válvula lesada C. Microtrombos por CIVD iniciando D. Todas as opções a acima E. Nenhuma das opções acima
Questão #3 A fragmentação encontrada pode ser devido à: A. Trombos na microcirculação (PTT) B. Lesão mecânica por impacto na válvula lesada C. Microtrombos por CIVD iniciando D. Todas as opções a acima E. Nenhuma das opções acima
http://www.clevelandclinicmeded.com/medicalpubs/diseasemanagement/hema- tology-oncology/disorders-platelet-function/images/hematologysfig1_large.jpg
http://biosingularity.files.wordpress.com/2008/08/301920983_736d05876a.jpg
Evolução Paciente recebeu transfusão de  Concentrado de hemácias Plaquetas (pool de doadores) Foi submetida à cirurgia cardíaca Apresentou sangramento profuso e contínuo pelos drenos de tórax e do mediastino Manteve recebimento de hemoderivados Concentrado de hemácias Plaquetas Plasma fresco Crioprecipitado
Exames realizados Hemograma Hemácias  3.000.000/µL Hemoglobina  8,9 g/dL Hematócrito  27,4 % VCM  91,3 fL HCM  29,6 pg CHCM  32,4 g/dL RDW  15,8 %  Anisocitose Policromasia discreta Raras hemácias fregmentadas Leucócitos  21.330/µL Neutrófilos bastonados  13,0 %  2.773/µL Neutrófilos segmentados  73,0 %  15.571/µL Linfócitos  5,1 %  1.088/µL Monócitos  8,6 %  1.834/µL Eosinófilos  0,0 %  0/µL Basófilos  0,3 %  64/µL Plaquetas 99.000/µL Protrombina 34 % INR 2,34 TTPa  71 seg/ 34 seg Fibrinogênio 91 mg/dL Gasometria pH 7,22 pCO2 34,4    pO2 217,0 Sat Hb100,0 %    CO2 total 14,5    HCO3- 13,5 mEq/L Sódio 136 mEq/L Potássio 4,6 mEq/L Creatinina 0,99 mg/dL TGO e TGP  normais CPK   50 U/L (55-150) CPK-MB  6,2 ng/mL (<3,4) Troponina I 2,16 ng/mL (<1,0)
Questão #4 As alterações vistas nos exames de coagulação são decorrentes de: A. Excesso de plasma transfundido B. Provável CIVD C. Uso de heparina na circulação extracorpórea (durante a cirurgia) D. PTT E. Insuficiência cardíaca pela isquemia miocárdica
Questão #4 As alterações vistas nos exames de coagulação são decorrentes de: A. Excesso de plasma transfundido B. Provável CIVD C. Uso de heparina na circulação extracorpórea (durante a cirurgia) D. PTT E. Insuficiência cardíaca pela isquemia miocárdica
Excesso de plasma transfundido aumenta níveis de fator VIII e fator IX Risco trombótico Maior meia-vida e menor consumo Uso de heparina na circulação extracorpórea (durante a cirurgia) Prolonga TTP – nas cirurgias é controlado por TCA repetido Reversão com protamina se excessivo sangramento Púrpura trombocitopênica trombótica/SHU Intensa fragmentação e plaquetopenia Sem alteração da coagulação Insuficiência cardíaca pela isquemia miocárdica Paciente sem sinais de ICC Medidas do cateter de Swan-Ganz normais – sem sobrecarga de volume no átrio
 
 
This scanning electron microphotograph shows a red blood cell (white arrow) about to be &quot;guillotined“ by a fibrin strand (yellow arrow), produced as a result of intravascular coagulation. This results in the formation of a fragmented red blood cell, termed a schistocyte or &quot;helmet cell.&quot; From Bull, BS, Kuhn, IN: The production of schistocytes by fibrin strands (a scanning electron microscope study). Blood 1970; 35:104. Copyright American Society of Hematology, used by permission.
ajcp.ascpjournals.org/.../131/4/560/F4.large.jpg
 
 
 
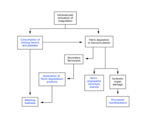
Levi: Crit Care Med, Volume 35(9).September 2007.2191-2195
 
E o resultado dos D-dímeros? Causas de elevação de D-dímeros: Idade Trombose Cirurgias Neoplasia Gestação Insuf. Cardíaca IAM Infecções Doenças inflama- tórias
Diagnóstico diferencial de CIVD Doença hepática severa PTT/SHU Fibrinogenólise Trombocitopenia induzida pela heparina
Questão #5 Qual a conduta para seguimento desta paciente em relação à CIVD? A. Não é necessário seguimento B. Realização de exames de coagulação diariamente C. Observar clinicamente o sangramento D. Nunca usar heparina E. Dosar D-dímeros para determinar uso de antifibrinolítico
Questão #5 Qual a conduta para seguimento desta paciente em relação à CIVD? A. Não é necessário seguimento B. Realização de exames de coagulação diariamente C. Observar clinicamente o sangramento D. Nunca usar heparina E. Dosar D-dímeros para determinar uso de antifibrinolítico
 
 
Levi: Crit Care Med, Volume 35(9).September 2007.2191-2195
A presença de CIVD manifesta vai determinar o tipo de tratamento a ser empregado Prepondera sangramento: Reposição de fatores Reposição de plaquetas Reposição de fibrinogênio Prepondera trombose Anticoagulação

Hematologia

  • 1.
    Flavo Beno FernandesMédico Hematologista e Patologista Clínico Weinmann Laboratório e Laboratório Faillace Gerente Técnico Serviço de Patologia Clínica – HCPA/UFRGS Médico Contratado Sessão Interativa Hematologia Sessão 23
  • 2.
    Caso Clínico #3Paciente feminina, 66 anos, proveniente do interior do RS Interna em março/2009 no hospital por apresentar fadiga intensa, dispnéia aos mínimos esforços, palpitações e dor precordial (anginosa – alívio com nitrato SL) LES diagnóstico 1990 Tratamento com uso de imunossupressão (ciclofosfamida e metotrexato) e corticóide (prednisona VO) Insuficiência grave de valvula aórtica, com estenose prévia diagnosticada em 2000 Sintomas aumentados nos últimos 5 anos Necessidade de correção cirúrgica há cerca de 3 meses – indicada cirurgia neste momento.
  • 3.
  • 4.
    Exames realizados HemogramaHemácias 2.570.000/µL Hemoglobina 7,6 g/dL Hematócrito 23,4 % VCM 91,0 fL HCM 29,5 pg CHCM 32,4 g/dL RDW 19,0 % Anisocitose Policromasia discreta Leucócitos 8.940/µL Neutrófilos 84,8 % 7.581/µL Linfócitos 7,9 % 706/µL Monócitos 7,2 % 644/µL Eosinófilos 0,0 % 0/µL Basófilos 0,1 % 9/µL Trombocitopenia Plaquetas: 113.000/µL Cr 2,5 mg/dL LDH 700 (N<618) TGO e TGP normais
  • 5.
    Exames realizados HemogramaHemácias 2.570.000/µL Hemoglobina 7,6 g/dL Hematócrito 23,4 % VCM 91,0 fL HCM 29,5 pg CHCM 32,4 g/dL RDW 19,0 % Anisocitose Policromasia discreta Leucócitos 8.940/µL Neutrófilos 84,8 % 7.581/µL Linfócitos 7,9 % 706/µL Monócitos 7,2 % 644/µL Eosinófilos 0,0 % 0/µL Basófilos 0,1 % 9/µL Trombocitopenia Plaquetas: 113.000/µL Cr 2,5 mg/dL LDH 700 (N<618) TGO e TGP normais
  • 6.
    Questão #1 Quala causa mais provável da anemia nesta paciente? A. Insuficiência renal B. Sangramento C. Hemólise auto-imune D. Anemia de doença crônica E. Hemólise mecânica
  • 7.
    Questão #1 Quala causa mais provável da anemia nesta paciente? A. Insuficiência renal B. Sangramento C. Hemólise auto-imune D. Anemia de doença crônica E. Hemólise mecânica + hemólise mecânica + hemólise auto-imune
  • 8.
    Insuficiência renal Na chegada com perda de função renal pela Cr - DCE estimada: 25 mL/min, mas depois >60 mL/min Sangramento Sem exteriorização aguda – cronicamente deveria ter VCM baixo Hemólise auto-imune Sem Coombs positivo – sem história prévia, mas... Hemólise mecânica Lesão valvular
  • 9.
    Hemólise auto-imune Coombspositivo: sempre? 15-20% das AHAI são CD- 30% dos pacientes com CD+ não tem hemólise ter CD+ não indica hemólise
  • 10.
    Insuficiência renal Na chegada com perda de função renal pela Cr - DCE estimada: 25 mL/min, mas depois >60 mL/min Sangramento Sem exteriorização aguda – cronicamente deveria ter VCM baixo Hemólise auto-imune Sem Coombs positivo – sem história prévia, mas... Hemólise mecânica Lesão valvular Impacto: velocidade 60 cm/seg
  • 11.
    UpToDate Lastliterature review version 17.1: Janeiro 2009
  • 12.
    Evolução Paciente aguardouestabilização clínica para cirurgia de troca de válvula aórtica Uso de diuréticos e vasodilatadores
  • 13.
    Exames realizados HemogramaHemácias 3.100.000/µL Hemoglobina 9,5 g/dL Hematócrito 29,0 % VCM 93,5 fL HCM 30,6 pg CHCM 32,7 g/dL RDW 21,1 % Anisocitose Policromasia moderada Raras hemácias fragmentadas Leucócitos 10.640/µL Neutrófilos 87,6 % 9.321/µL Linfócitos 6,4 % 681/µL Monócitos 5,7 % 606/µL Eosinófilos 0,0 % 0/µL Basófilos 0,3 % 32/µL Plaquetas 72.000/µL Reticulócitos 4,95 % 153.450/µL Protrombina 68% INR 1,30 TTPa 40 seg/ 34 seg Creatinina 1,84 mg/dL Uréia 159 mg/dL Potássio 3,2 mEq/L CO2 total 23,0 mEq/L Desidrogenase láctica 1.780 U/L
  • 14.
    Questão #2 Aplaquetopenia apresentada: A. Não pode ser atribuída ao LES B. É decorrente da presença de grumos C. Não pode ser medicamentosa D. Possivelmente seja auto-imune E. Não tem importância clínica
  • 15.
    Questão #2 Aplaquetopenia apresentada: A. Não pode ser atribuída ao LES B. É decorrente da presença de grumos C. Não pode ser medicamentosa D. Possivelmente seja auto-imune E. Não tem importância clínica Revisão da história médica pregressa da paciente: Nov/2007 – plaquetas 46.000 – resposta ao uso de prednisona em dose 1mg/Kg/dia
  • 16.
    A plaquetopenia éuma manifestação do LES, sendo mediada por auto-anticorpos. A presença de grumos não foi relatada Não é possível determinar uma contagem plaquetária com a presença de grumos de plaquetas Uso de homogeinização no vórtex – alternativa Vários medicamentos são causadores de diminuição de contagem de plaquetas: QTerápicos, imunossupressores Diuréticos Heparina Tem importância clínica: <100.000 inviabiliza cirurgia cardíaca
  • 17.
    Questão #3 Afragmentação encontrada pode ser devido à: A. Trombos na microcirculação (PTT) B. Lesão mecânica por impacto na válvula lesada C. Microtrombos por CIVD iniciando D. Todas as opções a acima E. Nenhuma das opções acima
  • 18.
    Questão #3 Afragmentação encontrada pode ser devido à: A. Trombos na microcirculação (PTT) B. Lesão mecânica por impacto na válvula lesada C. Microtrombos por CIVD iniciando D. Todas as opções a acima E. Nenhuma das opções acima
  • 19.
  • 20.
  • 21.
    Evolução Paciente recebeutransfusão de Concentrado de hemácias Plaquetas (pool de doadores) Foi submetida à cirurgia cardíaca Apresentou sangramento profuso e contínuo pelos drenos de tórax e do mediastino Manteve recebimento de hemoderivados Concentrado de hemácias Plaquetas Plasma fresco Crioprecipitado
  • 22.
    Exames realizados HemogramaHemácias 3.000.000/µL Hemoglobina 8,9 g/dL Hematócrito 27,4 % VCM 91,3 fL HCM 29,6 pg CHCM 32,4 g/dL RDW 15,8 % Anisocitose Policromasia discreta Raras hemácias fregmentadas Leucócitos 21.330/µL Neutrófilos bastonados 13,0 % 2.773/µL Neutrófilos segmentados 73,0 % 15.571/µL Linfócitos 5,1 % 1.088/µL Monócitos 8,6 % 1.834/µL Eosinófilos 0,0 % 0/µL Basófilos 0,3 % 64/µL Plaquetas 99.000/µL Protrombina 34 % INR 2,34 TTPa 71 seg/ 34 seg Fibrinogênio 91 mg/dL Gasometria pH 7,22 pCO2 34,4 pO2 217,0 Sat Hb100,0 % CO2 total 14,5 HCO3- 13,5 mEq/L Sódio 136 mEq/L Potássio 4,6 mEq/L Creatinina 0,99 mg/dL TGO e TGP normais CPK 50 U/L (55-150) CPK-MB 6,2 ng/mL (<3,4) Troponina I 2,16 ng/mL (<1,0)
  • 23.
    Questão #4 Asalterações vistas nos exames de coagulação são decorrentes de: A. Excesso de plasma transfundido B. Provável CIVD C. Uso de heparina na circulação extracorpórea (durante a cirurgia) D. PTT E. Insuficiência cardíaca pela isquemia miocárdica
  • 24.
    Questão #4 Asalterações vistas nos exames de coagulação são decorrentes de: A. Excesso de plasma transfundido B. Provável CIVD C. Uso de heparina na circulação extracorpórea (durante a cirurgia) D. PTT E. Insuficiência cardíaca pela isquemia miocárdica
  • 25.
    Excesso de plasmatransfundido aumenta níveis de fator VIII e fator IX Risco trombótico Maior meia-vida e menor consumo Uso de heparina na circulação extracorpórea (durante a cirurgia) Prolonga TTP – nas cirurgias é controlado por TCA repetido Reversão com protamina se excessivo sangramento Púrpura trombocitopênica trombótica/SHU Intensa fragmentação e plaquetopenia Sem alteração da coagulação Insuficiência cardíaca pela isquemia miocárdica Paciente sem sinais de ICC Medidas do cateter de Swan-Ganz normais – sem sobrecarga de volume no átrio
  • 26.
  • 27.
  • 28.
    This scanning electronmicrophotograph shows a red blood cell (white arrow) about to be &quot;guillotined“ by a fibrin strand (yellow arrow), produced as a result of intravascular coagulation. This results in the formation of a fragmented red blood cell, termed a schistocyte or &quot;helmet cell.&quot; From Bull, BS, Kuhn, IN: The production of schistocytes by fibrin strands (a scanning electron microscope study). Blood 1970; 35:104. Copyright American Society of Hematology, used by permission.
  • 29.
  • 30.
  • 31.
  • 32.
  • 33.
    Levi: Crit CareMed, Volume 35(9).September 2007.2191-2195
  • 34.
  • 35.
    E o resultadodos D-dímeros? Causas de elevação de D-dímeros: Idade Trombose Cirurgias Neoplasia Gestação Insuf. Cardíaca IAM Infecções Doenças inflama- tórias
  • 36.
    Diagnóstico diferencial deCIVD Doença hepática severa PTT/SHU Fibrinogenólise Trombocitopenia induzida pela heparina
  • 37.
    Questão #5 Quala conduta para seguimento desta paciente em relação à CIVD? A. Não é necessário seguimento B. Realização de exames de coagulação diariamente C. Observar clinicamente o sangramento D. Nunca usar heparina E. Dosar D-dímeros para determinar uso de antifibrinolítico
  • 38.
    Questão #5 Quala conduta para seguimento desta paciente em relação à CIVD? A. Não é necessário seguimento B. Realização de exames de coagulação diariamente C. Observar clinicamente o sangramento D. Nunca usar heparina E. Dosar D-dímeros para determinar uso de antifibrinolítico
  • 39.
  • 40.
  • 41.
    Levi: Crit CareMed, Volume 35(9).September 2007.2191-2195
  • 42.
    A presença deCIVD manifesta vai determinar o tipo de tratamento a ser empregado Prepondera sangramento: Reposição de fatores Reposição de plaquetas Reposição de fibrinogênio Prepondera trombose Anticoagulação