Antiinflamatórios Aula 11
Programa Conceito e vias da inflamação: Ácido araquidônico; Eicosanóides (prostaglandinas e leucotrienos); adrenocorticoesteróides. Corticoesteróides endógenos: Síntese e funções; mineralocorticóides e glicocorticóides; papel na mediação da alostasia. Corticoesteróides sintéticos: Interação com receptores intracelulares, efeito sobre as vias de ácido araquidônico, efeitos colaterais. Antiinflamatórios não-esteroidais: Efeitos sobre as prostaglandinas, inibição da ciclooxigenase, aplicações clínicas
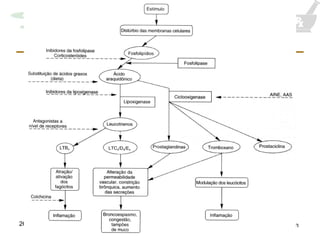
O conceito de inflamação Uma reação protetora, gerada por uma agressão ao tecido, levando ao acúmulo de fluidos e leucócitos com objetivos de destruir, diluir e isolar os agentes lesivos. As respostas inflamatórias se dão por  mediadores químicos .
Componentes da inflamação Inato  – liberação de autacóides, contração de arteríolas; formação de edema e exsudação local rica em mediadores químicos. Resposta imunológica específica  – ativação de células competentes contra possíveis patógenos na inflamação
 
Prostaglandinas Prostaglandinas PGI 2 PGE 1 PGE 2 TXA 2 PGF 2 α
Prostaglandinas estáveis “ A  PGE 1  é responsável pela manutenção fisiológica da estrutura de órgãos-chave como a mucosa GI, onde age como um inibidor da secreção de ácido gástrico. Também relaxa a musculatura lisa vascular. A  PGE 2   e a  PGF 2 α  são mediadores do processo inflamatório. Também sensibilizam os receptores periféricos de dor e causam uma contração seletiva da musculatura lisa (...). A PGE 2  causa vasodilatação como parte da resposta inflamatória e também broncodilatação. A prostaglandina F 2 α  causa tanto broncoconstrição quanto vasocontrição. Ambos os eicosanóides aumentam a motilidade gastrointestinal” (Shellack, 2005)
Prostaciclinas Ativa a  adenilato ciclase , produzindo um efeito vasodilatador. Impede a agregação de plaquetas em circunstâncias normais. “ Importantes para a manutenção da permeabilidade do canal arterial até o momento em que o seu fechamento é necessário ou desejável” (Shellack, 2005)
Tromboxana A 2 “ Encontrada em plaquetas sangüíneas, onde seu papel é promover a agregação plaquetária. Ela também causa vasoconstrição e, portanto, produz efeitos opostos aos da PGI 2 ” (Shellack, 2005)
Isoformas da ciclooxigenase COX-1:  presente na maioria das células do organismo; cataliza a formação dos eicosanóides que estão envolvidos na manutenção. COX-2:  responsável pela  inflamação ; induzida por gatilhos inflamatórios como  hipóxia celular e dano tecidual. COX-3:  provável isoforma encontrada no SNC (inferida por  modus tollens : como o paracetamol não inibe nenhuma das outras isoformas, postulou-se a existência da COX-3).
Leucotrienos Leucotrienos LTC 4 LTD 4 LTE 4 Outros
Leucotrienos, asma e rinite Gatilhos alergênicos Liberação LTC 4 , LTD 4  e LTE 4 LTs ligam-se a rcpts CysLT 1 Broncoconstrição Inflamação das vias aéreas Edema Aumento na viscosidade da mucosa bronquial
 
 
Glicocorticóides
Comparação de propriedades farmacológicas dos glicocorticóides Longa 0 25 Dexametasona Longa 0 25 Betametasona Intermediária 0.8 4 Prednisolona Intermediária 0.8 4 Prednisona Curta 0.8 0.8 Cortisona Curta 1 1 Cortisol Duração da ação Potência na retenção de Na + Potência antiinflamatória Composto
Efeitos dos glicocorticóides
Liberação de cortisol e sua inibição por glicocorticóides
 
Antiinflamatórios não-esteróides Principais efeitos: analgésicos, antipiréticos, antiinflamatórios  que inibem mais a COX-1, que a COX-2 Aspirina e outros salicilatos  Ibuprofeno e similares Mais efeitos colaterais sobre a mucosa gástrica e agregação placentária que inibem mais a COX-2 que a COX-1 Meloxicam e afins Menos efeitos colaterais Inibidores seletivos da COX-2 Parecoxib
Aspirina e outros salicilatos e analgésicos antipiréticos Aspirina e salicilatos, ibuprofeno e similares Antitérmicos Analgésicos antiinflamatório Aumento da ventilação Aumento do tempo de sangramento Paracetamol Antitérmicos Analgésicos Potencialmente nefrotóxico
Antiinflamatórios não-esteróides e inbição das COX
Efeitos adversos dos AINEs Inibidores não-seletivos: Danos na mucosa gástrica Nefropatia Diminuição na excreção de NaCl e H 2 O Aumento na PA Diminuição na cicatrização/coagulação Diarréias Motilidade uterina afetada Inibidores da COX-2 Todos esses efeitos, com menor dano gástrico
 
http://www.slideshare.net/caio_maximino/biomedicina-aula11

Aula 12 Biomedicina

  • 1.
  • 2.
    Programa Conceito evias da inflamação: Ácido araquidônico; Eicosanóides (prostaglandinas e leucotrienos); adrenocorticoesteróides. Corticoesteróides endógenos: Síntese e funções; mineralocorticóides e glicocorticóides; papel na mediação da alostasia. Corticoesteróides sintéticos: Interação com receptores intracelulares, efeito sobre as vias de ácido araquidônico, efeitos colaterais. Antiinflamatórios não-esteroidais: Efeitos sobre as prostaglandinas, inibição da ciclooxigenase, aplicações clínicas
  • 3.
    O conceito deinflamação Uma reação protetora, gerada por uma agressão ao tecido, levando ao acúmulo de fluidos e leucócitos com objetivos de destruir, diluir e isolar os agentes lesivos. As respostas inflamatórias se dão por mediadores químicos .
  • 4.
    Componentes da inflamaçãoInato – liberação de autacóides, contração de arteríolas; formação de edema e exsudação local rica em mediadores químicos. Resposta imunológica específica – ativação de células competentes contra possíveis patógenos na inflamação
  • 5.
  • 6.
    Prostaglandinas Prostaglandinas PGI2 PGE 1 PGE 2 TXA 2 PGF 2 α
  • 7.
    Prostaglandinas estáveis “A PGE 1 é responsável pela manutenção fisiológica da estrutura de órgãos-chave como a mucosa GI, onde age como um inibidor da secreção de ácido gástrico. Também relaxa a musculatura lisa vascular. A PGE 2 e a PGF 2 α são mediadores do processo inflamatório. Também sensibilizam os receptores periféricos de dor e causam uma contração seletiva da musculatura lisa (...). A PGE 2 causa vasodilatação como parte da resposta inflamatória e também broncodilatação. A prostaglandina F 2 α causa tanto broncoconstrição quanto vasocontrição. Ambos os eicosanóides aumentam a motilidade gastrointestinal” (Shellack, 2005)
  • 8.
    Prostaciclinas Ativa a adenilato ciclase , produzindo um efeito vasodilatador. Impede a agregação de plaquetas em circunstâncias normais. “ Importantes para a manutenção da permeabilidade do canal arterial até o momento em que o seu fechamento é necessário ou desejável” (Shellack, 2005)
  • 9.
    Tromboxana A 2“ Encontrada em plaquetas sangüíneas, onde seu papel é promover a agregação plaquetária. Ela também causa vasoconstrição e, portanto, produz efeitos opostos aos da PGI 2 ” (Shellack, 2005)
  • 10.
    Isoformas da ciclooxigenaseCOX-1: presente na maioria das células do organismo; cataliza a formação dos eicosanóides que estão envolvidos na manutenção. COX-2: responsável pela inflamação ; induzida por gatilhos inflamatórios como hipóxia celular e dano tecidual. COX-3: provável isoforma encontrada no SNC (inferida por modus tollens : como o paracetamol não inibe nenhuma das outras isoformas, postulou-se a existência da COX-3).
  • 11.
    Leucotrienos Leucotrienos LTC4 LTD 4 LTE 4 Outros
  • 12.
    Leucotrienos, asma erinite Gatilhos alergênicos Liberação LTC 4 , LTD 4 e LTE 4 LTs ligam-se a rcpts CysLT 1 Broncoconstrição Inflamação das vias aéreas Edema Aumento na viscosidade da mucosa bronquial
  • 13.
  • 14.
  • 15.
  • 16.
    Comparação de propriedadesfarmacológicas dos glicocorticóides Longa 0 25 Dexametasona Longa 0 25 Betametasona Intermediária 0.8 4 Prednisolona Intermediária 0.8 4 Prednisona Curta 0.8 0.8 Cortisona Curta 1 1 Cortisol Duração da ação Potência na retenção de Na + Potência antiinflamatória Composto
  • 17.
  • 18.
    Liberação de cortisole sua inibição por glicocorticóides
  • 19.
  • 20.
    Antiinflamatórios não-esteróides Principaisefeitos: analgésicos, antipiréticos, antiinflamatórios que inibem mais a COX-1, que a COX-2 Aspirina e outros salicilatos Ibuprofeno e similares Mais efeitos colaterais sobre a mucosa gástrica e agregação placentária que inibem mais a COX-2 que a COX-1 Meloxicam e afins Menos efeitos colaterais Inibidores seletivos da COX-2 Parecoxib
  • 21.
    Aspirina e outrossalicilatos e analgésicos antipiréticos Aspirina e salicilatos, ibuprofeno e similares Antitérmicos Analgésicos antiinflamatório Aumento da ventilação Aumento do tempo de sangramento Paracetamol Antitérmicos Analgésicos Potencialmente nefrotóxico
  • 22.
  • 23.
    Efeitos adversos dosAINEs Inibidores não-seletivos: Danos na mucosa gástrica Nefropatia Diminuição na excreção de NaCl e H 2 O Aumento na PA Diminuição na cicatrização/coagulação Diarréias Motilidade uterina afetada Inibidores da COX-2 Todos esses efeitos, com menor dano gástrico
  • 24.
  • 25.