TAP - Termo de Abertura do Projeto
Projeto
6Ss (Six Sigma Shoes)
Descrição
O projeto 6SS visa implantar um nova fábrica de calçados sociais masculinos produzidos em couro que utilize a
metodologia de fabricação enxuta nos seus processos produtivos.
Justificativa
A crescente demanda do setor de vestuário e calçados no Mercado brasileiro e Mercosul não consegue ser aborvida
pelos moldes da Indústria Nacional atual. O que se vê de fato é a cada vez maior entrada de produtos vindo do
Mercado asiático, que consegue produzir, exporter e entrar no Mercado regiona com preços ainda inferiores aos
localmente praticados. Sabe-se que grande parte deste alto custo de produção local decorre de perdas com processos
antiquados, má gestão de ativos e estoques. Assim, observa-se uma grande oportunidade de entrada e obtenção de
mercado através da velocidade de produção e da otimização de processos fabris, como a implantação de metodologia
de fabricação enxuta.
Objetivo S.M.A.R.T.
Implantar uma fábrica de calçados sociais masculinos, que utilize processos de produção enxutos, com capacidade de
produção inicial de 5 mil pares por mês, na região metropolitana de Campinas do estado de São Paulo, em terreno
cedido pelo Sponsor do projeto, com prazo de 15 meses e orçamento de 20 milhões de reais.
Requisitos
As linhas e células de produção devem seguir as melhores práticas de fabricação enxuta, a fábrica deve seguir
devidamente todas as legislações em vigor, a fábrica deve attender as previsões de alteração dos limites das
legislações ambientais nos próximos 10 anos. A fábrica deve possuir capacidade de ampliação para dobrar de tamanho
nos próximos 5 anos.
Designação
Jacques Santos, nomeado como Gerente do Projeto tem autoridade para gerenciar quaisquer tomadas de decisão que
envolvam valores de até R$ 100.000,00 (cem mil reais); acima deste teto, há necessidade de envolvimento do
patrocinador e seu comitê.
Autoridade do gerente do projeto:
- Coordenar a equipe de projeto;
- Definição de recursos e prazos com o patrocinador e fornecedores;
- Gerenciar conflitos e entregas do projeto.
Milestones
- Compra de máquinas e equipamentos, serviços de contrução civil e montagem de instalações industriais
- Conclusão de 50% da obra cilvil
- Conclusão de 100% da obra civil
- Entrega de 50% das máquinas e equipamentos
- Contratação de Pessoal
- Montagem industrial
- Treinamento de Pessoal
- Partida da fábrica
Orçamento
O investimento será de R$ 20.000.000,00 (Vinte milhões de reais), parte obtido de capital privado dos acionistas e parte
a ser obtida pelo patrocinador do projeto em financiamento junto ao BNDES ou instituição financeira privada.
Riscos
- Desenvolvimento de especificações que não estejam otimizadas pelo método de fabricação enxuta;
- Atraso na conclusão da obra;
- Atraso na entrega de máquinário;
- Atraso na contratação de pessoal;
- Atraso no treinamento de pessoal;
- Treinamento de fabricação enxuta ineficaz.
Data, Assinatura do Sponsor
15/01/2015 - Aguardando
TAP alinhado com as expectativas
ISH - Registro de Stakeholder Online
Cadastro
Stakeholder Posição Papel no Projeto Email Telefone Celular
Allan Silveira Engenheiro de Processos Membro da Equipe de Projeto allsilveira@msn.com 19 33884455 19 99999999
Gabriel Amarante Supervisor Membro da Equipe de Projeto gabriel_amarante@yahoo.com.br 19 35469878 19 986574521
Jacques Santos Engenheiro Eletricista Gerente do Projeto jacquesvigato@hotmail.com 19 32255656 19 999741235
Jonatas Nogueira de Queiroz Enhenheiro CIvil Membro da Equipe de Projeto jonatas.nogueira.queiroz@gmail.com 19 98754632 19 986532156
Rafael Augusto Martins Engenheiro de Projetos Sponsor do Projeto martins.rafael87@gmail.com 19 33451269 19 978786654
ISH - Registro de Stakeholder Online
Qualificação Requisitos Superficiais Plano de Ação do G.P.
Classificação Outras Caracteristicas Requisitos Superficiais Estrátegia
Manter informado Líder de time, perfil de dominânica. É criativo na
resolução dos problemas.
Preocupa-se com a qualidade e prazos a serem
cumpridos.
Sustente o que tem a dizer com fatos e a informação
correta.
Converse acerca dele, de suas metas e sobre as
perspectivas que ele
considera estimulantes.
Dê ideias para ele pôr em prática.
Não seja ditatorial.
Não seja imprevisível.
Manter informado Ele tenta influenciar os
outros por meio de um relacionamento pessoal e,
muitas vezes, é capaz de
fazer favores para desenvolver esse relacionamento.
Ele influencia a
maioria das pessoas por meio de sua cordialidade.
Qualidade, velocidade e posição Evite perder tempo tentando ser impessoal, emitir
juízos de valor ou
orientar-se muito para as tarefas.
Não o apresse no processo de tomada de decisão.
Procure não falar em voz alta, nem provoque situações
de confronto.
Gerenciar com atenção bom no “feedback” verbal e não verbal,
encorajando os outros a serem abertos, a confiarem
nele e a encararem-no
como uma pessoa receptiva e disposta a ajudar.
Por vezes, dá o
melhor de si para obter a aceitação dos outros. Ele
tenta influenciar os
outros por meio de um relacionamento pessoal
Garantir a execução do projeto vislumbrando ascensão
na carreira
Não seja ditatorial. Procure não ser frio, seco ou
carrancudo.
Não dite leis nem o silencie – não controle em excesso
a conversa.
Planeje um modo de interação que apoie os sonhos e
as intenções
dele.
Esteja preparado para se encontrar com ele.
Manter informado Ele gosta de envolver-se
no processo de decisão. Ele prefere não ter de
disciplinar pessoas. Ele
evita intervir diretamente em atos de disciplina, pois
quer salvaguardar sua
relação de amizade.
Manter envolvido com o andamento das obras,
envolver no processo decisório.
Dê ideias para ele pôr em prática.
Disponha de tempo suficiente para certificar-se de que
ele está de
acordo e que compreendeu o que você disse.
Dê tempo para ele fazer perguntas.
Leia os sinais de aprovação ou desaprovação na sua
linguagem
corporal.
Gerenciar com atenção É importante para
Rafael Augusto utilizar sua capacidade de lidar com
pessoas para
estabelecer acordos. Ele tende a valorizar mais o que
o grupo tem em
comum do que ressaltar as diferenças. Ele tem a
capacidade de examinar
um problema por todos os ângulos.
Controle da equipe, controle de custos e prazos Ao se comunicar, apresente provas sólidas, concretas
e práticas.
Dê tempo para ele examinar e comprovar que seus
comentários são
seguros - seja prático e realista.
Disponha de tempo para estar com ele; seja
persistente.
Forneça testemunhos de pessoas que ele considere
importantes.
Sustente o que tem a dizer com fatos e a informação
correta.
WBS - Estrutura de Decomposição do Trabalho
Descomposição
C.C. Fase / Subfase / Pacote de Trabalho Análise M/B
1 Gerenciamento do Projeto
1.1 Plano de Gerenciamento do Projeto
1.1.1 Declaração de Escopo Make
1.1.2 WBS Make
1.1.3 Cronograma Make
1.1.4 Mapa de Aquisições Make
1.1.5 Mapa de Riscos Make
1.2 Monitoramento e Controle
1.2.1 Relatórios Make
1.2.2 Reuniões Make
1.2.3 Mapa de Mudanças Make
2 Infraestrutura e Pessoal
2.1 Projeto Civil
2.1.1 Levantamento Topográfico Buy
2.1.2 Planta e Memoriais de Cálculo Buy
2.1.3 Obtenção de Alvarás Make
2.1.4 Execução da Obra Buy
2.1.5 Cobertura Buy
2.1.6 Acabamentos Buy
2.2 Projeto Periféricos
2.2.1 Dimensionamento Make
2.2.2 Instalações Elétricas Buy
2.2.3 Instalações Hidraúlicas Buy
3 Processo e Produção
3.1 Projeto de Máquinas e Equipamentos
3.1.1 Máquinas de Produção Make
3.1.2 Maquinário de Utilidades Make
3.2 Otimização 6 Sigma
3.2.1 Montar Fluxo de Processo Buy
3.2.2 Otimizar Fluxo de processo Buy
3.2.3 Otimizar Intralogística Buy
3.2.4 Treinar Operadores Buy
3.2.5 Treinar Engenharia Buy
3.3 Compra de Máquinário Buy
3.4 Montagem de linhas Buy
3.5 Montagem Utilidades (GN, Vapor, AC) Buy
3.6 Comissionamento e StartUp Make
3.7 Chegada dos equipamentos Make
4 Pessoal
4.1 Seleção Buy
4.2 Integração Make
4.3 Treinamento Make
5 Qualidade
5.1 Couro
5.1.1 Identificação de Fornecedores Make
5.1.2 Inspeção nos Fornecedores Make
5.1.3 Controlar Entregas Make
5.2 Controle Estatístico de Processo
5.2.1 Levantar Limites Inferiores e Superiores Make
5.2.2 Implementar Make
5.2.3 Controlar Make
5.2.4 Treinar Inspetores Make
6 Produto
6.1 Definição
6.1.1 Avaliar Mercado Buy
6.1.2 Levantar Necessidades e Requisitos Make
6.1.3 Definir Modelos Make
6.1.4 Definir Padrões Make
6.2 Produção em Série Make
6.3 Lançamento
6.3.1 Parcerias Comerciais Make
6.3.2 Distribuição Buy
6.3.3 Divulgação e Festa Buy
7 Encerramento
7.1 Encerramento de Contratos Make
7.2 Relatorio FInal
7.2.1 Andamento do Projeto Make
7.2.2 Revisão de Entregas Make
7.2.3 Lições Aprendidas Make
RR - Registro de Risco
Id Categoria na RBS Risco Identificado Tipo Data de
Registro
Qualitativo
Probabilidade
P Qualitativo de
Impacto
I Semáforo
73
0
W>Internos não
técnicos>Prazos
Atraso na conclusão da obra civil Ameaça 16/1/2015 Quase Certa 0.9 Muito Grande 0.8 0.72
73
1
W>Internos não
técnicos>Prazos
Atraso na entrega das máquinas Ameaça 16/1/2015 Provável 0.7 Grande 0.4 0.28
73
2
W>Externos
previsíveis>Riscos
operacionais
Treinamento da metodologia 6 sigma ineficaz Ameaça 16/1/2015 Improvável 0.3 Pequena 0.1 0.03
73
3
W>Externos
previsíveis>Riscos de
mercado
Produto não atender espectativas dos clientes Ameaça 16/1/2015 Improvável 0.3 Média 0.2 0.06
73
4
W>Riscos
técnicos>Performance
Não otimização dos processos de acordo com
metodologia 6 Sigma
Ameaça 16/1/2015 Média 0.5 Muito Grande 0.8 0.40
73
5
W>Riscos técnicos>Riscos
específicos da tecnologia
Montagem incorreta de equipamentos Ameaça 16/1/2015 Rara 0.1 Muito Grande 0.8 0.08
RR - Registro de Risco
V.M.E. antes da
resposta [R$]
Resposta V.M.E. depois da
resposta [R$]
Sinal de alerta Proprietário Ação a tomar
73
0
5.000.000,00 Transferir 0,00 Atraso no Cronograma de
entregas, monitoramento de
pessoal das empreiteiras
Jonatas Nogueira de
Queiroz
Analisar histórico dos fornecedores; Estabelecer
metas de incentivo em contrato; Estabelecer multas
contratuais
73
1
5.000.000,00 Mitigar 250.000,00 Atraso no cronograma Jacques Santos Analisar histórico de fornecedores; estabelecer
multas contratuais, diligenciamento
73
2
100.000,00 Evitar 0,00 Desempenho inferior a 50% nos
testes
Jacques Santos Realizar testes de acompanhamento;
realizar reciclagem dos cursos anualmente
73
3
2.000.000,00 Mitigar 10.000,00 Presença de número de pessoas
inferior a 150 na festa de
lançamento, vendas abaixo de
80% do esperado no 1º trimester
de operações
Jacques Santos Avaliar histórico das consultorias;
repetir avaliação de Mercado pelo menos 3 vezes
em cada ambiente e grupo de pessoas
selecionados
73
4
10.000.000,00 Mitigar 1.000.000,00 Eficiência de processos inferior a
0,97
Allan Silveira Contratar empresa com base no histórico, avaliar
certificações dos profissionais da empresa,
diligenciamento da implantação
73
5
1.500.000,00 Mitigar 0,00 Problemas durante testes e
inspeções
Gabriel Amarante Diligenciamento das atividades de montagem
MA - Mapa de Aquisições
Concorrência Item(s) a ser contratado Ref.WBS Fornecedores Orçamento Prazo Critérios MAKE OR BUY ultilizados Tipo de
contrato
978 Infraestrutura e Pessoal >
Projeto Civil >
Levantamento Topográfico
2.1.1 Poles Construtora
TopoLeve
Construtora Brasil
100.000,00 27/02/2015 Capacidade (quantidade e qualidade) da equipe
Necessidade de fornecimento especializado
Restrições de prazo
Preço Fixo
979 Infraestrutura e Pessoal >
Projeto Civil > Execução da
ObraInfraestrutura e
Pessoal > Projeto Civil >
AcabamentosInfraestrutura
e Pessoal > Projeto Civil >
Cobertura
2.1.42.1.62.
1.5
Poles Construtora
Construtora Brasil
5.000.000,00 30/09/2015 Capacidade (quantidade e qualidade) da equipe
Compartilhamentos de riscos
Necessidade de fornecimento especializado
Restrições de prazo
Custo
Reembolsável
983 Infraestrutura e Pessoal >
Projeto Periféricos >
Instalações
ElétricasInfraestrutura e
Pessoal > Projeto
Periféricos > Instalações
Hidraúlicas
2.2.22.2.3 DGW
Erbon
1.000.000,00 30/12/2015 Existência de fornecedores confiáveis.
O core business da empresa
Restrições de subcontratação
Preço Fixo
985 Processo e Produção >
Otimização 6 Sigma >
Montar Fluxo de
ProcessoProcesso e
Produção > Otimização 6
Sigma > Otimizar Fluxo de
processoProcesso e
Produção > Otimização 6
Sigma > Otimizar
IntralogísticaProcesso e
Produção > Otimização 6
Sigma > Treinar
OperadoresProcesso e
Produção > Otimização 6
Sigma > Treinar Engenharia
3.2.13.2.23.
2.33.2.43.2.
5
Deloi
6Sigmas BR
DMike Optmization
1.230.000,00 26/02/2016 Necessidade de absorção da tecnologia
Necessidade de fornecimento especializado
O core business da empresa
Custo
Reembolsável
986 Processo e Produção >
Montagem de
linhasProcesso e Produção
> Montagem Utilidades
(GN, Vapor, AC)
3.43.5 WRJ Engenharia
Industrial
Camp Montagens
DGW
650.000,00 31/01/2016 Existência de fornecedores confiáveis.
O core business da empresa
Restrições de subcontratação
Custo
Reembolsável
989 Infraestrutura e Pessoal >
Projeto Civil > Planta e
Memoriais de Cálculo
2.1.2 Poles Construtora
Erbon
SEBRA
250.000,00 27/02/2015 Existência de fornecedores confiáveis.
O core business da empresa
Restrições de subcontratação
Preço Fixo
990 Pessoal > Seleção 4.1 Erreagha
Consultoria
Banco de Talentos
1.000.000,00 29/01/2016 Existência de fornecedores confiáveis.
O core business da empresa
Tempo e Material
991 Produto > Lançamento >
DistribuiçãoProduto >
Lançamento > Divulgação e
Festa
6.3.26.3.3 Agencia Z Gen
Injustus
Publicidade e
Propaganda
300.000,00 30/07/2015 Capacidade (quantidade e qualidade) da equipe
Necessidade de fornecimento especializado
O core business da empresa
Preço Fixo
992 Produto > Definição >
Avaliar Mercado
6.1.1 Deloi
Brain Company
Consulting
SEBRA
25.000,00 30/04/2015 Capacidade (quantidade e qualidade) da equipe
O core business da empresa
Tempo e Material
999 Processo e Produção >
Compra de Máquinário
3.3 WRJ Engenharia
Industrial
DGW
RIVAC
5.000.000,00 30/10/2015 Necessidade de fornecimento especializado
O core business da empresa
Preço Fixo
MA - Mapa de Aquisições
RFP - 978
2.1.1 Infraestrutura e Pessoal > Projeto Civil > Levantamento Topográfico
MA - Mapa de Aquisições
RFP - 979
rutura e Pessoal > Projeto Civil > Execução da ObraInfraestrutura e Pessoal > Projeto Civil > AcabamentosInfraestrutura e Pessoal > P
MA - Mapa de Aquisições
RFP - 983
2.3 Infraestrutura e Pessoal > Projeto Periféricos > Instalações ElétricasInfraestrutura e Pessoal > Projeto Periféricos > Instalações Hidr
MA - Mapa de Aquisições
RFP - 985
o > Otimização 6 Sigma > Otimizar Fluxo de processoProcesso e Produção > Otimização 6 Sigma > Otimizar IntralogísticaProcesso e P
DT - Declaração de Trabalho
Especificação Quantidade Unidade
Treinamento de Engenharia 200 horas
Treinamento de Operação 800 horas
Fluxo Otimizado de Processos 20 Plantas
Fluxo Intralogístico otimizado 20 Plantas
Suporte Hyper Care após implantação 12 meses
Material Didático Operações 125 apostilas
Material Didático Engenharia 20 Apostilas
Prazos
O tempo de implantação é de 6 meses
Qualidade Requirida
Atender as referências ABNT, attender as boas práticas de Lean Manifacturing.
Suporte Técnico
Suporte total durante toda execução, com inspeções mensais e auditorias. Suporte extra do tipo hyper-care após a
implantação por 12 meses: Pessoa disponível a qualquer hora para esclarecimento de dúvidas, correção de desvios e
visitas em casos necessaries.
Treinamento Desejado
Treinamento dos operadores das linhas de produção, de no mínimo 8 horas. Treinamento para Engenharia e liderança
de 40 horas por turma.
Nivel Serviço
24 meses de suporte não residente e visitas caso necessário.
Garantia
Realização de auditorias e e inspeções mensais.
Local Entrega
Todas as entregas deverão ocorrer na nova fábrica: desenhos e plantas otimizadas, desenhos e intra-logística
otimizados, realização dos treinamentos e suporte.
DT - WBS do Contrato
C.C. Fase / Pacote de Trabalho Unidade Quantidade
Planejada
Orçamento
1 Profissionais 1.000,00
1.1 Apresentação Certificados documento 1 500,00
1.2 Apresentar Portfolio de projetos realizados Documento 1 500,00
2 Otimização 1.200.000,00
2.1 Dimensionar Fluxo Planta 20 100.000,00
2.2 Otimizar Fluxo de processos Plantas 20 300.000,00
2.3 Otimizar Fluxo de Intralogística Planta 20 300.000,00
2.4 Implantar Piloto Area 1 100.000,00
2.5 Implantar Areas 5 400.000,00
3 Treinamentos 35.000,00
3.1 Imprimir Material de Treinamento Operação Apostilas 125 5.000,00
3.2 Imprimir Material Treinamento Engenharia Apostilas 20 5.000,00
3.3 Treinamento Engenharia horas 200 10.000,00
3.4 Treinamento Operação horas 800 15.000,00
4 Suporte Hyper-Care 50.000,00
4.1 Suporte total meses 12 50.000,00
Equalização
Deloi 6Sigmas BR DMike Optmization
Especificação Técnica Quant Unid Valor
Unit
Valor
Total
Quant Unid Valor
Unit
Valor
Total
Quant Unid Valor
Unit
Valor
Total
Treinamento de Engenharia 200 horas 135,00 27.000,00 200 horas 120,00 24.000,00 200 horas 200,00 40.000,00
Treinamento de Operação 800 horas 55,00 44.000,00 800 horas 60,00 48.000,00 800 horas 100,00 80.000,00
Fluxo Otimizado de Processos 20 planta
s
30.000,00 600.000,00 20 planta
s
30.000,00 600.000,00 20 planta
s
40.000,00 800.000,00
Fluxo Intralogístico otimizado 20 planta
s
25.000,00 500.000,00 20 planta
s
30.000,00 600.000,00 15 planta
s
30.000,00 450.000,00
Suporte Hyper Care após implantação 12 meses 7.500,00 90.000,00 12 meses 4.000,00 48.000,00 12 meses 6.000,00 72.000,00
Material Didático Operações 125 apostil
as
35,00 4.375,00 125 apostil
as
50,00 6.250,00 125 apostil
as
75,00 9.375,00
Material Didático Engenharia 20 Apostil
as
120,00 2.400,00 20 apostil
as
150,00 3.000,00 20 apostil
as
150,00 3.000,00
SP - Sistema de Pontuação
Id Critério Classificatório Comercial Peso Deloi 6Sigmas BR DMike
Optmization
Nota Média Nota Média Nota Média
1084 Tempo de resposta a um atendimento 2 9.2 18.4 4.8 9.6 9.2 18.4
1085 Localização física da empresa 1 7 7 3.8 3.8 7.8 7.8
Id Critério Classificatório Técnico Peso Deloi 6Sigmas BR DMike
Optmization
Nota Média Nota Média Nota Média
1086 Histórico de 20 projetos no portfolio da
empresa comprovado
3 9 27 7.8 23.4 9 27
1087 Histórico de Implantação de Lean SIx
SIgma em pelo menos 2 grandes
empresas
4 10 40 8.8 35.2 9.8 39.2
1088 Profissionais com experiência mínima de
5 anos em Lean Six Sigma
5 7 35 7.6 38 10 50
1089 Certificação PMP dos Profissionais
comprovada
3 8 24 5.4 16.2 10 30
BM - Boletim de Medição
Item Descrição Unidade Orçamento da
Fase
Peso[%] Quant
Planejada
Quant
Realizada
Critério
[%]
Avanço Físico
Planejado
Avanço Físico
Realizado
[%]
1 Profissionais - 1.000,00 0.08 - - - - - -
1.1 Apresentação Certificados document
o
- - 1 1 50 500,00 500,00 100
1.2 Apresentar Portfolio de projetos
realizados
Documen
to
- - 1 1 50 500,00 500,00 100
2 Otimização - 1.200.000,00 93.31 - - - - - -
2.1 Dimensionar Fluxo Planta - - 20 20 8.33 100.000,00 100.000,00 100
2.2 Otimizar Fluxo de processos Plantas - - 20 12 25 300.000,00 180.000,00 60
2.3 Otimizar Fluxo de Intralogística Planta - - 20 8 25 300.000,00 120.000,00 40
2.4 Implantar Piloto Area - - 1 1 8.33 100.000,00 100.000,00 100
2.5 Implantar Areas - - 5 3 33.33 400.000,00 240.000,00 60
3 Treinamentos - 35.000,00 2.72 - - - - - -
3.1 Imprimir Material de Treinamento
Operação
Apostilas - - 125 125 14.29 5.000,00 5.000,00 100
3.2 Imprimir Material Treinamento
Engenharia
Apostilas - - 20 20 14.29 5.000,00 5.000,00 100
3.3 Treinamento Engenharia horas - - 200 100 28.57 10.000,00 5.000,00 50
3.4 Treinamento Operação horas - - 800 150 42.86 15.000,00 2.812,50 18.75
4 Suporte Hyper-Care - 50.000,00 3.89 - - - - - -
4.1 Suporte total meses - - 12 0 100 50.000,00 0,00 0
TOTAL - - - 128,600,
000
1.286.000,00 758.812,50 69.06
MA - Mapa de Aquisições
RFP - 986
3.43.5 Processo e Produção > Montagem de linhasProcesso e Produção > Montagem Utilidades (GN, Vapor, AC)
MA - Mapa de Aquisições
RFP - 989
2.1.2 Infraestrutura e Pessoal > Projeto Civil > Planta e Memoriais de Cálculo
MA - Mapa de Aquisições
RFP - 990
4.1 Pessoal > Seleção
MA - Mapa de Aquisições
RFP - 991
6.3.26.3.3 Produto > Lançamento > DistribuiçãoProduto > Lançamento > Divulgação e Festa
MA - Mapa de Aquisições
RFP - 992
6.1.1 Produto > Definição > Avaliar Mercado
MA - Mapa de Aquisições
RFP - 999
3.3 Processo e Produção > Compra de Máquinário
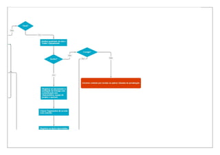
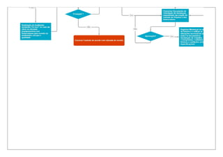
Fluxograma de Execução
6Ss (Six Sigma Shoes)
6Ss (Six Sigma Shoes)
6Ss (Six Sigma Shoes)

6Ss (Six Sigma Shoes)

  • 1.
    TAP - Termode Abertura do Projeto Projeto 6Ss (Six Sigma Shoes) Descrição O projeto 6SS visa implantar um nova fábrica de calçados sociais masculinos produzidos em couro que utilize a metodologia de fabricação enxuta nos seus processos produtivos. Justificativa A crescente demanda do setor de vestuário e calçados no Mercado brasileiro e Mercosul não consegue ser aborvida pelos moldes da Indústria Nacional atual. O que se vê de fato é a cada vez maior entrada de produtos vindo do Mercado asiático, que consegue produzir, exporter e entrar no Mercado regiona com preços ainda inferiores aos localmente praticados. Sabe-se que grande parte deste alto custo de produção local decorre de perdas com processos antiquados, má gestão de ativos e estoques. Assim, observa-se uma grande oportunidade de entrada e obtenção de mercado através da velocidade de produção e da otimização de processos fabris, como a implantação de metodologia de fabricação enxuta. Objetivo S.M.A.R.T. Implantar uma fábrica de calçados sociais masculinos, que utilize processos de produção enxutos, com capacidade de produção inicial de 5 mil pares por mês, na região metropolitana de Campinas do estado de São Paulo, em terreno cedido pelo Sponsor do projeto, com prazo de 15 meses e orçamento de 20 milhões de reais. Requisitos As linhas e células de produção devem seguir as melhores práticas de fabricação enxuta, a fábrica deve seguir devidamente todas as legislações em vigor, a fábrica deve attender as previsões de alteração dos limites das legislações ambientais nos próximos 10 anos. A fábrica deve possuir capacidade de ampliação para dobrar de tamanho nos próximos 5 anos. Designação Jacques Santos, nomeado como Gerente do Projeto tem autoridade para gerenciar quaisquer tomadas de decisão que envolvam valores de até R$ 100.000,00 (cem mil reais); acima deste teto, há necessidade de envolvimento do patrocinador e seu comitê. Autoridade do gerente do projeto: - Coordenar a equipe de projeto; - Definição de recursos e prazos com o patrocinador e fornecedores; - Gerenciar conflitos e entregas do projeto. Milestones - Compra de máquinas e equipamentos, serviços de contrução civil e montagem de instalações industriais - Conclusão de 50% da obra cilvil - Conclusão de 100% da obra civil - Entrega de 50% das máquinas e equipamentos - Contratação de Pessoal - Montagem industrial - Treinamento de Pessoal - Partida da fábrica Orçamento O investimento será de R$ 20.000.000,00 (Vinte milhões de reais), parte obtido de capital privado dos acionistas e parte a ser obtida pelo patrocinador do projeto em financiamento junto ao BNDES ou instituição financeira privada. Riscos - Desenvolvimento de especificações que não estejam otimizadas pelo método de fabricação enxuta; - Atraso na conclusão da obra; - Atraso na entrega de máquinário;
  • 2.
    - Atraso nacontratação de pessoal; - Atraso no treinamento de pessoal; - Treinamento de fabricação enxuta ineficaz. Data, Assinatura do Sponsor 15/01/2015 - Aguardando TAP alinhado com as expectativas
  • 3.
    ISH - Registrode Stakeholder Online Cadastro Stakeholder Posição Papel no Projeto Email Telefone Celular Allan Silveira Engenheiro de Processos Membro da Equipe de Projeto allsilveira@msn.com 19 33884455 19 99999999 Gabriel Amarante Supervisor Membro da Equipe de Projeto gabriel_amarante@yahoo.com.br 19 35469878 19 986574521 Jacques Santos Engenheiro Eletricista Gerente do Projeto jacquesvigato@hotmail.com 19 32255656 19 999741235 Jonatas Nogueira de Queiroz Enhenheiro CIvil Membro da Equipe de Projeto jonatas.nogueira.queiroz@gmail.com 19 98754632 19 986532156 Rafael Augusto Martins Engenheiro de Projetos Sponsor do Projeto martins.rafael87@gmail.com 19 33451269 19 978786654
  • 4.
    ISH - Registrode Stakeholder Online Qualificação Requisitos Superficiais Plano de Ação do G.P. Classificação Outras Caracteristicas Requisitos Superficiais Estrátegia Manter informado Líder de time, perfil de dominânica. É criativo na resolução dos problemas. Preocupa-se com a qualidade e prazos a serem cumpridos. Sustente o que tem a dizer com fatos e a informação correta. Converse acerca dele, de suas metas e sobre as perspectivas que ele considera estimulantes. Dê ideias para ele pôr em prática. Não seja ditatorial. Não seja imprevisível. Manter informado Ele tenta influenciar os outros por meio de um relacionamento pessoal e, muitas vezes, é capaz de fazer favores para desenvolver esse relacionamento. Ele influencia a maioria das pessoas por meio de sua cordialidade. Qualidade, velocidade e posição Evite perder tempo tentando ser impessoal, emitir juízos de valor ou orientar-se muito para as tarefas. Não o apresse no processo de tomada de decisão. Procure não falar em voz alta, nem provoque situações de confronto. Gerenciar com atenção bom no “feedback” verbal e não verbal, encorajando os outros a serem abertos, a confiarem nele e a encararem-no como uma pessoa receptiva e disposta a ajudar. Por vezes, dá o melhor de si para obter a aceitação dos outros. Ele tenta influenciar os outros por meio de um relacionamento pessoal Garantir a execução do projeto vislumbrando ascensão na carreira Não seja ditatorial. Procure não ser frio, seco ou carrancudo. Não dite leis nem o silencie – não controle em excesso a conversa. Planeje um modo de interação que apoie os sonhos e as intenções dele. Esteja preparado para se encontrar com ele. Manter informado Ele gosta de envolver-se no processo de decisão. Ele prefere não ter de disciplinar pessoas. Ele evita intervir diretamente em atos de disciplina, pois quer salvaguardar sua relação de amizade. Manter envolvido com o andamento das obras, envolver no processo decisório. Dê ideias para ele pôr em prática. Disponha de tempo suficiente para certificar-se de que ele está de acordo e que compreendeu o que você disse. Dê tempo para ele fazer perguntas. Leia os sinais de aprovação ou desaprovação na sua linguagem corporal.
  • 5.
    Gerenciar com atençãoÉ importante para Rafael Augusto utilizar sua capacidade de lidar com pessoas para estabelecer acordos. Ele tende a valorizar mais o que o grupo tem em comum do que ressaltar as diferenças. Ele tem a capacidade de examinar um problema por todos os ângulos. Controle da equipe, controle de custos e prazos Ao se comunicar, apresente provas sólidas, concretas e práticas. Dê tempo para ele examinar e comprovar que seus comentários são seguros - seja prático e realista. Disponha de tempo para estar com ele; seja persistente. Forneça testemunhos de pessoas que ele considere importantes. Sustente o que tem a dizer com fatos e a informação correta.
  • 6.
    WBS - Estruturade Decomposição do Trabalho Descomposição C.C. Fase / Subfase / Pacote de Trabalho Análise M/B 1 Gerenciamento do Projeto 1.1 Plano de Gerenciamento do Projeto 1.1.1 Declaração de Escopo Make 1.1.2 WBS Make 1.1.3 Cronograma Make 1.1.4 Mapa de Aquisições Make 1.1.5 Mapa de Riscos Make 1.2 Monitoramento e Controle 1.2.1 Relatórios Make 1.2.2 Reuniões Make 1.2.3 Mapa de Mudanças Make 2 Infraestrutura e Pessoal 2.1 Projeto Civil 2.1.1 Levantamento Topográfico Buy 2.1.2 Planta e Memoriais de Cálculo Buy 2.1.3 Obtenção de Alvarás Make 2.1.4 Execução da Obra Buy 2.1.5 Cobertura Buy 2.1.6 Acabamentos Buy 2.2 Projeto Periféricos 2.2.1 Dimensionamento Make 2.2.2 Instalações Elétricas Buy 2.2.3 Instalações Hidraúlicas Buy 3 Processo e Produção 3.1 Projeto de Máquinas e Equipamentos 3.1.1 Máquinas de Produção Make 3.1.2 Maquinário de Utilidades Make 3.2 Otimização 6 Sigma 3.2.1 Montar Fluxo de Processo Buy 3.2.2 Otimizar Fluxo de processo Buy 3.2.3 Otimizar Intralogística Buy 3.2.4 Treinar Operadores Buy 3.2.5 Treinar Engenharia Buy 3.3 Compra de Máquinário Buy 3.4 Montagem de linhas Buy 3.5 Montagem Utilidades (GN, Vapor, AC) Buy 3.6 Comissionamento e StartUp Make 3.7 Chegada dos equipamentos Make 4 Pessoal 4.1 Seleção Buy 4.2 Integração Make 4.3 Treinamento Make 5 Qualidade 5.1 Couro 5.1.1 Identificação de Fornecedores Make 5.1.2 Inspeção nos Fornecedores Make 5.1.3 Controlar Entregas Make 5.2 Controle Estatístico de Processo 5.2.1 Levantar Limites Inferiores e Superiores Make
  • 7.
    5.2.2 Implementar Make 5.2.3Controlar Make 5.2.4 Treinar Inspetores Make 6 Produto 6.1 Definição 6.1.1 Avaliar Mercado Buy 6.1.2 Levantar Necessidades e Requisitos Make 6.1.3 Definir Modelos Make 6.1.4 Definir Padrões Make 6.2 Produção em Série Make 6.3 Lançamento 6.3.1 Parcerias Comerciais Make 6.3.2 Distribuição Buy 6.3.3 Divulgação e Festa Buy 7 Encerramento 7.1 Encerramento de Contratos Make 7.2 Relatorio FInal 7.2.1 Andamento do Projeto Make 7.2.2 Revisão de Entregas Make 7.2.3 Lições Aprendidas Make
  • 8.
    RR - Registrode Risco Id Categoria na RBS Risco Identificado Tipo Data de Registro Qualitativo Probabilidade P Qualitativo de Impacto I Semáforo 73 0 W>Internos não técnicos>Prazos Atraso na conclusão da obra civil Ameaça 16/1/2015 Quase Certa 0.9 Muito Grande 0.8 0.72 73 1 W>Internos não técnicos>Prazos Atraso na entrega das máquinas Ameaça 16/1/2015 Provável 0.7 Grande 0.4 0.28 73 2 W>Externos previsíveis>Riscos operacionais Treinamento da metodologia 6 sigma ineficaz Ameaça 16/1/2015 Improvável 0.3 Pequena 0.1 0.03 73 3 W>Externos previsíveis>Riscos de mercado Produto não atender espectativas dos clientes Ameaça 16/1/2015 Improvável 0.3 Média 0.2 0.06 73 4 W>Riscos técnicos>Performance Não otimização dos processos de acordo com metodologia 6 Sigma Ameaça 16/1/2015 Média 0.5 Muito Grande 0.8 0.40 73 5 W>Riscos técnicos>Riscos específicos da tecnologia Montagem incorreta de equipamentos Ameaça 16/1/2015 Rara 0.1 Muito Grande 0.8 0.08
  • 9.
    RR - Registrode Risco V.M.E. antes da resposta [R$] Resposta V.M.E. depois da resposta [R$] Sinal de alerta Proprietário Ação a tomar 73 0 5.000.000,00 Transferir 0,00 Atraso no Cronograma de entregas, monitoramento de pessoal das empreiteiras Jonatas Nogueira de Queiroz Analisar histórico dos fornecedores; Estabelecer metas de incentivo em contrato; Estabelecer multas contratuais 73 1 5.000.000,00 Mitigar 250.000,00 Atraso no cronograma Jacques Santos Analisar histórico de fornecedores; estabelecer multas contratuais, diligenciamento 73 2 100.000,00 Evitar 0,00 Desempenho inferior a 50% nos testes Jacques Santos Realizar testes de acompanhamento; realizar reciclagem dos cursos anualmente 73 3 2.000.000,00 Mitigar 10.000,00 Presença de número de pessoas inferior a 150 na festa de lançamento, vendas abaixo de 80% do esperado no 1º trimester de operações Jacques Santos Avaliar histórico das consultorias; repetir avaliação de Mercado pelo menos 3 vezes em cada ambiente e grupo de pessoas selecionados 73 4 10.000.000,00 Mitigar 1.000.000,00 Eficiência de processos inferior a 0,97 Allan Silveira Contratar empresa com base no histórico, avaliar certificações dos profissionais da empresa, diligenciamento da implantação 73 5 1.500.000,00 Mitigar 0,00 Problemas durante testes e inspeções Gabriel Amarante Diligenciamento das atividades de montagem
  • 10.
    MA - Mapade Aquisições Concorrência Item(s) a ser contratado Ref.WBS Fornecedores Orçamento Prazo Critérios MAKE OR BUY ultilizados Tipo de contrato 978 Infraestrutura e Pessoal > Projeto Civil > Levantamento Topográfico 2.1.1 Poles Construtora TopoLeve Construtora Brasil 100.000,00 27/02/2015 Capacidade (quantidade e qualidade) da equipe Necessidade de fornecimento especializado Restrições de prazo Preço Fixo 979 Infraestrutura e Pessoal > Projeto Civil > Execução da ObraInfraestrutura e Pessoal > Projeto Civil > AcabamentosInfraestrutura e Pessoal > Projeto Civil > Cobertura 2.1.42.1.62. 1.5 Poles Construtora Construtora Brasil 5.000.000,00 30/09/2015 Capacidade (quantidade e qualidade) da equipe Compartilhamentos de riscos Necessidade de fornecimento especializado Restrições de prazo Custo Reembolsável 983 Infraestrutura e Pessoal > Projeto Periféricos > Instalações ElétricasInfraestrutura e Pessoal > Projeto Periféricos > Instalações Hidraúlicas 2.2.22.2.3 DGW Erbon 1.000.000,00 30/12/2015 Existência de fornecedores confiáveis. O core business da empresa Restrições de subcontratação Preço Fixo 985 Processo e Produção > Otimização 6 Sigma > Montar Fluxo de ProcessoProcesso e Produção > Otimização 6 Sigma > Otimizar Fluxo de processoProcesso e Produção > Otimização 6 Sigma > Otimizar IntralogísticaProcesso e Produção > Otimização 6 Sigma > Treinar OperadoresProcesso e Produção > Otimização 6 Sigma > Treinar Engenharia 3.2.13.2.23. 2.33.2.43.2. 5 Deloi 6Sigmas BR DMike Optmization 1.230.000,00 26/02/2016 Necessidade de absorção da tecnologia Necessidade de fornecimento especializado O core business da empresa Custo Reembolsável
  • 11.
    986 Processo eProdução > Montagem de linhasProcesso e Produção > Montagem Utilidades (GN, Vapor, AC) 3.43.5 WRJ Engenharia Industrial Camp Montagens DGW 650.000,00 31/01/2016 Existência de fornecedores confiáveis. O core business da empresa Restrições de subcontratação Custo Reembolsável 989 Infraestrutura e Pessoal > Projeto Civil > Planta e Memoriais de Cálculo 2.1.2 Poles Construtora Erbon SEBRA 250.000,00 27/02/2015 Existência de fornecedores confiáveis. O core business da empresa Restrições de subcontratação Preço Fixo 990 Pessoal > Seleção 4.1 Erreagha Consultoria Banco de Talentos 1.000.000,00 29/01/2016 Existência de fornecedores confiáveis. O core business da empresa Tempo e Material 991 Produto > Lançamento > DistribuiçãoProduto > Lançamento > Divulgação e Festa 6.3.26.3.3 Agencia Z Gen Injustus Publicidade e Propaganda 300.000,00 30/07/2015 Capacidade (quantidade e qualidade) da equipe Necessidade de fornecimento especializado O core business da empresa Preço Fixo 992 Produto > Definição > Avaliar Mercado 6.1.1 Deloi Brain Company Consulting SEBRA 25.000,00 30/04/2015 Capacidade (quantidade e qualidade) da equipe O core business da empresa Tempo e Material 999 Processo e Produção > Compra de Máquinário 3.3 WRJ Engenharia Industrial DGW RIVAC 5.000.000,00 30/10/2015 Necessidade de fornecimento especializado O core business da empresa Preço Fixo
  • 12.
    MA - Mapade Aquisições RFP - 978 2.1.1 Infraestrutura e Pessoal > Projeto Civil > Levantamento Topográfico
  • 13.
    MA - Mapade Aquisições RFP - 979 rutura e Pessoal > Projeto Civil > Execução da ObraInfraestrutura e Pessoal > Projeto Civil > AcabamentosInfraestrutura e Pessoal > P
  • 14.
    MA - Mapade Aquisições RFP - 983 2.3 Infraestrutura e Pessoal > Projeto Periféricos > Instalações ElétricasInfraestrutura e Pessoal > Projeto Periféricos > Instalações Hidr
  • 15.
    MA - Mapade Aquisições RFP - 985 o > Otimização 6 Sigma > Otimizar Fluxo de processoProcesso e Produção > Otimização 6 Sigma > Otimizar IntralogísticaProcesso e P
  • 16.
    DT - Declaraçãode Trabalho Especificação Quantidade Unidade Treinamento de Engenharia 200 horas Treinamento de Operação 800 horas Fluxo Otimizado de Processos 20 Plantas Fluxo Intralogístico otimizado 20 Plantas Suporte Hyper Care após implantação 12 meses Material Didático Operações 125 apostilas Material Didático Engenharia 20 Apostilas Prazos O tempo de implantação é de 6 meses Qualidade Requirida Atender as referências ABNT, attender as boas práticas de Lean Manifacturing. Suporte Técnico Suporte total durante toda execução, com inspeções mensais e auditorias. Suporte extra do tipo hyper-care após a implantação por 12 meses: Pessoa disponível a qualquer hora para esclarecimento de dúvidas, correção de desvios e visitas em casos necessaries. Treinamento Desejado Treinamento dos operadores das linhas de produção, de no mínimo 8 horas. Treinamento para Engenharia e liderança de 40 horas por turma. Nivel Serviço 24 meses de suporte não residente e visitas caso necessário. Garantia Realização de auditorias e e inspeções mensais. Local Entrega Todas as entregas deverão ocorrer na nova fábrica: desenhos e plantas otimizadas, desenhos e intra-logística otimizados, realização dos treinamentos e suporte.
  • 17.
    DT - WBSdo Contrato C.C. Fase / Pacote de Trabalho Unidade Quantidade Planejada Orçamento 1 Profissionais 1.000,00 1.1 Apresentação Certificados documento 1 500,00 1.2 Apresentar Portfolio de projetos realizados Documento 1 500,00 2 Otimização 1.200.000,00 2.1 Dimensionar Fluxo Planta 20 100.000,00 2.2 Otimizar Fluxo de processos Plantas 20 300.000,00 2.3 Otimizar Fluxo de Intralogística Planta 20 300.000,00 2.4 Implantar Piloto Area 1 100.000,00 2.5 Implantar Areas 5 400.000,00 3 Treinamentos 35.000,00 3.1 Imprimir Material de Treinamento Operação Apostilas 125 5.000,00 3.2 Imprimir Material Treinamento Engenharia Apostilas 20 5.000,00 3.3 Treinamento Engenharia horas 200 10.000,00 3.4 Treinamento Operação horas 800 15.000,00 4 Suporte Hyper-Care 50.000,00 4.1 Suporte total meses 12 50.000,00
  • 18.
    Equalização Deloi 6Sigmas BRDMike Optmization Especificação Técnica Quant Unid Valor Unit Valor Total Quant Unid Valor Unit Valor Total Quant Unid Valor Unit Valor Total Treinamento de Engenharia 200 horas 135,00 27.000,00 200 horas 120,00 24.000,00 200 horas 200,00 40.000,00 Treinamento de Operação 800 horas 55,00 44.000,00 800 horas 60,00 48.000,00 800 horas 100,00 80.000,00 Fluxo Otimizado de Processos 20 planta s 30.000,00 600.000,00 20 planta s 30.000,00 600.000,00 20 planta s 40.000,00 800.000,00 Fluxo Intralogístico otimizado 20 planta s 25.000,00 500.000,00 20 planta s 30.000,00 600.000,00 15 planta s 30.000,00 450.000,00 Suporte Hyper Care após implantação 12 meses 7.500,00 90.000,00 12 meses 4.000,00 48.000,00 12 meses 6.000,00 72.000,00 Material Didático Operações 125 apostil as 35,00 4.375,00 125 apostil as 50,00 6.250,00 125 apostil as 75,00 9.375,00 Material Didático Engenharia 20 Apostil as 120,00 2.400,00 20 apostil as 150,00 3.000,00 20 apostil as 150,00 3.000,00
  • 19.
    SP - Sistemade Pontuação Id Critério Classificatório Comercial Peso Deloi 6Sigmas BR DMike Optmization Nota Média Nota Média Nota Média 1084 Tempo de resposta a um atendimento 2 9.2 18.4 4.8 9.6 9.2 18.4 1085 Localização física da empresa 1 7 7 3.8 3.8 7.8 7.8 Id Critério Classificatório Técnico Peso Deloi 6Sigmas BR DMike Optmization Nota Média Nota Média Nota Média 1086 Histórico de 20 projetos no portfolio da empresa comprovado 3 9 27 7.8 23.4 9 27 1087 Histórico de Implantação de Lean SIx SIgma em pelo menos 2 grandes empresas 4 10 40 8.8 35.2 9.8 39.2 1088 Profissionais com experiência mínima de 5 anos em Lean Six Sigma 5 7 35 7.6 38 10 50 1089 Certificação PMP dos Profissionais comprovada 3 8 24 5.4 16.2 10 30
  • 20.
    BM - Boletimde Medição Item Descrição Unidade Orçamento da Fase Peso[%] Quant Planejada Quant Realizada Critério [%] Avanço Físico Planejado Avanço Físico Realizado [%] 1 Profissionais - 1.000,00 0.08 - - - - - - 1.1 Apresentação Certificados document o - - 1 1 50 500,00 500,00 100 1.2 Apresentar Portfolio de projetos realizados Documen to - - 1 1 50 500,00 500,00 100 2 Otimização - 1.200.000,00 93.31 - - - - - - 2.1 Dimensionar Fluxo Planta - - 20 20 8.33 100.000,00 100.000,00 100 2.2 Otimizar Fluxo de processos Plantas - - 20 12 25 300.000,00 180.000,00 60 2.3 Otimizar Fluxo de Intralogística Planta - - 20 8 25 300.000,00 120.000,00 40 2.4 Implantar Piloto Area - - 1 1 8.33 100.000,00 100.000,00 100 2.5 Implantar Areas - - 5 3 33.33 400.000,00 240.000,00 60 3 Treinamentos - 35.000,00 2.72 - - - - - - 3.1 Imprimir Material de Treinamento Operação Apostilas - - 125 125 14.29 5.000,00 5.000,00 100 3.2 Imprimir Material Treinamento Engenharia Apostilas - - 20 20 14.29 5.000,00 5.000,00 100 3.3 Treinamento Engenharia horas - - 200 100 28.57 10.000,00 5.000,00 50 3.4 Treinamento Operação horas - - 800 150 42.86 15.000,00 2.812,50 18.75 4 Suporte Hyper-Care - 50.000,00 3.89 - - - - - - 4.1 Suporte total meses - - 12 0 100 50.000,00 0,00 0 TOTAL - - - 128,600, 000 1.286.000,00 758.812,50 69.06
  • 21.
    MA - Mapade Aquisições RFP - 986 3.43.5 Processo e Produção > Montagem de linhasProcesso e Produção > Montagem Utilidades (GN, Vapor, AC)
  • 22.
    MA - Mapade Aquisições RFP - 989 2.1.2 Infraestrutura e Pessoal > Projeto Civil > Planta e Memoriais de Cálculo
  • 23.
    MA - Mapade Aquisições RFP - 990 4.1 Pessoal > Seleção
  • 24.
    MA - Mapade Aquisições RFP - 991 6.3.26.3.3 Produto > Lançamento > DistribuiçãoProduto > Lançamento > Divulgação e Festa
  • 25.
    MA - Mapade Aquisições RFP - 992 6.1.1 Produto > Definição > Avaliar Mercado
  • 26.
    MA - Mapade Aquisições RFP - 999 3.3 Processo e Produção > Compra de Máquinário
  • 27.