NUTRIGENÔMICA E NUTRIGENÉTICA
Prof. Dra. Adriana Dantas
Biotecnologia de Alimentos
UERGS, Caxias do Sul - RS
ALIMENTOS
• Manutenção do organismo
• Propriedades medicinais com origens
comuns em diversas culturas
• Medicina alopática moderna –
associação de drogas e controle
dietético
• Alimentos transgênicos
• Não há comprovação de qualquer
risco ao organismo.
• Riscos ao ecossistema (i.e., insetos e
a cadeia alimentar subsequente)
ALIMENTOS
SAUDÁVEIS E
ORGÂNICOS
• Aumento no
consumo a nível
mundial
• presentes em cerca
de 40% dos
supermercados norte
americanos
• - mercado
multimilionário
ALIMENTOS
FUNCIONAIS
Grupo de alimentos que
contêm nutrientes que
podem atuar de forma
profilática
NUTRACÊUTICOS:
• Qualquer alimento, nutriente ou
suplemento nutricional que tenha
efeitos medicinais, como na
proteção contra as doenças
crônico-degenerativas (DCD), como
as doenças coronarianas, câncer,
acidentes vasculares cerebrais e
osteoporose.
NUTRICIONAIS
MÉDICOS OU
ALIMENTOS
MEDICINAIS
• São alimentos
especialmente
manufaturados para
pessoas com
alterações clínicas, e
prescritos por um
médico (nutrólogo).
ALIMENTOS NA MEDICINA AYURVÉDICA
NUTRIÇÃO, GENÉTICA E
NEUROLOGIA
• “As células do corpo se associam em tecidos, órgãos e
sistemas, formando um universo complexo”.
• “Cada célula armazena um mínimo de energia para
sobreviver (de 4s a 5s) e vive com o que seu meio lhe
oferece por meio da nutrição, seja isso bom ou ruim”.
• “Cada célula reage ao seu meio, comandada por seu
DNA”.
• “O DNA de cada célula se comunica bio e
eletroquimicamente com o SNC, que retroalimenta a
ação nuclear”.
• “Em última análise, os alimentos que ingerimos
interferem no funcionamento do organismo a nível
celular, nuclear, molecular, genético e neurológico”.
• https://www.youtube.com/watch?time_continue=3&v=kZ
t3DNCcEtA
GENÉTICA
O padre austríaco Gregor J. Mendel apresenta
trabalho de experiências com ervilhas em 8 de março
de 1865, enunciando as leis da hereditariedade.
Desconhecido até 1900, é hoje considerado o Pai da
Genética, e um dos maiores cientistas da
modernidade.
1ª LEI DE MENDEL:
LEI DA
SEGREGAÇÃO DOS
FATORES
• 1º lei: “Cada característica é
determinada por dois fatores
que se separam na formação
dos gametas, onde ocorrem
em dose simples”, isto é,
para cada gameta masculino
ou feminino encaminha-se
apenas um fator. Mendel não
tinha idéia da constituição
desses fatores, nem onde se
localizavam.
GENÓTIPO
GENÓTIPO E
FENÓTIPO
SNP (SNIPS)
EPIGENÉTICA
Não confundir
nutrigenômica/nutrigenética
com epigenética
O que é epigenética?
O que tem haver com
nutrição?
EPIGENÉTICA
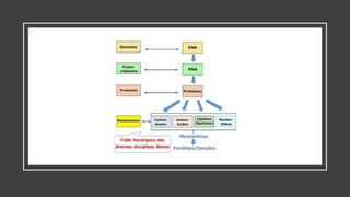
O
D O G M A
C E N T R A L
Transcrição
Tradução
Polipeptídio
GENÓTIPO X FENÓTIPO
FENÓTIPO
• Do grego pheno, evidente, brilhante, e
typos, característico.
• Designa as características apresentadas por
um indivíduo, sejam elas morfológicas,
fisiológicas ou comportamentais.
• Características microscópicas e de natureza
bioquímica, que necessitam de testes
especiais para a sua identificação, também
são fenotípicas.
• Das visíveis humanas, podemos citar a cor
dos cabelos, da pele, dos olhos de uma
pessoa, sua estatura etc.
• Das identificáveis somente através de testes
específicos, podemos citar o tipo sanguíneo
e a sequência de aminoácidos de uma
proteína.
CARACTERÍSTICAS
INDIVIDUAIS
CARACTERÍSTICAS
INDIVIDUAIS
PENETRÂNCIA
DO GENE
• Havendo o gen, ele sempre se
manifestará, e será expresso o fenótipo
correspondente
• Altamente penetrante
• Havendo o gen, alguns indivíduos
apresentarão o fenótipo correspondente,
e outros indivíduos não apresentarão (o
gen pode ou não se manifestar).
• Penetrância incompleta
EXPRESSIVIDADE
DO GENE
• Estando o gene presente, não há fenótipos
intermediários.
• Quando ele se manifesta, o fenótipo
apresenta características definidas em todos
os indivíduos.
• Há 100% de expressividade na manifestação
• Variação gênica descontínua
• Ocorrem fenótipos intermediários.
• Expressividade variável
PENETRAÇÃO ALTA, EXPRESSIVIDADE DE 100%
PENETRAÇÃO ALTA,
EXPRESSIVIDADE VARIÁVEL
• Diferentes graus de
braquidactilia pela expressão
variável do genótipo.
• Pergunta: pode-se levar uma
vida normal?
POLIMORFISMO
• Variação fenotípica que pode ser separada em
classes distintas e bem definidas.
• O controle genético se dá por um ou poucos loci,
sendo a característica pouco suscetível a fatores
ambientais
• tipo sanguíneo (A; B; AB; O);
• destro/canhoto;
• presença de determinadas estruturas anatômicas ou
não (vértebras, dentes, músculos);
• posicionamento dos órgãos internos
• Poligênico – não há distinção de classes claras.
i.e.; cor da pele, dos olhos, dos cabelos; estatura.
PROJETO GENOMA HUMANO
2001 - completa o mapeamento do genoma humano após 15
anos de trabalho, ao custo de USD 9bi.
Resultados publicados em 2003.
Abriam-se as portas para a compreensão das interações entre a
alimentação e os genes humanos.
Atualmente feito por clínicas particulares em até 48h (USD600).
FUNDAMENTOS DA
GENÔMICA
NUTRICIONAL
Compreende a Nutrigenômica e a
Nutrigenética
NUTRIGENÔMICA
A Nutrigenômica estuda a forma como as interações entre
componentes da alimentação e genoma afetam o padrão
de expressão gênica.
Apesar destas delimitações, o termo Nutrigenômica muitas
vezes é utilizado como sinônimo de Genômica Nutricional.
Estudo do efeito de componentes bioativos da dieta na
expressão de genes e consequências nas funções
bioquímicas/fisiológicas.
PRINCÍPIOS GERAIS
Os compostos bioativos dos alimentos interferem com o genoma humano,
direta ou indiretamente, alterando a expressão genética ou a estrutura do DNA
Em determinados indivíduos a dieta pode constituir um fator de risco
significativo para diversas patologias
Alguns genes regulados pela dieta, e as suas variantes genéticas, desempenham
um papel central na incidência, progressão e/ou gravidade de doenças crónicas
Kaput J et al. Physiol Genomics, 2004; 16(2): 166-77.
A INFLUÊNCIA
DA DIETA NOS
ESTADOS DE
SAÚDE E
DOENÇA
• • A influência da dieta nos estados de saúde e doença pode
depender do espólio genético do indivíduo
• • A intervenção dietética baseada no conhecimento das
necessidades nutricionais, do estado nutricional e do genótipo
pode ser aplicada para prevenir, mitigar ou curar doenças
crónicas (nutrição personalizada)
• Kaput J et al. Physiol Genomics, 2004; 16(2): 166-77.
OBJETIVOS:
• Otimizar a saúde e prevenir a doença através da personalização da dieta
• Contribuir para aprofundar o conhecimento da complexa relação entre as moléculas
nutricionais, os polimorfismos genéticos e o sistema biológico como um todo
Mutch D et al. FASEB J. 2005; 19(12): 1602-16.
OBJETIVOS FUNDAMENTAIS
• 1) Entender as interações funcionais entre os
componentes bioativos dos alimentos com o genoma a
nível molecular, celular e sistêmico,
• 2) Estabelecer o papel dos nutrientes na expressão
genética e, ainda mais importante, entender como a dieta
pode ser empregada na prevenção ou tratamento de
doenças.
• 3) Entender o efeito da variação genética (polimorfismos)
na interação entre doença e dieta, com foco na resposta
específica de cada indivíduo aos alimentos,
• 4) Alcançar o desenvolvimento de recomendações
dietéticas de acordo com o risco x benefício de nutrientes
e compostos específicos para indivíduos ou grupos
populacionais.
VANTAGENS
• • Aumento da eficácia das medidas preventivas e
das intervenções nutricionais
• • Aconselhamento alimentar adaptado aos
níveis ideais de ingestão dietética, utilização de
suplementos e de alimentos funcionais
• • Modifica o risco genético e a predisposição
para as doenças complexas através da
intervenção nutricional
• • Permite identificar indivíduos suscetíveis a
reações adversas provocadas pelo consumo de
determinados nutrientes
• Hulimann T et al. Genes Nutr. 2014; 9(1): 370.
SINALIZAÇÃO
CELULAR
COMPONENTES
DA VIA
TRANSDUÇÃO
DE SINAIS
C É L U L A S
R E S P O N D E M A
C O M B I N A Ç Õ E S
D E S I N A I S
E S P E C Í F I C O S
INTERAÇÃO DE MOLÉCULAS COM SEU
RECEPTOR NA SUPERFÍCIE CELULAR
FERRAMENTAS ÔMICAS NA NUTRIÇÃO E SAÚDE
Genômica, proteômica e metabolômica integradas na
Ciência da Nutrição e na promoção de saúde.
GENÔMICA
ANÁLISE PERFIL GENÉTICO
Exames preditórios da susceptibilidade ou
probabilidade de desenvolver-se uma doença
futura, como também ajudar a diagnosticar uma
doença.
Determinação simultânea de diversas variantes
genéticas – 0,1%
Em ambiente médico – uso frequente do histórico
familiar e dos padrões hereditários auxiliam a
determinar doenças que têm bases genéticas
PROTEÔMICA
• Estuda as variações e compara os perfis de
expressão proteica, relacionando-os com efeitos
causais – 1 gene  10 proteínas
METABOLÔMICA
• Estuda quantitativamente as respostas metabólicas do
organismo a um estímulo fisiopatológico ou modificação
genética, que se refletem em fenótipos distintos
• O diagnóstico das vias metabólicas será realizado utilizando
biomarcadores reconhecidos
METABOLÔMICA
NA NUTRIÇÃO
MAPEAMENTO
CLÍNICO DO
DNA
• Utilizado globalmente para
determinar se um recém
nascido sofre de
fenilcetonúria dano cerebral
caso não seja adotada uma
dieta especial. Mutação no
gene da PAH (fenilalanina
hidroxilase) envolve
formação de amiloides
tóxicos no cérebro (similar a
Alzheimer e Parkinson).
• Teste da PKU (teste do
pezinho) é parte da
confirmação do diagnóstico
da doença.
EXAME GENÔMICA-NUTRICIONAL
EXAMES
GENÔMICO-
NUTRICIONAIS
Os testes genéticos em nutrigenômica buscarão predizer
o risco futuro de uma pessoa sadia desenvolver alguma
doença, tornando-se testes prognósticos.
Um exame prognóstico não garante o desenvolver de
uma determinada condição doença, mas indica uma
predisposição
Determinada a susceptibilidade genotípica, poderão ser
sugeridas intervenções nutricionais individuais com
maior acurácia.
DIAGNÓSTICO
• Para enfermidades complexas (como é o caso da DCV), as variações
genéticas não precisam com certeza se a doença se desenvolverá, mas
indicam sim o alto risco de ela ocorrer.
• Quando a variação indicar a necessidade de profilaxia (proteção), o
objetivo nutricional será minimizar as influências nocivas e reduzir o
risco da doença pela modificação de fatores coadjuvantes, como o estilo
de vida.
GWAS (GENOME-
WIDE
ASSOCIATION
STUDY)
• Estudo de Associação
Genômica Completa Avalia
simultaneamente milhares de
polimorfismos de todos os
genes a fim de identificar
quais associações
potencialmente expressariam
um fenótipo de obesidade, ao
invés de considerar apenas um
único gene, como se pensava
no caso da leptina.
• Os polimorfismos mais
estudados atualmente são do
gene FTO (Corella, D., Ordovas,
J. M., 2015).
BIOINFORMÁTICA
• Estudo dos processos
informáticos nos sistemas
biológicos, aplicando
conhecimentos de ciência,
matemática e biologia
• Permite aplicar métodos
económicos e acessíveis
na integração dos dados
da genômica, proteômica
e da metabolómica
Whelan F et al. Front
Immunol. 2013; 4:416.
ANALOGIA
• Fármacos e genética vs Nutrição e genética
• Individualização do tratamento mediante variações
genômicas
• Surgem os termos “Nutrigenética”, “Nutrigenômica”, e
iniciam-se os estudos da “Genômica Nutricional”.
• Proposta: melhorar a saúde pela análise e
interpretação dos laços entre nossa alimentação e o
funcionamento do nosso organismo a nível molecular
(Simopoulos, 2004)
NUTRIGENÉTICA
Estudo do efeito da
variação genética
individual na resposta
a dieta e a nutrição.
NUTRIGENÉTICA
Objetivo: Identificar qual a melhor
dieta para um determinado
indivíduo de acordo com as suas
características genéticas
Nutrição Personalizada Fenech M.
Food Chem Toxicol, 2008;
46(4):1365-70.
NUTRIGENÉTICA
• Estuda o impacto do espólio genético do Indivíduo na resposta
do organismo a um padrão alimentar, alimento funcional ou
suplemento, na origem de diferentes fenótipos
• Pressuposto geral
• A concentração ideal de nutrientes necessária para a prevenção
da lesão do DNA depende da ocorrência de polimorfismos
genéticos que modificam a função de genes envolvidos direta ou
indiretamente na absorção e metabolismo dos nutrientes
necessários para a reparação e replicação do DNA
• Fenech M. Food Chem Toxicol, 2008; 46(4):1365-70.
SELEÇÃO DE GENES CANDIDATOS
(SUSCETIBILIDADE A FATORES
AMBIENTAIS) SNP (SINGLE
NUCLEOTIDE POLYMORPHISM)
• Genes que são ativados durante um
estado de doença e que demonstraram
previamente serem modificáveis com a
intervenção nutricional
• Genes com variações funcionais
importantes
• Genes que apresentam papeis
importantes na hierarquia das cascatas
biológicas
• Polimorfismos que são altamente
prevalentes na população
• Genes com biomarcardores associados
• Mutch D et al. FASEB J. 2005; 19(12):
1602-16.
INTERAÇÕES
Alimentos – milhares de compostos diferentes
Genes – aproximadamente 23.000, que se recombinam constantemente no organismo
Genômica Nutricional pode ser entendida como o estudo da interação dos alimentos e seus
nutrientes com nossos genes e suas combinações a nível molecular e celular, e a influências
que essas reações têm na saúde.
DOENÇAS
MONOGÊNICAS
DOENÇAS
MULTIFATORIAS OU
POLIGÊNICAS
DOENÇAS
MULTIFATORIAIS
MACRONUTRIENTES
MICRONUTRIENTES
NUTRIENTES
NÃO
ESSENCIAIS
DESORDENS
CRÔNICAS
LIGADAS A
NUTRIÇÃO
MULTIFATORIAIS E
MULTIGÊNICAS

Nutrigenômica e nutrigenética

  • 1.
    NUTRIGENÔMICA E NUTRIGENÉTICA Prof.Dra. Adriana Dantas Biotecnologia de Alimentos UERGS, Caxias do Sul - RS
  • 3.
    ALIMENTOS • Manutenção doorganismo • Propriedades medicinais com origens comuns em diversas culturas • Medicina alopática moderna – associação de drogas e controle dietético • Alimentos transgênicos • Não há comprovação de qualquer risco ao organismo. • Riscos ao ecossistema (i.e., insetos e a cadeia alimentar subsequente)
  • 4.
    ALIMENTOS SAUDÁVEIS E ORGÂNICOS • Aumentono consumo a nível mundial • presentes em cerca de 40% dos supermercados norte americanos • - mercado multimilionário
  • 5.
    ALIMENTOS FUNCIONAIS Grupo de alimentosque contêm nutrientes que podem atuar de forma profilática
  • 6.
    NUTRACÊUTICOS: • Qualquer alimento,nutriente ou suplemento nutricional que tenha efeitos medicinais, como na proteção contra as doenças crônico-degenerativas (DCD), como as doenças coronarianas, câncer, acidentes vasculares cerebrais e osteoporose.
  • 7.
    NUTRICIONAIS MÉDICOS OU ALIMENTOS MEDICINAIS • Sãoalimentos especialmente manufaturados para pessoas com alterações clínicas, e prescritos por um médico (nutrólogo).
  • 8.
  • 9.
    NUTRIÇÃO, GENÉTICA E NEUROLOGIA •“As células do corpo se associam em tecidos, órgãos e sistemas, formando um universo complexo”. • “Cada célula armazena um mínimo de energia para sobreviver (de 4s a 5s) e vive com o que seu meio lhe oferece por meio da nutrição, seja isso bom ou ruim”. • “Cada célula reage ao seu meio, comandada por seu DNA”. • “O DNA de cada célula se comunica bio e eletroquimicamente com o SNC, que retroalimenta a ação nuclear”. • “Em última análise, os alimentos que ingerimos interferem no funcionamento do organismo a nível celular, nuclear, molecular, genético e neurológico”. • https://www.youtube.com/watch?time_continue=3&v=kZ t3DNCcEtA
  • 10.
    GENÉTICA O padre austríacoGregor J. Mendel apresenta trabalho de experiências com ervilhas em 8 de março de 1865, enunciando as leis da hereditariedade. Desconhecido até 1900, é hoje considerado o Pai da Genética, e um dos maiores cientistas da modernidade.
  • 12.
    1ª LEI DEMENDEL: LEI DA SEGREGAÇÃO DOS FATORES • 1º lei: “Cada característica é determinada por dois fatores que se separam na formação dos gametas, onde ocorrem em dose simples”, isto é, para cada gameta masculino ou feminino encaminha-se apenas um fator. Mendel não tinha idéia da constituição desses fatores, nem onde se localizavam.
  • 13.
  • 14.
  • 15.
  • 17.
    EPIGENÉTICA Não confundir nutrigenômica/nutrigenética com epigenética Oque é epigenética? O que tem haver com nutrição?
  • 18.
  • 19.
    O D O GM A C E N T R A L Transcrição Tradução Polipeptídio
  • 22.
  • 23.
    FENÓTIPO • Do gregopheno, evidente, brilhante, e typos, característico. • Designa as características apresentadas por um indivíduo, sejam elas morfológicas, fisiológicas ou comportamentais. • Características microscópicas e de natureza bioquímica, que necessitam de testes especiais para a sua identificação, também são fenotípicas. • Das visíveis humanas, podemos citar a cor dos cabelos, da pele, dos olhos de uma pessoa, sua estatura etc. • Das identificáveis somente através de testes específicos, podemos citar o tipo sanguíneo e a sequência de aminoácidos de uma proteína.
  • 24.
  • 25.
  • 26.
    PENETRÂNCIA DO GENE • Havendoo gen, ele sempre se manifestará, e será expresso o fenótipo correspondente • Altamente penetrante • Havendo o gen, alguns indivíduos apresentarão o fenótipo correspondente, e outros indivíduos não apresentarão (o gen pode ou não se manifestar). • Penetrância incompleta
  • 27.
    EXPRESSIVIDADE DO GENE • Estandoo gene presente, não há fenótipos intermediários. • Quando ele se manifesta, o fenótipo apresenta características definidas em todos os indivíduos. • Há 100% de expressividade na manifestação • Variação gênica descontínua • Ocorrem fenótipos intermediários. • Expressividade variável
  • 28.
  • 29.
    PENETRAÇÃO ALTA, EXPRESSIVIDADE VARIÁVEL •Diferentes graus de braquidactilia pela expressão variável do genótipo. • Pergunta: pode-se levar uma vida normal?
  • 30.
    POLIMORFISMO • Variação fenotípicaque pode ser separada em classes distintas e bem definidas. • O controle genético se dá por um ou poucos loci, sendo a característica pouco suscetível a fatores ambientais • tipo sanguíneo (A; B; AB; O); • destro/canhoto; • presença de determinadas estruturas anatômicas ou não (vértebras, dentes, músculos); • posicionamento dos órgãos internos • Poligênico – não há distinção de classes claras. i.e.; cor da pele, dos olhos, dos cabelos; estatura.
  • 31.
    PROJETO GENOMA HUMANO 2001- completa o mapeamento do genoma humano após 15 anos de trabalho, ao custo de USD 9bi. Resultados publicados em 2003. Abriam-se as portas para a compreensão das interações entre a alimentação e os genes humanos. Atualmente feito por clínicas particulares em até 48h (USD600).
  • 33.
    FUNDAMENTOS DA GENÔMICA NUTRICIONAL Compreende aNutrigenômica e a Nutrigenética
  • 34.
    NUTRIGENÔMICA A Nutrigenômica estudaa forma como as interações entre componentes da alimentação e genoma afetam o padrão de expressão gênica. Apesar destas delimitações, o termo Nutrigenômica muitas vezes é utilizado como sinônimo de Genômica Nutricional. Estudo do efeito de componentes bioativos da dieta na expressão de genes e consequências nas funções bioquímicas/fisiológicas.
  • 36.
    PRINCÍPIOS GERAIS Os compostosbioativos dos alimentos interferem com o genoma humano, direta ou indiretamente, alterando a expressão genética ou a estrutura do DNA Em determinados indivíduos a dieta pode constituir um fator de risco significativo para diversas patologias Alguns genes regulados pela dieta, e as suas variantes genéticas, desempenham um papel central na incidência, progressão e/ou gravidade de doenças crónicas Kaput J et al. Physiol Genomics, 2004; 16(2): 166-77.
  • 37.
    A INFLUÊNCIA DA DIETANOS ESTADOS DE SAÚDE E DOENÇA • • A influência da dieta nos estados de saúde e doença pode depender do espólio genético do indivíduo • • A intervenção dietética baseada no conhecimento das necessidades nutricionais, do estado nutricional e do genótipo pode ser aplicada para prevenir, mitigar ou curar doenças crónicas (nutrição personalizada) • Kaput J et al. Physiol Genomics, 2004; 16(2): 166-77.
  • 38.
    OBJETIVOS: • Otimizar asaúde e prevenir a doença através da personalização da dieta • Contribuir para aprofundar o conhecimento da complexa relação entre as moléculas nutricionais, os polimorfismos genéticos e o sistema biológico como um todo Mutch D et al. FASEB J. 2005; 19(12): 1602-16.
  • 39.
    OBJETIVOS FUNDAMENTAIS • 1)Entender as interações funcionais entre os componentes bioativos dos alimentos com o genoma a nível molecular, celular e sistêmico, • 2) Estabelecer o papel dos nutrientes na expressão genética e, ainda mais importante, entender como a dieta pode ser empregada na prevenção ou tratamento de doenças. • 3) Entender o efeito da variação genética (polimorfismos) na interação entre doença e dieta, com foco na resposta específica de cada indivíduo aos alimentos, • 4) Alcançar o desenvolvimento de recomendações dietéticas de acordo com o risco x benefício de nutrientes e compostos específicos para indivíduos ou grupos populacionais.
  • 40.
    VANTAGENS • • Aumentoda eficácia das medidas preventivas e das intervenções nutricionais • • Aconselhamento alimentar adaptado aos níveis ideais de ingestão dietética, utilização de suplementos e de alimentos funcionais • • Modifica o risco genético e a predisposição para as doenças complexas através da intervenção nutricional • • Permite identificar indivíduos suscetíveis a reações adversas provocadas pelo consumo de determinados nutrientes • Hulimann T et al. Genes Nutr. 2014; 9(1): 370.
  • 42.
  • 43.
  • 44.
    C É LU L A S R E S P O N D E M A C O M B I N A Ç Õ E S D E S I N A I S E S P E C Í F I C O S
  • 45.
    INTERAÇÃO DE MOLÉCULASCOM SEU RECEPTOR NA SUPERFÍCIE CELULAR
  • 46.
    FERRAMENTAS ÔMICAS NANUTRIÇÃO E SAÚDE Genômica, proteômica e metabolômica integradas na Ciência da Nutrição e na promoção de saúde.
  • 48.
    GENÔMICA ANÁLISE PERFIL GENÉTICO Examespreditórios da susceptibilidade ou probabilidade de desenvolver-se uma doença futura, como também ajudar a diagnosticar uma doença. Determinação simultânea de diversas variantes genéticas – 0,1% Em ambiente médico – uso frequente do histórico familiar e dos padrões hereditários auxiliam a determinar doenças que têm bases genéticas
  • 49.
    PROTEÔMICA • Estuda asvariações e compara os perfis de expressão proteica, relacionando-os com efeitos causais – 1 gene  10 proteínas
  • 50.
    METABOLÔMICA • Estuda quantitativamenteas respostas metabólicas do organismo a um estímulo fisiopatológico ou modificação genética, que se refletem em fenótipos distintos • O diagnóstico das vias metabólicas será realizado utilizando biomarcadores reconhecidos
  • 51.
  • 52.
    MAPEAMENTO CLÍNICO DO DNA • Utilizadoglobalmente para determinar se um recém nascido sofre de fenilcetonúria dano cerebral caso não seja adotada uma dieta especial. Mutação no gene da PAH (fenilalanina hidroxilase) envolve formação de amiloides tóxicos no cérebro (similar a Alzheimer e Parkinson). • Teste da PKU (teste do pezinho) é parte da confirmação do diagnóstico da doença.
  • 53.
  • 54.
    EXAMES GENÔMICO- NUTRICIONAIS Os testes genéticosem nutrigenômica buscarão predizer o risco futuro de uma pessoa sadia desenvolver alguma doença, tornando-se testes prognósticos. Um exame prognóstico não garante o desenvolver de uma determinada condição doença, mas indica uma predisposição Determinada a susceptibilidade genotípica, poderão ser sugeridas intervenções nutricionais individuais com maior acurácia.
  • 55.
    DIAGNÓSTICO • Para enfermidadescomplexas (como é o caso da DCV), as variações genéticas não precisam com certeza se a doença se desenvolverá, mas indicam sim o alto risco de ela ocorrer. • Quando a variação indicar a necessidade de profilaxia (proteção), o objetivo nutricional será minimizar as influências nocivas e reduzir o risco da doença pela modificação de fatores coadjuvantes, como o estilo de vida.
  • 56.
    GWAS (GENOME- WIDE ASSOCIATION STUDY) • Estudode Associação Genômica Completa Avalia simultaneamente milhares de polimorfismos de todos os genes a fim de identificar quais associações potencialmente expressariam um fenótipo de obesidade, ao invés de considerar apenas um único gene, como se pensava no caso da leptina. • Os polimorfismos mais estudados atualmente são do gene FTO (Corella, D., Ordovas, J. M., 2015).
  • 57.
    BIOINFORMÁTICA • Estudo dosprocessos informáticos nos sistemas biológicos, aplicando conhecimentos de ciência, matemática e biologia • Permite aplicar métodos económicos e acessíveis na integração dos dados da genômica, proteômica e da metabolómica Whelan F et al. Front Immunol. 2013; 4:416.
  • 58.
    ANALOGIA • Fármacos egenética vs Nutrição e genética • Individualização do tratamento mediante variações genômicas • Surgem os termos “Nutrigenética”, “Nutrigenômica”, e iniciam-se os estudos da “Genômica Nutricional”. • Proposta: melhorar a saúde pela análise e interpretação dos laços entre nossa alimentação e o funcionamento do nosso organismo a nível molecular (Simopoulos, 2004)
  • 60.
    NUTRIGENÉTICA Estudo do efeitoda variação genética individual na resposta a dieta e a nutrição.
  • 61.
    NUTRIGENÉTICA Objetivo: Identificar quala melhor dieta para um determinado indivíduo de acordo com as suas características genéticas Nutrição Personalizada Fenech M. Food Chem Toxicol, 2008; 46(4):1365-70.
  • 62.
    NUTRIGENÉTICA • Estuda oimpacto do espólio genético do Indivíduo na resposta do organismo a um padrão alimentar, alimento funcional ou suplemento, na origem de diferentes fenótipos • Pressuposto geral • A concentração ideal de nutrientes necessária para a prevenção da lesão do DNA depende da ocorrência de polimorfismos genéticos que modificam a função de genes envolvidos direta ou indiretamente na absorção e metabolismo dos nutrientes necessários para a reparação e replicação do DNA • Fenech M. Food Chem Toxicol, 2008; 46(4):1365-70.
  • 63.
    SELEÇÃO DE GENESCANDIDATOS (SUSCETIBILIDADE A FATORES AMBIENTAIS) SNP (SINGLE NUCLEOTIDE POLYMORPHISM) • Genes que são ativados durante um estado de doença e que demonstraram previamente serem modificáveis com a intervenção nutricional • Genes com variações funcionais importantes • Genes que apresentam papeis importantes na hierarquia das cascatas biológicas • Polimorfismos que são altamente prevalentes na população • Genes com biomarcardores associados • Mutch D et al. FASEB J. 2005; 19(12): 1602-16.
  • 65.
    INTERAÇÕES Alimentos – milharesde compostos diferentes Genes – aproximadamente 23.000, que se recombinam constantemente no organismo Genômica Nutricional pode ser entendida como o estudo da interação dos alimentos e seus nutrientes com nossos genes e suas combinações a nível molecular e celular, e a influências que essas reações têm na saúde.
  • 67.
  • 68.
  • 69.
  • 70.
  • 71.
  • 72.
  • 73.