APRESENTAÇÃO

Gestão do Risco
Carlos Henriques

1
Agenda
Enquadramento
Cultura e Gestão da Mudança

Conceitos
Qualidade e Risco em Saúde
Instrumentos e Métodos para a Gestão do Risco
Ações para reduzir o Risco – exemplos
Enquadramento

Os nossos serviços de saúde são
‘Sistemas Seguros’?
Enquadramento

Exemplo: 2.0 mml/h
Enquadramento

7890
456C
123 .
Enquadramento

1
4
7
0

23
56
89
.
Enquadramento

7
4
1
0

8
5
2
.

9
6
3
C
Enquadramento

1234
5678
90 .
Enquadramento
Enquadramento
Enquadramento

11
Enquadramento

12
Enquadramento
Enquadramento
Enquadramento
Enquadramento
1 em 10
milhões
1 em 300
Enquadramento
O que é 1 em 300?

Em cada voo um passageiro morre ou sofre um
dano grave. Quer entrar a bordo?
Enquadramento

Estima-se que, nos Estados Unidos, entre 44 a 98
milhões de pessoas morrem anualmente nos
hospitais devido a erros, que podiam ser
prevenidos, associados à prestação de cuidados
de saúde. (1999, To Err is Human, IOM).
Enquadramento

Calcula-se que, na Europa, entre 8% a 12% dos
doentes internados sejam afectados por eventos
adversos associados à prestação de cuidados de
saúde. (2008, Improving Patient Safety in the EU).
Enquadramento
Em Portugal, existe uma taxa de incidência de
11,1% de eventos adversos.
53,2% dos eventos adversos são evitáveis, e
traduzem-se em 10,7 dias de prolongamento, em
média, dos episódios de internamento.
(“Eventos adversos em hospitais portugueses: estudo piloto de
incidência, impacto e evitabilidade”, Escola Nacional de Saúde Pública
2011).
Enquadramento
Cuidados de Saúde Primários
Entre 5 a 80 em 100.000 contactos
(Esmail e Sandars, 2002)1
Kuzel et al, 20042, doentes referem:
-

Problemas de relacionamento
(37%)

-

Problemas de acesso (29%)

(1) http://fampra.oxfordjournals.org/content/20/3/231.full
(2) http://www.annfammed.org/content/2/4/333.full.pdf
Agenda
Enquadramento
Cultura e Gestão da Mudança

Conceitos
Qualidade e Risco em Saúde
Instrumentos e Métodos para a Gestão do Risco
Ações para reduzir o Risco – exemplos
Cultura e Gestão da Mudança
Cultura de Segurança do Doente
O que é ‘Cultura’
O que é ‘Segurança do Doente’?
Cultura e Gestão da Mudança
O ponto de partida para a segurança do doente
enquanto disciplina foi a constatação que
associar a ocorrência de falhas à procura de
‘culpados’ não resolvia as causas dessa
ocorrência.
Cultura e Gestão da Mudança
Assumia-se que as pessoas ‘bem ensinadas’ e
‘conscienciosas’ não cometiam erros.
As falhas estavam associadas a ‘incompetência’
e uma punição era a forma ‘adequada’ de levar
as pessoas a serem mais cuidadosas.
Cultura e Gestão da Mudança
O efeito desta prática de punição dos
profissionais envolvidos em incidentes era o da
constituição de uma cultura de ocultação e de
silêncio.
mas
Sem notificação de eventos não se consegue
promover a sua prevenção.
Cultura e Gestão da Mudança
Um conjunto de factores ajudou a mudar o
paradigma:
1. Quando se reconhece que as falhas
associadas aos cuidados de saúde eram
muito mais frequentes do que se supunha;
2. Constatou-se que as causas activas
resultavam muitas vezes de causas latentes;
Cultura e Gestão da Mudança
3. Que era necessário agir sobre as causas
latentes para prevenir a repetição dos
eventos;
4. Que a punição das pessoas na ‘linha da
frente’ não prevenia a repetição dos eventos;
5. Que não era justo punir pessoas que estavam
na ‘linha da frente’ da prestação de cuidados
por causas latentes e sistemáticas.
Cultura e Gestão da Mudança
Cultura e Gestão da Mudança
Defesas e barreiras destinam-se a proteger
contra os perigos e a mitigar as consequências
de falhas.
Cultura e Gestão da Mudança
Podem assumir a forma de:
• Barreiras físicas (p.e. parapeitos, rampas O2).
• Barreiras naturais (p.e. distância nos LASA).
• Acções humanas (p.e. dupla verificação em
citoestáticos).
• Controlos administrativos (p.e. formação).
Cultura e Gestão da Mudança

Limitações do modelo:
1.Nem todos os eventos estão associados a
factores latentes distantes.
Cultura e Gestão da Mudança

Limitações do modelo:
2. As ligações causais entre os factores latentes
e as condições e incidentes são muitas vezes
ténues.
Cultura e Gestão da Mudança

Limitações do modelo:
3. As condições latentes podem sempre ser
identificadas com ou sem evento.
Cultura e Gestão da Mudança

Limitações do modelo:
4. Algumas condições latentes podem ser muito
difíceis de controlar.
Cultura e Gestão da Mudança

Limitações do modelo:
5. A má aplicação do modelo pode fazer voltar
a cultura da culpa.
Cultura e Gestão da Mudança

Causas das Pessoas?
Causas do Sistema?
Causas das Pessoas e do Sistema com
diferentes pesos, consoante os casos em
concreto.
Cultura e Gestão da Mudança
A Gestão do Risco é mais eficiente quando assente
em Cultura de Segurança do Doente que permita
agir antes que os incidentes se verifiquem.
Não tem que haver uma notificação com dano
para se poder agir.
Cultura e Gestão da Mudança
Cultura de Segurança do doente:
“Uma consciência constante e ativa do potencial do
que pode correr mal. Tanto as pessoas como as
próprias organizações reconhecem as falhas,
aprendem com elas e desenvolvem ações para
corrigir as condições que as determinaram”.

(A resiliência é função da cultura)
Cultura e Gestão da Mudança
Evento
com dano
Incidente
sem dano
Quase Evento
Circunstância comunicável
Cultura e Gestão da Mudança
Grupos de trabalho.
1. Quais as principais características de uma
instituição com ‘boa’ cultura de segurança
para o doente (pelo menos 3)?
2. A sua instituição tem alguma destas
características?
3. Quais as características que faltam à sua
instituição para melhorar a cultura?
Cultura e Gestão da Mudança
Discussão:
1. Como desenvolver/implementar as
características que faltam?
Cultura e Gestão da Mudança
Conceito de mudança:
Alteração da estrutura e da forma de
funcionamento de uma organização, com o
propósito de a tornar mais competitiva e
ajustada às realidades do mercado.
Cultura e Gestão da Mudança
Questões prévias
> 90% dos processos de mudança organizacional
falham (Stream analysis; Jerry Porras).
> A maioria das mudanças planeadas não
consideram a cultura organizacional.
> Qual a maturidade da organização em relação
à segurança do doente e em relação aos
processos de mudança?
Cultura e Gestão da Mudança
De acordo com António Vaz Carneiro (2010),
citando R. Almaberti, há cinco barreiras na
actividade clínica para a construção de um
sistema seguro:
Cultura e Gestão da Mudança
1. Aceitar que há limites à performance do
sistema;
2. Diminuição da autonomia dos profissionais;
3. Mudar da visão de ‘artesão’ para a visão de
‘ator equivalente’;
Cultura e Gestão da Mudança
4. Necessidade de arbitragem a nível do sistema
para a optimização de estratégias de
segurança;
5. Necessidade de simplificação de regras e
procedimentos profissionais.
Cultura e Gestão da Mudança
Maria João Lage (2010) defende que o primeiro
passo para a criação de um sistema seguro é
tornar os incidentes de segurança visíveis. Para
tal, defende a autora, há que:
1. Criar sistemas de notificação;
2. Realizar auditorias;
3. Proceder à revisão de processos;
4. Monitorizar indicadores clínicos.
Cultura e Gestão da Mudança
Como fazer a gestão da mudança:
1. Garantir o apoio da liderança de topo, se
possível arranjar um elemento de ligação que
será um patrocinador do projeto.
2. Garantir os recursos necessários –
importância de ter o topo envolvida.
Cultura e Gestão da Mudança
3. Arrancar com o plano de comunicação:
demonstrar a necessidade de mudar, o que
se espera com a mudança, o que as pessoas
podem ganhar com essa mudança – imagem
da catedral de Londres. As principais etapas e
as respectivas datas.
Cultura e Gestão da Mudança
4. Arrancar com o plano de formação, se existir,
o mais cedo possível. Mas não tão cedo que
sirva para ‘perder o balanço’ da mudança.
5. Contar com dificuldades: os poderes
informais, a resistência normal à mudança –
os lugares de conforto.
Cultura e Gestão da Mudança
6. Fazer passar a mensagem de sucesso pelas
metas alcançadas. Criar os ganhos-rápidos e
divulga-los por todos.
7. Ponderar ligar o plano de mudança ao
SIADAP…
Cultura e Gestão da Mudança
Áreas em que a mudança pode ter maior
impacto na segurança do doente:
•
•
•
•

Prevenção e controlo da infecção;
Higiene das mãos;
Cirurgia segura salva vidas;
Prevenção e tratamento de úlceras de
pressão;
Cultura e Gestão da Mudança
• Uso seguro do medicamento;
• Prevenção da resistência aos antimicrobianos;
• Práticas seguras relacionadas com a melhoria
da comunicação;
• Prevenção de quedas;
• Notificação e análise de Incidentes e eventos
adversos.
Cultura e Gestão da Mudança
Nas diferentes unidades pode ser feita uma
análise com os seguintes passos:
• Diagnóstico dos principais riscos:
Brainstorming, Reclamações, Registos de
eventos e incidentes, processos judiciais…
• Definição de prioridades: FMEA, RCA…
• Preparação do plano de implementação.
• Acompanhar o plano de implementação.
Cultura e Gestão da Mudança

Conclusões
Agenda
Enquadramento
Cultura e Gestão da Mudança

Conceitos
Qualidade e Risco em Saúde
Instrumentos e Métodos para a Gestão do Risco
Ações para reduzir o Risco – exemplos
Conceitos

Primeiro comunicar com
uma linguagem comum.
Conceitos
Doente ou Utente ou Cliente?
Em Segurança do doente: DOENTE.
Conceitos
ISO

1. Perigo
2. Risco

3. Vulnerabilidade

4. Evento

CISD

3. Circunstância

5. Frequência e verosimilhança

-

6. Consequência

6. Consequência para o doente

7. Dano

8. Nível de Risco

-

9. Tratamento do Risco
10. Risco Residual

* Implícito em 11.

11. Controlo

11. Ações empreendidas pra reduzir o Risco
12. Resiliência
Conceitos
1. Perigo
ISO
Fonte potencial de dano.

CISD
Uma circunstância,
agente ou ação com
potencial para causar
dano.

61
Conceitos
2. Risco
ISO
Efeito da incerteza na
consecução dos
objectivos.

CISD
A probabilidade de
ocorrência de um
incidente.

62
Conceitos
3. Vulnerabilidade - Circunstância
ISO - Vulnerabilidade
As propriedades
intrínsecas de algo que
resulta em
susceptibilidade a uma
fonte de risco que podem
levar a um evento com
uma consequência.

CISD - Circunstância
Uma situação ou fator
que pode influenciar um
evento, agente ou
pessoa.

63
Conceitos
4. Evento
ISO

CISD

Ocorrência ou alteração
de um conjunto particular
de circunstâncias.

Ocorrência que aconteceu
a ou que afeta um
doente.

64
Conceitos
5. Frequência e Verosimilhança
ISO

CISD

A frequência é o número
de eventos ou resultados
por unidade de tempo.
A verosimilhança é a
possibilidade de algo
acontecer (pode ou não
acontecer).

-

65
Conceitos
6. Consequência
ISO
Resultado de um evento
que afeta objetivos.

CISD (para o doente)
O impacto sobre um
doente que é total ou
parcialmente atribuível a
um incidente.

66
Conceitos
7. Dano
ISO

CISD

-

Prejuízo na estrutura ou
funções do corpo e/ou
qualquer efeito
pernicioso daí resultante.
Inclui doença, lesão,
sofrimento, incapacidade
ou morte.

67
Conceitos
8. Nível de Risco
ISO

CISD

Magnitude de um risco
ou combinação de riscos,
expressa em termos da
combinação de
consequências e
respetivas
verosimilhanças.

-

68
Conceitos
9. Tratamento do Risco
ISO

CISD

Processo para modificar o
risco.

-

69
Conceitos
10. Controlo e Ações empreendidas para reduzir o
risco
ISO - Controlo

Medida que modifica o
risco.

CISD - Ações empreendidas para
reduzir o risco

Ações para reduzir, gerir
ou controlar qualquer
dano futuro, ou
probabilidade de dano,
associado a um incidente.

70
Conceitos
11. Risco Residual
ISO

CISD

Risco que subsiste após o
tratamento do risco.

* As ações
implementadas têm em
vista a redução (e não a
eliminação) do risco.
Pressupõe que existe um
risco residual.

71
Conceitos
12. Resiliência
ISO

CISD

A capacidade adaptativa
de uma organização num
ambiente em mudança e
complexo.

O grau com que um
sistema continuamente
impede, deteta, atenua o
dano ou reduz os perigos
ou incidentes.

72
Conceitos

Normas ISO sobre Risco e Gestão do Risco
e
Estrutura conceptual da CISD
O ‘Tipo de Incidente’ e
‘Consequências para o Doente’
classificam a informação em
categorias com significado
clínico, reconhecíveis para
identificação e recuperação (da
informação);
‘Fatores Contribuintes/Perigos’,
‘Caraterísticas do Doente’, ‘Caraterísticas
do Incidente’ e ‘Consequências para a
Organização’ categorizam a informação
descritiva;
‘Deteção’, ‘Fatores Atenuantes do
Dano’, ‘Ações de Melhoria’ e ‘Ações
para Reduzir o Risco’ categorizam a
informação relacionada com a
resiliência do sistema, relevante para
a gestão e a avaliação pró-ativa e
reativa do risco.
Estabelecer o
contexto

Auditar riscos
Identificar os
riscos

Comunicação e
consultoria

Análise dos riscos

Avaliação dos
riscos

Tratamento dos
riscos

Monitorização e
revisão
Conceitos

Conclusões
Agenda
Enquadramento
Cultura e Gestão da Mudança

Conceitos
Qualidade e Risco em Saúde
Instrumentos e Métodos para a Gestão do Risco
Ações para reduzir o Risco – exemplos
Qualidade e Gestão do Risco

O que é
Qualidade?
Qualidade e Gestão do Risco
A Qualidade existe descrita desde que há registos.
Torna-se uma preocupação quando há termos de
comparação, se posso escolher escolho o melhor –
o que tem mais qualidade.
Com a divisão de tarefas, na industrialização, começa a
surgir a função de inspector de produto – separar
os produtos defeituosos.
Qualidade e Gestão do Risco
• Juran:

Qualidade é fazer bem o que é certo, à primeira
vez.
Qualidade e Gestão do Risco
• NP EN ISO 8402 (1997):

“Conjunto de características de uma entidade
que lhe conferem aptidão para satisfazer
necessidades explícitas ou implícitas”.
Qualidade e Gestão do Risco
• IOM/OMS:

É o grau com que os cuidados prestados a um
individuo ou comunidade aumentam a
probabilidade de obter os resultados esperados
na saúde e são consistentes com o
conhecimento actual.
Qualidade e Gestão do Risco
• Problemas de qualidade na saúde:

O IOM considera que há três categorias de
problemas de qualidade na prestação de
cuidados de saúde: o sobreuso, o uso errado e o
não uso de cuidados de saúde.
Qualidade e Gestão do Risco
• Problemas de qualidade na saúde:

O sobreuso corresponde à prestação de
cuidados de saúde sem a evidência que
beneficiem o doente.
Qualidade e Gestão do Risco
• Problemas de qualidade na saúde:

No uso errado escolheu-se desenvolver o
procedimento de saúde adequado, mas ocorreu
uma falha durante o desenvolvimento desse
procedimento.
Qualidade e Gestão do Risco
• Problemas de qualidade na saúde:

A subutilização corresponde à situação em que
não se prestou o cuidado de saúde possível
quando o mesmo estava disponível.
Qualidade e Gestão do Risco

Como são
Cuidados de Saúde ‘com qualidade’?
Qualidade e Gestão do Risco
• Seguros: no sentido de evitar lesões ao
doente em resultado dos cuidados prestados;
• Eficazes: através da prestação de cuidados de
saúde assentes em bases científicas para
aqueles que podem beneficiar deles, e não os
aplicando aqueles em que se espera não
haver benefício;
Qualidade e Gestão do Risco
• Centrados no doente: através da prestação de cuidados de
saúde respeitando a individualidade do doente, as suas
preferências, necessidades e valores, e assegurando que são
os valores dos doentes a orientar todas as decisões clínicas;
• Atempados: através da redução das esperas e atrasos que
podem ser danosos tanto para os que recebem como os que
prestam os cuidados;
Qualidade e Gestão do Risco
• Eficientes: evitando o desperdício especialmente de
equipamento, bens, ideias e energia;
• Com Equidade: através da prestação de cuidados
que não variem em qualidade em função das
características do doente, tais como o sexo, grupo
étnico, localização geográfica, ou situação socioeconómica.
Qualidade e Gestão do Risco

•
•
•

•
•

Modelos de Qualidade na Saúde:
Joint Commission International;
Health Quality Service;
International Organization for
Standardization;
European Foundation for Quality
Management;
Modelo ACSA/DGS.
Qualidade e Gestão do Risco

http://acredita.dgs.
pt/?cpp=1
Qualidade e Gestão do Risco
Blocos

Critérios
1. Utilizadores, direitos, satisfação e envolvimento.

I O Cidadão no
centro do sistema.

II Organização da
actividade centrada
no doente.

III Profissionais.

IV Estrutura.
V Resultados.

2. Acessibilidade e continuidade de prestação de
cuidados.
3. Documentação clínica.
4. Gestão de processos assistenciais.
5. Actividades de promoção e programas de saúde.
6. Direcção.
7. Profissionais, desenvolvimento profissional e
formação.
8. Estrutura. Equipamentos e fornecedores.
9. Sistemas de informação e Tecnologias de
Informação.
10. Sistemas de Qualidade.
11. Resultados chave da organização.
Qualidade e Gestão do Risco

Obrigatório

Não
Obrigatório
Óptimo
Excelência
Qualidade e Gestão do Risco
Qualidade e Gestão do Risco
Qualidade e Gestão do Risco
Qualidade e Gestão do Risco
Qualidade e Gestão do Risco
Qualidade e Gestão do Risco
Qualidade e Gestão do Risco
Qualidade e Gestão do Risco

Qualidade e Segurança do Doente.
Uso errado Vs. Incidentes e Eventos Adversos
(IOM).
Qualidade e Gestão do Risco

“Não existe qualidade nos serviços de saúde
sem que exista segurança”, José Fragata,
(Segurança dos Doentes, 2011)
Qualidade e Gestão do Risco

“A Segurança é uma das principais dimensões da
qualidade e a Gestão do Risco, um instrumento
para a sua garantia”.
PNS 2011-2016; n.º 3.3.1.3; pg. 48.
Agenda
Enquadramento
Cultura e Gestão da Mudança

Conceitos
Qualidade e Risco em Saúde
Instrumentos e Métodos para a Gestão do Risco
Ações para reduzir o Risco – exemplos
Instrumentos e métodos

Sabemos o que é risco, e agora?

como Gerir o Risco?
Instrumentos e métodos
Processo de Gestão do Risco
Instrumentos e métodos
O que é
Gestão do Risco?
Instrumentos e métodos
ISO – 31000:2009 e Guia ISO 73:2009
• A gestão do risco é o conjunto de actividades
coordenadas com vista a orientar e controlar
a organização em relação ao risco.
Instrumentos e métodos
A gestão do risco na saúde está orientada para a
melhoria da qualidade e da segurança nos
serviços de saúde através da identificação das
oportunidades e circunstâncias que
representam riscos de dano para os doentes e
agindo para a prevenção e controlo desses
riscos.
Instrumentos e métodos
NPSA
Auditar riscos:
É o responder a quatro questões:
• O que pode correr mal?
• Com que gravidade;
• Com que frequência;
• É necessário tomar alguma ação?
Instrumentos e métodos
Com que
gravidade?

É necessário
tomar
alguma
ação?

O que pode
correr mal?

Com que
frequência?
Instrumentos e métodos
NPSA - Cinco passos:
Instrumentos e métodos
OMS - Quatro passos:
1- Identificação dos perigos.
2- Avaliar a frequência e a gravidade de cada um
– quantificação dos riscos.
3- Reduzir ou eliminar o risco.
4- Custear o risco.
Instrumentos e métodos
ISO – Processo de gestão do risco
(ISO 31000/31010)
Estabelecer o
contexto

Auditar riscos
Identificar os
riscos

Comunicação e
consultoria

Análise dos riscos

Avaliação dos
riscos

Tratamento dos
riscos

Monitorização e
revisão
Instrumentos e métodos
ISO 31000/31010
ESTABELECER O CONTEXTO
Estabelecer o
contexto

Auditar riscos
Identificar os
riscos

Comunicação e
consultoria

Análise dos riscos

Avaliação dos
riscos

Tratamento dos
riscos

Monitorização e
revisão
Instrumentos e métodos
ISO 31000/31010
Estabelecer o contexto: quais os parâmetros
internos e externos que condicionam a
atividade do serviço/instituição.
Também, as responsabilidades na gestão do
risco no serviço, quais as metodologias a utilizar,
quais os critérios de avaliação do risco, como é
avaliado o processo de gestão do risco…
Instrumentos e métodos
ISO 31000/31010
Externo: Qual o ambiente em que opera o
serviço, quais os envolvidos na atividade, quais
as tendências da atividade.
Como funciona o financiamento? Como funciona
o recrutamento, quais os órgãos de fiscalização
da atividade…Há estabilidade?
Instrumentos e métodos
ISO 31000/31010
Interno: quais os objetivos do serviço, como
circula a informação, quais os principais
processos ou atividades do serviço, quem lá
trabalha. Definir os critérios de avaliação do
risco – o que vamos considerar aceitável.
Instrumentos e métodos
ISO 31000/31010
Os critérios de risco:
Quais as escalas de avaliação da probabilidade,
Quais as escalas de avaliação da severidade,
Quando se considera que um risco é aceitável,
ou não.
Instrumentos e métodos

Probabilidade
P4
Inaceitável
P3
P2

Limite de confiança
Aceitável

P1
G1

Limite de precaução
G2
G3

G4

Gravidade
Instrumentos e métodos
Grau de dano
Nenhum: A consequência no doente é
assintomática ou sem sintomas detectados e
não necessita tratamento.
Instrumentos e métodos
Grau de dano
Ligeiro: A consequência no doente é
sintomática, com sintomas ligeiros, perda de
funções ou danos mínimos ou intermédios de
curta duração, sem intervenção ou com uma
intervenção mínima requerida (por exemplo:
observação extra, inquérito, análise ou pequeno
tratamento).
Instrumentos e métodos
Grau de dano
Moderado: A consequência no doente é
sintomática, requerendo intervenção (por
exemplo: procedimento suplementar,
terapêutica adicional) um aumento na estadia,
ou causou danos permanentes ou a longo prazo,
ou perda de funções.
Instrumentos e métodos
Grau de dano
Grave: A consequência no doente é sintomática,
requerendo intervenção para salvar a vida ou
grande intervenção médico/cirúrgica, encurta a
esperança de vida ou causa grandes danos
permanentes ou a longo prazo, ou perda de
funções.
Instrumentos e métodos
Grau de dano
Catastrófico/Morte: No balanço das
probabilidades, a morte foi causada ou
antecipada a curto prazo, pelo incidente.
Instrumentos e métodos
Probabilidade
Raro: Possível mas extremamente improvável de
ocorrer, durante um determinado período de
tempo ou durante a execução de uma tarefa.
Instrumentos e métodos
Probabilidade
Improvável: Não esperado ocorrer, durante um
determinado período de tempo ou durante a
execução de uma tarefa.
Instrumentos e métodos
Probabilidade
Possível: Esperado ocorrer até uma vez ou num
curto período de tempo associado a uma
situação extraordinária, durante um
determinado período de tempo ou durante a
execução de uma tarefa.
Instrumentos e métodos
Probabilidade
Provável: Esperado ocorrer mais do que uma
vez ou em curtos períodos de tempo, que se
repetem durante um determinado período de
tempo ou durante a execução de uma tarefa.
Instrumentos e métodos
Probabilidade
Quase Certo: Esperado ocorrer várias vezes ou
em longos períodos de tempo, durante um
determinado período de tempo ou durante a
execução de uma tarefa
Instrumentos e métodos
Desafio– definir o contexto:
Qual a razão de ser do vosso serviço? (ele existe
para fazer o quê?) – A missão.
Listar quais os envolvidos (skateholders)
internos e externos dos vossos serviços.
O que ‘querem’ esses stakeholders?
Instrumentos e métodos
ISO 31000/31010
AUDITAR RISCOS
Estabelecer o
contexto

Auditar riscos
Identificar os
riscos

Comunicação e
consultoria

Análise dos riscos

Avaliação dos
riscos

Tratamento dos
riscos

Monitorização e
revisão
Instrumentos e métodos
ISO 31000/31010

Auditar riscos:
É o processo de identificação dos riscos,
analisar riscos e avaliar os riscos.
Instrumentos e métodos
ISO 31000/31010
Auditar riscos:
Pretende compreender os riscos, as suas causas,
as suas consequências e as suas probabilidades.
Fornece a base para a tomada de decisões em
relação às ações a tomar.
O output da auditoria de riscos é o input da
tomada de decisão.
Instrumentos e métodos
ISO 31000/31010
IDENTIFICAR OS RISCOS
Estabelecer o
contexto

Auditar riscos
Identificar os
riscos

Comunicação e
consultoria

Análise dos riscos

Avaliação dos
riscos

Tratamento dos
riscos

Monitorização e
revisão
Instrumentos e métodos
ISO 31000/31010
Identificar os riscos, responde a:
Quais os processos, as circunstâncias ou as
situações que podem ter impacto nos
resultados?
O que é que pode acontecer que altere a nossa
capacidade de atingir os objetivos?
Fase do ‘e se…?’.
Instrumentos e métodos
Fontes para a identificação dos riscos:
1- Notificações I/EA;
2- Reclamações;
3- Eventos Sentinela;
4- Indicadores de segurança do doente;
5- Litigância;
6- Acreditação/Auditorias/Certificação;
7- Auditorias clínicas; …
Instrumentos e métodos
Fontes para a identificação dos riscos:
8- Brainstroming;
9- Listas de verificação com base em
recomendações;
10 – Grupos focais;
11 – Método de Delphi;
…
Instrumentos e métodos
Registo de Riscos
N.º
5/13

O risco (o quê e
como)
Troca de
ampolas por
terem aparência
semelhante –
mesmo
fornecedor.

Consequências potências
de um evento
(probabilidade e dano
potencial)

Controlo
existente

O controlo é
adequado
(eficaz e
eficiente?)

Risco
Residual (O
quê e como)

Possíveis opções
de tratamento
Instrumentos e métodos
Desafio: Listar exemplos do que pode correr mal
nos vossos serviços (pelo menos 3).
Preencher o registo de riscos para esses
exemplos.
Por exemplo: quedas, queimaduras, Úlceras de
pressão, infeções…
Instrumentos e métodos
ISO 31000/31010
ANÁLISE DOS RISCOS
Estabelecer o
contexto

Auditar riscos
Identificar os
riscos

Comunicação e
consultoria

Análise dos riscos

Avaliação dos
riscos

Tratamento dos
riscos

Monitorização e
revisão
Instrumentos e métodos
ISO 31000/31010
Análise dos riscos:
1 – Identificar os Controlos;
2 – Análise de consequências;
3 – Estimativa de probabilidades;
4 – Análise preliminar;
5 – Limitações e vulnerabilidades da análise.
Instrumentos e métodos
ISO 31000/31010
Análise dos riscos, Consiste em:
1- Análise dos controlos, barreiras ou defesas
existentes.
Existem? Funcionam como esperado? São
eficazes? Qual a evidência?
Instrumentos e métodos
Exemplos de controlos:
Normas e procedimentos (ex: DGS, Ordens
Profissionais);
Forçar funções (ex: Rampas de O2);
Dupla verificação;
Segregação de funções (e não segregação de
funções –> ‘quem prepara administra’);
Instrumentos e métodos

Desafio:
Listar no registo de riscos os controlos existentes
para prevenir os efeitos dos riscos identificados?
Instrumentos e métodos
Registo de Riscos
N.º
5/13

O risco (o quê e
como)
Troca de
ampolas por
terem aparência
semelhante –
mesmo
fornecedor.

Consequências potências
de um evento
(probabilidade e dano
potencial)

Controlo
existente
Indicação na
gaveta de
sinal de
perigo.

O controlo é
adequado
(eficaz e
eficiente?)

Risco
Residual (O
quê e como)

Possíveis opções
de tratamento
Instrumentos e métodos
ISO 31000/31010
Análise dos riscos, Consiste em:
2- Análise das consequências: determina que
impacto teria o evento, circunstância ou
situação de risco nos objectivos, quais os
envolvidos afetados e em que medida.
(Daí a importância de definir os envolvidos)
Instrumentos e métodos

Desafio:
No registo de riscos identificar a severidade
potencial dos riscos listados.
Instrumentos e métodos
Registo de Riscos
N.º
5/13

O risco (o quê e
como)
Troca de
ampolas por
terem aparência
semelhante –
mesmo
fornecedor.

Consequências potências
de um evento
(probabilidade e dano
potencial)
Grave .

Controlo
existente
Indicação na
gaveta de
sinal de
perigo.

O controlo é
adequado
(eficaz e
eficiente?)

Risco
Residual (O
quê e como)

Possíveis opções
de tratamento
Instrumentos e métodos
ISO 31000/31010
Análise dos riscos, Consiste em:
3- Estimativa das probabilidades: Com recurso a
dados históricos, previsões ou peritos.
Os profissionais dos serviços são uma boa fonte.
São os peritos do seu contexto.
Instrumentos e métodos

Desafio:
Colocar no registo de riscos a probabilidade para
os riscos listados?
Instrumentos e métodos
Registo de Riscos
N.º
5/13

O risco (o quê e
como)
Troca de
ampolas por
terem aparência
semelhante –
mesmo
fornecedor.

Consequências potências
de um evento
(probabilidade e dano
potencial)
Elevada – são Grave .
medicamentos
muito utilizados.

Controlo
existente
Indicação na
gaveta de
sinal de
perigo.

O controlo é
adequado
(eficaz e
eficiente?)

Risco
Residual (O
quê e como)

Possíveis opções
de tratamento
Instrumentos e métodos
ISO 31000/31010
Análise dos riscos, Consiste em:
4- Análise preliminar: decidir que riscos manter
e que riscos eliminar de análises aprofundadas.
Decidir tratar riscos mais significativos, descartar
riscos insignificantes, aprofundar análise de
outros riscos.
Instrumentos e métodos

Desafio:
No registo de riscos identificar quais os que não
merecem uma análise mais aprofundada?
Instrumentos e métodos
ISO 31000/31010
Análise dos riscos, Consiste em:
5- Incertezas e vulnerabilidades: quais as
incertezas em relação aos elementos que foram
utilizados para a identificação e análise dos
riscos. Uma descrição das vulnerabilidades e
limitações do estudo. (Poucos dados, área nova,
não há consenso entre os peritos…)
Instrumentos e métodos

Desafio:
No nosso registo, quais as limitações para o
levantamento que acabámos de fazer?
Instrumentos e métodos
ISO 31000/31010
AVALIAÇÃO DOS RISCOS
Estabelecer o
contexto

Auditar riscos
Identificar os
riscos

Comunicação e
consultoria

Análise dos riscos

Avaliação dos
riscos

Tratamento dos
riscos

Monitorização e
revisão
Instrumentos e métodos
ISO 31000/31010
Avaliação dos riscos, compara o nível de risco
determinado até agora com o nível estabelecido
nos critérios de risco como aceitável ou não
aceitável.
Instrumentos e métodos
ISO 31000/31010
Avaliação dos riscos,
Decidir que riscos merecem intervenção;
Priorizar as intervenções;
Manter a atividade ou abandonar?
Instrumentos e métodos
ISO 31000/31010
Tratamento dos riscos
Estabelecer o
contexto

Auditar riscos
Identificar os
riscos

Comunicação e
consultoria

Análise dos riscos

Avaliação dos
riscos

Tratamento dos
riscos

Monitorização e
revisão
Instrumentos e métodos
ISO 31000/31010
Tratamento dos riscos,
Identificar a melhor forma de tratar o risco:
• Remover a fonte de risco?
• Assumir o risco para explorar uma
oportunidade?
• Alterar (agir sobre) a probabilidade?
• Alterar (agir sobre) as consequências?
Instrumentos e métodos
ISO 31000/31010
Tratamento dos riscos,
Identificar a melhor forma de tratar o risco:
• Intervir nas barreiras e controlos?
• Alterar os procedimentos?
• Abandonar a atividade?
Instrumentos e métodos
ISO 31000/31010
Tratamento dos riscos,
Identificar a melhor forma de tratar o risco:
• Partilhando o risco?
• Assumir o risco?
• O risco residual é aceitável depois de tratado?
Instrumentos e métodos
Probabilidade
P4

PREVENÇÃO
Inaceitável

Modificar o sistema ou a atividade
para reduzir a probabilidade de
ocorrência de um incidente

G2

G3

P3
P2
Aceitável
P1
G1

G4

Gravidade
Instrumentos e métodos
Probabilidade
P4

PROTEÇÃO
Inaceitável

Modificar o sistema ou a atividade
para reduzir a gravidade da consequência
da ocorrência de um incidente

G2

G3

P3
P2
Aceitável
P1
G1

G4

Gravidade
Instrumentos e métodos
Probabilidade
P4

SEGURO
Inaceitável

Aumentar o nível do risco aceitável
partilhando-o.

G2

G3

P3
P2
Aceitável
P1
G1

G4

Gravidade
Instrumentos e métodos
ISO 31000/31010
Tratamento dos riscos,
Os planos de melhoria são planos de gestão da
mudança.
Quais são os riscos associados ao plano de
melhoria?
Instrumentos e métodos
Processo de avaliação do risco

Ferramenta e técnicas

1. Identificação
de riscos

2. Análise de riscos
Consequências

Probabilidade

Nível de risco

Avaliação do
risco

0. Fluxogramas
1. Listas de Verificação
2. Brainstorming

Sim
Sim

-

-

-

-

3. SWIFT - Structured What If

Sim

Sim

Sim

Sim

Sim

4. Matriz
consequência/probabilidade

Sim

Sim

Sim

Sim

+/-

5. Analise efeitos e dos modos
de falha
6. Ishikawa
7. Análise das causas raiz
8. Análise de laço

Sim
+/-

Sim
Sim
Sim
+/-

Sim
Sim
Sim
Sim

Sim
+/Sim
Sim

Sim
+/Sim
+/-

180
Instrumentos e métodos
0. Fluxogramas
• Conceito de processo: um conjunto de
actividades que agregam recursos para a
consecução de um resultado.
• Conceito de monitorização: Comparar os
resultados obtidos por um processo com os
resultados esperados.
Instrumentos e métodos
0. Fluxogramas
Como definir um processo?
Instrumentos e métodos
0. Fluxogramas
Quem faz o quê – O dono e o(s) actor(es) do
processo.
O que faz – Descrição das actividades críticas do
processo.
Com o que faz – Quais os recursos necessários
para as diferentes actividades.
Quando o faz - A sequência das actividades.
Como o faz – Critérios de sucesso do processo.
Instrumentos e métodos
0. Fluxogramas
Desafio:
Em relação ao seu serviço, defina um processo.

Quem faz, o quê, com o quê, quando e como o
faz.
Instrumentos e métodos
0. Fluxogramas
Mapeamento IDEF.
Serve para representar o fluxo de acções,
decisões e actividades (os processos) dentro de
um sistema.
Instrumentos e métodos
0. Fluxogramas
Fluxogramas.
Os fluxogramas são representações gráficas de
processos, sistemas, circuitos de informação ou
de redes (ISO 5807).
Ajudam a transmitir visualizar as diferentes
implicações de cada etapa e mostram uma visão
global de todo o processo.
Instrumentos e métodos
0. Fluxogramas
Fluxogramas.
Os fluxogramas ajudam a identificar as
atividades que podem ser redundantes, fontes
de perigos, ou deixar explicita a necessidade de
incluir atividades de controlo em pontos críticos
do processo.
Instrumentos e métodos
0. Fluxogramas
Fluxogramas.
Os fluxogramas utilizam um conjunto de
símbolos padronizados para representar os
processos.
A norma ISO 5807 estabelece o diferentes
símbolos e o seu significado.
Instrumentos e métodos
0. Fluxogramas
Significado
Início ou fim

Decisão
Documento
Processo
Conector de ou para
outro processo
Ligação entre tarefas

Símbolo
Instrumentos e métodos
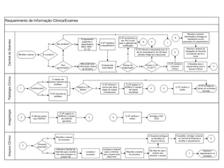
0. Fluxogramas
Exemplos de fluxogramas
Como fazer:
Consulta de crise

Médico
Urgência

N

Pediatria

Preenche pedido
de consulta de
crise

Administrativo
Consulta Psiq.

S

Recolha dos
pedidos

Dra. Vera

Psiquiatria

Quadro:
> Para-suicidário
> Psicótico
> Perturbação alimentar
> Outros

Análise e
agendamento

Atendimento
normal

Agendamento
normal

Marcação de
consulta de crise

N

Para consulta
de crise?

S
Perícias Médico-Legais

Técnico

MCDT Pedidos pelo IML

Agenda Primeira
Entrevita

Primeira entrevista

Pede Testes

N

Relatório para a
entidade

Registo de
entrada e
distribuição ao
técnico

Pede Perícia

IML

Prepara o
Processo
(a) (b)

Comunicação da
necessidade de
MCDT

Formatação do
Relatório

Informação da
necessidade de
MCDT

Entrega do
Relatório

Finaliza o
Processo

1

Serviços
Financeiros

Entidade
Requisitante

Administrativo
DPSM

S

Processo para
Facturação

Pagamento aos
Peritos

Facturação

Formaliza o
pedido
Instrumentos e métodos
0. Fluxogramas
Desafio:
Fazer o fluxograma de um processo do seu
serviço.
Pode ser a preparação e administração de
terapêutica, consulta de rotina...
Instrumentos e métodos
0. Fluxogramas
Significado

Início ou fim
Decisão
Documento
Processo
Conector de ou para
outro processo
Ligação entre tarefas

Símbolo
Instrumentos e métodos
0. Fluxogramas
Exemplo de fluxograma
Como NÃO fazer:
Instrumentos e métodos
0. Fluxogramas
Conclusões
Instrumentos e métodos
1. Lista de verificação
Processo de avaliação do risco

Ferramenta e técnicas

1. Identificação
de riscos

2. Análise de riscos
Consequências

Probabilidade

Nível de risco

Avaliação do
risco

0. Fluxogramas
1. Listas de Verificação
2. Brainstorming

Sim
Sim

-

-

-

-

3. SWIFT - Structured What If

Sim

Sim

Sim

Sim

Sim

4. Matriz
consequência/probabilidade

Sim

Sim

Sim

Sim

+/-

5. Analise efeitos e dos modos
de falha
6. Ishikawa
7. Análise das causas raiz
8. Análise de laço

Sim
+/-

Sim
Sim
Sim
+/-

Sim
Sim
Sim
Sim

Sim
+/Sim
Sim

Sim
+/Sim
+/-

199
Instrumentos e métodos
1. Lista de verificação
Listas de perigos, riscos ou controlos que foram
desenvolvidos geralmente a partir de
experiência, quer em resultado de análises de
risco ou de falhas ocorridas no passado. (ISO
31000).
Instrumentos e métodos
1. Lista de verificação
Uma lista de verificação (checklist) é um
algoritmo de ações que devem ser executadas
num dado contexto clínico.
Têm o objectivo de garantir que nenhum passo
do algoritmo é esquecido.
(Agency for Healthcare Research and Quality)
Instrumentos e métodos
1. Lista de verificação
Uma das primeiras aplicações foi no projeto
Keystone desenvolvido em 18 Unidades de
Cuidados Intensivos do estado do Michigan.
O projeto incluía formação sobre cultura de
segurança, para além do uso de listas de
verificação.
Um dos resultados foi a redução de infeções
associadas a cateteres centrais em 66%.
Instrumentos e métodos
1. Lista de verificação
Os médicos receberam formação sobre as
práticas de controle de infecção e sobre os
danos resultantes de infecções associadas ao
cateter central.
Foi definido o material a ter no Kit de colocação
de cateter central;
Foi criada uma lista de verificação para garantir
a adesão às práticas de controle de infecção;
Instrumentos e métodos
1. Lista de verificação
Os prestadores de cuidados eram travados na
execução se as boas práticas na colocação do
cateter central não estivessem a ser seguidas –
excepto em situações de urgência;
A remoção dos cateteres centrais passou a ser
discutida nas rondas diárias;
As equipas receberam feedback mensal e
trimestral sobre o número e as taxas de infecção
relacionadas com o cateter central.
Instrumentos e métodos
1. Lista de verificação
Mais sobre o projeto keystone em:
http://www.nejm.org/doi/full/10.1056/NEJMoa
061115
Instrumentos e métodos
1. Lista de verificação
Para além da implementação no programa da
OMS sobre cirurgias seguras, estão
implementadas em situações como:
• Planeamento da alta;
• Transferência de cuidados, especialmente
dentro da instituição.
Instrumentos e métodos
1. Lista de verificação
Exemplo de lista de verificação:
Filme ISoBAR
Instrumentos e métodos
1. Lista de verificação
Comentários
Instrumentos e métodos
1. Lista de verificação
Limitações:
• Só fazem sentido se baseadas nos melhores
padrões;
• Podem ser entendidas como um fim e não
como um meio – necessário bom-senso;
• As listas de verificação só servem para
determinados procedimentos padronizáveis.
Instrumentos e métodos
1. Lista de verificação
Limitações:
• Podem estabelecer uma cultura de ‘cruz na
caixa’;
• A qualidade do controlo depende da
qualidade da lista construída.
Instrumentos e métodos
1. Lista de verificação
Há processos nos vossos serviços em que uma
lista de verificação pode contribuir para a
segurança do doente?
Instrumentos e métodos
1. Lista de verificação
Conclusões
Instrumentos e métodos
2. Brainstorming
Processo de avaliação do risco

Ferramenta e técnicas

1. Identificação
de riscos

2. Análise de riscos
Consequências

Probabilidade

Nível de risco

Avaliação do
risco

0. Fluxogramas
1. Listas de Verificação
2. Brainstorming

Sim
Sim

-

-

-

-

3. SWIFT - Structured What If

Sim

Sim

Sim

Sim

Sim

4. Matriz
consequência/probabilidade

Sim

Sim

Sim

Sim

+/-

5. Analise efeitos e dos modos
de falha
6. Ishikawa
7. Análise das causas raiz
8. Análise de laço

Sim
+/-

Sim
Sim
Sim
+/-

Sim
Sim
Sim
Sim

Sim
+/Sim
Sim

Sim
+/Sim
+/-

213
Instrumentos e métodos
2. Brainstorming
Brainstroming ou tempestade de ideias
Útil para obter informação: pode servir para
identificar os perigos, os riscos, as causas de um
problema, ou a construção de um plano de
melhoria.
Geralmente utilizada em conjunto com outras
técnicas.
Instrumentos e métodos
2. Brainstorming
Brainstroming ou tempestade de ideias
Implica a preparação por parte do moderador.
Este apresenta o tema com a convocatória, ou
não, consoante a estratégia.
Instrumentos e métodos
2. Brainstorming
Brainstroming ou tempestade de ideias
– Reunir a equipa;
– O facilitador apresenta as regras e o
problema/tema a explorar;
– Iniciar a recolha de dados, nesta etapa há
apenas que criar uma lista de itens em
relação ao tema;
Instrumentos e métodos
2. Brainstorming
– O facilitador modera o trabalho para que
não haja uma discussão sobre os elementos
da lista – ‘parque de estacionamento’;
– Depois de realizada uma recolha de
contributos pode-se passar a uma discussão
sobre os elementos recolhidos;
– O facilitador pode travar linhas de discussão
que estejam esgotadas e/ou introduzir
outras que devam ser aprofundadas.
Instrumentos e métodos
2. Brainstorming
Regras:
1. Cada um fala na sua vez;
2. Todos os contributos são positivos;
3. Não há más ideias;
4. Cada um dá um contributo, ou diz ‘passo’;
5. Cada um terá oportunidade de contribuir;
6. Quando se chega à última pessoa recomessase na primeira pessoa.
Instrumentos e métodos
2. Brainstorming
Regras:
O trabalho de recolha termina quando todos
tiverem dito ‘passo’.
As respostas podem ser votadas pelo grupo para
escolher as que são mais pertinentes.
Instrumentos e métodos
2. Brainstorming
•
•

•
•

Limitações do Brainstorming:
O sucesso depende em muito do facilitador;
O sucesso depende da capacidade das
pessoas em contribuir com valor;
É difícil dizer quando o processo foi
suficientemente aprofundado;
Depende muito da dinâmica e cultura da
equipa.
Instrumentos e métodos
2. Brainstorming
Desafio:
Brainstorming sobre ‘os principais desafios para
os cuidados de saúde primáriosnos próximos
anos - Financiamento, acessibilidade,
acreditação’.
Instrumentos e métodos
2. Brainstorming
Conclusões
Instrumentos e métodos
3. SWIFT
Processo de avaliação do risco

Ferramenta e técnicas

1. Identificação
de riscos

2. Análise de riscos
Consequências

Probabilidade

Nível de risco

Avaliação do
risco

0. Fluxogramas
1. Listas de Verificação
2. Brainstorming

Sim
Sim

-

-

-

-

3. SWIFT - Structured What If

Sim

Sim

Sim

Sim

Sim

4. Matriz
consequência/probabilidade

Sim

Sim

Sim

Sim

+/-

5. Analise efeitos e dos modos
de falha
6. Ishikawa
7. Análise das causas raiz
8. Análise de laço

Sim
+/-

Sim
Sim
Sim
+/-

Sim
Sim
Sim
Sim

Sim
+/Sim
Sim

Sim
+/Sim
+/-

223
Instrumentos e métodos
3. SWIFT
De ‘Structured What-If’, ‘E se estruturado’.
É semelhante ao Brainstorming mas mais
orientado. O facilitador questiona o grupo com
questões ‘E se’ sobre áreas que se pretendem
estudar para antecipar situações que ocorram
fora do esperado.
Aplica-se ao sistema e não tanto ao nível
operacional. (Para isso há o HAZOP)
Instrumentos e métodos
3. SWIFT
Como implementar:
1. O facilitador tem que estudar o problema
para escolher as questões pertinentes e listar os
perigos e riscos já conhecidos.
2. Com o grupo estabelecer o âmbito da análise,
o contexto e as regras.
Instrumentos e métodos
3. SWIFT
Como implementar:
3. O facilitador procura obter da equipa
informação e discussão sobre:
• Riscos e perigos;
• Incidentes passados;
• Controlos existentes;
• Constrangimentos e requisitos
regulamentares da atividade.
Instrumentos e métodos
3. SWIFT
Como implementar:
4. Para ajudar na discussão o facilitador coloca
questões como:
• ‘E se…’
• ‘O que aconteceria se…’
• ‘Pode ocorrer que alguém ou alguma coisa…’
• ‘Alguma vez aconteceu…’
Instrumentos e métodos
3. SWIFT
Como implementar:
5. Os riscos são listados e os respetivos controlos
analisados;
6. Os riscos, causas, controlos e possíveis
consequências são listados (registo de risco,
laço);
7. A equipa determina se os controlos existentes
são adequados. Se não forem propõem
alternativas;
Instrumentos e métodos
3. SWIFT
Como implementar:
8. Pode ser necessário voltar às questões ‘E
se…’;
9. Os riscos são classificados e determinada a
sua prioridade (registo de riscos, FMEA, matriz).
Instrumentos e métodos
3. SWIFT
Limitações:
1. Depende em muito do facilitador;
2. Pode-se desperdiçar muito tempo se o
trabalho não for bem preparado;
3. Depende da experiência da equipa;
4. Mais orientado para o sistema do que para as
operações – dependendo da abordagem.
Instrumentos e métodos
3. SWIFT

Conclusões
Instrumentos e métodos
4. Matriz
Processo de avaliação do risco

Ferramenta e técnicas

1. Identificação
de riscos

2. Análise de riscos

Consequências

Probabilidade

Nível de risco

Avaliação do
risco

0. Fluxogramas
1. Listas de Verificação
2. Brainstorming

Sim
Sim

-

-

-

-

3. SWIFT - Structured What If

Sim

Sim

Sim

Sim

Sim

4. Matriz
consequência/probabilidade

Sim

Sim

Sim

Sim

+/-

5. Analise efeitos e dos modos
de falha
6. Ishikawa
7. Análise das causas raiz
8. Análise de laço

Sim
+/-

Sim
Sim
Sim
+/-

Sim
Sim
Sim
Sim

Sim
+/Sim
Sim

Sim
+/Sim
+/-

232
Instrumentos e métodos
4. Matriz
Serve para fazer uma gradação de riscos em
função das consequências e da probabilidade de
ocorrência.
É muito difundida e utilizada em conjunto com
outras ferramentas.
Instrumentos e métodos
4. Matriz
Processo:
Utilizando escalas de Consequência e de
Probabilidade combinam-se os riscos numa
matriz.
As escalas têm que cobrir todas as situações
possíveis, e devem cobrir um determinado
número de pontos, geralmente de 1 a 5.
Instrumentos e métodos
4. Matriz
Processo:
Os diferentes riscos ficam em determinadas
células em relação às quais podem ser
determinadas algumas ações para a revisão do
processo ou para a implementação de barreiras
ou controlos.
Instrumentos e métodos
4. Matriz
Instrumentos e métodos
4. Matriz
Limitações:
Pode ser difícil definir uma só matriz para
diferentes atividades dentro da mesma
organização;
As escalas são geralmente subjetivas;
A graduação dos riscos é diferente consoante o
avaliador.
Instrumentos e métodos
4. Matriz
Desafio:
Fazer a matriz de risco com base no registo de
riscos.
Instrumentos e métodos
4. Matriz
Conclusões
Instrumentos e métodos
5. FMEA
Processo de avaliação do risco

Ferramenta e técnicas

1. Identificação
de riscos

2. Análise de riscos

Consequências

Probabilidade

Nível de risco

Avaliação do
risco

0. Fluxogramas
1. Listas de Verificação
2. Brainstorming

Sim
Sim

-

-

-

-

3. SWIFT - Structured What If

Sim

Sim

Sim

Sim

Sim

4. Matriz
consequência/probabilidade

Sim

Sim

Sim

Sim

+/-

5. Analise efeitos e dos modos
de falha
6. Ishikawa
7. Análise das causas raiz
8. Análise de laço

Sim
+/-

Sim
Sim
Sim
+/-

Sim
Sim
Sim
Sim

Sim
+/Sim
Sim

Sim
+/Sim
+/-

240
Instrumentos e métodos
5. FMEA
Failure Mode and Efects Analysis
Instrumento que serve para identificar
proactivamente as falhas mais importantes de
um processo complexo.
Serve para identificar prioridades quando há
recursos escassos.
Instrumentos e métodos
5. FMEA
As equipas usam o FMEA para avaliar os processos
relativamente a possíveis falhas e evita-las, corrigindo
os processos proactivamente em vez de reagir após a
ocorrência dessas falhas.
Esta ênfase na prevenção pode reduzir o risco de
ocorrência de danos quer para os doentes quer para os
trabalhadores.
É muito útil na avaliação um novo processo ou na
mudança num processo existente antes da sua
implementação.
Instrumentos e métodos
5. FMEA
1 – Definir o âmbito da análise.

A ferramenta de análise FMEA funciona melhor em processos
que não têm muitos subprocessos. Em vez de fazer um FMEA
num processo amplo e complexo, como a administração de
medicação num hospital, tente fazer um FMEA em subprocessos
ou variantes.
A realização de um FMEA de todo o processo de gestão de
medicamentos seria uma tarefa imensa. Em vez disso, considere
análises individuais FMEA dos processos da requisição, dispensa
e administração de medicamentos.
Instrumentos e métodos
5. FMEA
2 - Identificar uma Equipa Multidisciplinar
Certifique-se de incluir todos os interessados que estão
envolvidos em qualquer ponto do processo.
Algumas pessoas podem não precisar de fazer parte da
equipa durante toda a análise, mas certamente deve
ser incluídas nas discussões sobre as etapas do
processo em que estão envolvidos.
Instrumentos e métodos
5. FMEA
3 - Reunir a Equipa para listar todos os passos do
Processo
Cada passo do processo é numerado, sendo o mais específico
possível.
Podem ser necessárias várias reuniões para completar esta parte
do FMEA, dependendo do número de passos e da complexidade
do processo.
Os fluxogramas podem ser uma ferramenta útil para delinear os
passos.
Quando terminar, certifique-se de obter o consenso do grupo. A
equipa deve concordar que os passos enumerados no FMEA
descrevem com precisão o processo.
Instrumentos e métodos
5. FMEA
4 - A Equipa lista os tipos e causas das falhas
Definir a função de cada etapa do processo.
Para cada etapa questionar o que pode correr mal que impeça
ou limite a capacidade de atingir o resultado dessa função e
quais os mecanismos que podem produzir essa falha.
Instrumentos e métodos
5. FMEA
5 - Para cada tipo de falha, a equipa atribui um valor
numérico para a probabilidade de ocorrência, a
probabilidade de detecção e a severidade
Probabilidade de ocorrência: Qual é a probabilidade
deste tipo de falha ocorrer?
Probabilidade de detecção: Se esse tipo de falha
ocorre, qual a probabilidade de a falha ser detectada?
Gravidade: Se esse tipo de falha ocorre, qual a
probabilidade causar dano?
Instrumentos e métodos
5. FMEA
Grau

Probabilidade Gravidade

Detecção pela equipa

1

Probabilidade
Irrelevante
remota

Antes de ter impacto no
doente

5

Incómodo Probabilidade moderada de
perda de
não detectar antes de
1 em cada 10
performanc
chegar ao doente
e

10

Dano
Elevada, > 9
permanente
em cada 10
ou morte

Não detetável antes de
chegar ao doente
Instrumentos e métodos
5. FMEA
6 - Avaliar os Resultados
Para calcular o Nível de Prioridade do Risco (NPR) para cada tipo
de falha, multiplicar os três valores obtidos.
Por exemplo, o tipo falha "medicamento errado seleccionado"
tem um 3 para a probabilidade de ocorrência, um 5 para a
probabilidade de detecção, e um 5 de gravidade, para um total
de 75 NPR.
A pontuação mais baixa possível será 1 e a maior 1000.
Identifique os tipos de falha com os 10 maiores NPR’s. Estes são
os que a equipa deve considerar em primeiro lugar, como
oportunidades de melhoria.
Instrumentos e métodos
5. FMEA
7 - Use NPR para planear os esforços de melhoria
Os tipos de falha com NPR alto são provavelmente as
partes mais importantes do processo onde devem
concentrar-se os esforços de melhoria.
Os tipos de falha com NPR muito baixos não são
susceptíveis de afectar muito o processo global, mesmo
se completamente eliminados, e devem, portanto,
estar no fundo da lista de prioridades.
Exemplo de Portugal

Fonte: Tese de Célia Margarida Pinheiro Ribeiro, “MUDANÇA
ORGANIZACIONAL E SISTEMAS DE INFORMAÇÃO NA SAÚDE”,
INDEG/ISCTE 2009.
Instrumentos e métodos
5. FMEA
Desafio:
Fazer o FMEA para os riscos associados à
vacinação. Ou, em alternativa, aos riscos que
estão recolhidos no registo de riscos.
Instrumentos e métodos
5. FMEA
1.
2.
3.
4.
5.

6.

Para o desafio:
Identificar os passos do processo
Identificar as falhas potenciais (dos passos)
Classificar a Probabilidade
Classificar a Gravidade (potencial de dano)
Identificar a detetabilidade (pelos
profissionais)
Desenhar a tabela
Instrumentos e métodos
5. FMEA
Limitações:
1. Não identifica combinações de modos de falha,
apenas aborda cada um deles individualmente;
2. Pode exigir muito tempo e ser caro;
3. Em sistemas complexos pode ser uma tarefa muito
complicada.
Instrumentos e métodos
5. FMEA

Conclusões
Instrumentos e métodos
6. Ishikawa
Processo de avaliação do risco

Ferramenta e técnicas

1. Identificação
de riscos

2. Análise de riscos

Consequências

Probabilidade

Nível de risco

Avaliação do
risco

0. Fluxogramas
1. Listas de Verificação
2. Brainstorming

Sim
Sim

-

-

-

-

3. SWIFT - Structured What If

Sim

Sim

Sim

Sim

Sim

4. Matriz
consequência/probabilidade

Sim

Sim

Sim

Sim

+/-

5. Analise efeitos e dos modos
de falha
6. Ishikawa
7. Análise das causas raiz
8. Análise de laço

Sim
+/-

Sim
Sim
Sim
+/-

Sim
Sim
Sim
Sim

Sim
+/Sim
Sim

Sim
+/Sim
+/-

256
Instrumentos e métodos
6. Ishikawa
É um método estruturado para a identificar as
causas de um problema ou um resultado
esperado. Aplica-se a uma ocorrência ou
proactivamente, para obter um resultado.
Não aponta, só por si, para as causas mas orienta
um estudo mais aprofundado.
Instrumentos e métodos
6. Ishikawa
1. O facilitador coloca o efeito na caixa à esquerda;
2. Identificar os fatores que podem estar envolvidos –
utilizar a CISD;
3. Dentro dos fatores criar os ramos ramos que fizerem
sentido ao grupo – utilizar a CISD;
Instrumentos e métodos
6. Ishikawa
Fatores
Externos

Fatores
do Pessoal

Fatores
do Doente

Efeito

Outros

Fatores Organizacionais
ou do Serviço

Fatores do Trabalho
ou do Ambiente
Instrumentos e métodos
6. Ishikawa
4. Perguntar sucessivamente ´porquê’ ou o ‘que poderá ter
causado este resultado’, sucessivamente;
5. Rever cada um dos ramos para garantir o consenso;
6. Identificar, por consenso, quais as causas mais relevantes.
Para a saúde é coerente fazê-lo com recurso à Classificação
Internacional sobre Segurança do Doente. O Sistema Nacional de
Notificação de Incidentes e Eventos Adversos fornece alguns dados
para o preenchimento do Ishikawa.
Instrumentos e métodos
6. Ishikawa
Fatores
Externos

Fatores
do Pessoal

Fatores
do Doente
Fatores
comportamento

Fatores
comportamento

Ambiente
natural

Fatores
cognitivos

Produtos, tecnologia,
infraestruturas
Serviços, sistemas,
Políticas

Fatores
Execução

...
Recursos
Carga trabalho

Plano Emergência

Outros

Fatores
Comunicação

Fatores
Comunicação
Protocolos
e Procedimentos

Fatores
Execução

Fatores
cognitivos

Efeito
Cultura
Atividade

Organização
das equipas

Fatores Organizacionais
ou do Serviço

Infraestruturas
Distância

Avaliação
Segurança/Risco

Códigos
e Regulamentos

Fatores do Trabalho
ou do Ambiente
Instrumentos e métodos
6. Ishikawa
Vantagens:
• Ajuda a concentrar a análise em fatores relevantes;
• Valoriza as competências da equipa;
• Ajuda a ler de uma forma estruturada a forma como as variáveis
se conjugam para o resultado (ou o problema);
• Ajuda a identificar múltiplas causas concorrentes – evita fixação
numa só e a sobre simplificação;
• Ajuda a identificar as áreas em que será necessário aprofundar
o estudo.
Instrumentos e métodos
6. Ishikawa
Limitações:
• É necessário que a equipa tenha os conhecimentos necessários
– os profissionais são os peritos dos seus contextos;
• É útil integrada com outras ferramentas, como o brainstorming;
• Por separar, inicialmente, as grandes categorias pode não
permitir identificar as inter-relações entre elas.
Instrumentos e métodos
6. Ishikawa

Desafio:
Para o efeito- Melhorar o desempenho das
consultas. Que variáveis, e como, afetar?
Fatores
Externos

Fatores
do Pessoal

Fatores
do Doente

Doença
Marcação incorreta

Transportes
públicos
muito cedo

Falta
de pessoal

Quebra da ordem
de marcação

Atrasos

Faltas

Falta de salas
de tratamento

Pouca informatização

Tempos de espera
excessivos
Manutenção deficiente

Ficheiros desorganizados
Processos lentos

Muito papel
envolvido
Burocracia

Outros

Fatores Organizacionais
ou do Serviço

Fatores do Trabalho
ou do Ambiente

Elevadores
avariados
Corredores
estreitos
Instrumentos e métodos
6. Ishikawa

Conclusões
Instrumentos e métodos
7. Análise das causas-raiz
Processo de avaliação do risco

Ferramenta e técnicas

1. Identificação
de riscos

2. Análise de riscos

Consequências

Probabilidade

Nível de risco

Avaliação do
risco

0. Fluxogramas
1. Listas de Verificação
2. Brainstorming

Sim
Sim

-

-

-

-

3. SWIFT - Structured What If

Sim

Sim

Sim

Sim

Sim

4. Matriz
consequência/probabilidade

Sim

Sim

Sim

Sim

+/-

5. Analise efeitos e dos modos
de falha
6. Ishikawa
7. Análise das causas raiz
8. Análise de laço

Sim
+/-

Sim
Sim
Sim
+/-

Sim
Sim
Sim
Sim

Sim
+/Sim
Sim

Sim
+/Sim
+/-

267
Instrumentos e métodos
7. Análise das causas-raiz
Instrumentos e métodos
7. Análise das causas-raiz
Sempre que se verificar a ocorrência de um incidente
potencialmente grave ou de um evento adverso, os serviços
prestadores de cuidados de saúde devem:
1) promover a aprendizagem sobre as respetivas causas e
prevenir a sua recorrência;
2) identificar as causas raiz do evento e procurar atuar sobre
essas causas, indo além da mera resolução das manifestações
dos problemas;
3) seguir a metodologia de desenvolvimento da Análise das
Causas Raiz, elaborada a partir das experiências internacionais
nesta área, anexa à presente Orientação e que dela faz parte
integrante.
Instrumentos e métodos
7. Análise das causas-raiz
A ACR é, um processo sistemático iterativo por
meio do qual os fatores que contribuem para
um incidente são identificados, no sentido de
reconstruir a sequência de acontecimentos,
repetindo a questão “porquê” até que sejam
esclarecidas as Causas Raiz subjacentes. (CISD)

270
Instrumentos e métodos
7. Análise das causas-raiz
Objectivos:
a) Identificar as causas próximas e os sistemas envolvidos;
b) Rever os sistemas e os processos envolvidos;
c) Identificar as causas subjacentes e os fatores contribuintes,
explicando o seu papel potencial no incidente;
d) Procurar encontrar oportunidades para melhorar os sistemas e,
se nenhuma estiver disponível, explicar porquê;
e) Desenhar um plano de melhoria, enquadrado nas oportunidades
identificadas, ou, em alternativa, conseguir explicar porque a
organização não o fez;
f) Identificar, quando um plano de melhoria se justifica, o
responsável, as metas temporais e as medidas que vão permitir
determinar o sucesso do plano.
271
Árvore de decisão para incidentes e eventos adversos
Início
Não desenvolver Análise das Causas Raiz

1 .A ação foi
planeada?

NÃO

3. Está presente uma
situação de doença ou
abuso de substâncias?

NÃO

5. O profissional
desrespeitou normas
ou protocolos?

SIM

4. O profissional padece
de uma doença?

6. As normas ou
protocolos estavam
disponíveis, e eram
habitualmente
cumpridos?

NÃO

NÃO

6. Outro profissional
tomaria as mesmas
ações nas mesmas
condições?

SIM

SIM

2. As consequências
foram intencionais?

Desenvolver Análise das Causas Raiz

SIM

NÃO

SIM

NÃO

NÃO

9. Houve falhas de
formação ou
supervisão?

SIM

SIM

NÃO

7. Há evidência que o
profissional assumiu um
risco inaceitável?

SIM

10. Há circunstâncias
condicionantes
significativas?

NÃO

Abandonar ACR
Comunicar ao órgão de
gestão da instituição

SIM

SIM

NÃO

Abordar em especial as
questões de formação, regras
normas e procedimentos.

Desenvolver ACR,
considerar todas as
questões do anexo II

Adatado do Modelo de Culpabilidade de James Reason.

272
Equipa de ACR
Papéis /
Responsabilidades
Conhecimentos sobre
processos e técnicas de
ACR

Conhecimento profundo
da área em análise
Conhecimento em
„primeira mão‟ sobre o
incidente e as
circunstâncias do
mesmo
Autoridade para a
tomada de decisão e
implementação de
recomendações
Respeito pelo princípio
da confidencialidade

Profi. c/
Coordenado Profission conheciment
Consultores
r
al Sénior o específico
na área

Gestor de
topo

Perito em
ACR

Sim

Familiarizad Familiarizad Familiariza
a
a
da

Desejável

Sim

Sim

Sim

Desejável

Não

Não

Desejável

Não

Não

Não

Desejável

Desejável

Não

Sim

Todos os envolvidos na ACR têm que garantir a
273
confidencialidade de todo o processo.
Instrumentos e métodos
7. Análise das causas-raiz
Documentos:
• Sequência de eventos –o que aconteceu, com quem,
quando, onde, porquê (limita-se às causas próximas
nesta etapa), como aconteceu e, se possível, o
quanto, pelo custo acrescido associado ao incidente;
• Sequência de procedimentos esperada – o que
deveria ter ocorrido;
• Lista de acções de melhoria implementadas
imediatamente após o incidente;
• Revisão bibliográfica aprofundada relacionada com
a natureza do incidente em estudo;
Instrumentos e métodos
7. Análise das causas-raiz
• Lista e descrição das barreiras existentes;
• Lista dos factores contribuintes, obtidos através de
brainstorming,
determinantes
para
o
desenvolvimento do incidente;
• Diagrama de Ishikawa com a análise de cada factor
contribuinte para identificar as suas Causas Raiz;
• Priorização das Causas Raiz através de FMEA;
• Lista de planos de melhoria com indicadores, metas
temporais, medidas objectivas, responsáveis e
recursos;
• Relatório de resultados.
Instrumentos e métodos
7. Análise das causas-raiz
Conclusões
Instrumentos e métodos
8. Análise de laço
Processo de avaliação do risco

Ferramenta e técnicas

1. Identificação
de riscos

2. Análise de riscos

Consequências

Probabilidade

Nível de risco

Avaliação do
risco

0. Fluxogramas
1. Listas de Verificação
2. Brainstorming

Sim
Sim

-

-

-

-

3. SWIFT - Structured What If

Sim

Sim

Sim

Sim

Sim

4. Matriz
consequência/probabilidade

Sim

Sim

Sim

Sim

+/-

5. Analise efeitos e dos modos
de falha
6. Ishikawa
7. Análise das causas raiz
8. Análise de laço

Sim
+/-

Sim
Sim
Sim
+/-

Sim
Sim
Sim
Sim

Sim
+/Sim
Sim

Sim
+/Sim
+/-

277
Instrumentos e métodos
8. Análise de laço
É uma forma simples e gráfica de representar
como as causas podem evoluir para as
consequências.
O principal foco é colocado na identificação das
barreiras que impedem o caminho para o
evento, e as medidas que estão entre o evento e
as consequências.
Instrumentos e métodos
8. Análise de laço
Pode ser utilizado em conjunto com outras
ferramentas como instrumento de comunicação
dos achados (p.e. Swift, Braistorming…).
Pode ser utilizado para desenhar os planos de
contingência e para ajudar a formar a cultura de
segurança – engloba todos os passos,
Instrumentos e métodos
8. Análise de laço
Controlo para o fator
que aumenta o risco

Causa

Consequência 1

F. aumenta o risco

Causa

Evento

Causa

Consequência 2

Medidas para
reduzir o dano ou
para recuperar
Controlos

Consequência 3
Instrumentos e métodos
8. Análise de laço
Como desenvolver:
1. Um evento é desenhado no centro;
2. Os riscos que podem desencadear o EA são
desenhados à esquerda;
3. Identifica-se a forma como a fonte de risco
pode desenvolver o EA;
4. Linhas ligam os riscos ao EA. Factores que
aumentam o risco são identificados;
Instrumentos e métodos
8. Análise de laço
Como desenvolver:
5. Desenham-se as barreiras no percurso do
desenvolvimento do risco até ao EA;
6. Do lado direito representam-se as
consequências potenciais do EA e as repetivas
linhas de evolução;
7. São representadas as medidas para mitigar o
dano ou promover a recuperação do EA;
Instrumentos e métodos
8. Análise de laço
Como desenvolver:
8. Funções de gestão, como formação ou
inspeção, podem ser representados na base no
gráfico.
Instrumentos e métodos
8. Análise de laço
Limitações:
1. Pode ser complicado para multicausas com
interdependência;
2. Pode simplificar excessivamente os sistemas e
as interações.
Instrumentos e métodos
8. Análise de laço
Desafio: Desenhara a análise de laço para
um dos riscos identificados,
Instrumentos e métodos
8. Análise de laço
Conclusões
Indicadores de SD
Os Indicadores de Segurança do Doente
fornecem informações sobre o potencial de
incidentes e eventos adversos em vários
procedimentos médicos, cirúrgicos, e associados
ao parto.
Indicadores de SD
Agency for Healthcare Research and Quality
• 1. Cirurgia no local errado;
• 2. Cirurgia no doente errado;
• 3. Prática do procedimento errado ao doente;
• 4. Óbito intra-operatório ou no pósoperatório imediato em doente classificado
em ASA I;
Indicadores de SD
5. Morte ou incapacidade grave do doente
associada ao uso de medicamentos
contaminados, equipamentos ou biológicos
fornecidos pela instituição de saúde;
Indicadores de SD
14. Morte ou incapacidade grave devido a
terapia manipulativa da coluna;
15. Qualquer incidente no qual uma via
destinada para oxigénio ou outro gás a ser
administrado a um paciente contém o gás
errado ou está contaminado por substâncias
tóxicas;
Indicadores de SD
18. Qualquer tipo de cuidados prescrito ou
fornecido por qualquer pessoa que se faz passar
por médico, enfermeiro, farmácia ou qualquer
outro profissional;
19. Rapto de um doente de qualquer idade;
20. Violência sexual contra um doente dentro ou
no espaço de uma instituição de saúde;
Indicadores de SD
24. Morte ou incapacidade grave do doente
associada a um erro de medicação;
25. Morte ou incapacidade grave do doente
associada a uma reacção hemolítica devido a
administração de sangue ou hemoderivados
com incompatibilidade ABO/HLA
Indicadores de SD
26. Morte ou incapacidade grave do doente
associada a choque eléctrico ou
electrocardioversão electiva a ser prestada
numa unidade de saúde;
28. Morte ou incapacidade grave do doente ou
um colaborador em resultado de uma agressão
que ocorre dentro ou no espaço de uma
instituição de saúde.
Indicadores de SD
Em Portugal, uma das iniciativas de maior relevo
foi o International Quality Indicator Projecto
(IQIP).
Chegou a englobar mais de uma dezena de
instituições.
Atualmente, só uma instituição se mantém no
projeto.
Indicadores de SD
Exemplos de indicadores do IQIP
Indicador 1a: Infeção associada a dispositivos na
Unidade de Cuidados Intensivos
Indicador 1b: Utilização de dispositivos na
Unidade de Cuidados Intensivos
Indicador 2a: Infeções no local da cirurgia
Indicadores de SD
A OCDE desenvolveu um documento técnico
(OECD Health Technical Paper n.18) em que se
estabelece um conjunto de indicadores de
segurança do doente.
Ao todo são apresentados 21 indicadores.
Indicadores de SD
Exemplos de Indicadores da OCDE
1 - IACS:
Pneumonia de ventilador;
Infeção de feridas;
Infeções devidas a cuidados médicos;
Úlceras de decúbito.
Indicadores de SD
A vantagem de manter um registo de
indicadores é que nos permite medir como
evoluímos. Permite, também uma comparação
com os resultados de outros hospitais.
Ajuda-nos a procurar com quem nos aconselhar
nas melhores práticas – benchmarking de quem
tem os melhores resultados.
MAS…
Indicadores de SD
Para nos compararmos com outros:
1. Estamos a medir o mesmo?
Os indicadores estão a ser aplicados da mesma
forma? Ou estamos a medir variáveis diferentes
a que damos o mesmo nome?
Indicadores de SD
Para nos compararmos com outros:
2. A população tem as mesmas características?
As pessoas do nosso hospital tem a mesma
literacia em saúde em relação ao benchmark? A
comunidade tem os mesmos recursos – acesso
aos cuidados de saúde primários, por exemplo?
Indicadores de SD
Para nos compararmos com outros:
3. Temos os mesmos recursos?
Os equipamentos, as especialidades, as
tecnologias, a capacidade de realizar
determinados procedimentos. Por exemplo, o
nosso benchmark tem laboratório de cardiologia
e nós não. Que impacto nos indicadores?
Indicadores de SD
Problemas com indicadores:
Fiabilidade vs. Complexidade
Os indicadores devem servir para orientar a
decisão em tempo útil.
Há um compromisso entre a precisão e o tempo
em que se obtém um valor. Nem muito cedo e
demasiado vago, nem muito preciso mas obtido
tardiamente.
Indicadores de SD
Problemas com indicadores:
Custos vs. Benefícios
Os indicadores não são um fim. Se forem
demasiado complexos e difíceis de obter para o
benefício que podem produzir, não devem ser
mantidos.
Indicadores de SD
Finalmente:
Estamos a utilizar os nosso indicadores para
aprender e melhorar?
Ou estamos a ‘produzir arquivo’?
Indicadores de SD
Indicadores de Segurança do doente em
Cuidados de Saúde Primários?
 N.º Doentes diabéticos sujeitos a amputação;
 % Crianças sem PNV atualizado;
 % Recém-nascidos sem VD até aos 15 dias de
vida;
 Grávidas sem consulta no primeiro trimestre;
Indicadores de SD
Desafio:
Que indicadores para os nossos serviços?
Indicadores de SD
Conclusões
Sistemas de Notificação e Aprendisagem

FINALIDADE

 Melhorar a segurança para o doente e os profissionais
 Promover a melhoria contínua
 Promover a cultura pró-activa em relação ao risco e à segurança
 Promover uma cultura de transparência não punitiva
 Identificar indicadores de segurança.
Sistemas de Notificação e Aprendisagem

OBJETIVOS

 Identificar as causas das falhas ativas e latentes
 Prevenir incidentes
 Melhorar a gestão do risco
 Atuar sobre as causas dos incidentes
 Agir mais precocemente quando as falhas ocorrem
 Partilhar o conhecimento e as boas práticas
 Orientar a formação ao nível local e nacional
 Orientar a elaboração de normas e orientações
Sistemas de Notificação e Aprendisagem
Tipo de Incidentes/EA
1- Administração clínica;
2- Processo/procedimento clínico;
3- Documentação;
4- IACS;
5- Medicação/fluidos IV;
6- Sangue/hemoderivados;
7- Dieta/Alimentação;
Sistemas de Notificação e Aprendisagem

8- Oxigénio/gás/vapor;
9- Dispositivo/equipamento médico;
10- Comportamento;
11- Acidente do doente (UP e Quedas);
12- Infraestrutura/edifício/instalações;
13- Recursos/gestão organizacional;
Sistemas de Notificação e Aprendisagem

Grupos de trabalho.
Análise de uma descrição de EA.
(Near-miss vs Evento Adverso vs Incidente)
Tipo de Evento
Sistemas de Notificação e Aprendisagem

É importante que haja uma linguagem comum
porque ajuda a prevenir falhas de comunicação.
O ideal é que um mesmo evento seja notificado
da mesma maneira, independentemente de quem
o notifica.
Sistemas de Notificação e Aprendisagem

“Embora cada conceito de tipo de incidente seja
distinto, um incidente de segurança de um doente
pode ser classificado como mais do que um tipo
de incidente.” (CISD)
Conclusão: O mais importante é a descrição do
incidente.
Sistemas de Notificação e Aprendisagem

Notificar
Evento

Análise de
Eventos

Ações de
Melhoria
Sistemas de Notificação e Aprendisagem

Processo
Notificação

A notificação é uma oportunidade de
melhoria, se for aproveitada como tal.

Validação

O responsável pela gestão do risco e/ou
qualidade determina se a notificação
merece análise posterior.
Análise

RCA
FMEA
Ishikawa
…

Deteminar o percurso do evento, causas
e factores, medidas e avaliações de
impacto.
Sistemas de Notificação e Aprendisagem

Processo
Planeamento

Um plano de intervenção é preparado:
Quem, o quê, quando, com o quê, como
e para o quê.

Acompanhamento

Do quando, do com o quê, do quê.

Análise dos
impactos

PDSA
RADAR

As metas foram atingidas?
Há necessidade de novo plano?
Quando repetir a análise?
Sistemas de Notificação e Aprendisagem
• Anónima e confidencial,

• Com campos fechados,
• Limitada a categorias estabelecidas com base
na Taxonomia,
• De acordo com a realidade do SNS.
Sistemas de Notificação e Aprendisagem
Sistemas de Notificação e Aprendisagem
Sistemas de Notificação e Aprendisagem

Análise – em construção
• Análise Anónima e confidencial,
• Com acesso controlado através de log-in,
• Com campos fechados – por enquanto,

• Permite processos de gestão integrada em
equipa como projeto – ainda não...
Notificação
Filme - perceção
Estão oito pessoas em duas equipas de
quatro.
Uma está equipada de preto e a outra de
branco.
As duas equipas fazem passes entre si
enquanto se movem no mesmo espaço.
Cada equipa tem a sua bola.
Quantos passes faz a equipa de BRANCO?
Sistemas de Notificação e Aprendisagem

Conclusões
Agenda
Enquadramento
Cultura e Gestão da Mudança

Conceitos
Qualidade e Risco em Saúde
Instrumentos e Métodos para a Gestão do Risco
Ações para reduzir o Risco – exemplos
Ações para reduzir o Risco
OMS - Soluções de Segurança do Doente
1- Medicamentos LASA;
2- Identificação dos doentes;
3- Comunicação na transferência de cuidados;
4- Procedimentos correctos nos locais do corpo
correto;
5- Controlo de soluções electrolíticas
concentradas;
Ações para reduzir o Risco
OMS - Soluções de Segurança do Doente
6- Conciliação medicamentosa;
7- Evitar falhas nas ligações de cateteres e
tubos;
8- Uso único de dispositivos de injecção;
9- Higiene das mãos para prevenção de IACS.
http://www.who.int/patientsafety/events/07/02_05_2007/en/index.html
Ações para reduzir o Risco
Uso seguro do medicamento
–
–
–
–

Falhas comuns com o uso do medicamento;
Reconciliação medicamentosa;
Antibióticos;
LASA.

Cirurgia Segura Salva Vidas
– Utilização de listas de verificação.

Identificação dos doentes
– Boas práticas.
Ações para reduzir o Risco
Ações para reduzir o Risco
A maioria dos erros ocorre durante a dispensa (53%) e
administração (25%), seguidos pela prescrição (15%) (Berman,
2004)
a dispensa de um medicamento implica a interpretação da
prescrição médica, sua validação, preparação e distribuição
dos medicamentos, a cada doente para cumprimento da
prescrição.
Ações para reduzir o Risco
Relativas ao:

Causas mais comum de falhas na medicação

Medicamento

Designação ambígua na rotulagem ou embalagem
Nome do medicamento idêntico quanto ao:
o Som
o Grafia
o Prefixos ou sufixos
Dosagem errada
Erros na rotulagem

Pessoal

Letra ilegível
Abreviaturas impróprias usadas na prescrição
Transcrição imprópria
Lapsos no desempenho individual

Equipamento
gestão

Falha ou mau funcionamento do equipamento;
Medicamentação não disponível
Carga de trabalho excessiva
Pessoal inadequadamente treinado

e

American Society of Hospital Pharmacists (ASHP) - guidelines de
prevenção de erros de medicação, 1993
Ações para reduzir o Risco
O aumento extraordinário da quantidade e diversidade de
medicamentos disponíveis no mercado, e usados pelo
doente, e o desenvolvimento de medicamentos cada vez mais
potentes e mais específicos, requerem dos profissionais da
saúde mais conhecimentos técnico-científicos e maior
responsabilidade bem como, o imperativo de envolver o
doente como uma parte essencial na prevenção de erros
contribuindo conjuntamente para o uso racional do
medicamento.
Ações para reduzir o Risco

Implementação das boas práticas na área do
medicamento em Portugal
Ações para reduzir o Risco

Implementação das boas práticas na área do
medicamento em Portugal
Ações para reduzir o Risco
Reconciliação da terapêutica
Ações para reduzir o Risco
Reconciliação da terapêutica
Permite evitar sobreposições de medicamentos,
interacções, entre outros, resultantes de informações
incompletas ou mal comunicadas aquando da
transição de cuidados do doente.
Ações para reduzir o Risco
Reconciliação da terapêutica – Boa prática
Cada doente dispõe de uma lista completa, precisa e
actualizável de todos os medicamentos que toma ficha de reconciliação de terapêutica.
As discrepâncias ou observações específicas podem
ser analisadas por toda a equipa de saúde (médico,
enfermeiro, farmacêutico e técnico de farmácia,
entre outros) que tomam a responsabilidade de, no
exercício das suas competências, formar e informar
quanto ao uso seguro do medicamento.
Ações para reduzir o Risco
A ficha de reconciliação de terapêutica permite:
 Que cada profissional tenha acesso e conhecimento
de toda a medicação que o doente efectua;
 Reduzir e evitar a duplicação de medicamentos
prescritos nos diferentes nível de cuidados de
saúde;
 Dotar o doente de informação mais segura sobre o
total da medicação que toma;
Ações para reduzir o Risco
A ficha de reconciliação de terapêutica permite:
Potenciar a utilização da prescrição electrónica e
dos sistemas de informatizados;
 Contribuir para reduzir os erros de medicação.


Experiência do CH Cova da Beira.
Ações para reduzir o Risco
Uso adequado de Antibióticos
Ações para reduzir o Risco
Uso adequado de Antibióticos
Estratégias fundamentais de prevenção e controlo de
resistências aos antimicrobianos:
• Utilização judiciosa de antimicrobianos, nomeadamente
evitando o seu uso desnecessário e, quando são
realmente necessários, escolhendo o principio ativo
adequado, a dose, o intervalo de administração e a
duração de terapêutica adequadas;
• Controlo de infeção, nomeadamente pela prevenção da
aquisição de infeções e da transmissão de infeções e de
microrganismos resistentes.
Ações para reduzir o Risco
Ações para reduzir o Risco
Ações para reduzir o Risco
Ações para reduzir o Risco
Ações para reduzir o Risco
Uso adequado de Antibióticos
Ações para reduzir o Risco
Uso adequado de Antibióticos
Ações para reduzir o Risco
Uso adequado de Antibióticos
Ações para reduzir o Risco
Uso adequado de Antibióticos
Ações para reduzir o Risco
LASA – Look-Alike, Sound-Alike
Ações para reduzir o Risco
Recomendações da OMS sobre LASA:
1. Rever anualmente os medicamentos LASA
utilizados na organização.
2.Implementação de protocolos clínicos que:
◦ Minimizem a prescrição oral ou telefónica na
organização;
Ações para reduzir o Risco
Recomendações da OMS sobre LASA:
◦ Enfatizar a necessidade de ler cuidadosamente o
rótulo dos medicamentos cada vez que se
procede à sua preparação e outra vez antes da
sua administração, em vez de confiar no
reconhecimento visual da embalagem, localização
do medicamento ou outras formas não
específicas de reconhecimento.
Ações para reduzir o Risco
Recomendações da OMS sobre LASA:
◦ Enfatizar a necessidade de verificar a finalidade
dos medicamentos na prescrição e antes da
administração, verificar activamente que o
medicamento é adequado ao diagnóstico.
◦ Colocar o nome comercial e a DCI na prescrição e
nos rótulos, com a designação DCI escrita com a
letra em tamanho maior.
Ações para reduzir o Risco
Recomendações da OMS sobre LASA:
3. Desenvolver estratégias para evitar confusão ou
erros de interpretação causadas por prescrições
ilegíveis, incluindo:
◦ Requerer a impressão dos nomes e das dosagens
dos medicamentos;
◦ Enfatizar o nome do medicamento com
maiúsculas, por exemplo.
Ações para reduzir o Risco
Recomendações da OMS sobre LASA:
4. Armazenar a medicação com potencial para

causar problemas em localizações separadas,
ou fora da ordem alfabética, por exemplo por
número ou prateleira, ou ainda através de um
sistema de dispensa automatizado;
Ações para reduzir o Risco
Recomendações da OMS sobre LASA:
5. Utilizando técnicas como negrito ou cores

diferentes para reduzir a probabilidade de
troca associada aos nomes dos medicamentos,
aspecto da embalagem, gavetas, prateleiras,
sistemas de dispensa automatizados, e
registos de administração de medicamentos.
Ações para reduzir o Risco
Recomendações da OMS sobre LASA:
6. Desenvolver estratégias para garantir o

envolvimento dos doentes e dos seus
cuidadores na redução deste risco, através de:
◦ Fornecimento de informação escrita sobre a
indicação de cada medicamentos, o seu nome
comercial e DCI, efeitos secundários potenciais;
Ações para reduzir o Risco
Recomendações da OMS sobre LASA:
◦ Desenvolver estratégias para os doentes com
limitação da visão, de língua diferente e baixa
literacia em saúde;
Ações para reduzir o Risco
Recomendações da OMS sobre LASA:
◦ Providenciar uma revisão dos medicamentos
dispensados para o doente em ambulatório, junto
com o doente para confirmar a indicação dos
medicamentos e o seu aspecto, especialmente
aquando da dispensa de medicamentos com um
nome problemático.
Ações para reduzir o Risco
Recomendações da OMS sobre LASA:
7. Assegurar que todas as etapas do processo

de gestão dos medicamentos são
desenvolvidas por pessoas com as
competências necessárias;
8. Incorporar a formação sobre os potenciais
medicamentos LASA nos curricula dos
profissionais de saúde;
Ações para reduzir o Risco
Recomendações da OMS sobre LASA:
8. Garantir que os serviços responsáveis pela logística
dos medicamentos:
◦ Incorporam as considerações sobre LASA nos
processos de aquisição;
◦ Estão conscientes que uma só nome comercial
pode estar associada a diferentes medicamentos
em países diferentes.
Ações para reduzir o Risco

Promover a Cultura / Interiorizar a necessidade do
“double-check” para TODOS os procedimentos
relacionados com Preparação e Administração do
Medicamento.
Ações para reduzir o Risco
Ações para reduzir o Risco
Ações para reduzir o Risco
Ações para reduzir o Risco
Ações para reduzir o Risco
Ações para reduzir o Risco
3.4. É responsabilidade do pessoal envolvido na
prestação dos cuidados de saúde confirmar que os
presta à pessoa certa.
3.5. Em todos os contactos com o doente, antes da
realização de qualquer ato, é necessário confirmar a
sua identidade com, pelo menos, dois dados
inequívocos da sua identificação.
Ações para reduzir o Risco
3.6. Consideram-se dados de identificação fidedigna
do doente:
a) O primeiro e último nome;
b) A data de nascimento;
c) O número único de processo clínico na instituição.
Ações para reduzir o Risco
3.7. Não se consideram dados de identificação
fidedignos o número do quarto ou da cama de um
doente internado.
Ações para reduzir o Risco
4.1. O uso da pulseira de identificação permite
minimizar situações de risco em ambientes
específicos e constitui um equipamento de
segurança. Este facto deve ser explicado ao doente,
pedindo-lhe a sua colaboração.
Ações para reduzir o Risco
4.2. O uso de uma pulseira de identificação não
significa o abandono da identificação verbal. A
pulseira serve como meio complementar de
identificação segura.
Ações para reduzir o Risco
4.4. Exclui-se o uso de pulseira de identificação no
internamento crónico em psiquiatria.
Ações para reduzir o Risco
4.5. Na pulseira deve ser colocada a informação dos
dados de identificação fidedigna do doente. O nome
deve constar em maiúsculas, data de nascimento no
formato dia/mês/ano (99/99/9999), número único de
processo clínico da instituição (99.999.999).
Ações para reduzir o Risco

5. Devem ser seguidos os seguintes dez princípios na
identificação dos doentes:
Ações para reduzir o Risco
5.1. Confirme a identidade do doente antes de
realizar cada ato.
5.2. Se não for possível determinar com segurança a
identificação do doente não realize o ato.
5.3. Utilize sempre mais do que um dado de

identificação inequívoca. Recorra sempre a dois dos
três elementos e nunca só a um.
Ações para reduzir o Risco
5.4. Não assuma que dar o nome ao doente para ele
confirmar a sua identificação é garantia que o doente
é, de facto, quem confirma ser. Um doente pode
responder afirmativamente por ansiedade, por
limitação auditiva, por confusão, etc.

5.5. Pergunte qual o nome do doente, para que seja
ele a identificar-se.
Ações para reduzir o Risco
5.6. Não assuma que o doente que está numa cama é
o doente certo.
5.7. Confira os dados do doente com os da pulseira
antes de a colocar, mesmo que conheça bem o
doente. É importante verificar que os dados estão

corretamente inscritos na pulseira.
Ações para reduzir o Risco
5.8. Verifique a legibilidade da pulseira com
frequência. Substitua a pulseira antes que se torne
ilegível.
5.9. Na alta do doente a pulseira só deve ser retirada
imediatamente antes da saída da instituição.
Ações para reduzir o Risco
5.10. O doente tem o direito de recusar a utilização
da pulseira. É dever do profissional informar o doente
do risco que corre, para que o doente possa assumir
o risco conscientemente.
Ações para reduzir o Risco

Conclusões
carlos.henriques@hds.min-saude.pt
carlosafonsohenriques@gmail.com
Obrigado

Gestão do Risco (por Carlos Henriques)

  • 1.
  • 2.
    Agenda Enquadramento Cultura e Gestãoda Mudança Conceitos Qualidade e Risco em Saúde Instrumentos e Métodos para a Gestão do Risco Ações para reduzir o Risco – exemplos
  • 3.
    Enquadramento Os nossos serviçosde saúde são ‘Sistemas Seguros’?
  • 4.
  • 5.
  • 6.
  • 7.
  • 8.
  • 9.
  • 10.
  • 11.
  • 12.
  • 13.
  • 14.
  • 15.
  • 16.
  • 17.
    Enquadramento O que é1 em 300? Em cada voo um passageiro morre ou sofre um dano grave. Quer entrar a bordo?
  • 18.
    Enquadramento Estima-se que, nosEstados Unidos, entre 44 a 98 milhões de pessoas morrem anualmente nos hospitais devido a erros, que podiam ser prevenidos, associados à prestação de cuidados de saúde. (1999, To Err is Human, IOM).
  • 19.
    Enquadramento Calcula-se que, naEuropa, entre 8% a 12% dos doentes internados sejam afectados por eventos adversos associados à prestação de cuidados de saúde. (2008, Improving Patient Safety in the EU).
  • 20.
    Enquadramento Em Portugal, existeuma taxa de incidência de 11,1% de eventos adversos. 53,2% dos eventos adversos são evitáveis, e traduzem-se em 10,7 dias de prolongamento, em média, dos episódios de internamento. (“Eventos adversos em hospitais portugueses: estudo piloto de incidência, impacto e evitabilidade”, Escola Nacional de Saúde Pública 2011).
  • 21.
    Enquadramento Cuidados de SaúdePrimários Entre 5 a 80 em 100.000 contactos (Esmail e Sandars, 2002)1 Kuzel et al, 20042, doentes referem: - Problemas de relacionamento (37%) - Problemas de acesso (29%) (1) http://fampra.oxfordjournals.org/content/20/3/231.full (2) http://www.annfammed.org/content/2/4/333.full.pdf
  • 22.
    Agenda Enquadramento Cultura e Gestãoda Mudança Conceitos Qualidade e Risco em Saúde Instrumentos e Métodos para a Gestão do Risco Ações para reduzir o Risco – exemplos
  • 23.
    Cultura e Gestãoda Mudança Cultura de Segurança do Doente O que é ‘Cultura’ O que é ‘Segurança do Doente’?
  • 24.
    Cultura e Gestãoda Mudança O ponto de partida para a segurança do doente enquanto disciplina foi a constatação que associar a ocorrência de falhas à procura de ‘culpados’ não resolvia as causas dessa ocorrência.
  • 25.
    Cultura e Gestãoda Mudança Assumia-se que as pessoas ‘bem ensinadas’ e ‘conscienciosas’ não cometiam erros. As falhas estavam associadas a ‘incompetência’ e uma punição era a forma ‘adequada’ de levar as pessoas a serem mais cuidadosas.
  • 26.
    Cultura e Gestãoda Mudança O efeito desta prática de punição dos profissionais envolvidos em incidentes era o da constituição de uma cultura de ocultação e de silêncio. mas Sem notificação de eventos não se consegue promover a sua prevenção.
  • 27.
    Cultura e Gestãoda Mudança Um conjunto de factores ajudou a mudar o paradigma: 1. Quando se reconhece que as falhas associadas aos cuidados de saúde eram muito mais frequentes do que se supunha; 2. Constatou-se que as causas activas resultavam muitas vezes de causas latentes;
  • 28.
    Cultura e Gestãoda Mudança 3. Que era necessário agir sobre as causas latentes para prevenir a repetição dos eventos; 4. Que a punição das pessoas na ‘linha da frente’ não prevenia a repetição dos eventos; 5. Que não era justo punir pessoas que estavam na ‘linha da frente’ da prestação de cuidados por causas latentes e sistemáticas.
  • 29.
    Cultura e Gestãoda Mudança
  • 30.
    Cultura e Gestãoda Mudança Defesas e barreiras destinam-se a proteger contra os perigos e a mitigar as consequências de falhas.
  • 31.
    Cultura e Gestãoda Mudança Podem assumir a forma de: • Barreiras físicas (p.e. parapeitos, rampas O2). • Barreiras naturais (p.e. distância nos LASA). • Acções humanas (p.e. dupla verificação em citoestáticos). • Controlos administrativos (p.e. formação).
  • 32.
    Cultura e Gestãoda Mudança Limitações do modelo: 1.Nem todos os eventos estão associados a factores latentes distantes.
  • 33.
    Cultura e Gestãoda Mudança Limitações do modelo: 2. As ligações causais entre os factores latentes e as condições e incidentes são muitas vezes ténues.
  • 34.
    Cultura e Gestãoda Mudança Limitações do modelo: 3. As condições latentes podem sempre ser identificadas com ou sem evento.
  • 35.
    Cultura e Gestãoda Mudança Limitações do modelo: 4. Algumas condições latentes podem ser muito difíceis de controlar.
  • 36.
    Cultura e Gestãoda Mudança Limitações do modelo: 5. A má aplicação do modelo pode fazer voltar a cultura da culpa.
  • 37.
    Cultura e Gestãoda Mudança Causas das Pessoas? Causas do Sistema? Causas das Pessoas e do Sistema com diferentes pesos, consoante os casos em concreto.
  • 38.
    Cultura e Gestãoda Mudança A Gestão do Risco é mais eficiente quando assente em Cultura de Segurança do Doente que permita agir antes que os incidentes se verifiquem. Não tem que haver uma notificação com dano para se poder agir.
  • 39.
    Cultura e Gestãoda Mudança Cultura de Segurança do doente: “Uma consciência constante e ativa do potencial do que pode correr mal. Tanto as pessoas como as próprias organizações reconhecem as falhas, aprendem com elas e desenvolvem ações para corrigir as condições que as determinaram”. (A resiliência é função da cultura)
  • 40.
    Cultura e Gestãoda Mudança Evento com dano Incidente sem dano Quase Evento Circunstância comunicável
  • 41.
    Cultura e Gestãoda Mudança Grupos de trabalho. 1. Quais as principais características de uma instituição com ‘boa’ cultura de segurança para o doente (pelo menos 3)? 2. A sua instituição tem alguma destas características? 3. Quais as características que faltam à sua instituição para melhorar a cultura?
  • 42.
    Cultura e Gestãoda Mudança Discussão: 1. Como desenvolver/implementar as características que faltam?
  • 43.
    Cultura e Gestãoda Mudança Conceito de mudança: Alteração da estrutura e da forma de funcionamento de uma organização, com o propósito de a tornar mais competitiva e ajustada às realidades do mercado.
  • 44.
    Cultura e Gestãoda Mudança Questões prévias > 90% dos processos de mudança organizacional falham (Stream analysis; Jerry Porras). > A maioria das mudanças planeadas não consideram a cultura organizacional. > Qual a maturidade da organização em relação à segurança do doente e em relação aos processos de mudança?
  • 45.
    Cultura e Gestãoda Mudança De acordo com António Vaz Carneiro (2010), citando R. Almaberti, há cinco barreiras na actividade clínica para a construção de um sistema seguro:
  • 46.
    Cultura e Gestãoda Mudança 1. Aceitar que há limites à performance do sistema; 2. Diminuição da autonomia dos profissionais; 3. Mudar da visão de ‘artesão’ para a visão de ‘ator equivalente’;
  • 47.
    Cultura e Gestãoda Mudança 4. Necessidade de arbitragem a nível do sistema para a optimização de estratégias de segurança; 5. Necessidade de simplificação de regras e procedimentos profissionais.
  • 48.
    Cultura e Gestãoda Mudança Maria João Lage (2010) defende que o primeiro passo para a criação de um sistema seguro é tornar os incidentes de segurança visíveis. Para tal, defende a autora, há que: 1. Criar sistemas de notificação; 2. Realizar auditorias; 3. Proceder à revisão de processos; 4. Monitorizar indicadores clínicos.
  • 49.
    Cultura e Gestãoda Mudança Como fazer a gestão da mudança: 1. Garantir o apoio da liderança de topo, se possível arranjar um elemento de ligação que será um patrocinador do projeto. 2. Garantir os recursos necessários – importância de ter o topo envolvida.
  • 50.
    Cultura e Gestãoda Mudança 3. Arrancar com o plano de comunicação: demonstrar a necessidade de mudar, o que se espera com a mudança, o que as pessoas podem ganhar com essa mudança – imagem da catedral de Londres. As principais etapas e as respectivas datas.
  • 51.
    Cultura e Gestãoda Mudança 4. Arrancar com o plano de formação, se existir, o mais cedo possível. Mas não tão cedo que sirva para ‘perder o balanço’ da mudança. 5. Contar com dificuldades: os poderes informais, a resistência normal à mudança – os lugares de conforto.
  • 52.
    Cultura e Gestãoda Mudança 6. Fazer passar a mensagem de sucesso pelas metas alcançadas. Criar os ganhos-rápidos e divulga-los por todos. 7. Ponderar ligar o plano de mudança ao SIADAP…
  • 53.
    Cultura e Gestãoda Mudança Áreas em que a mudança pode ter maior impacto na segurança do doente: • • • • Prevenção e controlo da infecção; Higiene das mãos; Cirurgia segura salva vidas; Prevenção e tratamento de úlceras de pressão;
  • 54.
    Cultura e Gestãoda Mudança • Uso seguro do medicamento; • Prevenção da resistência aos antimicrobianos; • Práticas seguras relacionadas com a melhoria da comunicação; • Prevenção de quedas; • Notificação e análise de Incidentes e eventos adversos.
  • 55.
    Cultura e Gestãoda Mudança Nas diferentes unidades pode ser feita uma análise com os seguintes passos: • Diagnóstico dos principais riscos: Brainstorming, Reclamações, Registos de eventos e incidentes, processos judiciais… • Definição de prioridades: FMEA, RCA… • Preparação do plano de implementação. • Acompanhar o plano de implementação.
  • 56.
    Cultura e Gestãoda Mudança Conclusões
  • 57.
    Agenda Enquadramento Cultura e Gestãoda Mudança Conceitos Qualidade e Risco em Saúde Instrumentos e Métodos para a Gestão do Risco Ações para reduzir o Risco – exemplos
  • 58.
  • 59.
    Conceitos Doente ou Utenteou Cliente? Em Segurança do doente: DOENTE.
  • 60.
    Conceitos ISO 1. Perigo 2. Risco 3.Vulnerabilidade 4. Evento CISD 3. Circunstância 5. Frequência e verosimilhança - 6. Consequência 6. Consequência para o doente 7. Dano 8. Nível de Risco - 9. Tratamento do Risco 10. Risco Residual * Implícito em 11. 11. Controlo 11. Ações empreendidas pra reduzir o Risco 12. Resiliência
  • 61.
    Conceitos 1. Perigo ISO Fonte potencialde dano. CISD Uma circunstância, agente ou ação com potencial para causar dano. 61
  • 62.
    Conceitos 2. Risco ISO Efeito daincerteza na consecução dos objectivos. CISD A probabilidade de ocorrência de um incidente. 62
  • 63.
    Conceitos 3. Vulnerabilidade -Circunstância ISO - Vulnerabilidade As propriedades intrínsecas de algo que resulta em susceptibilidade a uma fonte de risco que podem levar a um evento com uma consequência. CISD - Circunstância Uma situação ou fator que pode influenciar um evento, agente ou pessoa. 63
  • 64.
    Conceitos 4. Evento ISO CISD Ocorrência oualteração de um conjunto particular de circunstâncias. Ocorrência que aconteceu a ou que afeta um doente. 64
  • 65.
    Conceitos 5. Frequência eVerosimilhança ISO CISD A frequência é o número de eventos ou resultados por unidade de tempo. A verosimilhança é a possibilidade de algo acontecer (pode ou não acontecer). - 65
  • 66.
    Conceitos 6. Consequência ISO Resultado deum evento que afeta objetivos. CISD (para o doente) O impacto sobre um doente que é total ou parcialmente atribuível a um incidente. 66
  • 67.
    Conceitos 7. Dano ISO CISD - Prejuízo naestrutura ou funções do corpo e/ou qualquer efeito pernicioso daí resultante. Inclui doença, lesão, sofrimento, incapacidade ou morte. 67
  • 68.
    Conceitos 8. Nível deRisco ISO CISD Magnitude de um risco ou combinação de riscos, expressa em termos da combinação de consequências e respetivas verosimilhanças. - 68
  • 69.
    Conceitos 9. Tratamento doRisco ISO CISD Processo para modificar o risco. - 69
  • 70.
    Conceitos 10. Controlo eAções empreendidas para reduzir o risco ISO - Controlo Medida que modifica o risco. CISD - Ações empreendidas para reduzir o risco Ações para reduzir, gerir ou controlar qualquer dano futuro, ou probabilidade de dano, associado a um incidente. 70
  • 71.
    Conceitos 11. Risco Residual ISO CISD Riscoque subsiste após o tratamento do risco. * As ações implementadas têm em vista a redução (e não a eliminação) do risco. Pressupõe que existe um risco residual. 71
  • 72.
    Conceitos 12. Resiliência ISO CISD A capacidadeadaptativa de uma organização num ambiente em mudança e complexo. O grau com que um sistema continuamente impede, deteta, atenua o dano ou reduz os perigos ou incidentes. 72
  • 73.
    Conceitos Normas ISO sobreRisco e Gestão do Risco e Estrutura conceptual da CISD
  • 75.
    O ‘Tipo deIncidente’ e ‘Consequências para o Doente’ classificam a informação em categorias com significado clínico, reconhecíveis para identificação e recuperação (da informação);
  • 76.
    ‘Fatores Contribuintes/Perigos’, ‘Caraterísticas doDoente’, ‘Caraterísticas do Incidente’ e ‘Consequências para a Organização’ categorizam a informação descritiva;
  • 77.
    ‘Deteção’, ‘Fatores Atenuantesdo Dano’, ‘Ações de Melhoria’ e ‘Ações para Reduzir o Risco’ categorizam a informação relacionada com a resiliência do sistema, relevante para a gestão e a avaliação pró-ativa e reativa do risco.
  • 79.
    Estabelecer o contexto Auditar riscos Identificaros riscos Comunicação e consultoria Análise dos riscos Avaliação dos riscos Tratamento dos riscos Monitorização e revisão
  • 80.
  • 81.
    Agenda Enquadramento Cultura e Gestãoda Mudança Conceitos Qualidade e Risco em Saúde Instrumentos e Métodos para a Gestão do Risco Ações para reduzir o Risco – exemplos
  • 82.
    Qualidade e Gestãodo Risco O que é Qualidade?
  • 83.
    Qualidade e Gestãodo Risco A Qualidade existe descrita desde que há registos. Torna-se uma preocupação quando há termos de comparação, se posso escolher escolho o melhor – o que tem mais qualidade. Com a divisão de tarefas, na industrialização, começa a surgir a função de inspector de produto – separar os produtos defeituosos.
  • 84.
    Qualidade e Gestãodo Risco • Juran: Qualidade é fazer bem o que é certo, à primeira vez.
  • 85.
    Qualidade e Gestãodo Risco • NP EN ISO 8402 (1997): “Conjunto de características de uma entidade que lhe conferem aptidão para satisfazer necessidades explícitas ou implícitas”.
  • 86.
    Qualidade e Gestãodo Risco • IOM/OMS: É o grau com que os cuidados prestados a um individuo ou comunidade aumentam a probabilidade de obter os resultados esperados na saúde e são consistentes com o conhecimento actual.
  • 87.
    Qualidade e Gestãodo Risco • Problemas de qualidade na saúde: O IOM considera que há três categorias de problemas de qualidade na prestação de cuidados de saúde: o sobreuso, o uso errado e o não uso de cuidados de saúde.
  • 88.
    Qualidade e Gestãodo Risco • Problemas de qualidade na saúde: O sobreuso corresponde à prestação de cuidados de saúde sem a evidência que beneficiem o doente.
  • 89.
    Qualidade e Gestãodo Risco • Problemas de qualidade na saúde: No uso errado escolheu-se desenvolver o procedimento de saúde adequado, mas ocorreu uma falha durante o desenvolvimento desse procedimento.
  • 90.
    Qualidade e Gestãodo Risco • Problemas de qualidade na saúde: A subutilização corresponde à situação em que não se prestou o cuidado de saúde possível quando o mesmo estava disponível.
  • 91.
    Qualidade e Gestãodo Risco Como são Cuidados de Saúde ‘com qualidade’?
  • 92.
    Qualidade e Gestãodo Risco • Seguros: no sentido de evitar lesões ao doente em resultado dos cuidados prestados; • Eficazes: através da prestação de cuidados de saúde assentes em bases científicas para aqueles que podem beneficiar deles, e não os aplicando aqueles em que se espera não haver benefício;
  • 93.
    Qualidade e Gestãodo Risco • Centrados no doente: através da prestação de cuidados de saúde respeitando a individualidade do doente, as suas preferências, necessidades e valores, e assegurando que são os valores dos doentes a orientar todas as decisões clínicas; • Atempados: através da redução das esperas e atrasos que podem ser danosos tanto para os que recebem como os que prestam os cuidados;
  • 94.
    Qualidade e Gestãodo Risco • Eficientes: evitando o desperdício especialmente de equipamento, bens, ideias e energia; • Com Equidade: através da prestação de cuidados que não variem em qualidade em função das características do doente, tais como o sexo, grupo étnico, localização geográfica, ou situação socioeconómica.
  • 95.
    Qualidade e Gestãodo Risco • • • • • Modelos de Qualidade na Saúde: Joint Commission International; Health Quality Service; International Organization for Standardization; European Foundation for Quality Management; Modelo ACSA/DGS.
  • 96.
    Qualidade e Gestãodo Risco http://acredita.dgs. pt/?cpp=1
  • 97.
    Qualidade e Gestãodo Risco Blocos Critérios 1. Utilizadores, direitos, satisfação e envolvimento. I O Cidadão no centro do sistema. II Organização da actividade centrada no doente. III Profissionais. IV Estrutura. V Resultados. 2. Acessibilidade e continuidade de prestação de cuidados. 3. Documentação clínica. 4. Gestão de processos assistenciais. 5. Actividades de promoção e programas de saúde. 6. Direcção. 7. Profissionais, desenvolvimento profissional e formação. 8. Estrutura. Equipamentos e fornecedores. 9. Sistemas de informação e Tecnologias de Informação. 10. Sistemas de Qualidade. 11. Resultados chave da organização.
  • 98.
    Qualidade e Gestãodo Risco Obrigatório Não Obrigatório Óptimo Excelência
  • 99.
  • 100.
  • 101.
  • 102.
  • 103.
  • 104.
  • 105.
  • 106.
    Qualidade e Gestãodo Risco Qualidade e Segurança do Doente. Uso errado Vs. Incidentes e Eventos Adversos (IOM).
  • 107.
    Qualidade e Gestãodo Risco “Não existe qualidade nos serviços de saúde sem que exista segurança”, José Fragata, (Segurança dos Doentes, 2011)
  • 108.
    Qualidade e Gestãodo Risco “A Segurança é uma das principais dimensões da qualidade e a Gestão do Risco, um instrumento para a sua garantia”. PNS 2011-2016; n.º 3.3.1.3; pg. 48.
  • 109.
    Agenda Enquadramento Cultura e Gestãoda Mudança Conceitos Qualidade e Risco em Saúde Instrumentos e Métodos para a Gestão do Risco Ações para reduzir o Risco – exemplos
  • 110.
    Instrumentos e métodos Sabemoso que é risco, e agora? como Gerir o Risco?
  • 111.
  • 112.
    Instrumentos e métodos Oque é Gestão do Risco?
  • 113.
    Instrumentos e métodos ISO– 31000:2009 e Guia ISO 73:2009 • A gestão do risco é o conjunto de actividades coordenadas com vista a orientar e controlar a organização em relação ao risco.
  • 114.
    Instrumentos e métodos Agestão do risco na saúde está orientada para a melhoria da qualidade e da segurança nos serviços de saúde através da identificação das oportunidades e circunstâncias que representam riscos de dano para os doentes e agindo para a prevenção e controlo desses riscos.
  • 115.
    Instrumentos e métodos NPSA Auditarriscos: É o responder a quatro questões: • O que pode correr mal? • Com que gravidade; • Com que frequência; • É necessário tomar alguma ação?
  • 116.
    Instrumentos e métodos Comque gravidade? É necessário tomar alguma ação? O que pode correr mal? Com que frequência?
  • 117.
  • 118.
    Instrumentos e métodos OMS- Quatro passos: 1- Identificação dos perigos. 2- Avaliar a frequência e a gravidade de cada um – quantificação dos riscos. 3- Reduzir ou eliminar o risco. 4- Custear o risco.
  • 119.
    Instrumentos e métodos ISO– Processo de gestão do risco (ISO 31000/31010)
  • 120.
    Estabelecer o contexto Auditar riscos Identificaros riscos Comunicação e consultoria Análise dos riscos Avaliação dos riscos Tratamento dos riscos Monitorização e revisão
  • 121.
    Instrumentos e métodos ISO31000/31010 ESTABELECER O CONTEXTO
  • 122.
    Estabelecer o contexto Auditar riscos Identificaros riscos Comunicação e consultoria Análise dos riscos Avaliação dos riscos Tratamento dos riscos Monitorização e revisão
  • 123.
    Instrumentos e métodos ISO31000/31010 Estabelecer o contexto: quais os parâmetros internos e externos que condicionam a atividade do serviço/instituição. Também, as responsabilidades na gestão do risco no serviço, quais as metodologias a utilizar, quais os critérios de avaliação do risco, como é avaliado o processo de gestão do risco…
  • 124.
    Instrumentos e métodos ISO31000/31010 Externo: Qual o ambiente em que opera o serviço, quais os envolvidos na atividade, quais as tendências da atividade. Como funciona o financiamento? Como funciona o recrutamento, quais os órgãos de fiscalização da atividade…Há estabilidade?
  • 125.
    Instrumentos e métodos ISO31000/31010 Interno: quais os objetivos do serviço, como circula a informação, quais os principais processos ou atividades do serviço, quem lá trabalha. Definir os critérios de avaliação do risco – o que vamos considerar aceitável.
  • 126.
    Instrumentos e métodos ISO31000/31010 Os critérios de risco: Quais as escalas de avaliação da probabilidade, Quais as escalas de avaliação da severidade, Quando se considera que um risco é aceitável, ou não.
  • 127.
    Instrumentos e métodos Probabilidade P4 Inaceitável P3 P2 Limitede confiança Aceitável P1 G1 Limite de precaução G2 G3 G4 Gravidade
  • 128.
    Instrumentos e métodos Graude dano Nenhum: A consequência no doente é assintomática ou sem sintomas detectados e não necessita tratamento.
  • 129.
    Instrumentos e métodos Graude dano Ligeiro: A consequência no doente é sintomática, com sintomas ligeiros, perda de funções ou danos mínimos ou intermédios de curta duração, sem intervenção ou com uma intervenção mínima requerida (por exemplo: observação extra, inquérito, análise ou pequeno tratamento).
  • 130.
    Instrumentos e métodos Graude dano Moderado: A consequência no doente é sintomática, requerendo intervenção (por exemplo: procedimento suplementar, terapêutica adicional) um aumento na estadia, ou causou danos permanentes ou a longo prazo, ou perda de funções.
  • 131.
    Instrumentos e métodos Graude dano Grave: A consequência no doente é sintomática, requerendo intervenção para salvar a vida ou grande intervenção médico/cirúrgica, encurta a esperança de vida ou causa grandes danos permanentes ou a longo prazo, ou perda de funções.
  • 132.
    Instrumentos e métodos Graude dano Catastrófico/Morte: No balanço das probabilidades, a morte foi causada ou antecipada a curto prazo, pelo incidente.
  • 133.
    Instrumentos e métodos Probabilidade Raro:Possível mas extremamente improvável de ocorrer, durante um determinado período de tempo ou durante a execução de uma tarefa.
  • 134.
    Instrumentos e métodos Probabilidade Improvável:Não esperado ocorrer, durante um determinado período de tempo ou durante a execução de uma tarefa.
  • 135.
    Instrumentos e métodos Probabilidade Possível:Esperado ocorrer até uma vez ou num curto período de tempo associado a uma situação extraordinária, durante um determinado período de tempo ou durante a execução de uma tarefa.
  • 136.
    Instrumentos e métodos Probabilidade Provável:Esperado ocorrer mais do que uma vez ou em curtos períodos de tempo, que se repetem durante um determinado período de tempo ou durante a execução de uma tarefa.
  • 137.
    Instrumentos e métodos Probabilidade QuaseCerto: Esperado ocorrer várias vezes ou em longos períodos de tempo, durante um determinado período de tempo ou durante a execução de uma tarefa
  • 138.
    Instrumentos e métodos Desafio–definir o contexto: Qual a razão de ser do vosso serviço? (ele existe para fazer o quê?) – A missão. Listar quais os envolvidos (skateholders) internos e externos dos vossos serviços. O que ‘querem’ esses stakeholders?
  • 139.
    Instrumentos e métodos ISO31000/31010 AUDITAR RISCOS
  • 140.
    Estabelecer o contexto Auditar riscos Identificaros riscos Comunicação e consultoria Análise dos riscos Avaliação dos riscos Tratamento dos riscos Monitorização e revisão
  • 141.
    Instrumentos e métodos ISO31000/31010 Auditar riscos: É o processo de identificação dos riscos, analisar riscos e avaliar os riscos.
  • 142.
    Instrumentos e métodos ISO31000/31010 Auditar riscos: Pretende compreender os riscos, as suas causas, as suas consequências e as suas probabilidades. Fornece a base para a tomada de decisões em relação às ações a tomar. O output da auditoria de riscos é o input da tomada de decisão.
  • 143.
    Instrumentos e métodos ISO31000/31010 IDENTIFICAR OS RISCOS
  • 144.
    Estabelecer o contexto Auditar riscos Identificaros riscos Comunicação e consultoria Análise dos riscos Avaliação dos riscos Tratamento dos riscos Monitorização e revisão
  • 145.
    Instrumentos e métodos ISO31000/31010 Identificar os riscos, responde a: Quais os processos, as circunstâncias ou as situações que podem ter impacto nos resultados? O que é que pode acontecer que altere a nossa capacidade de atingir os objetivos? Fase do ‘e se…?’.
  • 146.
    Instrumentos e métodos Fontespara a identificação dos riscos: 1- Notificações I/EA; 2- Reclamações; 3- Eventos Sentinela; 4- Indicadores de segurança do doente; 5- Litigância; 6- Acreditação/Auditorias/Certificação; 7- Auditorias clínicas; …
  • 147.
    Instrumentos e métodos Fontespara a identificação dos riscos: 8- Brainstroming; 9- Listas de verificação com base em recomendações; 10 – Grupos focais; 11 – Método de Delphi; …
  • 148.
    Instrumentos e métodos Registode Riscos N.º 5/13 O risco (o quê e como) Troca de ampolas por terem aparência semelhante – mesmo fornecedor. Consequências potências de um evento (probabilidade e dano potencial) Controlo existente O controlo é adequado (eficaz e eficiente?) Risco Residual (O quê e como) Possíveis opções de tratamento
  • 149.
    Instrumentos e métodos Desafio:Listar exemplos do que pode correr mal nos vossos serviços (pelo menos 3). Preencher o registo de riscos para esses exemplos. Por exemplo: quedas, queimaduras, Úlceras de pressão, infeções…
  • 150.
    Instrumentos e métodos ISO31000/31010 ANÁLISE DOS RISCOS
  • 151.
    Estabelecer o contexto Auditar riscos Identificaros riscos Comunicação e consultoria Análise dos riscos Avaliação dos riscos Tratamento dos riscos Monitorização e revisão
  • 152.
    Instrumentos e métodos ISO31000/31010 Análise dos riscos: 1 – Identificar os Controlos; 2 – Análise de consequências; 3 – Estimativa de probabilidades; 4 – Análise preliminar; 5 – Limitações e vulnerabilidades da análise.
  • 153.
    Instrumentos e métodos ISO31000/31010 Análise dos riscos, Consiste em: 1- Análise dos controlos, barreiras ou defesas existentes. Existem? Funcionam como esperado? São eficazes? Qual a evidência?
  • 154.
    Instrumentos e métodos Exemplosde controlos: Normas e procedimentos (ex: DGS, Ordens Profissionais); Forçar funções (ex: Rampas de O2); Dupla verificação; Segregação de funções (e não segregação de funções –> ‘quem prepara administra’);
  • 155.
    Instrumentos e métodos Desafio: Listarno registo de riscos os controlos existentes para prevenir os efeitos dos riscos identificados?
  • 156.
    Instrumentos e métodos Registode Riscos N.º 5/13 O risco (o quê e como) Troca de ampolas por terem aparência semelhante – mesmo fornecedor. Consequências potências de um evento (probabilidade e dano potencial) Controlo existente Indicação na gaveta de sinal de perigo. O controlo é adequado (eficaz e eficiente?) Risco Residual (O quê e como) Possíveis opções de tratamento
  • 157.
    Instrumentos e métodos ISO31000/31010 Análise dos riscos, Consiste em: 2- Análise das consequências: determina que impacto teria o evento, circunstância ou situação de risco nos objectivos, quais os envolvidos afetados e em que medida. (Daí a importância de definir os envolvidos)
  • 158.
    Instrumentos e métodos Desafio: Noregisto de riscos identificar a severidade potencial dos riscos listados.
  • 159.
    Instrumentos e métodos Registode Riscos N.º 5/13 O risco (o quê e como) Troca de ampolas por terem aparência semelhante – mesmo fornecedor. Consequências potências de um evento (probabilidade e dano potencial) Grave . Controlo existente Indicação na gaveta de sinal de perigo. O controlo é adequado (eficaz e eficiente?) Risco Residual (O quê e como) Possíveis opções de tratamento
  • 160.
    Instrumentos e métodos ISO31000/31010 Análise dos riscos, Consiste em: 3- Estimativa das probabilidades: Com recurso a dados históricos, previsões ou peritos. Os profissionais dos serviços são uma boa fonte. São os peritos do seu contexto.
  • 161.
    Instrumentos e métodos Desafio: Colocarno registo de riscos a probabilidade para os riscos listados?
  • 162.
    Instrumentos e métodos Registode Riscos N.º 5/13 O risco (o quê e como) Troca de ampolas por terem aparência semelhante – mesmo fornecedor. Consequências potências de um evento (probabilidade e dano potencial) Elevada – são Grave . medicamentos muito utilizados. Controlo existente Indicação na gaveta de sinal de perigo. O controlo é adequado (eficaz e eficiente?) Risco Residual (O quê e como) Possíveis opções de tratamento
  • 163.
    Instrumentos e métodos ISO31000/31010 Análise dos riscos, Consiste em: 4- Análise preliminar: decidir que riscos manter e que riscos eliminar de análises aprofundadas. Decidir tratar riscos mais significativos, descartar riscos insignificantes, aprofundar análise de outros riscos.
  • 164.
    Instrumentos e métodos Desafio: Noregisto de riscos identificar quais os que não merecem uma análise mais aprofundada?
  • 165.
    Instrumentos e métodos ISO31000/31010 Análise dos riscos, Consiste em: 5- Incertezas e vulnerabilidades: quais as incertezas em relação aos elementos que foram utilizados para a identificação e análise dos riscos. Uma descrição das vulnerabilidades e limitações do estudo. (Poucos dados, área nova, não há consenso entre os peritos…)
  • 166.
    Instrumentos e métodos Desafio: Nonosso registo, quais as limitações para o levantamento que acabámos de fazer?
  • 167.
    Instrumentos e métodos ISO31000/31010 AVALIAÇÃO DOS RISCOS
  • 168.
    Estabelecer o contexto Auditar riscos Identificaros riscos Comunicação e consultoria Análise dos riscos Avaliação dos riscos Tratamento dos riscos Monitorização e revisão
  • 169.
    Instrumentos e métodos ISO31000/31010 Avaliação dos riscos, compara o nível de risco determinado até agora com o nível estabelecido nos critérios de risco como aceitável ou não aceitável.
  • 170.
    Instrumentos e métodos ISO31000/31010 Avaliação dos riscos, Decidir que riscos merecem intervenção; Priorizar as intervenções; Manter a atividade ou abandonar?
  • 171.
    Instrumentos e métodos ISO31000/31010 Tratamento dos riscos
  • 172.
    Estabelecer o contexto Auditar riscos Identificaros riscos Comunicação e consultoria Análise dos riscos Avaliação dos riscos Tratamento dos riscos Monitorização e revisão
  • 173.
    Instrumentos e métodos ISO31000/31010 Tratamento dos riscos, Identificar a melhor forma de tratar o risco: • Remover a fonte de risco? • Assumir o risco para explorar uma oportunidade? • Alterar (agir sobre) a probabilidade? • Alterar (agir sobre) as consequências?
  • 174.
    Instrumentos e métodos ISO31000/31010 Tratamento dos riscos, Identificar a melhor forma de tratar o risco: • Intervir nas barreiras e controlos? • Alterar os procedimentos? • Abandonar a atividade?
  • 175.
    Instrumentos e métodos ISO31000/31010 Tratamento dos riscos, Identificar a melhor forma de tratar o risco: • Partilhando o risco? • Assumir o risco? • O risco residual é aceitável depois de tratado?
  • 176.
    Instrumentos e métodos Probabilidade P4 PREVENÇÃO Inaceitável Modificaro sistema ou a atividade para reduzir a probabilidade de ocorrência de um incidente G2 G3 P3 P2 Aceitável P1 G1 G4 Gravidade
  • 177.
    Instrumentos e métodos Probabilidade P4 PROTEÇÃO Inaceitável Modificaro sistema ou a atividade para reduzir a gravidade da consequência da ocorrência de um incidente G2 G3 P3 P2 Aceitável P1 G1 G4 Gravidade
  • 178.
    Instrumentos e métodos Probabilidade P4 SEGURO Inaceitável Aumentaro nível do risco aceitável partilhando-o. G2 G3 P3 P2 Aceitável P1 G1 G4 Gravidade
  • 179.
    Instrumentos e métodos ISO31000/31010 Tratamento dos riscos, Os planos de melhoria são planos de gestão da mudança. Quais são os riscos associados ao plano de melhoria?
  • 180.
    Instrumentos e métodos Processode avaliação do risco Ferramenta e técnicas 1. Identificação de riscos 2. Análise de riscos Consequências Probabilidade Nível de risco Avaliação do risco 0. Fluxogramas 1. Listas de Verificação 2. Brainstorming Sim Sim - - - - 3. SWIFT - Structured What If Sim Sim Sim Sim Sim 4. Matriz consequência/probabilidade Sim Sim Sim Sim +/- 5. Analise efeitos e dos modos de falha 6. Ishikawa 7. Análise das causas raiz 8. Análise de laço Sim +/- Sim Sim Sim +/- Sim Sim Sim Sim Sim +/Sim Sim Sim +/Sim +/- 180
  • 181.
    Instrumentos e métodos 0.Fluxogramas • Conceito de processo: um conjunto de actividades que agregam recursos para a consecução de um resultado. • Conceito de monitorização: Comparar os resultados obtidos por um processo com os resultados esperados.
  • 183.
    Instrumentos e métodos 0.Fluxogramas Como definir um processo?
  • 184.
    Instrumentos e métodos 0.Fluxogramas Quem faz o quê – O dono e o(s) actor(es) do processo. O que faz – Descrição das actividades críticas do processo. Com o que faz – Quais os recursos necessários para as diferentes actividades. Quando o faz - A sequência das actividades. Como o faz – Critérios de sucesso do processo.
  • 185.
    Instrumentos e métodos 0.Fluxogramas Desafio: Em relação ao seu serviço, defina um processo. Quem faz, o quê, com o quê, quando e como o faz.
  • 186.
    Instrumentos e métodos 0.Fluxogramas Mapeamento IDEF. Serve para representar o fluxo de acções, decisões e actividades (os processos) dentro de um sistema.
  • 187.
    Instrumentos e métodos 0.Fluxogramas Fluxogramas. Os fluxogramas são representações gráficas de processos, sistemas, circuitos de informação ou de redes (ISO 5807). Ajudam a transmitir visualizar as diferentes implicações de cada etapa e mostram uma visão global de todo o processo.
  • 188.
    Instrumentos e métodos 0.Fluxogramas Fluxogramas. Os fluxogramas ajudam a identificar as atividades que podem ser redundantes, fontes de perigos, ou deixar explicita a necessidade de incluir atividades de controlo em pontos críticos do processo.
  • 189.
    Instrumentos e métodos 0.Fluxogramas Fluxogramas. Os fluxogramas utilizam um conjunto de símbolos padronizados para representar os processos. A norma ISO 5807 estabelece o diferentes símbolos e o seu significado.
  • 190.
    Instrumentos e métodos 0.Fluxogramas Significado Início ou fim Decisão Documento Processo Conector de ou para outro processo Ligação entre tarefas Símbolo
  • 191.
    Instrumentos e métodos 0.Fluxogramas Exemplos de fluxogramas Como fazer:
  • 192.
    Consulta de crise Médico Urgência N Pediatria Preenchepedido de consulta de crise Administrativo Consulta Psiq. S Recolha dos pedidos Dra. Vera Psiquiatria Quadro: > Para-suicidário > Psicótico > Perturbação alimentar > Outros Análise e agendamento Atendimento normal Agendamento normal Marcação de consulta de crise N Para consulta de crise? S
  • 193.
    Perícias Médico-Legais Técnico MCDT Pedidospelo IML Agenda Primeira Entrevita Primeira entrevista Pede Testes N Relatório para a entidade Registo de entrada e distribuição ao técnico Pede Perícia IML Prepara o Processo (a) (b) Comunicação da necessidade de MCDT Formatação do Relatório Informação da necessidade de MCDT Entrega do Relatório Finaliza o Processo 1 Serviços Financeiros Entidade Requisitante Administrativo DPSM S Processo para Facturação Pagamento aos Peritos Facturação Formaliza o pedido
  • 194.
    Instrumentos e métodos 0.Fluxogramas Desafio: Fazer o fluxograma de um processo do seu serviço. Pode ser a preparação e administração de terapêutica, consulta de rotina...
  • 195.
    Instrumentos e métodos 0.Fluxogramas Significado Início ou fim Decisão Documento Processo Conector de ou para outro processo Ligação entre tarefas Símbolo
  • 196.
    Instrumentos e métodos 0.Fluxogramas Exemplo de fluxograma Como NÃO fazer:
  • 198.
    Instrumentos e métodos 0.Fluxogramas Conclusões
  • 199.
    Instrumentos e métodos 1.Lista de verificação Processo de avaliação do risco Ferramenta e técnicas 1. Identificação de riscos 2. Análise de riscos Consequências Probabilidade Nível de risco Avaliação do risco 0. Fluxogramas 1. Listas de Verificação 2. Brainstorming Sim Sim - - - - 3. SWIFT - Structured What If Sim Sim Sim Sim Sim 4. Matriz consequência/probabilidade Sim Sim Sim Sim +/- 5. Analise efeitos e dos modos de falha 6. Ishikawa 7. Análise das causas raiz 8. Análise de laço Sim +/- Sim Sim Sim +/- Sim Sim Sim Sim Sim +/Sim Sim Sim +/Sim +/- 199
  • 200.
    Instrumentos e métodos 1.Lista de verificação Listas de perigos, riscos ou controlos que foram desenvolvidos geralmente a partir de experiência, quer em resultado de análises de risco ou de falhas ocorridas no passado. (ISO 31000).
  • 201.
    Instrumentos e métodos 1.Lista de verificação Uma lista de verificação (checklist) é um algoritmo de ações que devem ser executadas num dado contexto clínico. Têm o objectivo de garantir que nenhum passo do algoritmo é esquecido. (Agency for Healthcare Research and Quality)
  • 202.
    Instrumentos e métodos 1.Lista de verificação Uma das primeiras aplicações foi no projeto Keystone desenvolvido em 18 Unidades de Cuidados Intensivos do estado do Michigan. O projeto incluía formação sobre cultura de segurança, para além do uso de listas de verificação. Um dos resultados foi a redução de infeções associadas a cateteres centrais em 66%.
  • 203.
    Instrumentos e métodos 1.Lista de verificação Os médicos receberam formação sobre as práticas de controle de infecção e sobre os danos resultantes de infecções associadas ao cateter central. Foi definido o material a ter no Kit de colocação de cateter central; Foi criada uma lista de verificação para garantir a adesão às práticas de controle de infecção;
  • 204.
    Instrumentos e métodos 1.Lista de verificação Os prestadores de cuidados eram travados na execução se as boas práticas na colocação do cateter central não estivessem a ser seguidas – excepto em situações de urgência; A remoção dos cateteres centrais passou a ser discutida nas rondas diárias; As equipas receberam feedback mensal e trimestral sobre o número e as taxas de infecção relacionadas com o cateter central.
  • 205.
    Instrumentos e métodos 1.Lista de verificação Mais sobre o projeto keystone em: http://www.nejm.org/doi/full/10.1056/NEJMoa 061115
  • 206.
    Instrumentos e métodos 1.Lista de verificação Para além da implementação no programa da OMS sobre cirurgias seguras, estão implementadas em situações como: • Planeamento da alta; • Transferência de cuidados, especialmente dentro da instituição.
  • 207.
    Instrumentos e métodos 1.Lista de verificação Exemplo de lista de verificação: Filme ISoBAR
  • 208.
    Instrumentos e métodos 1.Lista de verificação Comentários
  • 209.
    Instrumentos e métodos 1.Lista de verificação Limitações: • Só fazem sentido se baseadas nos melhores padrões; • Podem ser entendidas como um fim e não como um meio – necessário bom-senso; • As listas de verificação só servem para determinados procedimentos padronizáveis.
  • 210.
    Instrumentos e métodos 1.Lista de verificação Limitações: • Podem estabelecer uma cultura de ‘cruz na caixa’; • A qualidade do controlo depende da qualidade da lista construída.
  • 211.
    Instrumentos e métodos 1.Lista de verificação Há processos nos vossos serviços em que uma lista de verificação pode contribuir para a segurança do doente?
  • 212.
    Instrumentos e métodos 1.Lista de verificação Conclusões
  • 213.
    Instrumentos e métodos 2.Brainstorming Processo de avaliação do risco Ferramenta e técnicas 1. Identificação de riscos 2. Análise de riscos Consequências Probabilidade Nível de risco Avaliação do risco 0. Fluxogramas 1. Listas de Verificação 2. Brainstorming Sim Sim - - - - 3. SWIFT - Structured What If Sim Sim Sim Sim Sim 4. Matriz consequência/probabilidade Sim Sim Sim Sim +/- 5. Analise efeitos e dos modos de falha 6. Ishikawa 7. Análise das causas raiz 8. Análise de laço Sim +/- Sim Sim Sim +/- Sim Sim Sim Sim Sim +/Sim Sim Sim +/Sim +/- 213
  • 214.
    Instrumentos e métodos 2.Brainstorming Brainstroming ou tempestade de ideias Útil para obter informação: pode servir para identificar os perigos, os riscos, as causas de um problema, ou a construção de um plano de melhoria. Geralmente utilizada em conjunto com outras técnicas.
  • 215.
    Instrumentos e métodos 2.Brainstorming Brainstroming ou tempestade de ideias Implica a preparação por parte do moderador. Este apresenta o tema com a convocatória, ou não, consoante a estratégia.
  • 216.
    Instrumentos e métodos 2.Brainstorming Brainstroming ou tempestade de ideias – Reunir a equipa; – O facilitador apresenta as regras e o problema/tema a explorar; – Iniciar a recolha de dados, nesta etapa há apenas que criar uma lista de itens em relação ao tema;
  • 217.
    Instrumentos e métodos 2.Brainstorming – O facilitador modera o trabalho para que não haja uma discussão sobre os elementos da lista – ‘parque de estacionamento’; – Depois de realizada uma recolha de contributos pode-se passar a uma discussão sobre os elementos recolhidos; – O facilitador pode travar linhas de discussão que estejam esgotadas e/ou introduzir outras que devam ser aprofundadas.
  • 218.
    Instrumentos e métodos 2.Brainstorming Regras: 1. Cada um fala na sua vez; 2. Todos os contributos são positivos; 3. Não há más ideias; 4. Cada um dá um contributo, ou diz ‘passo’; 5. Cada um terá oportunidade de contribuir; 6. Quando se chega à última pessoa recomessase na primeira pessoa.
  • 219.
    Instrumentos e métodos 2.Brainstorming Regras: O trabalho de recolha termina quando todos tiverem dito ‘passo’. As respostas podem ser votadas pelo grupo para escolher as que são mais pertinentes.
  • 220.
    Instrumentos e métodos 2.Brainstorming • • • • Limitações do Brainstorming: O sucesso depende em muito do facilitador; O sucesso depende da capacidade das pessoas em contribuir com valor; É difícil dizer quando o processo foi suficientemente aprofundado; Depende muito da dinâmica e cultura da equipa.
  • 221.
    Instrumentos e métodos 2.Brainstorming Desafio: Brainstorming sobre ‘os principais desafios para os cuidados de saúde primáriosnos próximos anos - Financiamento, acessibilidade, acreditação’.
  • 222.
    Instrumentos e métodos 2.Brainstorming Conclusões
  • 223.
    Instrumentos e métodos 3.SWIFT Processo de avaliação do risco Ferramenta e técnicas 1. Identificação de riscos 2. Análise de riscos Consequências Probabilidade Nível de risco Avaliação do risco 0. Fluxogramas 1. Listas de Verificação 2. Brainstorming Sim Sim - - - - 3. SWIFT - Structured What If Sim Sim Sim Sim Sim 4. Matriz consequência/probabilidade Sim Sim Sim Sim +/- 5. Analise efeitos e dos modos de falha 6. Ishikawa 7. Análise das causas raiz 8. Análise de laço Sim +/- Sim Sim Sim +/- Sim Sim Sim Sim Sim +/Sim Sim Sim +/Sim +/- 223
  • 224.
    Instrumentos e métodos 3.SWIFT De ‘Structured What-If’, ‘E se estruturado’. É semelhante ao Brainstorming mas mais orientado. O facilitador questiona o grupo com questões ‘E se’ sobre áreas que se pretendem estudar para antecipar situações que ocorram fora do esperado. Aplica-se ao sistema e não tanto ao nível operacional. (Para isso há o HAZOP)
  • 225.
    Instrumentos e métodos 3.SWIFT Como implementar: 1. O facilitador tem que estudar o problema para escolher as questões pertinentes e listar os perigos e riscos já conhecidos. 2. Com o grupo estabelecer o âmbito da análise, o contexto e as regras.
  • 226.
    Instrumentos e métodos 3.SWIFT Como implementar: 3. O facilitador procura obter da equipa informação e discussão sobre: • Riscos e perigos; • Incidentes passados; • Controlos existentes; • Constrangimentos e requisitos regulamentares da atividade.
  • 227.
    Instrumentos e métodos 3.SWIFT Como implementar: 4. Para ajudar na discussão o facilitador coloca questões como: • ‘E se…’ • ‘O que aconteceria se…’ • ‘Pode ocorrer que alguém ou alguma coisa…’ • ‘Alguma vez aconteceu…’
  • 228.
    Instrumentos e métodos 3.SWIFT Como implementar: 5. Os riscos são listados e os respetivos controlos analisados; 6. Os riscos, causas, controlos e possíveis consequências são listados (registo de risco, laço); 7. A equipa determina se os controlos existentes são adequados. Se não forem propõem alternativas;
  • 229.
    Instrumentos e métodos 3.SWIFT Como implementar: 8. Pode ser necessário voltar às questões ‘E se…’; 9. Os riscos são classificados e determinada a sua prioridade (registo de riscos, FMEA, matriz).
  • 230.
    Instrumentos e métodos 3.SWIFT Limitações: 1. Depende em muito do facilitador; 2. Pode-se desperdiçar muito tempo se o trabalho não for bem preparado; 3. Depende da experiência da equipa; 4. Mais orientado para o sistema do que para as operações – dependendo da abordagem.
  • 231.
    Instrumentos e métodos 3.SWIFT Conclusões
  • 232.
    Instrumentos e métodos 4.Matriz Processo de avaliação do risco Ferramenta e técnicas 1. Identificação de riscos 2. Análise de riscos Consequências Probabilidade Nível de risco Avaliação do risco 0. Fluxogramas 1. Listas de Verificação 2. Brainstorming Sim Sim - - - - 3. SWIFT - Structured What If Sim Sim Sim Sim Sim 4. Matriz consequência/probabilidade Sim Sim Sim Sim +/- 5. Analise efeitos e dos modos de falha 6. Ishikawa 7. Análise das causas raiz 8. Análise de laço Sim +/- Sim Sim Sim +/- Sim Sim Sim Sim Sim +/Sim Sim Sim +/Sim +/- 232
  • 233.
    Instrumentos e métodos 4.Matriz Serve para fazer uma gradação de riscos em função das consequências e da probabilidade de ocorrência. É muito difundida e utilizada em conjunto com outras ferramentas.
  • 234.
    Instrumentos e métodos 4.Matriz Processo: Utilizando escalas de Consequência e de Probabilidade combinam-se os riscos numa matriz. As escalas têm que cobrir todas as situações possíveis, e devem cobrir um determinado número de pontos, geralmente de 1 a 5.
  • 235.
    Instrumentos e métodos 4.Matriz Processo: Os diferentes riscos ficam em determinadas células em relação às quais podem ser determinadas algumas ações para a revisão do processo ou para a implementação de barreiras ou controlos.
  • 236.
  • 237.
    Instrumentos e métodos 4.Matriz Limitações: Pode ser difícil definir uma só matriz para diferentes atividades dentro da mesma organização; As escalas são geralmente subjetivas; A graduação dos riscos é diferente consoante o avaliador.
  • 238.
    Instrumentos e métodos 4.Matriz Desafio: Fazer a matriz de risco com base no registo de riscos.
  • 239.
    Instrumentos e métodos 4.Matriz Conclusões
  • 240.
    Instrumentos e métodos 5.FMEA Processo de avaliação do risco Ferramenta e técnicas 1. Identificação de riscos 2. Análise de riscos Consequências Probabilidade Nível de risco Avaliação do risco 0. Fluxogramas 1. Listas de Verificação 2. Brainstorming Sim Sim - - - - 3. SWIFT - Structured What If Sim Sim Sim Sim Sim 4. Matriz consequência/probabilidade Sim Sim Sim Sim +/- 5. Analise efeitos e dos modos de falha 6. Ishikawa 7. Análise das causas raiz 8. Análise de laço Sim +/- Sim Sim Sim +/- Sim Sim Sim Sim Sim +/Sim Sim Sim +/Sim +/- 240
  • 241.
    Instrumentos e métodos 5.FMEA Failure Mode and Efects Analysis Instrumento que serve para identificar proactivamente as falhas mais importantes de um processo complexo. Serve para identificar prioridades quando há recursos escassos.
  • 242.
    Instrumentos e métodos 5.FMEA As equipas usam o FMEA para avaliar os processos relativamente a possíveis falhas e evita-las, corrigindo os processos proactivamente em vez de reagir após a ocorrência dessas falhas. Esta ênfase na prevenção pode reduzir o risco de ocorrência de danos quer para os doentes quer para os trabalhadores. É muito útil na avaliação um novo processo ou na mudança num processo existente antes da sua implementação.
  • 243.
    Instrumentos e métodos 5.FMEA 1 – Definir o âmbito da análise. A ferramenta de análise FMEA funciona melhor em processos que não têm muitos subprocessos. Em vez de fazer um FMEA num processo amplo e complexo, como a administração de medicação num hospital, tente fazer um FMEA em subprocessos ou variantes. A realização de um FMEA de todo o processo de gestão de medicamentos seria uma tarefa imensa. Em vez disso, considere análises individuais FMEA dos processos da requisição, dispensa e administração de medicamentos.
  • 244.
    Instrumentos e métodos 5.FMEA 2 - Identificar uma Equipa Multidisciplinar Certifique-se de incluir todos os interessados que estão envolvidos em qualquer ponto do processo. Algumas pessoas podem não precisar de fazer parte da equipa durante toda a análise, mas certamente deve ser incluídas nas discussões sobre as etapas do processo em que estão envolvidos.
  • 245.
    Instrumentos e métodos 5.FMEA 3 - Reunir a Equipa para listar todos os passos do Processo Cada passo do processo é numerado, sendo o mais específico possível. Podem ser necessárias várias reuniões para completar esta parte do FMEA, dependendo do número de passos e da complexidade do processo. Os fluxogramas podem ser uma ferramenta útil para delinear os passos. Quando terminar, certifique-se de obter o consenso do grupo. A equipa deve concordar que os passos enumerados no FMEA descrevem com precisão o processo.
  • 246.
    Instrumentos e métodos 5.FMEA 4 - A Equipa lista os tipos e causas das falhas Definir a função de cada etapa do processo. Para cada etapa questionar o que pode correr mal que impeça ou limite a capacidade de atingir o resultado dessa função e quais os mecanismos que podem produzir essa falha.
  • 247.
    Instrumentos e métodos 5.FMEA 5 - Para cada tipo de falha, a equipa atribui um valor numérico para a probabilidade de ocorrência, a probabilidade de detecção e a severidade Probabilidade de ocorrência: Qual é a probabilidade deste tipo de falha ocorrer? Probabilidade de detecção: Se esse tipo de falha ocorre, qual a probabilidade de a falha ser detectada? Gravidade: Se esse tipo de falha ocorre, qual a probabilidade causar dano?
  • 248.
    Instrumentos e métodos 5.FMEA Grau Probabilidade Gravidade Detecção pela equipa 1 Probabilidade Irrelevante remota Antes de ter impacto no doente 5 Incómodo Probabilidade moderada de perda de não detectar antes de 1 em cada 10 performanc chegar ao doente e 10 Dano Elevada, > 9 permanente em cada 10 ou morte Não detetável antes de chegar ao doente
  • 249.
    Instrumentos e métodos 5.FMEA 6 - Avaliar os Resultados Para calcular o Nível de Prioridade do Risco (NPR) para cada tipo de falha, multiplicar os três valores obtidos. Por exemplo, o tipo falha "medicamento errado seleccionado" tem um 3 para a probabilidade de ocorrência, um 5 para a probabilidade de detecção, e um 5 de gravidade, para um total de 75 NPR. A pontuação mais baixa possível será 1 e a maior 1000. Identifique os tipos de falha com os 10 maiores NPR’s. Estes são os que a equipa deve considerar em primeiro lugar, como oportunidades de melhoria.
  • 250.
    Instrumentos e métodos 5.FMEA 7 - Use NPR para planear os esforços de melhoria Os tipos de falha com NPR alto são provavelmente as partes mais importantes do processo onde devem concentrar-se os esforços de melhoria. Os tipos de falha com NPR muito baixos não são susceptíveis de afectar muito o processo global, mesmo se completamente eliminados, e devem, portanto, estar no fundo da lista de prioridades.
  • 251.
    Exemplo de Portugal Fonte:Tese de Célia Margarida Pinheiro Ribeiro, “MUDANÇA ORGANIZACIONAL E SISTEMAS DE INFORMAÇÃO NA SAÚDE”, INDEG/ISCTE 2009.
  • 252.
    Instrumentos e métodos 5.FMEA Desafio: Fazer o FMEA para os riscos associados à vacinação. Ou, em alternativa, aos riscos que estão recolhidos no registo de riscos.
  • 253.
    Instrumentos e métodos 5.FMEA 1. 2. 3. 4. 5. 6. Para o desafio: Identificar os passos do processo Identificar as falhas potenciais (dos passos) Classificar a Probabilidade Classificar a Gravidade (potencial de dano) Identificar a detetabilidade (pelos profissionais) Desenhar a tabela
  • 254.
    Instrumentos e métodos 5.FMEA Limitações: 1. Não identifica combinações de modos de falha, apenas aborda cada um deles individualmente; 2. Pode exigir muito tempo e ser caro; 3. Em sistemas complexos pode ser uma tarefa muito complicada.
  • 255.
  • 256.
    Instrumentos e métodos 6.Ishikawa Processo de avaliação do risco Ferramenta e técnicas 1. Identificação de riscos 2. Análise de riscos Consequências Probabilidade Nível de risco Avaliação do risco 0. Fluxogramas 1. Listas de Verificação 2. Brainstorming Sim Sim - - - - 3. SWIFT - Structured What If Sim Sim Sim Sim Sim 4. Matriz consequência/probabilidade Sim Sim Sim Sim +/- 5. Analise efeitos e dos modos de falha 6. Ishikawa 7. Análise das causas raiz 8. Análise de laço Sim +/- Sim Sim Sim +/- Sim Sim Sim Sim Sim +/Sim Sim Sim +/Sim +/- 256
  • 257.
    Instrumentos e métodos 6.Ishikawa É um método estruturado para a identificar as causas de um problema ou um resultado esperado. Aplica-se a uma ocorrência ou proactivamente, para obter um resultado. Não aponta, só por si, para as causas mas orienta um estudo mais aprofundado.
  • 258.
    Instrumentos e métodos 6.Ishikawa 1. O facilitador coloca o efeito na caixa à esquerda; 2. Identificar os fatores que podem estar envolvidos – utilizar a CISD; 3. Dentro dos fatores criar os ramos ramos que fizerem sentido ao grupo – utilizar a CISD;
  • 259.
    Instrumentos e métodos 6.Ishikawa Fatores Externos Fatores do Pessoal Fatores do Doente Efeito Outros Fatores Organizacionais ou do Serviço Fatores do Trabalho ou do Ambiente
  • 260.
    Instrumentos e métodos 6.Ishikawa 4. Perguntar sucessivamente ´porquê’ ou o ‘que poderá ter causado este resultado’, sucessivamente; 5. Rever cada um dos ramos para garantir o consenso; 6. Identificar, por consenso, quais as causas mais relevantes. Para a saúde é coerente fazê-lo com recurso à Classificação Internacional sobre Segurança do Doente. O Sistema Nacional de Notificação de Incidentes e Eventos Adversos fornece alguns dados para o preenchimento do Ishikawa.
  • 261.
    Instrumentos e métodos 6.Ishikawa Fatores Externos Fatores do Pessoal Fatores do Doente Fatores comportamento Fatores comportamento Ambiente natural Fatores cognitivos Produtos, tecnologia, infraestruturas Serviços, sistemas, Políticas Fatores Execução ... Recursos Carga trabalho Plano Emergência Outros Fatores Comunicação Fatores Comunicação Protocolos e Procedimentos Fatores Execução Fatores cognitivos Efeito Cultura Atividade Organização das equipas Fatores Organizacionais ou do Serviço Infraestruturas Distância Avaliação Segurança/Risco Códigos e Regulamentos Fatores do Trabalho ou do Ambiente
  • 262.
    Instrumentos e métodos 6.Ishikawa Vantagens: • Ajuda a concentrar a análise em fatores relevantes; • Valoriza as competências da equipa; • Ajuda a ler de uma forma estruturada a forma como as variáveis se conjugam para o resultado (ou o problema); • Ajuda a identificar múltiplas causas concorrentes – evita fixação numa só e a sobre simplificação; • Ajuda a identificar as áreas em que será necessário aprofundar o estudo.
  • 263.
    Instrumentos e métodos 6.Ishikawa Limitações: • É necessário que a equipa tenha os conhecimentos necessários – os profissionais são os peritos dos seus contextos; • É útil integrada com outras ferramentas, como o brainstorming; • Por separar, inicialmente, as grandes categorias pode não permitir identificar as inter-relações entre elas.
  • 264.
    Instrumentos e métodos 6.Ishikawa Desafio: Para o efeito- Melhorar o desempenho das consultas. Que variáveis, e como, afetar?
  • 265.
    Fatores Externos Fatores do Pessoal Fatores do Doente Doença Marcaçãoincorreta Transportes públicos muito cedo Falta de pessoal Quebra da ordem de marcação Atrasos Faltas Falta de salas de tratamento Pouca informatização Tempos de espera excessivos Manutenção deficiente Ficheiros desorganizados Processos lentos Muito papel envolvido Burocracia Outros Fatores Organizacionais ou do Serviço Fatores do Trabalho ou do Ambiente Elevadores avariados Corredores estreitos
  • 266.
    Instrumentos e métodos 6.Ishikawa Conclusões
  • 267.
    Instrumentos e métodos 7.Análise das causas-raiz Processo de avaliação do risco Ferramenta e técnicas 1. Identificação de riscos 2. Análise de riscos Consequências Probabilidade Nível de risco Avaliação do risco 0. Fluxogramas 1. Listas de Verificação 2. Brainstorming Sim Sim - - - - 3. SWIFT - Structured What If Sim Sim Sim Sim Sim 4. Matriz consequência/probabilidade Sim Sim Sim Sim +/- 5. Analise efeitos e dos modos de falha 6. Ishikawa 7. Análise das causas raiz 8. Análise de laço Sim +/- Sim Sim Sim +/- Sim Sim Sim Sim Sim +/Sim Sim Sim +/Sim +/- 267
  • 268.
    Instrumentos e métodos 7.Análise das causas-raiz
  • 269.
    Instrumentos e métodos 7.Análise das causas-raiz Sempre que se verificar a ocorrência de um incidente potencialmente grave ou de um evento adverso, os serviços prestadores de cuidados de saúde devem: 1) promover a aprendizagem sobre as respetivas causas e prevenir a sua recorrência; 2) identificar as causas raiz do evento e procurar atuar sobre essas causas, indo além da mera resolução das manifestações dos problemas; 3) seguir a metodologia de desenvolvimento da Análise das Causas Raiz, elaborada a partir das experiências internacionais nesta área, anexa à presente Orientação e que dela faz parte integrante.
  • 270.
    Instrumentos e métodos 7.Análise das causas-raiz A ACR é, um processo sistemático iterativo por meio do qual os fatores que contribuem para um incidente são identificados, no sentido de reconstruir a sequência de acontecimentos, repetindo a questão “porquê” até que sejam esclarecidas as Causas Raiz subjacentes. (CISD) 270
  • 271.
    Instrumentos e métodos 7.Análise das causas-raiz Objectivos: a) Identificar as causas próximas e os sistemas envolvidos; b) Rever os sistemas e os processos envolvidos; c) Identificar as causas subjacentes e os fatores contribuintes, explicando o seu papel potencial no incidente; d) Procurar encontrar oportunidades para melhorar os sistemas e, se nenhuma estiver disponível, explicar porquê; e) Desenhar um plano de melhoria, enquadrado nas oportunidades identificadas, ou, em alternativa, conseguir explicar porque a organização não o fez; f) Identificar, quando um plano de melhoria se justifica, o responsável, as metas temporais e as medidas que vão permitir determinar o sucesso do plano. 271
  • 272.
    Árvore de decisãopara incidentes e eventos adversos Início Não desenvolver Análise das Causas Raiz 1 .A ação foi planeada? NÃO 3. Está presente uma situação de doença ou abuso de substâncias? NÃO 5. O profissional desrespeitou normas ou protocolos? SIM 4. O profissional padece de uma doença? 6. As normas ou protocolos estavam disponíveis, e eram habitualmente cumpridos? NÃO NÃO 6. Outro profissional tomaria as mesmas ações nas mesmas condições? SIM SIM 2. As consequências foram intencionais? Desenvolver Análise das Causas Raiz SIM NÃO SIM NÃO NÃO 9. Houve falhas de formação ou supervisão? SIM SIM NÃO 7. Há evidência que o profissional assumiu um risco inaceitável? SIM 10. Há circunstâncias condicionantes significativas? NÃO Abandonar ACR Comunicar ao órgão de gestão da instituição SIM SIM NÃO Abordar em especial as questões de formação, regras normas e procedimentos. Desenvolver ACR, considerar todas as questões do anexo II Adatado do Modelo de Culpabilidade de James Reason. 272
  • 273.
    Equipa de ACR Papéis/ Responsabilidades Conhecimentos sobre processos e técnicas de ACR Conhecimento profundo da área em análise Conhecimento em „primeira mão‟ sobre o incidente e as circunstâncias do mesmo Autoridade para a tomada de decisão e implementação de recomendações Respeito pelo princípio da confidencialidade Profi. c/ Coordenado Profission conheciment Consultores r al Sénior o específico na área Gestor de topo Perito em ACR Sim Familiarizad Familiarizad Familiariza a a da Desejável Sim Sim Sim Desejável Não Não Desejável Não Não Não Desejável Desejável Não Sim Todos os envolvidos na ACR têm que garantir a 273 confidencialidade de todo o processo.
  • 274.
    Instrumentos e métodos 7.Análise das causas-raiz Documentos: • Sequência de eventos –o que aconteceu, com quem, quando, onde, porquê (limita-se às causas próximas nesta etapa), como aconteceu e, se possível, o quanto, pelo custo acrescido associado ao incidente; • Sequência de procedimentos esperada – o que deveria ter ocorrido; • Lista de acções de melhoria implementadas imediatamente após o incidente; • Revisão bibliográfica aprofundada relacionada com a natureza do incidente em estudo;
  • 275.
    Instrumentos e métodos 7.Análise das causas-raiz • Lista e descrição das barreiras existentes; • Lista dos factores contribuintes, obtidos através de brainstorming, determinantes para o desenvolvimento do incidente; • Diagrama de Ishikawa com a análise de cada factor contribuinte para identificar as suas Causas Raiz; • Priorização das Causas Raiz através de FMEA; • Lista de planos de melhoria com indicadores, metas temporais, medidas objectivas, responsáveis e recursos; • Relatório de resultados.
  • 276.
    Instrumentos e métodos 7.Análise das causas-raiz Conclusões
  • 277.
    Instrumentos e métodos 8.Análise de laço Processo de avaliação do risco Ferramenta e técnicas 1. Identificação de riscos 2. Análise de riscos Consequências Probabilidade Nível de risco Avaliação do risco 0. Fluxogramas 1. Listas de Verificação 2. Brainstorming Sim Sim - - - - 3. SWIFT - Structured What If Sim Sim Sim Sim Sim 4. Matriz consequência/probabilidade Sim Sim Sim Sim +/- 5. Analise efeitos e dos modos de falha 6. Ishikawa 7. Análise das causas raiz 8. Análise de laço Sim +/- Sim Sim Sim +/- Sim Sim Sim Sim Sim +/Sim Sim Sim +/Sim +/- 277
  • 278.
    Instrumentos e métodos 8.Análise de laço É uma forma simples e gráfica de representar como as causas podem evoluir para as consequências. O principal foco é colocado na identificação das barreiras que impedem o caminho para o evento, e as medidas que estão entre o evento e as consequências.
  • 279.
    Instrumentos e métodos 8.Análise de laço Pode ser utilizado em conjunto com outras ferramentas como instrumento de comunicação dos achados (p.e. Swift, Braistorming…). Pode ser utilizado para desenhar os planos de contingência e para ajudar a formar a cultura de segurança – engloba todos os passos,
  • 280.
    Instrumentos e métodos 8.Análise de laço Controlo para o fator que aumenta o risco Causa Consequência 1 F. aumenta o risco Causa Evento Causa Consequência 2 Medidas para reduzir o dano ou para recuperar Controlos Consequência 3
  • 281.
    Instrumentos e métodos 8.Análise de laço Como desenvolver: 1. Um evento é desenhado no centro; 2. Os riscos que podem desencadear o EA são desenhados à esquerda; 3. Identifica-se a forma como a fonte de risco pode desenvolver o EA; 4. Linhas ligam os riscos ao EA. Factores que aumentam o risco são identificados;
  • 282.
    Instrumentos e métodos 8.Análise de laço Como desenvolver: 5. Desenham-se as barreiras no percurso do desenvolvimento do risco até ao EA; 6. Do lado direito representam-se as consequências potenciais do EA e as repetivas linhas de evolução; 7. São representadas as medidas para mitigar o dano ou promover a recuperação do EA;
  • 283.
    Instrumentos e métodos 8.Análise de laço Como desenvolver: 8. Funções de gestão, como formação ou inspeção, podem ser representados na base no gráfico.
  • 284.
    Instrumentos e métodos 8.Análise de laço Limitações: 1. Pode ser complicado para multicausas com interdependência; 2. Pode simplificar excessivamente os sistemas e as interações.
  • 285.
    Instrumentos e métodos 8.Análise de laço Desafio: Desenhara a análise de laço para um dos riscos identificados,
  • 286.
    Instrumentos e métodos 8.Análise de laço Conclusões
  • 287.
    Indicadores de SD OsIndicadores de Segurança do Doente fornecem informações sobre o potencial de incidentes e eventos adversos em vários procedimentos médicos, cirúrgicos, e associados ao parto.
  • 288.
    Indicadores de SD Agencyfor Healthcare Research and Quality • 1. Cirurgia no local errado; • 2. Cirurgia no doente errado; • 3. Prática do procedimento errado ao doente; • 4. Óbito intra-operatório ou no pósoperatório imediato em doente classificado em ASA I;
  • 289.
    Indicadores de SD 5.Morte ou incapacidade grave do doente associada ao uso de medicamentos contaminados, equipamentos ou biológicos fornecidos pela instituição de saúde;
  • 290.
    Indicadores de SD 14.Morte ou incapacidade grave devido a terapia manipulativa da coluna; 15. Qualquer incidente no qual uma via destinada para oxigénio ou outro gás a ser administrado a um paciente contém o gás errado ou está contaminado por substâncias tóxicas;
  • 291.
    Indicadores de SD 18.Qualquer tipo de cuidados prescrito ou fornecido por qualquer pessoa que se faz passar por médico, enfermeiro, farmácia ou qualquer outro profissional; 19. Rapto de um doente de qualquer idade; 20. Violência sexual contra um doente dentro ou no espaço de uma instituição de saúde;
  • 292.
    Indicadores de SD 24.Morte ou incapacidade grave do doente associada a um erro de medicação; 25. Morte ou incapacidade grave do doente associada a uma reacção hemolítica devido a administração de sangue ou hemoderivados com incompatibilidade ABO/HLA
  • 293.
    Indicadores de SD 26.Morte ou incapacidade grave do doente associada a choque eléctrico ou electrocardioversão electiva a ser prestada numa unidade de saúde; 28. Morte ou incapacidade grave do doente ou um colaborador em resultado de uma agressão que ocorre dentro ou no espaço de uma instituição de saúde.
  • 294.
    Indicadores de SD EmPortugal, uma das iniciativas de maior relevo foi o International Quality Indicator Projecto (IQIP). Chegou a englobar mais de uma dezena de instituições. Atualmente, só uma instituição se mantém no projeto.
  • 296.
    Indicadores de SD Exemplosde indicadores do IQIP Indicador 1a: Infeção associada a dispositivos na Unidade de Cuidados Intensivos Indicador 1b: Utilização de dispositivos na Unidade de Cuidados Intensivos Indicador 2a: Infeções no local da cirurgia
  • 297.
    Indicadores de SD AOCDE desenvolveu um documento técnico (OECD Health Technical Paper n.18) em que se estabelece um conjunto de indicadores de segurança do doente. Ao todo são apresentados 21 indicadores.
  • 298.
    Indicadores de SD Exemplosde Indicadores da OCDE 1 - IACS: Pneumonia de ventilador; Infeção de feridas; Infeções devidas a cuidados médicos; Úlceras de decúbito.
  • 299.
    Indicadores de SD Avantagem de manter um registo de indicadores é que nos permite medir como evoluímos. Permite, também uma comparação com os resultados de outros hospitais. Ajuda-nos a procurar com quem nos aconselhar nas melhores práticas – benchmarking de quem tem os melhores resultados. MAS…
  • 300.
    Indicadores de SD Paranos compararmos com outros: 1. Estamos a medir o mesmo? Os indicadores estão a ser aplicados da mesma forma? Ou estamos a medir variáveis diferentes a que damos o mesmo nome?
  • 301.
    Indicadores de SD Paranos compararmos com outros: 2. A população tem as mesmas características? As pessoas do nosso hospital tem a mesma literacia em saúde em relação ao benchmark? A comunidade tem os mesmos recursos – acesso aos cuidados de saúde primários, por exemplo?
  • 302.
    Indicadores de SD Paranos compararmos com outros: 3. Temos os mesmos recursos? Os equipamentos, as especialidades, as tecnologias, a capacidade de realizar determinados procedimentos. Por exemplo, o nosso benchmark tem laboratório de cardiologia e nós não. Que impacto nos indicadores?
  • 303.
    Indicadores de SD Problemascom indicadores: Fiabilidade vs. Complexidade Os indicadores devem servir para orientar a decisão em tempo útil. Há um compromisso entre a precisão e o tempo em que se obtém um valor. Nem muito cedo e demasiado vago, nem muito preciso mas obtido tardiamente.
  • 304.
    Indicadores de SD Problemascom indicadores: Custos vs. Benefícios Os indicadores não são um fim. Se forem demasiado complexos e difíceis de obter para o benefício que podem produzir, não devem ser mantidos.
  • 305.
    Indicadores de SD Finalmente: Estamosa utilizar os nosso indicadores para aprender e melhorar? Ou estamos a ‘produzir arquivo’?
  • 306.
    Indicadores de SD Indicadoresde Segurança do doente em Cuidados de Saúde Primários?  N.º Doentes diabéticos sujeitos a amputação;  % Crianças sem PNV atualizado;  % Recém-nascidos sem VD até aos 15 dias de vida;  Grávidas sem consulta no primeiro trimestre;
  • 307.
    Indicadores de SD Desafio: Queindicadores para os nossos serviços?
  • 308.
  • 309.
    Sistemas de Notificaçãoe Aprendisagem FINALIDADE  Melhorar a segurança para o doente e os profissionais  Promover a melhoria contínua  Promover a cultura pró-activa em relação ao risco e à segurança  Promover uma cultura de transparência não punitiva  Identificar indicadores de segurança.
  • 310.
    Sistemas de Notificaçãoe Aprendisagem OBJETIVOS  Identificar as causas das falhas ativas e latentes  Prevenir incidentes  Melhorar a gestão do risco  Atuar sobre as causas dos incidentes  Agir mais precocemente quando as falhas ocorrem  Partilhar o conhecimento e as boas práticas  Orientar a formação ao nível local e nacional  Orientar a elaboração de normas e orientações
  • 311.
    Sistemas de Notificaçãoe Aprendisagem Tipo de Incidentes/EA 1- Administração clínica; 2- Processo/procedimento clínico; 3- Documentação; 4- IACS; 5- Medicação/fluidos IV; 6- Sangue/hemoderivados; 7- Dieta/Alimentação;
  • 312.
    Sistemas de Notificaçãoe Aprendisagem 8- Oxigénio/gás/vapor; 9- Dispositivo/equipamento médico; 10- Comportamento; 11- Acidente do doente (UP e Quedas); 12- Infraestrutura/edifício/instalações; 13- Recursos/gestão organizacional;
  • 313.
    Sistemas de Notificaçãoe Aprendisagem Grupos de trabalho. Análise de uma descrição de EA. (Near-miss vs Evento Adverso vs Incidente) Tipo de Evento
  • 314.
    Sistemas de Notificaçãoe Aprendisagem É importante que haja uma linguagem comum porque ajuda a prevenir falhas de comunicação. O ideal é que um mesmo evento seja notificado da mesma maneira, independentemente de quem o notifica.
  • 315.
    Sistemas de Notificaçãoe Aprendisagem “Embora cada conceito de tipo de incidente seja distinto, um incidente de segurança de um doente pode ser classificado como mais do que um tipo de incidente.” (CISD) Conclusão: O mais importante é a descrição do incidente.
  • 316.
    Sistemas de Notificaçãoe Aprendisagem Notificar Evento Análise de Eventos Ações de Melhoria
  • 317.
    Sistemas de Notificaçãoe Aprendisagem Processo Notificação A notificação é uma oportunidade de melhoria, se for aproveitada como tal. Validação O responsável pela gestão do risco e/ou qualidade determina se a notificação merece análise posterior. Análise RCA FMEA Ishikawa … Deteminar o percurso do evento, causas e factores, medidas e avaliações de impacto.
  • 318.
    Sistemas de Notificaçãoe Aprendisagem Processo Planeamento Um plano de intervenção é preparado: Quem, o quê, quando, com o quê, como e para o quê. Acompanhamento Do quando, do com o quê, do quê. Análise dos impactos PDSA RADAR As metas foram atingidas? Há necessidade de novo plano? Quando repetir a análise?
  • 319.
    Sistemas de Notificaçãoe Aprendisagem • Anónima e confidencial, • Com campos fechados, • Limitada a categorias estabelecidas com base na Taxonomia, • De acordo com a realidade do SNS.
  • 320.
  • 321.
  • 322.
    Sistemas de Notificaçãoe Aprendisagem Análise – em construção • Análise Anónima e confidencial, • Com acesso controlado através de log-in, • Com campos fechados – por enquanto, • Permite processos de gestão integrada em equipa como projeto – ainda não...
  • 327.
    Notificação Filme - perceção Estãooito pessoas em duas equipas de quatro. Uma está equipada de preto e a outra de branco. As duas equipas fazem passes entre si enquanto se movem no mesmo espaço. Cada equipa tem a sua bola. Quantos passes faz a equipa de BRANCO?
  • 328.
    Sistemas de Notificaçãoe Aprendisagem Conclusões
  • 329.
    Agenda Enquadramento Cultura e Gestãoda Mudança Conceitos Qualidade e Risco em Saúde Instrumentos e Métodos para a Gestão do Risco Ações para reduzir o Risco – exemplos
  • 330.
    Ações para reduziro Risco OMS - Soluções de Segurança do Doente 1- Medicamentos LASA; 2- Identificação dos doentes; 3- Comunicação na transferência de cuidados; 4- Procedimentos correctos nos locais do corpo correto; 5- Controlo de soluções electrolíticas concentradas;
  • 331.
    Ações para reduziro Risco OMS - Soluções de Segurança do Doente 6- Conciliação medicamentosa; 7- Evitar falhas nas ligações de cateteres e tubos; 8- Uso único de dispositivos de injecção; 9- Higiene das mãos para prevenção de IACS. http://www.who.int/patientsafety/events/07/02_05_2007/en/index.html
  • 332.
    Ações para reduziro Risco Uso seguro do medicamento – – – – Falhas comuns com o uso do medicamento; Reconciliação medicamentosa; Antibióticos; LASA. Cirurgia Segura Salva Vidas – Utilização de listas de verificação. Identificação dos doentes – Boas práticas.
  • 333.
  • 334.
    Ações para reduziro Risco A maioria dos erros ocorre durante a dispensa (53%) e administração (25%), seguidos pela prescrição (15%) (Berman, 2004) a dispensa de um medicamento implica a interpretação da prescrição médica, sua validação, preparação e distribuição dos medicamentos, a cada doente para cumprimento da prescrição.
  • 335.
    Ações para reduziro Risco Relativas ao: Causas mais comum de falhas na medicação Medicamento Designação ambígua na rotulagem ou embalagem Nome do medicamento idêntico quanto ao: o Som o Grafia o Prefixos ou sufixos Dosagem errada Erros na rotulagem Pessoal Letra ilegível Abreviaturas impróprias usadas na prescrição Transcrição imprópria Lapsos no desempenho individual Equipamento gestão Falha ou mau funcionamento do equipamento; Medicamentação não disponível Carga de trabalho excessiva Pessoal inadequadamente treinado e American Society of Hospital Pharmacists (ASHP) - guidelines de prevenção de erros de medicação, 1993
  • 336.
    Ações para reduziro Risco O aumento extraordinário da quantidade e diversidade de medicamentos disponíveis no mercado, e usados pelo doente, e o desenvolvimento de medicamentos cada vez mais potentes e mais específicos, requerem dos profissionais da saúde mais conhecimentos técnico-científicos e maior responsabilidade bem como, o imperativo de envolver o doente como uma parte essencial na prevenção de erros contribuindo conjuntamente para o uso racional do medicamento.
  • 337.
    Ações para reduziro Risco Implementação das boas práticas na área do medicamento em Portugal
  • 338.
    Ações para reduziro Risco Implementação das boas práticas na área do medicamento em Portugal
  • 339.
    Ações para reduziro Risco Reconciliação da terapêutica
  • 340.
    Ações para reduziro Risco Reconciliação da terapêutica Permite evitar sobreposições de medicamentos, interacções, entre outros, resultantes de informações incompletas ou mal comunicadas aquando da transição de cuidados do doente.
  • 341.
    Ações para reduziro Risco Reconciliação da terapêutica – Boa prática Cada doente dispõe de uma lista completa, precisa e actualizável de todos os medicamentos que toma ficha de reconciliação de terapêutica. As discrepâncias ou observações específicas podem ser analisadas por toda a equipa de saúde (médico, enfermeiro, farmacêutico e técnico de farmácia, entre outros) que tomam a responsabilidade de, no exercício das suas competências, formar e informar quanto ao uso seguro do medicamento.
  • 342.
    Ações para reduziro Risco A ficha de reconciliação de terapêutica permite:  Que cada profissional tenha acesso e conhecimento de toda a medicação que o doente efectua;  Reduzir e evitar a duplicação de medicamentos prescritos nos diferentes nível de cuidados de saúde;  Dotar o doente de informação mais segura sobre o total da medicação que toma;
  • 343.
    Ações para reduziro Risco A ficha de reconciliação de terapêutica permite: Potenciar a utilização da prescrição electrónica e dos sistemas de informatizados;  Contribuir para reduzir os erros de medicação.  Experiência do CH Cova da Beira.
  • 344.
    Ações para reduziro Risco Uso adequado de Antibióticos
  • 345.
    Ações para reduziro Risco Uso adequado de Antibióticos Estratégias fundamentais de prevenção e controlo de resistências aos antimicrobianos: • Utilização judiciosa de antimicrobianos, nomeadamente evitando o seu uso desnecessário e, quando são realmente necessários, escolhendo o principio ativo adequado, a dose, o intervalo de administração e a duração de terapêutica adequadas; • Controlo de infeção, nomeadamente pela prevenção da aquisição de infeções e da transmissão de infeções e de microrganismos resistentes.
  • 346.
  • 347.
  • 348.
  • 349.
  • 350.
    Ações para reduziro Risco Uso adequado de Antibióticos
  • 351.
    Ações para reduziro Risco Uso adequado de Antibióticos
  • 352.
    Ações para reduziro Risco Uso adequado de Antibióticos
  • 353.
    Ações para reduziro Risco Uso adequado de Antibióticos
  • 354.
    Ações para reduziro Risco LASA – Look-Alike, Sound-Alike
  • 355.
    Ações para reduziro Risco Recomendações da OMS sobre LASA: 1. Rever anualmente os medicamentos LASA utilizados na organização. 2.Implementação de protocolos clínicos que: ◦ Minimizem a prescrição oral ou telefónica na organização;
  • 356.
    Ações para reduziro Risco Recomendações da OMS sobre LASA: ◦ Enfatizar a necessidade de ler cuidadosamente o rótulo dos medicamentos cada vez que se procede à sua preparação e outra vez antes da sua administração, em vez de confiar no reconhecimento visual da embalagem, localização do medicamento ou outras formas não específicas de reconhecimento.
  • 357.
    Ações para reduziro Risco Recomendações da OMS sobre LASA: ◦ Enfatizar a necessidade de verificar a finalidade dos medicamentos na prescrição e antes da administração, verificar activamente que o medicamento é adequado ao diagnóstico. ◦ Colocar o nome comercial e a DCI na prescrição e nos rótulos, com a designação DCI escrita com a letra em tamanho maior.
  • 358.
    Ações para reduziro Risco Recomendações da OMS sobre LASA: 3. Desenvolver estratégias para evitar confusão ou erros de interpretação causadas por prescrições ilegíveis, incluindo: ◦ Requerer a impressão dos nomes e das dosagens dos medicamentos; ◦ Enfatizar o nome do medicamento com maiúsculas, por exemplo.
  • 359.
    Ações para reduziro Risco Recomendações da OMS sobre LASA: 4. Armazenar a medicação com potencial para causar problemas em localizações separadas, ou fora da ordem alfabética, por exemplo por número ou prateleira, ou ainda através de um sistema de dispensa automatizado;
  • 360.
    Ações para reduziro Risco Recomendações da OMS sobre LASA: 5. Utilizando técnicas como negrito ou cores diferentes para reduzir a probabilidade de troca associada aos nomes dos medicamentos, aspecto da embalagem, gavetas, prateleiras, sistemas de dispensa automatizados, e registos de administração de medicamentos.
  • 361.
    Ações para reduziro Risco Recomendações da OMS sobre LASA: 6. Desenvolver estratégias para garantir o envolvimento dos doentes e dos seus cuidadores na redução deste risco, através de: ◦ Fornecimento de informação escrita sobre a indicação de cada medicamentos, o seu nome comercial e DCI, efeitos secundários potenciais;
  • 362.
    Ações para reduziro Risco Recomendações da OMS sobre LASA: ◦ Desenvolver estratégias para os doentes com limitação da visão, de língua diferente e baixa literacia em saúde;
  • 363.
    Ações para reduziro Risco Recomendações da OMS sobre LASA: ◦ Providenciar uma revisão dos medicamentos dispensados para o doente em ambulatório, junto com o doente para confirmar a indicação dos medicamentos e o seu aspecto, especialmente aquando da dispensa de medicamentos com um nome problemático.
  • 364.
    Ações para reduziro Risco Recomendações da OMS sobre LASA: 7. Assegurar que todas as etapas do processo de gestão dos medicamentos são desenvolvidas por pessoas com as competências necessárias; 8. Incorporar a formação sobre os potenciais medicamentos LASA nos curricula dos profissionais de saúde;
  • 365.
    Ações para reduziro Risco Recomendações da OMS sobre LASA: 8. Garantir que os serviços responsáveis pela logística dos medicamentos: ◦ Incorporam as considerações sobre LASA nos processos de aquisição; ◦ Estão conscientes que uma só nome comercial pode estar associada a diferentes medicamentos em países diferentes.
  • 366.
    Ações para reduziro Risco Promover a Cultura / Interiorizar a necessidade do “double-check” para TODOS os procedimentos relacionados com Preparação e Administração do Medicamento.
  • 367.
  • 368.
  • 369.
  • 370.
  • 371.
  • 372.
    Ações para reduziro Risco 3.4. É responsabilidade do pessoal envolvido na prestação dos cuidados de saúde confirmar que os presta à pessoa certa. 3.5. Em todos os contactos com o doente, antes da realização de qualquer ato, é necessário confirmar a sua identidade com, pelo menos, dois dados inequívocos da sua identificação.
  • 373.
    Ações para reduziro Risco 3.6. Consideram-se dados de identificação fidedigna do doente: a) O primeiro e último nome; b) A data de nascimento; c) O número único de processo clínico na instituição.
  • 374.
    Ações para reduziro Risco 3.7. Não se consideram dados de identificação fidedignos o número do quarto ou da cama de um doente internado.
  • 375.
    Ações para reduziro Risco 4.1. O uso da pulseira de identificação permite minimizar situações de risco em ambientes específicos e constitui um equipamento de segurança. Este facto deve ser explicado ao doente, pedindo-lhe a sua colaboração.
  • 376.
    Ações para reduziro Risco 4.2. O uso de uma pulseira de identificação não significa o abandono da identificação verbal. A pulseira serve como meio complementar de identificação segura.
  • 377.
    Ações para reduziro Risco 4.4. Exclui-se o uso de pulseira de identificação no internamento crónico em psiquiatria.
  • 378.
    Ações para reduziro Risco 4.5. Na pulseira deve ser colocada a informação dos dados de identificação fidedigna do doente. O nome deve constar em maiúsculas, data de nascimento no formato dia/mês/ano (99/99/9999), número único de processo clínico da instituição (99.999.999).
  • 379.
    Ações para reduziro Risco 5. Devem ser seguidos os seguintes dez princípios na identificação dos doentes:
  • 380.
    Ações para reduziro Risco 5.1. Confirme a identidade do doente antes de realizar cada ato. 5.2. Se não for possível determinar com segurança a identificação do doente não realize o ato. 5.3. Utilize sempre mais do que um dado de identificação inequívoca. Recorra sempre a dois dos três elementos e nunca só a um.
  • 381.
    Ações para reduziro Risco 5.4. Não assuma que dar o nome ao doente para ele confirmar a sua identificação é garantia que o doente é, de facto, quem confirma ser. Um doente pode responder afirmativamente por ansiedade, por limitação auditiva, por confusão, etc. 5.5. Pergunte qual o nome do doente, para que seja ele a identificar-se.
  • 382.
    Ações para reduziro Risco 5.6. Não assuma que o doente que está numa cama é o doente certo. 5.7. Confira os dados do doente com os da pulseira antes de a colocar, mesmo que conheça bem o doente. É importante verificar que os dados estão corretamente inscritos na pulseira.
  • 383.
    Ações para reduziro Risco 5.8. Verifique a legibilidade da pulseira com frequência. Substitua a pulseira antes que se torne ilegível. 5.9. Na alta do doente a pulseira só deve ser retirada imediatamente antes da saída da instituição.
  • 384.
    Ações para reduziro Risco 5.10. O doente tem o direito de recusar a utilização da pulseira. É dever do profissional informar o doente do risco que corre, para que o doente possa assumir o risco conscientemente.
  • 385.
    Ações para reduziro Risco Conclusões
  • 386.
  • 387.