Jhemisson Marinho
mourajmarinho@gmail.com
9 8274-1234
CRIATIVIDADE E
APRENDIZAGEM BASEADA EM
PROBLEMAS - PBL
CONTEÚDO
PROGRAMÁTICO
A abordagem do PROBLEM
BASED LEARNING - PBL
Etapas do PBL
Mapas Mentais e Mapas Conceituais
Estrutura do Pensamento Criativo
CONTEÚDO
PROGRAMÁTICO
A abordagem do PROBLEM
BASED LEARNING - PBL
Etapas do PBL
Mapas Mentais e Mapas Conceituais
Estrutura do Pensamento Criativo
4
AGENDA DE
HOJE
BLOQUEIOS AO PROCESSO CRIATIVO
APRIMORAMENTO DO PROCESSO DE INOVAÇÃO
MAPAS MENTAIS
EXERCÍCIOS
MAPAS CONCEITUAIS
EXERCÍCIOS
5
6
7
BLOQUEIOS AO PROCESSO CRIATIVO
Eu não sou criativo.
É proibido errar.
Dê a reposta certa.
Isso não tem lógica.
Seja prático.
Não é da minha área.
8
AGENDA DE
HOJE
BLOQUEIOS AO PROCESSO CRIATIVO
APRIMORAMENTO DO PROCESSO DE INOVAÇÃO
MAPAS MENTAIS
EXERCÍCIOS
MAPAS CONCEITUAIS
EXERCÍCIOS
9
Como ____ seu processo de inovação?
“Encontrar novas soluções
para novos e velhos
problemas”
URAEASTNOLAAVEPMM
EXERCITAR A CRIATIVIDADE
“CASE”
11
EXERCITAR A CRIATIVIDADE
“CASE”
SUEMIASPLAELTARVARSA
12
EXERCITAR A CRIATIVIDADE
“CASE”
URAEASTNOLAAVEPMM
13
AGENDA DE
HOJE
BLOQUEIOS AO PROCESSO CRIATIVO
APRIMORAMENTO DO PROCESSO DE INOVAÇÃO
MAPAS MENTAIS
EXERCÍCIOS
MAPAS CONCEITUAIS
EXERCÍCIOS
14
“O analfabeto do século XXI não será
aquele que não consegue ler e escrever,
mas aquele que não consegue aprender,
desaprender e reaprender.”
Alvin Toffler (1970)
Economia do Conhecimento / Era da Informação / Sobrecarga de Informação
MIND MAP
Diagrama de Tony Buzan.
Voltado a
- conceituação
- gestão de informações, conhecimento
e capital intelectual.
Utilizado para:
10
a compreensão e solução de problemas;
na memorização e aprendizado;
como ferramenta de brainstorming
auxílio da gestão estratégica de empresas.
16
17
EXEMPLO 1
18
EXEMPLO 2
19
Ferramenta de suporte ao pensamento e
à criatividade
Também chamados de mapas heurísticos
(Heurística = arte de criar e/ou inventar)
Estes mapas permitem visualizar um
conjunto coerente de ideias ligadas entre si,
formando um todo, complexo.
DEFINIÇÃO
20
 O usuário deita ideias
desconexas e as monta
para formar um todo
coerente
 Serve p/ visualização e
aclaramento de conceitos
e/ou conjunto de ideias
para um público-alvo.
USO DE SOFTWARE
21
EXEMPLO 3
22
APLICAÇÕES GERAIS
• Mapeamento de um plano de negócios/modelo de negócio;
• Criar um organograma;
• Criar árvores de problemas e árvores de soluções;
• Tomada de decisão;
• Tomar notas (reunião) e resumir um texto;
• Organizar/sintetizar os resultados de um "brainstorming";
• Apresentar conceitos (pedagogia, vulgarização);
• Suporte à memória;
• Lista de tarefas com sequências lógicas e/ou cronológicas
23
APLICAÇÕES PESSOAIS
 Orçamento doméstico.
 Gerenciamento de projetos;
 Lista de compras;
 Transformar a matéria a estudar em mapas mentais;
 Planejamento, divisão e controle de tarefas;
 Atas de reunião;
 Preleções;
24
 Atividades relacionadas à inovação
 Gestão de rotinas;
 Recurso didático;
 Recurso pedagógico.
 Preparação de apostilas
Aplicações p/o Prof
25
COMO FAZER UM MAPA?
Defina o tópico
central
Desenhe linhas em
torno da ideia central.
Cada uma representa
um aspecto da ideia
central
Escreva palavras ou
frases curtas para
identificar o que cada
linha representa
Insira novas linhas
fluindo das linhas
principais,
desenvolvendo as
ideias
Utilize cores e
imagens para
destacar pontos
chave e as
associações
Desenhe primeiro a
estrutura e depois
enfeite o mapa.
26
EXEMPLOS DE APLICAÇÃO
27
COMO LER UM MAPA
 Nãotenteentender tudodeuma vez.
 Observeo mapaporpartes.
 Em primeiro lugar,o tópico central.
 Depois os tópicos de primeiro nível, para que sepossam construir as relações com o tópico central.
 Depois os tópicos de segundo nível eassim por diante.
 Façaum verdadeiromovimento devai‐e‐volta, atéque todaa estruturafiqueassimiladae
compreendida.
28
LENDO MAPA MENTAL
29
30
AGENDA DE
HOJE
BLOQUEIOS AO PROCESSO CRIATIVO
APRIMORAMENTO DO PROCESSO DE INOVAÇÃO
MAPAS MENTAIS
EXERCÍCIOS
MAPAS CONCEITUAIS
EXERCÍCIOS
31
ATIVIDADES
32
ATIVIDADES
33
1. Criatividade;
2. Gestão de pessoas;
3. Docência;
4. Administração;
5. Coronavírus;
6. Engenharia de
produção;
7. Nubank;
8. Inovação;
9. Contas nacionais;
10. Orçamento familiar;
11. Impostos estaduais;
12. Aquisição de veículo;
13. Pedido de promoção no
trabalho;
14. Dengue no Amazonas;
15. Psicopedagogia;
16. Indústria 4.0;
17. Seis Sigma;
18. TDAH;
19. Psicomotricidade;
20. Canvas;
21. Empreendedorismo;
22. Andragogia;
23. Lean Manufacturing;
24. Desafios da segurança
pública em Manaus;
25. Sugestões para
melhorar o transporte
público de Manaus;
TEMAS PARA UM MIND MAP
34
AGENDA DE
HOJE
BLOQUEIOS AO PROCESSO CRIATIVO
APRIMORAMENTO DO PROCESSO DE INOVAÇÃO
MAPAS MENTAIS
EXERCÍCIOS
MAPAS CONCEITUAIS
EXERCÍCIOS
35
 Vamos colocar as cartasna sequência lógica;
 A cartanão pode ser mostrada para ninguém;
 Você pode somente descrever seu conteúdo.
VAMOS TRABALHAR
EM EQUIPE
36
DEFINIÇÃO DE MAPAS CONCEITUAIS
 Diagrama ou ferramenta gráfica que representa
visualmenteasrelaçõesentreconceitose ideias.
 A maioria dos mapas conceituais descreve ideias
estruturadashierarquicamenteeconectadas.
 O processo de conectar ideias em um espaço tangível
podesolidificarseu conhecimentotópico.
Joseph Novak
37
CARACTERÍSTICAS
Conceitos
(regularidades
ou padrões)
Palavras/frases
de ligação
(“inclui”; requer”)
Estrutura com
proposições
(Descritos em
nós)
Estrutura
hierárquica (Nós
conectados com
arcos)
Links cruzados
(Para ver como
as ideias estão
interligadas)
38
EXEMPLO
39
EXEMPLO
40
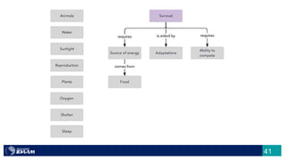
DIFERENÇA: MIND X CONCEPT MAPS
 Mapasmentais:
 Desenvolvimento de ideias internas.
 Maior variedadede tarefase conceitos.
 Ideias irradiam em todas asdireções.
 Mapasconceituais:
 Relacionaehierarquizaconceitos
 Conexão entreascaixas.
 Ideias externas
 Aplicação mais formal
 Tópicos com links cruzados e múltiplas relações.
41
42
43
USO DOS MAPAS CONCEITUAIS
 Na aprendizagem
 Melhorara aprendizagem
 Mapearrelações(vocabulário;personagens;eventos)
 Discutirnovasideias
 Guias deestudo
 Nosnegócios
 Compreendernecessidadesdaempresa
 Detectarlacunas
 Aprenderalinguagemde umcliente
 Análisedemercado
 Tomadade decisões
 Mapearoconhecimentodaequipe
 Treinarnovoscolaboradores
44
EQUAÇÃO DO 2º GRAU
45
IDEIAS SOBRE ÁRVORES
46
DISSERTAÇÃO DE
MESTRADO
47
"A aprendizagem significativa envolve a
assimilação de novos conceitos e
proposições em estruturas cognitivas
existentes".
Teoria da Aprendizagem, Joseph Novak
Teoria da Assimilação, David Ausubel
CONSTRUÇÃO DE MAPAS
48
CONSTRUÇÃO DE MAPAS
1°Passo – IDENTIFICAÇÃO
Identifiquee liste10a20conceitosimportantesdotexto;
Expresse-oscom1,2ou nomáximo 3 palavras;
2°Passo – ORGANIZAÇÃO
Ordeneosconceitosporabrangência;
3°Passo – AVALIAÇÃO
Avalie alistade conceitos,adicionenovosse necessário;
4°Passo – CONSTRUÇÃO
Comecea construiro mapacolocandoosconceitosmaisabrangentesno topo,nomáximo 3;
5°Passo – HIERARQUIZAÇÃO
Posicione2a4conceitosparaonívelinferiordecada conceito;
49
CONSTRUÇÃO DE MAPAS
6°Passo – CONEXÃO
Conecteosconceitosqueserelacionamhierarquicamente;
Rotulecomum oumaispalavrascada arco;
7°Passo – AVALIAÇÃO
Avalie ealtereaestruturahierárquicaquantasvezesforemnecessárias,de acordocomosinsightse conhecimentos;
8°Passo – INTERCONEXÕES
Interligueconceitosdediferentespartesdo mapa,conecte-ose rotule-os;
9°Passo – EXEMPLIFICAÇÃO
Associeexemplosaosrótulos;
50
MODELO AUSUBELIANO
51
52
REVISÃO DO MAPA
Busque relações horizontais e
cruzadas.
Exemplos podem ser agregados.
Reconstrua o mapa quando ele ficar
com simetria pobre.
Redesenhe o mapa quando
conceitos fiquem mal situados em
relação a outros que estão mais
relacionados.
53
REVISÃO DO MAPA
 Não há um único modo de traçar um mapa
conceitual.
 Um mapa conceitual reflete a compreensão
de quem ofaz nomomento em que ofaz.
 Compartilhe seu mapa com colegas e
examine os mapas deles. Pergunte o que
significam as relações, questione a
localizaçãode certosconceitos.
54
AGENDA DE
HOJE
BLOQUEIOS AO PROCESSO CRIATIVO
APRIMORAMENTO DO PROCESSO DE INOVAÇÃO
MAPAS MENTAIS
EXERCÍCIOS
MAPAS CONCEITUAIS
EXERCÍCIOS
55
56
ATIVIDADE
Relacionar:
• Solo
• Água
• Nutrientes
• Raiz
• Tronco
• Clorofila
• Galhos
• Folhas
• Atmosfera
• CO2
• Luz do sol
• Energia
57
ATIVIDADE
Escolha 7 tópicos e crie um mapa conceitual com pelo
menos 12 relações.
Conhecimentos
Novas tecnologias
EmpregabilidadeCurrículo
Amadurecimento Estudo
Pós-Graduação
Atitudes
Habilidades Mercado de trabalho
Métodos
Rede de contatos
58

PBL e Criatividade - Aula 3

  • 1.
  • 2.
    CONTEÚDO PROGRAMÁTICO A abordagem doPROBLEM BASED LEARNING - PBL Etapas do PBL Mapas Mentais e Mapas Conceituais Estrutura do Pensamento Criativo
  • 3.
    CONTEÚDO PROGRAMÁTICO A abordagem doPROBLEM BASED LEARNING - PBL Etapas do PBL Mapas Mentais e Mapas Conceituais Estrutura do Pensamento Criativo
  • 4.
    4 AGENDA DE HOJE BLOQUEIOS AOPROCESSO CRIATIVO APRIMORAMENTO DO PROCESSO DE INOVAÇÃO MAPAS MENTAIS EXERCÍCIOS MAPAS CONCEITUAIS EXERCÍCIOS
  • 5.
  • 6.
  • 7.
    7 BLOQUEIOS AO PROCESSOCRIATIVO Eu não sou criativo. É proibido errar. Dê a reposta certa. Isso não tem lógica. Seja prático. Não é da minha área.
  • 8.
    8 AGENDA DE HOJE BLOQUEIOS AOPROCESSO CRIATIVO APRIMORAMENTO DO PROCESSO DE INOVAÇÃO MAPAS MENTAIS EXERCÍCIOS MAPAS CONCEITUAIS EXERCÍCIOS
  • 9.
    9 Como ____ seuprocesso de inovação? “Encontrar novas soluções para novos e velhos problemas”
  • 10.
  • 11.
  • 12.
  • 13.
    13 AGENDA DE HOJE BLOQUEIOS AOPROCESSO CRIATIVO APRIMORAMENTO DO PROCESSO DE INOVAÇÃO MAPAS MENTAIS EXERCÍCIOS MAPAS CONCEITUAIS EXERCÍCIOS
  • 14.
    14 “O analfabeto doséculo XXI não será aquele que não consegue ler e escrever, mas aquele que não consegue aprender, desaprender e reaprender.” Alvin Toffler (1970) Economia do Conhecimento / Era da Informação / Sobrecarga de Informação
  • 15.
    MIND MAP Diagrama deTony Buzan. Voltado a - conceituação - gestão de informações, conhecimento e capital intelectual. Utilizado para: 10 a compreensão e solução de problemas; na memorização e aprendizado; como ferramenta de brainstorming auxílio da gestão estratégica de empresas.
  • 16.
  • 17.
  • 18.
  • 19.
    19 Ferramenta de suporteao pensamento e à criatividade Também chamados de mapas heurísticos (Heurística = arte de criar e/ou inventar) Estes mapas permitem visualizar um conjunto coerente de ideias ligadas entre si, formando um todo, complexo. DEFINIÇÃO
  • 20.
    20  O usuáriodeita ideias desconexas e as monta para formar um todo coerente  Serve p/ visualização e aclaramento de conceitos e/ou conjunto de ideias para um público-alvo. USO DE SOFTWARE
  • 21.
  • 22.
    22 APLICAÇÕES GERAIS • Mapeamentode um plano de negócios/modelo de negócio; • Criar um organograma; • Criar árvores de problemas e árvores de soluções; • Tomada de decisão; • Tomar notas (reunião) e resumir um texto; • Organizar/sintetizar os resultados de um "brainstorming"; • Apresentar conceitos (pedagogia, vulgarização); • Suporte à memória; • Lista de tarefas com sequências lógicas e/ou cronológicas
  • 23.
    23 APLICAÇÕES PESSOAIS  Orçamentodoméstico.  Gerenciamento de projetos;  Lista de compras;  Transformar a matéria a estudar em mapas mentais;  Planejamento, divisão e controle de tarefas;  Atas de reunião;  Preleções;
  • 24.
    24  Atividades relacionadasà inovação  Gestão de rotinas;  Recurso didático;  Recurso pedagógico.  Preparação de apostilas Aplicações p/o Prof
  • 25.
    25 COMO FAZER UMMAPA? Defina o tópico central Desenhe linhas em torno da ideia central. Cada uma representa um aspecto da ideia central Escreva palavras ou frases curtas para identificar o que cada linha representa Insira novas linhas fluindo das linhas principais, desenvolvendo as ideias Utilize cores e imagens para destacar pontos chave e as associações Desenhe primeiro a estrutura e depois enfeite o mapa.
  • 26.
  • 27.
    27 COMO LER UMMAPA  Nãotenteentender tudodeuma vez.  Observeo mapaporpartes.  Em primeiro lugar,o tópico central.  Depois os tópicos de primeiro nível, para que sepossam construir as relações com o tópico central.  Depois os tópicos de segundo nível eassim por diante.  Façaum verdadeiromovimento devai‐e‐volta, atéque todaa estruturafiqueassimiladae compreendida.
  • 28.
  • 29.
  • 30.
    30 AGENDA DE HOJE BLOQUEIOS AOPROCESSO CRIATIVO APRIMORAMENTO DO PROCESSO DE INOVAÇÃO MAPAS MENTAIS EXERCÍCIOS MAPAS CONCEITUAIS EXERCÍCIOS
  • 31.
  • 32.
  • 33.
    33 1. Criatividade; 2. Gestãode pessoas; 3. Docência; 4. Administração; 5. Coronavírus; 6. Engenharia de produção; 7. Nubank; 8. Inovação; 9. Contas nacionais; 10. Orçamento familiar; 11. Impostos estaduais; 12. Aquisição de veículo; 13. Pedido de promoção no trabalho; 14. Dengue no Amazonas; 15. Psicopedagogia; 16. Indústria 4.0; 17. Seis Sigma; 18. TDAH; 19. Psicomotricidade; 20. Canvas; 21. Empreendedorismo; 22. Andragogia; 23. Lean Manufacturing; 24. Desafios da segurança pública em Manaus; 25. Sugestões para melhorar o transporte público de Manaus; TEMAS PARA UM MIND MAP
  • 34.
    34 AGENDA DE HOJE BLOQUEIOS AOPROCESSO CRIATIVO APRIMORAMENTO DO PROCESSO DE INOVAÇÃO MAPAS MENTAIS EXERCÍCIOS MAPAS CONCEITUAIS EXERCÍCIOS
  • 35.
    35  Vamos colocaras cartasna sequência lógica;  A cartanão pode ser mostrada para ninguém;  Você pode somente descrever seu conteúdo. VAMOS TRABALHAR EM EQUIPE
  • 36.
    36 DEFINIÇÃO DE MAPASCONCEITUAIS  Diagrama ou ferramenta gráfica que representa visualmenteasrelaçõesentreconceitose ideias.  A maioria dos mapas conceituais descreve ideias estruturadashierarquicamenteeconectadas.  O processo de conectar ideias em um espaço tangível podesolidificarseu conhecimentotópico. Joseph Novak
  • 37.
    37 CARACTERÍSTICAS Conceitos (regularidades ou padrões) Palavras/frases de ligação (“inclui”;requer”) Estrutura com proposições (Descritos em nós) Estrutura hierárquica (Nós conectados com arcos) Links cruzados (Para ver como as ideias estão interligadas)
  • 38.
  • 39.
  • 40.
    40 DIFERENÇA: MIND XCONCEPT MAPS  Mapasmentais:  Desenvolvimento de ideias internas.  Maior variedadede tarefase conceitos.  Ideias irradiam em todas asdireções.  Mapasconceituais:  Relacionaehierarquizaconceitos  Conexão entreascaixas.  Ideias externas  Aplicação mais formal  Tópicos com links cruzados e múltiplas relações.
  • 41.
  • 42.
  • 43.
    43 USO DOS MAPASCONCEITUAIS  Na aprendizagem  Melhorara aprendizagem  Mapearrelações(vocabulário;personagens;eventos)  Discutirnovasideias  Guias deestudo  Nosnegócios  Compreendernecessidadesdaempresa  Detectarlacunas  Aprenderalinguagemde umcliente  Análisedemercado  Tomadade decisões  Mapearoconhecimentodaequipe  Treinarnovoscolaboradores
  • 44.
  • 45.
  • 46.
  • 47.
    47 "A aprendizagem significativaenvolve a assimilação de novos conceitos e proposições em estruturas cognitivas existentes". Teoria da Aprendizagem, Joseph Novak Teoria da Assimilação, David Ausubel CONSTRUÇÃO DE MAPAS
  • 48.
    48 CONSTRUÇÃO DE MAPAS 1°Passo– IDENTIFICAÇÃO Identifiquee liste10a20conceitosimportantesdotexto; Expresse-oscom1,2ou nomáximo 3 palavras; 2°Passo – ORGANIZAÇÃO Ordeneosconceitosporabrangência; 3°Passo – AVALIAÇÃO Avalie alistade conceitos,adicionenovosse necessário; 4°Passo – CONSTRUÇÃO Comecea construiro mapacolocandoosconceitosmaisabrangentesno topo,nomáximo 3; 5°Passo – HIERARQUIZAÇÃO Posicione2a4conceitosparaonívelinferiordecada conceito;
  • 49.
    49 CONSTRUÇÃO DE MAPAS 6°Passo– CONEXÃO Conecteosconceitosqueserelacionamhierarquicamente; Rotulecomum oumaispalavrascada arco; 7°Passo – AVALIAÇÃO Avalie ealtereaestruturahierárquicaquantasvezesforemnecessárias,de acordocomosinsightse conhecimentos; 8°Passo – INTERCONEXÕES Interligueconceitosdediferentespartesdo mapa,conecte-ose rotule-os; 9°Passo – EXEMPLIFICAÇÃO Associeexemplosaosrótulos;
  • 50.
  • 51.
  • 52.
    52 REVISÃO DO MAPA Busquerelações horizontais e cruzadas. Exemplos podem ser agregados. Reconstrua o mapa quando ele ficar com simetria pobre. Redesenhe o mapa quando conceitos fiquem mal situados em relação a outros que estão mais relacionados.
  • 53.
    53 REVISÃO DO MAPA Não há um único modo de traçar um mapa conceitual.  Um mapa conceitual reflete a compreensão de quem ofaz nomomento em que ofaz.  Compartilhe seu mapa com colegas e examine os mapas deles. Pergunte o que significam as relações, questione a localizaçãode certosconceitos.
  • 54.
    54 AGENDA DE HOJE BLOQUEIOS AOPROCESSO CRIATIVO APRIMORAMENTO DO PROCESSO DE INOVAÇÃO MAPAS MENTAIS EXERCÍCIOS MAPAS CONCEITUAIS EXERCÍCIOS
  • 55.
  • 56.
    56 ATIVIDADE Relacionar: • Solo • Água •Nutrientes • Raiz • Tronco • Clorofila • Galhos • Folhas • Atmosfera • CO2 • Luz do sol • Energia
  • 57.
    57 ATIVIDADE Escolha 7 tópicose crie um mapa conceitual com pelo menos 12 relações. Conhecimentos Novas tecnologias EmpregabilidadeCurrículo Amadurecimento Estudo Pós-Graduação Atitudes Habilidades Mercado de trabalho Métodos Rede de contatos
  • 58.

Notas do Editor

  • #11 Peça que os alunos trabalhem individualmente e utilizem todas as letras para formar somente uma palavra. Após 3 a 5 minutos – peça para pararem um pouco, e passem a trabalhar em equipe para resolver o próximo enigma. Próximo slide
  • #12 Peça para trabalharem em equipes e riscarem seis letras para formarem uma palavra. SPOILER DA SOLUÇÃO: Risque S E I S L E T R A S e ficará U M A P A L A V R A. Após descobrirem a solução volte ao desafio anterior – próximo slide
  • #13 A Solução é SOMENTE UM PALAVRA QUESTÕES PARA DISCUSSÃO 1. O segundo enigma ajudou a resolver o primeiro? Por quê? 2. Você experimentou uma mudança em seu pensamento durante o tempo que passamos nos enigmas? 3. De que forma os desafios, como esses, trabalham nossos músculos de brainstorming?
  • #36 UTILIZAR AS CARTAS ZOOM. Em turmas de até 32 alunos, pode-se usar somente um jogo de cartas, tomando o cuidado para eliminar as cartas iniciais ou cartas finais na sequência de acordo com o número de participantes. Para turmas maiores, divide-se a turma em 2, com até 32 alunos em cada turma. Caso a turma seja maior que 64 os demais atuam como observadores para se cumprir as regras. Coloca-se um carta com a face para baixo em frente a cada participante (que devem estar enfileirados os ao redor da mesa). Instruir que eles devem colocar as cartas na mesa em uma sequencia lógica, porém não podem mostrar a mesma para os demais, somente descrever seu conteúdo. Ou seja, as pessoas deverão mudar de lugar de acordo com a sequencia que eles acham a correta. Somente após todos tiverem na posição que julgam a correta é que poderão mostrar as cartas. Verificar se a sequencia está correta (zoom in OU zoom out). Qualquer carta pode ser o começo, desde que estejam na sequencia de zoom. Exploração do Exercício: Verificar os problemas que foram enfrentados; A importância do trabalho em equipe e a importância da comunicação na equipe; Como foi o trabalho em um equipe com tantos membros.