Mapas Conceituais
Aprendizagem
significativa
Mapas Conceituais
A proposta de trabalho dos Mapas Conceituais está
baseada na ideia fundamental da Psicologia
Cognitiva de Ausubel que estabelece que a
aprendizagem ocorre por assimilação de novos
conceitos e proposições na estrutura cognitiva do
aluno.
Aprendizagem Significativa
DAVID AUSUBEL Filho de
imigrantes judeus, o
pesquisador sofreu durante
anos na escola por não ter sua
história pessoal considerada
pelos educadores.
Aprendizagem Significativa
Para Ausubel aprender significativamente é ampliar e reconfigurar
ideias já existentes na estrutura mental e com isso ser capaz de
relacionar e acessar novos conteúdos.
“Quanto maior o número de links feitos, mais consolidado estará o
conhecimento"
Mapas Conceituais
• A teoria a respeito dos Mapas Conceituais foi desenvolvida na década
de 70 pelo pesquisador e professor norte-americano Joseph Novak.
Joseph Donald Novak é um
empresário e educador
americano. É professor emérito
na Cornell University e
Pesquisador Sênior no IHMC
Mapas Conceituais
• É uma estrutura gráfica que ajuda a organizar ideias, conceitos e
informações de modo esquematizado.
• Consiste numa ferramenta de estudo e aprendizagem, onde o
conteúdo é classificado e hierarquizado de modo a auxiliar na
compreensão do indivíduo que o analisa.
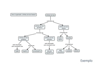
O que é um MAPA CONCEITUAL?
Fonte: http://mapasconceituais.cap.ufrgs.br/mapas.php
Segundo Joseph Novak é
uma ferramenta para
representar e organizar o
conhecimento.
Mapas conceituais podem ser utilizados
como:
• Estratégia de estudo (Recurso
Didático-Instrucional);
• Estratégia de apresentação de
itens curriculares;
• Instrumento para a avaliação de
aprendizagem escolar;
• Pesquisas educacionais
Aprendizagem Significativa
J. Novak e M. A. Moreira
(FONTE:: Novak, 2000)
Aprendizagem Significativa x Mapas Conceituais
Como elaborar um Mapa Conceitual?
Passos para a construção de um mapa de
conceitos
• Anotar os principais termos ou conceitos acerta do tópico
• Identificar os conceitos mais gerais, os intermédios e os específicos
• Começar a construir o mapa de conceitos :
• Os conceitos são contornados com um círculo (oval ou outra forma)
• Localizar o conceito mais geral no topo
• Colocar os conceitos intermédios abaixo do geral e os específicos abaixo dos intermédios
• Traçar as linhas de ligação entre os conceitos
• "Etiquetar" as linhas de ligação com as palavras de ligação para indicar como os conceitos estão
relacionados - proposições
• Fazer a revisão do mapa
Finalmente...
• Uma vez concluído, um mapa de conceitos é uma representação visual
gráfica de como o seu autor pensa acerca de qualquer assunto ou
tópico
• os mapas de conceitos constituem um excelente recurso para explorar
e valorizar o que os alunos já sabem.
e
é é
possui possui
determinado pela
pode ser geralmente
contém
inclui
e
desenvolve-se em
tem
tem
representa-se na
ligada ao(s)
de acordo com
coerente com
apresentados
por
pode
ser
pode ser
em
com
estabelecido por
dentro de
talvez
representa
emem
pode ser
pode ser
ou/e
e
ROMANCE
FORMA CONTEÚDO
Estilo Estrutura
Linguagem
Informativa
Criativa
Símbolos Imagens
Enredo
Personagem(ns)
Cenário(s)
Ação
Int. Ext.
Tema(s)
Ponto(s) de
vista
Unidim. Tridim.
Apresen-
tação
Localização/ões Atmosfera
Autor
Época
Superficial
Profunda
Emoções
Impressões
Sensoriais
Subjetivo Objetivo
Um mapa conceitual para romance. (M.M. Moreira, 1977)
Exemplo
Exemplo
Exemplo
O Software CmapTools
http://cmap.ihmc.us/download/
Instalando o Cmaps
Saiba Mais...
• http://penta2.ufrgs.br/edutools/mapasconceituais
/
• http://www.if.ufrgs.br/~moreira/mapasport.pdf
• http://mapasconceituais.cap.ufrgs.br/mapas.php
• http://www.caxias.rs.gov.br/nidi/_upload/artigo_1
08.pdf
Referências
• NOVAK, Joseph D. (2000) Apreender, criar e utilizar o conhecimento.
Tradução de Ana Rabaça do original Learning, Creating and using
knowledge. Lawtence Erlbaum Associates, Inc.1998. Lisboa: Plátano
Edições Técnicas.
• MOREIRA, Marco Antônio. Aprendizagem significativa. Brasília:
Editora Universidade de Brasília, c1999. 130p.

Aula 4 mapas conceituais

  • 1.
  • 2.
  • 3.
    A proposta detrabalho dos Mapas Conceituais está baseada na ideia fundamental da Psicologia Cognitiva de Ausubel que estabelece que a aprendizagem ocorre por assimilação de novos conceitos e proposições na estrutura cognitiva do aluno. Aprendizagem Significativa DAVID AUSUBEL Filho de imigrantes judeus, o pesquisador sofreu durante anos na escola por não ter sua história pessoal considerada pelos educadores.
  • 4.
    Aprendizagem Significativa Para Ausubelaprender significativamente é ampliar e reconfigurar ideias já existentes na estrutura mental e com isso ser capaz de relacionar e acessar novos conteúdos. “Quanto maior o número de links feitos, mais consolidado estará o conhecimento"
  • 5.
    Mapas Conceituais • Ateoria a respeito dos Mapas Conceituais foi desenvolvida na década de 70 pelo pesquisador e professor norte-americano Joseph Novak. Joseph Donald Novak é um empresário e educador americano. É professor emérito na Cornell University e Pesquisador Sênior no IHMC
  • 6.
    Mapas Conceituais • Éuma estrutura gráfica que ajuda a organizar ideias, conceitos e informações de modo esquematizado. • Consiste numa ferramenta de estudo e aprendizagem, onde o conteúdo é classificado e hierarquizado de modo a auxiliar na compreensão do indivíduo que o analisa.
  • 7.
    O que éum MAPA CONCEITUAL? Fonte: http://mapasconceituais.cap.ufrgs.br/mapas.php Segundo Joseph Novak é uma ferramenta para representar e organizar o conhecimento.
  • 8.
    Mapas conceituais podemser utilizados como: • Estratégia de estudo (Recurso Didático-Instrucional); • Estratégia de apresentação de itens curriculares; • Instrumento para a avaliação de aprendizagem escolar; • Pesquisas educacionais
  • 9.
    Aprendizagem Significativa J. Novake M. A. Moreira (FONTE:: Novak, 2000)
  • 10.
  • 11.
    Como elaborar umMapa Conceitual?
  • 12.
    Passos para aconstrução de um mapa de conceitos • Anotar os principais termos ou conceitos acerta do tópico • Identificar os conceitos mais gerais, os intermédios e os específicos • Começar a construir o mapa de conceitos : • Os conceitos são contornados com um círculo (oval ou outra forma) • Localizar o conceito mais geral no topo • Colocar os conceitos intermédios abaixo do geral e os específicos abaixo dos intermédios • Traçar as linhas de ligação entre os conceitos • "Etiquetar" as linhas de ligação com as palavras de ligação para indicar como os conceitos estão relacionados - proposições • Fazer a revisão do mapa
  • 13.
    Finalmente... • Uma vezconcluído, um mapa de conceitos é uma representação visual gráfica de como o seu autor pensa acerca de qualquer assunto ou tópico • os mapas de conceitos constituem um excelente recurso para explorar e valorizar o que os alunos já sabem.
  • 14.
    e é é possui possui determinadopela pode ser geralmente contém inclui e desenvolve-se em tem tem representa-se na ligada ao(s) de acordo com coerente com apresentados por pode ser pode ser em com estabelecido por dentro de talvez representa emem pode ser pode ser ou/e e ROMANCE FORMA CONTEÚDO Estilo Estrutura Linguagem Informativa Criativa Símbolos Imagens Enredo Personagem(ns) Cenário(s) Ação Int. Ext. Tema(s) Ponto(s) de vista Unidim. Tridim. Apresen- tação Localização/ões Atmosfera Autor Época Superficial Profunda Emoções Impressões Sensoriais Subjetivo Objetivo Um mapa conceitual para romance. (M.M. Moreira, 1977) Exemplo
  • 15.
  • 16.
  • 18.
  • 20.
  • 28.
    Saiba Mais... • http://penta2.ufrgs.br/edutools/mapasconceituais / •http://www.if.ufrgs.br/~moreira/mapasport.pdf • http://mapasconceituais.cap.ufrgs.br/mapas.php • http://www.caxias.rs.gov.br/nidi/_upload/artigo_1 08.pdf
  • 29.
    Referências • NOVAK, JosephD. (2000) Apreender, criar e utilizar o conhecimento. Tradução de Ana Rabaça do original Learning, Creating and using knowledge. Lawtence Erlbaum Associates, Inc.1998. Lisboa: Plátano Edições Técnicas. • MOREIRA, Marco Antônio. Aprendizagem significativa. Brasília: Editora Universidade de Brasília, c1999. 130p.