Jhemisson Marinho
mourajmarinho@gmail.com
9 8274-1234
CRIATIVIDADE E
APRENDIZAGEM BASEADA EM
PROBLEMAS - PBL
2
CONTEÚDO
PROGRAMÁTICO
Abordagem do PROBLEM BASED LEARNING -
PBL
Etapas do PBL
Mapas Mentais e Mapas Conceituais
Estrutura do Pensamento Criativo
1
2
3
4
CONTEÚDO
PROGRAMÁTICO
Abordagem do PROBLEM BASED LEARNING -
PBL
Etapas do PBL
Mapas Mentais e Mapas Conceituais
Estrutura do Pensamento Criativo
1
2
3
4
5
CRIA
TIVI
DADEPOR QUE ESTUDAR?
INO
VA
ÇÃ0
6
1988
1992
Computadores
conectados
1 MILHÃO
1994
“Nasce uma
nova forma de
comunicação
que ligará por
computador
milhões de
pessoas em
escala
planetária”.
250 usuários são escolhidos pela
Embratel para testar a tecnologia
1995
1998 2004 2012
7
8
https://economia.estadao.com.br/blogs/radar-do-
emprego/professores-de-robo-ganham-mercado-com-
comercio-online/
9
10
AGENDA DE
HOJE
BLOQUEIOS AO PROCESSO CRIATIVO
APRIMORAMENTO DO PROCESSO DE INOVAÇÃO
MAPAS MENTAIS
EXERCÍCIOS
MAPAS CONCEITUAIS
EXERCÍCIOS
11
BLOQUEIOS AO PROCESSO CRIATIVO
Eu não sou criativo.
É proibido errar.
Dê a reposta certa.
Isso não tem lógica.
Seja prático.
Não é da minha área.
12
13
AGENDA DE
HOJE
BLOQUEIOS AO PROCESSO CRIATIVO
APRIMORAMENTO DO PROCESSO DE INOVAÇÃO
BRAINSTORMING REVERSO E MAPAS MENTAIS
EXERCÍCIOS
MAPAS CONCEITUAIS
EXERCÍCIOS
14
Como ____ seu processo de inovação?
“Encontrar novas soluções
para novos e velhos
problemas”
15
AGENDA DE
HOJE
BLOQUEIOS AO PROCESSO CRIATIVO
APRIMORAMENTO DO PROCESSO DE INOVAÇÃO
MAPAS MENTAIS
EXERCÍCIOS
MAPAS CONCEITUAIS
EXERCÍCIOS
16
BRAINSTORMING
REVERSO
“Como
podemos
melhorar a
satisfação do
paciente?”
17
“O analfabeto do século XXI não será
aquele que não consegue ler e escrever,
mas aquele que não consegue aprender,
desaprender e reaprender.”
Alvin Toffler (1970)
Economia do Conhecimento / Era da Informação / Sobrecarga de Informação
MIND MAP
Diagrama de Tony Buzan.
Voltado a
- conceituação
- gestão de informações, conhecimento
e capital intelectual.
Utilizado para:
10
a compreensão e solução de problemas;
na memorização e aprendizado;
como ferramenta de brainstorming
auxílio da gestão estratégica de empresas.
19
20
EXEMPLO 1
21
EXEMPLO 2
22
Ferramenta de suporte ao pensamento e
à criatividade
Também chamados de mapas heurísticos
(Heurística = arte de criar e/ou inventar)
Estes mapas permitem visualizar um
conjunto coerente de ideias ligadas entre si,
formando um todo, complexo.
DEFINIÇÃO
23
SOFTWARES
24
EXEMPLO 3
25
APLICAÇÕES GERAIS
• Mapeamento de um plano de negócios/modelo de negócio;
• Criar um organograma;
• Criar árvores de problemas e árvores de soluções;
• Tomada de decisão;
• Tomar notas (reunião) e resumir um texto;
• Organizar/sintetizar os resultados de um "brainstorming";
• Apresentar conceitos (pedagogia, vulgarização);
• Suporte à memória;
• Lista de tarefas com sequências lógicas e/ou cronológicas
26
 Atividades relacionadas à inovação
 Gestão de rotinas;
 Recurso didático;
 Recurso pedagógico.
 Preparação de apostilas
Aplicações p/o Prof
27
COMO FAZER UM MAPA?
Defina o tópico
central
Desenhe linhas em
torno da ideia central.
Cada uma representa
um aspecto da ideia
central
Escreva palavras ou
frases curtas para
identificar o que cada
linha representa
Insira novas linhas
fluindo das linhas
principais,
desenvolvendo as
ideias
Utilize cores e
imagens para
destacar pontos
chave e as
associações
Desenhe primeiro a
estrutura e depois
enfeite o mapa.
28
COMO LER UM MAPA
 Nãotenteentender tudodeuma vez.
 Observeomapaporpartes..
29
30
AGENDA DE
HOJE
BLOQUEIOS AO PROCESSO CRIATIVO
APRIMORAMENTO DO PROCESSO DE INOVAÇÃO
MAPAS MENTAIS
EXERCÍCIOS
MAPAS CONCEITUAIS
EXERCÍCIOS
31
1. Criatividade;
2. Gestão de pessoas;
3. Docência;
4. Administração;
5. Coronavírus;
6. Engenharia de
produção;
7. Nubank;
8. Inovação;
9. Contas nacionais;
10. Orçamento familiar;
11. Impostos estaduais;
12. Aquisição de veículo;
13. Pedido de promoção no
trabalho;
14. Dengue no Amazonas;
15. Psicopedagogia;
16. Indústria 4.0;
17. Seis Sigma;
18. TDAH;
19. Psicomotricidade;
20. Canvas;
21. Empreendedorismo;
22. Andragogia;
23. Lean Manufacturing;
24. Desafios da segurança
pública em Manaus;
25. Sugestões para
melhorar o transporte
público de Manaus;
TEMAS PARA UM MIND MAP
32
AGENDA DE
HOJE
BLOQUEIOS AO PROCESSO CRIATIVO
APRIMORAMENTO DO PROCESSO DE INOVAÇÃO
MAPAS MENTAIS
EXERCÍCIOS
MAPAS CONCEITUAIS
EXERCÍCIOS
33
DEFINIÇÃO DE MAPAS CONCEITUAIS
 Diagrama ou ferramenta gráfica que representa
visualmenteasrelaçõesentreconceitose ideias.
 A maioria dos mapas conceituais descreve ideias
estruturadashierarquicamenteeconectadas.
 O processo de conectar ideias em um espaço tangível
podesolidificarseu conhecimentotópico.
Joseph Novak
34
CARACTERÍSTICAS
Conceitos
(regularidades
ou padrões)
Palavras/frases
de ligação
(“inclui”; requer”)
Estrutura com
proposições
(Descritos em
nós)
Estrutura
hierárquica (Nós
conectados com
arcos)
Links cruzados
(Para ver como
as ideias estão
interligadas)
35
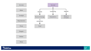
EXEMPLO
36
DIFERENÇA: MIND X CONCEPT MAPS
 Mapasmentais:
 Desenvolvimento de ideias internas.
 Maior variedadede tarefase conceitos.
 Ideias irradiam em todas asdireções.
 Mapasconceituais:
 Relacionaehierarquizaconceitos
 Conexão entreascaixas.
 Ideias externas
 Aplicação mais formal
 Tópicos com links cruzados e múltiplas relações.
37
38
USO DOS MAPAS CONCEITUAIS
 Na aprendizagem
 Melhorara aprendizagem
 Mapearrelações(vocabulário;personagens;eventos)
 Discutirnovasideias
 Guias deestudo
 Nosnegócios
 Compreendernecessidadesdaempresa
 Detectarlacunas
 Aprenderalinguagemde umcliente
 Análisedemercado
 Tomadade decisões
 Mapearoconhecimentodaequipe
 Treinarnovoscolaboradores
39
EQUAÇÃO DO 2º GRAU
40
IDEIAS SOBRE ÁRVORES
41
DISSERTAÇÃO DE
MESTRADO
42
"A aprendizagem significativa envolve a
assimilação de novos conceitos e
proposições em estruturas cognitivas
existentes".
Teoria da Aprendizagem, Joseph Novak
Teoria da Assimilação, David Ausubel
CONSTRUÇÃO DE MAPAS
43
CONSTRUÇÃO DE MAPAS
1°Passo – IDENTIFICAÇÃO
Identifiquee liste10a20conceitosimportantesdotexto;
Expresse-oscom1,2ou nomáximo 3 palavras;
2°Passo – ORGANIZAÇÃO
Ordeneosconceitosporabrangência;
3°Passo – AVALIAÇÃO
Avalie alistade conceitos,adicionenovosse necessário;
4°Passo – CONSTRUÇÃO
Comecea construiro mapacolocandoosconceitosmaisabrangentesno topo,nomáximo 3;
5°Passo – HIERARQUIZAÇÃO
Posicione2a4conceitosparaonívelinferiordecada conceito;
44
CONSTRUÇÃO DE MAPAS
6°Passo – CONEXÃO
Conecteosconceitosqueserelacionamhierarquicamente;
Rotulecomum oumaispalavrascada arco;
7°Passo – AVALIAÇÃO
Avalie ealtereaestruturahierárquicaquantasvezesforemnecessárias,de acordocomosinsightse conhecimentos;
8°Passo – INTERCONEXÕES
Interligueconceitosdediferentespartesdo mapa,conecte-ose rotule-os;
9°Passo – EXEMPLIFICAÇÃO
Associeexemplosaosrótulos;
45
MODELO AUSUBELIANO
46
47
REVISÃO DO MAPA
Busque relações horizontais
e cruzadas.
Exemplos podem ser
agregados.
48
REVISÃO DO MAPA
 Não há um único modo de traçar um mapa
conceitual.
 Um mapa conceitual reflete a compreensão
de quem ofaz nomomento em que ofaz.
 Compartilhe seu mapa com colegas e
examine os mapas deles. Pergunte o que
significam as relações, questione a
localizaçãode certosconceitos.
49
AGENDA DE
HOJE
BLOQUEIOS AO PROCESSO CRIATIVO
APRIMORAMENTO DO PROCESSO DE INOVAÇÃO
MAPAS MENTAIS
EXERCÍCIOS
MAPAS CONCEITUAIS
EXERCÍCIOS
50
LEAN
MANU-
FACTURING

PBL e Criatividade - Aula 3 (slides novos)

  • 1.
  • 2.
  • 3.
    CONTEÚDO PROGRAMÁTICO Abordagem do PROBLEMBASED LEARNING - PBL Etapas do PBL Mapas Mentais e Mapas Conceituais Estrutura do Pensamento Criativo 1 2 3 4
  • 4.
    CONTEÚDO PROGRAMÁTICO Abordagem do PROBLEMBASED LEARNING - PBL Etapas do PBL Mapas Mentais e Mapas Conceituais Estrutura do Pensamento Criativo 1 2 3 4
  • 5.
  • 6.
    6 1988 1992 Computadores conectados 1 MILHÃO 1994 “Nasce uma novaforma de comunicação que ligará por computador milhões de pessoas em escala planetária”. 250 usuários são escolhidos pela Embratel para testar a tecnologia 1995 1998 2004 2012
  • 7.
  • 8.
  • 9.
  • 10.
    10 AGENDA DE HOJE BLOQUEIOS AOPROCESSO CRIATIVO APRIMORAMENTO DO PROCESSO DE INOVAÇÃO MAPAS MENTAIS EXERCÍCIOS MAPAS CONCEITUAIS EXERCÍCIOS
  • 11.
    11 BLOQUEIOS AO PROCESSOCRIATIVO Eu não sou criativo. É proibido errar. Dê a reposta certa. Isso não tem lógica. Seja prático. Não é da minha área.
  • 12.
  • 13.
    13 AGENDA DE HOJE BLOQUEIOS AOPROCESSO CRIATIVO APRIMORAMENTO DO PROCESSO DE INOVAÇÃO BRAINSTORMING REVERSO E MAPAS MENTAIS EXERCÍCIOS MAPAS CONCEITUAIS EXERCÍCIOS
  • 14.
    14 Como ____ seuprocesso de inovação? “Encontrar novas soluções para novos e velhos problemas”
  • 15.
    15 AGENDA DE HOJE BLOQUEIOS AOPROCESSO CRIATIVO APRIMORAMENTO DO PROCESSO DE INOVAÇÃO MAPAS MENTAIS EXERCÍCIOS MAPAS CONCEITUAIS EXERCÍCIOS
  • 16.
  • 17.
    17 “O analfabeto doséculo XXI não será aquele que não consegue ler e escrever, mas aquele que não consegue aprender, desaprender e reaprender.” Alvin Toffler (1970) Economia do Conhecimento / Era da Informação / Sobrecarga de Informação
  • 18.
    MIND MAP Diagrama deTony Buzan. Voltado a - conceituação - gestão de informações, conhecimento e capital intelectual. Utilizado para: 10 a compreensão e solução de problemas; na memorização e aprendizado; como ferramenta de brainstorming auxílio da gestão estratégica de empresas.
  • 19.
  • 20.
  • 21.
  • 22.
    22 Ferramenta de suporteao pensamento e à criatividade Também chamados de mapas heurísticos (Heurística = arte de criar e/ou inventar) Estes mapas permitem visualizar um conjunto coerente de ideias ligadas entre si, formando um todo, complexo. DEFINIÇÃO
  • 23.
  • 24.
  • 25.
    25 APLICAÇÕES GERAIS • Mapeamentode um plano de negócios/modelo de negócio; • Criar um organograma; • Criar árvores de problemas e árvores de soluções; • Tomada de decisão; • Tomar notas (reunião) e resumir um texto; • Organizar/sintetizar os resultados de um "brainstorming"; • Apresentar conceitos (pedagogia, vulgarização); • Suporte à memória; • Lista de tarefas com sequências lógicas e/ou cronológicas
  • 26.
    26  Atividades relacionadasà inovação  Gestão de rotinas;  Recurso didático;  Recurso pedagógico.  Preparação de apostilas Aplicações p/o Prof
  • 27.
    27 COMO FAZER UMMAPA? Defina o tópico central Desenhe linhas em torno da ideia central. Cada uma representa um aspecto da ideia central Escreva palavras ou frases curtas para identificar o que cada linha representa Insira novas linhas fluindo das linhas principais, desenvolvendo as ideias Utilize cores e imagens para destacar pontos chave e as associações Desenhe primeiro a estrutura e depois enfeite o mapa.
  • 28.
    28 COMO LER UMMAPA  Nãotenteentender tudodeuma vez.  Observeomapaporpartes..
  • 29.
  • 30.
    30 AGENDA DE HOJE BLOQUEIOS AOPROCESSO CRIATIVO APRIMORAMENTO DO PROCESSO DE INOVAÇÃO MAPAS MENTAIS EXERCÍCIOS MAPAS CONCEITUAIS EXERCÍCIOS
  • 31.
    31 1. Criatividade; 2. Gestãode pessoas; 3. Docência; 4. Administração; 5. Coronavírus; 6. Engenharia de produção; 7. Nubank; 8. Inovação; 9. Contas nacionais; 10. Orçamento familiar; 11. Impostos estaduais; 12. Aquisição de veículo; 13. Pedido de promoção no trabalho; 14. Dengue no Amazonas; 15. Psicopedagogia; 16. Indústria 4.0; 17. Seis Sigma; 18. TDAH; 19. Psicomotricidade; 20. Canvas; 21. Empreendedorismo; 22. Andragogia; 23. Lean Manufacturing; 24. Desafios da segurança pública em Manaus; 25. Sugestões para melhorar o transporte público de Manaus; TEMAS PARA UM MIND MAP
  • 32.
    32 AGENDA DE HOJE BLOQUEIOS AOPROCESSO CRIATIVO APRIMORAMENTO DO PROCESSO DE INOVAÇÃO MAPAS MENTAIS EXERCÍCIOS MAPAS CONCEITUAIS EXERCÍCIOS
  • 33.
    33 DEFINIÇÃO DE MAPASCONCEITUAIS  Diagrama ou ferramenta gráfica que representa visualmenteasrelaçõesentreconceitose ideias.  A maioria dos mapas conceituais descreve ideias estruturadashierarquicamenteeconectadas.  O processo de conectar ideias em um espaço tangível podesolidificarseu conhecimentotópico. Joseph Novak
  • 34.
    34 CARACTERÍSTICAS Conceitos (regularidades ou padrões) Palavras/frases de ligação (“inclui”;requer”) Estrutura com proposições (Descritos em nós) Estrutura hierárquica (Nós conectados com arcos) Links cruzados (Para ver como as ideias estão interligadas)
  • 35.
  • 36.
    36 DIFERENÇA: MIND XCONCEPT MAPS  Mapasmentais:  Desenvolvimento de ideias internas.  Maior variedadede tarefase conceitos.  Ideias irradiam em todas asdireções.  Mapasconceituais:  Relacionaehierarquizaconceitos  Conexão entreascaixas.  Ideias externas  Aplicação mais formal  Tópicos com links cruzados e múltiplas relações.
  • 37.
  • 38.
    38 USO DOS MAPASCONCEITUAIS  Na aprendizagem  Melhorara aprendizagem  Mapearrelações(vocabulário;personagens;eventos)  Discutirnovasideias  Guias deestudo  Nosnegócios  Compreendernecessidadesdaempresa  Detectarlacunas  Aprenderalinguagemde umcliente  Análisedemercado  Tomadade decisões  Mapearoconhecimentodaequipe  Treinarnovoscolaboradores
  • 39.
  • 40.
  • 41.
  • 42.
    42 "A aprendizagem significativaenvolve a assimilação de novos conceitos e proposições em estruturas cognitivas existentes". Teoria da Aprendizagem, Joseph Novak Teoria da Assimilação, David Ausubel CONSTRUÇÃO DE MAPAS
  • 43.
    43 CONSTRUÇÃO DE MAPAS 1°Passo– IDENTIFICAÇÃO Identifiquee liste10a20conceitosimportantesdotexto; Expresse-oscom1,2ou nomáximo 3 palavras; 2°Passo – ORGANIZAÇÃO Ordeneosconceitosporabrangência; 3°Passo – AVALIAÇÃO Avalie alistade conceitos,adicionenovosse necessário; 4°Passo – CONSTRUÇÃO Comecea construiro mapacolocandoosconceitosmaisabrangentesno topo,nomáximo 3; 5°Passo – HIERARQUIZAÇÃO Posicione2a4conceitosparaonívelinferiordecada conceito;
  • 44.
    44 CONSTRUÇÃO DE MAPAS 6°Passo– CONEXÃO Conecteosconceitosqueserelacionamhierarquicamente; Rotulecomum oumaispalavrascada arco; 7°Passo – AVALIAÇÃO Avalie ealtereaestruturahierárquicaquantasvezesforemnecessárias,de acordocomosinsightse conhecimentos; 8°Passo – INTERCONEXÕES Interligueconceitosdediferentespartesdo mapa,conecte-ose rotule-os; 9°Passo – EXEMPLIFICAÇÃO Associeexemplosaosrótulos;
  • 45.
  • 46.
  • 47.
    47 REVISÃO DO MAPA Busquerelações horizontais e cruzadas. Exemplos podem ser agregados.
  • 48.
    48 REVISÃO DO MAPA Não há um único modo de traçar um mapa conceitual.  Um mapa conceitual reflete a compreensão de quem ofaz nomomento em que ofaz.  Compartilhe seu mapa com colegas e examine os mapas deles. Pergunte o que significam as relações, questione a localizaçãode certosconceitos.
  • 49.
    49 AGENDA DE HOJE BLOQUEIOS AOPROCESSO CRIATIVO APRIMORAMENTO DO PROCESSO DE INOVAÇÃO MAPAS MENTAIS EXERCÍCIOS MAPAS CONCEITUAIS EXERCÍCIOS
  • 50.