SUPPLY CHAIN MANAGEMENT:
CONCEITOS, OBJETIVOS E
DESAFIOS DA IMPLEMENTAÇÃO
PROFESSOR:DANILO PIRES
SUPPLY CHAIN MANAGEMENT


Assim, práticas industriais até há pouco utilizadas
estão sendo substituídas ou adaptadas para suportar
a nova ordem mundial e obter as devidas vantagens
competitivas. O SCM - Supply Chain Management
(ou, em português, Gerenciamento da Cadeia de
Suprimentos) é uma destas práticas.

Professor Danilo Piresdanilospires@gmail.com



A globalização tem aumentado considervelmente a
competitividade entre as empresas. Em países como o
Brasil,
até
anos
atrás
acostumado
com
o
protecionismo econômico viu-se, de um momento
para outro, tendo que assimilar novidades que, lá
fora, já vinham sendo discutidas.
SUPPLY CHAIN MANAGEMENT


Professor Danilo Piresdanilospires@gmail.com



Até 1.950, esta administração de materiais era
restrita ao almoxarifado e o diretor da
organização. Cerca de seis (6) anos depois, os
empresários deixaram de focar apenas nos
materiais e passaram a pensar nos investimentos
monetários em materiais (isso permitiu que
materiais deixassem de ser vistos apenas como
artigos físicos, focando o lado monetário da
questão).
Entre os anos ’80 e ’90, a administração de
materiais passou a ser vista sobre um ângulo
mais complexo: a de sistema - o que implica
num conjunto de variáveis inter-relacionadas e
inter-dependentes na busca de objetivos
comuns. Tal definição propiciou o surgimento de
uma visão ainda mais abrangente: a do Supply
Chain.
SUPPLY CHAIN MANAGEMENT


se
de
da
no

Professor Danilo Piresdanilospires@gmail.com

No Brasil, a onda do SCM começou a
espalhar
no
final
da
década
90, impulsionada pelo movimento
logística integrada que vem acelerando
país.
PRINCÍPIOS








Fornecedor da minha empresa;
Fornecedor do meu fornecedor;
Minha empresa;
Meu cliente;
Cliente do meu cliente, e assim por diante.
O grau de profundidade desta cadeia pode variar
dependendo dos objetivos que se deseja atingir.

Professor Danilo Piresdanilospires@gmail.com



O princípio básico do SCM é que toda a cadeia
produtiva deve ser levada em conta quando se
visa o aumento da competitividade. Entenda-se
por cadeia produtiva todas as partes envolvidas
na produção de qualquer item, tais como:
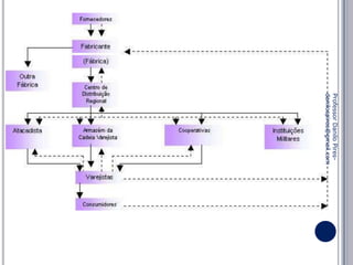
CANAL

DE

DISTRIBUIÇÃO

Para entender o conceito de SCM é
necessário compreender o conceito de canal
de distribuição,instrumentos fundamental
para
a
eficiência
do
processo
de
comercialização e distribuição de bens e
serviços,
podemos
definir
canal
de
distribuição como:
O
conjunto
de
unidades
organizacionais,
instituições
e
agentes, internos e externos, que dão apoio
ao marketing de produtos e serviços de uma
empresa


Professor Danilo Piresdanilospires@gmail.com
CANAL


DE

DISTRIBUIÇÃO

Professor Danilo Piresdanilospires@gmail.com

Dentre as funções de suporte ao marketing
incluem-se
compras,vendas, informações, transporte,ar
mazenagem,estoque,
programação
da
produção,financiamentos.
CANAL

DE

DISTRIBUIÇÃO

Com a evolução dos conceitos de
Marketing, das praticas de segmentação e o
lançamento constante de novos
produtos, juntamente com o surgimento de
novas forma de varejo os canais de
distribuição vem se tornando cada vez mais
complexos.
 Por outro lado o aumento da competição e a
cada vez maior a instabilidade dos mercados
levaram uma tendência de
especialização, desverticalização/terceirizaçã
o, fazendo as empresas focarem na sua
atividade central


Professor Danilo Piresdanilospires@gmail.com
DISTRIBUIÇÃO
DE

CANAL

Professor Danilo Piresdanilospires@gmail.com
OBJETIVOS SCM


Para compreender melhor a idéia do SCM, observe o
exemplo de uma grande siderúrgica. Não basta
apenas que se tenha aço e energia elétrica como
garantias de produtividade e, sim, garantir também
materiais de escritório (canetas, papéis, lápis), de
informática
(cartuchos
para
impressoras, computadores), e outros. Já é possível
se ter uma idéia dos canais envolvidos nesta cadeia.

Professor Danilo Piresdanilospires@gmail.com



O SCM propõe uma rede de facilidades e opções de
distribuição para garantir a obtenção de materiais e a
transformação destes em produto intermediário ou
final; e, depois, a distribuição destes para os
consumidores. O SCM pode ser implantado tanto em
organizações de manufatura quanto em prestadoras
de serviços.
OBJETIVOS SCM


Portanto, o objetivo básico do SCM é maximizar e
tornar realidade as potenciais sinergias das partes
envolvidas na cadeia produtiva, para que o
consumidor possa ser atendido de maneira mais
eficiente e a um custo menor para quem produz

Professor Danilo Piresdanilospires@gmail.com



Por questões de competitividade, não basta o produto
final ser bom, mas é necessário que esta
siderúrgica, ao precisar de um cartucho de
tinta, possa solicitá-lo ao seu fornecedor e este possa
disponibilizá-lo imediatamente - o que significa que
deve haver uma grande sincronia na integração entre
as duas empresas.
OBJETIVOS SCM




Reestruturação Fornecedores è Reduzir o número de
fornecedores e escolhê-los adequadamente constituem uma
reestruturação válida, já que torna mais fácil o
gerenciamento das matérias-primas (ou outros materiais) e
permite um aprofundamento das relações entre as
entidades envolvidas;

Integração de Infra-Estrutura è Sistemas de informática
integrados com os do fornecedor e os do cliente têm
permitido a reposição automatica de determinados produtos
nas prateleiras. Sistemas de EDI (Eletronic Data
Interchange) vêm sendo muito usados com essa finalidade
e têm permitido entregas mais rápidas e níveis de estoques
mais baixos;

Professor Danilo Piresdanilospires@gmail.com



Trata-se, claro, de um investimento de alto risco, já que tem
por objetivo gerenciar toda uma cadeia complexa de
atividades. Porém, o SCM tem permitido práticas eficazes
em grandes corporações ao redor do mundo, da seguinte
maneira:
OBJETIVOS SCM


Boa parte dos pacotes de gestão incluem um
módulo de Supply Chain. Mas não basta o
software. Além disso, é preciso negociar com
fornecedores e clientes, e usar meios online
(como a Internet) para receber e emitir pedidos.

Professor Danilo Piresdanilospires@gmail.com



Desenvolvimento de Novos Produtos è A
participação do fornecedor no desenvolvimento
de novos produtos de seus clientes tem
propiciado uma redução dos custos e do tempo
de desenvolvimento dos mesmos. O
acompanhamento da fase inicial tornase, então, um importante item de SCM.
SUPPLY CHAIN MANAGEMENT


Professor Danilo Piresdanilospires@gmail.com

Em o SCM é uma abordagem sistemática de
razoável complexidade que implica em alta
interação entre os participantes, exigindo a
interação
simultânea
de
diversos
agentes, devido a isso o SCM atravessa as
fronteiras da empresa para realizar todo
processo operacional da empresa.
Professor Danilo Piresdanilospires@gmail.com
IMPLEMENTAÇÃO


2.
3.

4.
5.
6.
7.

SCM

7 pontos chave do SCM
Relacionamento com os clientes
Serviços aos clientes
Administração da demanda
Atendimento de pedidos
Administração do fluxo de produção
Compras/suprimentos
Desenvolvimento de novos produtos

Professor Danilo Piresdanilospires@gmail.com

1.

DO
IMPLEMENTAÇÃO




SCM

Desenvolver
equipes
focadas
nos
cliente
estratégicos, que busquem um entendimento maior
sobre características de produtos e serviços, afim de
torna-los atrativos para aquela classe de clientes.
Fornecer um ponto de contato único para todos os
clientes, atendendo de forma eficiente suas
consultas e requisições.
Captar, compilar e atualizar frequentemente dados
da demanda, com objetivo de equilibrar oferta e
demanda.

Professor Danilo Piresdanilospires@gmail.com



DO
IMPLEMENTAÇÃO






SCM

Atender os pedidos dos clientes sem erros e dentro
do prazo combinado.
Desenvolver sistemas flexíveis de produção que
sejam capazes de responder rapidamente as
condições de mudanças do mercado.
Gerenciar
relações
de
parcerias
com
fornecedores, para garantir respostas rápidas e a
contínua melhoria de desempenho.

Buscar o mais cedo possível o envolvimento dos
fornecedores
no
desenvolvimento
de
novos
produtos.

Professor Danilo Piresdanilospires@gmail.com



DO
Professor Danilo Piresdanilospires@gmail.com
REFERENCIAS
FLEURY, Paulo Fernando, Supply Chain
Management: Conceitos, Oportunidades e
Desafios da Implementação
 http://www.alexandresmcampos.adm.br/info
rmatica/outros/scm.htm


Professor Danilo Piresdanilospires@gmail.com
PROFESSOR DANILO PIRES

Professor Danilo Piresdanilospires@gmail.com

danilospires@gmail.com
www.slideshare.net/danilospires

Supply Chain Management Professor Danilo Pires

  • 1.
    SUPPLY CHAIN MANAGEMENT: CONCEITOS,OBJETIVOS E DESAFIOS DA IMPLEMENTAÇÃO PROFESSOR:DANILO PIRES
  • 2.
    SUPPLY CHAIN MANAGEMENT  Assim,práticas industriais até há pouco utilizadas estão sendo substituídas ou adaptadas para suportar a nova ordem mundial e obter as devidas vantagens competitivas. O SCM - Supply Chain Management (ou, em português, Gerenciamento da Cadeia de Suprimentos) é uma destas práticas. Professor Danilo Piresdanilospires@gmail.com  A globalização tem aumentado considervelmente a competitividade entre as empresas. Em países como o Brasil, até anos atrás acostumado com o protecionismo econômico viu-se, de um momento para outro, tendo que assimilar novidades que, lá fora, já vinham sendo discutidas.
  • 3.
    SUPPLY CHAIN MANAGEMENT  ProfessorDanilo Piresdanilospires@gmail.com  Até 1.950, esta administração de materiais era restrita ao almoxarifado e o diretor da organização. Cerca de seis (6) anos depois, os empresários deixaram de focar apenas nos materiais e passaram a pensar nos investimentos monetários em materiais (isso permitiu que materiais deixassem de ser vistos apenas como artigos físicos, focando o lado monetário da questão). Entre os anos ’80 e ’90, a administração de materiais passou a ser vista sobre um ângulo mais complexo: a de sistema - o que implica num conjunto de variáveis inter-relacionadas e inter-dependentes na busca de objetivos comuns. Tal definição propiciou o surgimento de uma visão ainda mais abrangente: a do Supply Chain.
  • 4.
    SUPPLY CHAIN MANAGEMENT  se de da no ProfessorDanilo Piresdanilospires@gmail.com No Brasil, a onda do SCM começou a espalhar no final da década 90, impulsionada pelo movimento logística integrada que vem acelerando país.
  • 5.
    PRINCÍPIOS       Fornecedor da minhaempresa; Fornecedor do meu fornecedor; Minha empresa; Meu cliente; Cliente do meu cliente, e assim por diante. O grau de profundidade desta cadeia pode variar dependendo dos objetivos que se deseja atingir. Professor Danilo Piresdanilospires@gmail.com  O princípio básico do SCM é que toda a cadeia produtiva deve ser levada em conta quando se visa o aumento da competitividade. Entenda-se por cadeia produtiva todas as partes envolvidas na produção de qualquer item, tais como:
  • 6.
    CANAL DE DISTRIBUIÇÃO Para entender oconceito de SCM é necessário compreender o conceito de canal de distribuição,instrumentos fundamental para a eficiência do processo de comercialização e distribuição de bens e serviços, podemos definir canal de distribuição como: O conjunto de unidades organizacionais, instituições e agentes, internos e externos, que dão apoio ao marketing de produtos e serviços de uma empresa  Professor Danilo Piresdanilospires@gmail.com
  • 7.
    CANAL  DE DISTRIBUIÇÃO Professor Danilo Piresdanilospires@gmail.com Dentreas funções de suporte ao marketing incluem-se compras,vendas, informações, transporte,ar mazenagem,estoque, programação da produção,financiamentos.
  • 8.
    CANAL DE DISTRIBUIÇÃO Com a evoluçãodos conceitos de Marketing, das praticas de segmentação e o lançamento constante de novos produtos, juntamente com o surgimento de novas forma de varejo os canais de distribuição vem se tornando cada vez mais complexos.  Por outro lado o aumento da competição e a cada vez maior a instabilidade dos mercados levaram uma tendência de especialização, desverticalização/terceirizaçã o, fazendo as empresas focarem na sua atividade central  Professor Danilo Piresdanilospires@gmail.com
  • 9.
  • 10.
    OBJETIVOS SCM  Para compreendermelhor a idéia do SCM, observe o exemplo de uma grande siderúrgica. Não basta apenas que se tenha aço e energia elétrica como garantias de produtividade e, sim, garantir também materiais de escritório (canetas, papéis, lápis), de informática (cartuchos para impressoras, computadores), e outros. Já é possível se ter uma idéia dos canais envolvidos nesta cadeia. Professor Danilo Piresdanilospires@gmail.com  O SCM propõe uma rede de facilidades e opções de distribuição para garantir a obtenção de materiais e a transformação destes em produto intermediário ou final; e, depois, a distribuição destes para os consumidores. O SCM pode ser implantado tanto em organizações de manufatura quanto em prestadoras de serviços.
  • 11.
    OBJETIVOS SCM  Portanto, oobjetivo básico do SCM é maximizar e tornar realidade as potenciais sinergias das partes envolvidas na cadeia produtiva, para que o consumidor possa ser atendido de maneira mais eficiente e a um custo menor para quem produz Professor Danilo Piresdanilospires@gmail.com  Por questões de competitividade, não basta o produto final ser bom, mas é necessário que esta siderúrgica, ao precisar de um cartucho de tinta, possa solicitá-lo ao seu fornecedor e este possa disponibilizá-lo imediatamente - o que significa que deve haver uma grande sincronia na integração entre as duas empresas.
  • 12.
    OBJETIVOS SCM   Reestruturação Fornecedoresè Reduzir o número de fornecedores e escolhê-los adequadamente constituem uma reestruturação válida, já que torna mais fácil o gerenciamento das matérias-primas (ou outros materiais) e permite um aprofundamento das relações entre as entidades envolvidas; Integração de Infra-Estrutura è Sistemas de informática integrados com os do fornecedor e os do cliente têm permitido a reposição automatica de determinados produtos nas prateleiras. Sistemas de EDI (Eletronic Data Interchange) vêm sendo muito usados com essa finalidade e têm permitido entregas mais rápidas e níveis de estoques mais baixos; Professor Danilo Piresdanilospires@gmail.com  Trata-se, claro, de um investimento de alto risco, já que tem por objetivo gerenciar toda uma cadeia complexa de atividades. Porém, o SCM tem permitido práticas eficazes em grandes corporações ao redor do mundo, da seguinte maneira:
  • 13.
    OBJETIVOS SCM  Boa partedos pacotes de gestão incluem um módulo de Supply Chain. Mas não basta o software. Além disso, é preciso negociar com fornecedores e clientes, e usar meios online (como a Internet) para receber e emitir pedidos. Professor Danilo Piresdanilospires@gmail.com  Desenvolvimento de Novos Produtos è A participação do fornecedor no desenvolvimento de novos produtos de seus clientes tem propiciado uma redução dos custos e do tempo de desenvolvimento dos mesmos. O acompanhamento da fase inicial tornase, então, um importante item de SCM.
  • 14.
    SUPPLY CHAIN MANAGEMENT  ProfessorDanilo Piresdanilospires@gmail.com Em o SCM é uma abordagem sistemática de razoável complexidade que implica em alta interação entre os participantes, exigindo a interação simultânea de diversos agentes, devido a isso o SCM atravessa as fronteiras da empresa para realizar todo processo operacional da empresa.
  • 15.
  • 16.
    IMPLEMENTAÇÃO  2. 3. 4. 5. 6. 7. SCM 7 pontos chavedo SCM Relacionamento com os clientes Serviços aos clientes Administração da demanda Atendimento de pedidos Administração do fluxo de produção Compras/suprimentos Desenvolvimento de novos produtos Professor Danilo Piresdanilospires@gmail.com 1. DO
  • 17.
    IMPLEMENTAÇÃO   SCM Desenvolver equipes focadas nos cliente estratégicos, que busquemum entendimento maior sobre características de produtos e serviços, afim de torna-los atrativos para aquela classe de clientes. Fornecer um ponto de contato único para todos os clientes, atendendo de forma eficiente suas consultas e requisições. Captar, compilar e atualizar frequentemente dados da demanda, com objetivo de equilibrar oferta e demanda. Professor Danilo Piresdanilospires@gmail.com  DO
  • 18.
    IMPLEMENTAÇÃO    SCM Atender os pedidosdos clientes sem erros e dentro do prazo combinado. Desenvolver sistemas flexíveis de produção que sejam capazes de responder rapidamente as condições de mudanças do mercado. Gerenciar relações de parcerias com fornecedores, para garantir respostas rápidas e a contínua melhoria de desempenho. Buscar o mais cedo possível o envolvimento dos fornecedores no desenvolvimento de novos produtos. Professor Danilo Piresdanilospires@gmail.com  DO
  • 19.
  • 20.
    REFERENCIAS FLEURY, Paulo Fernando,Supply Chain Management: Conceitos, Oportunidades e Desafios da Implementação  http://www.alexandresmcampos.adm.br/info rmatica/outros/scm.htm  Professor Danilo Piresdanilospires@gmail.com
  • 21.
    PROFESSOR DANILO PIRES ProfessorDanilo Piresdanilospires@gmail.com danilospires@gmail.com www.slideshare.net/danilospires