PROJETO Implantação de ISO 9001:2008 TAP - Termo de Abertura do Projeto
Nome
Implantação de ISO 9001:2008
Descrição
Este projeto trata da implantação de um sistema de gestão da qualidade baseado nos requisitos da norma NBR ISO
9001 de 2008.
Justificativa
Este projeto foi instituído para atender a demanda, de um cliente potencial, no qual busca a certificação ISO 9001:2008.
Está alinhado com a estrategia da organização, de atendimento à indústria catarinense e contribui para o alcance da
meta de venda de consultorias em Gestão da Qualidade, preconizado no Plano Comercial.
Objetivo S.M.A.R.T.
Implementar SGQ em uma empresa, para obtermos um incremento de 5% na meta comercial de Consultorias em
Gestão em Santa Catarina, durante o próximos ano. Sem abrir mão da qualidade do serviço e mantendo 100% de
clientes certificados.
Requisitos
- Consultor Qualificado (Certificado de Leitura e Interpretação da Norma);
- Empresa/equipe comprometida (Disponibilidade de pessoas e horários);
- Realização de tarefas fora da consultoria;
- Requisitos da ABNT ISO 9001:2008
- Prazo de 10 meses para implantação;
- Valor hora (160R$/h/h);
- Clareza na metodologia de trabalho;
Designação
Fabio Finardi - GP
Patrícia Claumann - Sponsor
Kelly Pesavento - Sponsor
Milestones
- Diagnóstico Inicial;
- Cronograma de Implantação;
- Manual da Qualidade;
- Controle de Documentos e Registros;
- Controle de Não Conformidades, Ação Preventiva e Corretiva;
- Plano de Auditoria Interna;
- Relatório de Auditoria Interna;
Orçamento
Implantação: Horas (80) x Preço Hora (160) = R$ 15.360,00
Auditoria Interna: Horas (8) x Preço Hora (160) = R$ 1.280,00
Custos de Deslocamento: 12 visitas x Preço Médio visita (Desloc + Alimentação 100) = R$ 1.200,00
Acompanhamento Auditoria Externa: Horas (8) x Preço Hora (160) = R$ 1.280,00
Total: R$ 19.120,00
Riscos
- Saída de pessoas chave (Representante da Direção);
- Alteração/Mudanças na Legislação;
- Falta de comprometimento da empresa;
- Falta de comprometimento do consultor;
- Turnover de consultor;
- Mudanças nos requisitos da Norma (Revisão);
Data, Assinatura do Sponsor
30/11/-0001 - Aprovado
OTMMA3 Fabio - 22/08/2014 17:47:05
PROJETO Implantação de ISO 9001:2008 ISH - Registro de Stakeholder
Stakeholder Posição Papel no
Projeto
Email Telefone Celular
Fabio Gerente de
Operações
Gerente do Projeto f.a.finardi@gmail.com
Kelly Pesavento Diretora Comercial Membro da Equipe de
Projeto
kellypesavento@gmail.com
Patrícia Del
Castanhel Claumann
Diretora Técnica Sponsor do Projeto patriciacastanhel@yahoo.com
PROJETO Implantação de ISO 9001:2008 WBS
C.C. Fase / Pacote de Trabalho Análise M/B
1 Diagnóstico
1.1 Levantamento de Objetivos Make
1.2 Visita Make
1.3 Entrevista Make
2 Construção
2.1 Documentação Obrigatória Make
2.2 Documentação Complementar Make
3 Treinamento
3.1 Treinamento Gestão da Qualidade Make
3.2 Treinamento Gestão e Responsabilidades Make
3.3 Treinamento Gestão de Recursos Make
3.4 Treinamento Execução Produto/Serviço Make
3.5 Treinamento Medição/Análise/Melhoria Make
4 Auditoria
4.1 Auditoria Interna Make
4.2 Auditoria Externa Buy
OTMMA3 Fabio - 22/08/2014 17:47:05
PROJETO Implantação de ISO 9001:2008 D-WBS - Dicionário WBS
Fase 1
C.C. Pacote de Trabalho Descrição Entrega do PT Critério de Aceitação OK
1.1 Levantamento de Objetivos Aguardando
1.2 Visita Aguardando
1.3 Entrevista Aguardando
PROJETO Implantação de ISO 9001:2008 D-WBS - Dicionário WBS
Fase 2
C.C. Pacote de Trabalho Descrição Entrega do PT Critério de Aceitação OK
2.1 Documentação Obrigatória Aguardando
2.2 Documentação Complementar Aguardando
PROJETO Implantação de ISO 9001:2008 D-WBS - Dicionário WBS
Fase 3
C.C. Pacote de Trabalho Descrição Entrega do PT Critério de Aceitação OK
3.1 Treinamento Gestão da
Qualidade
Aguardando
3.2 Treinamento Gestão e
Responsabilidades
Aguardando
3.3 Treinamento Gestão de Recursos Aguardando
3.4 Treinamento Execução
Produto/Serviço
Aguardando
3.5 Treinamento
Medição/Análise/Melhoria
Aguardando
PROJETO Implantação de ISO 9001:2008 D-WBS - Dicionário WBS
Fase 4
C.C. Pacote de Trabalho Descrição Entrega do PT Critério de Aceitação OK
4.1 Auditoria Interna Aguardando
4.2 Auditoria Externa Aguardando
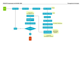
PROJETO Implantação de ISO 9001:2008 Fluxograma de Iniciação
PROJETO Implantação de ISO 9001:2008 Fluxograma de Planejamento
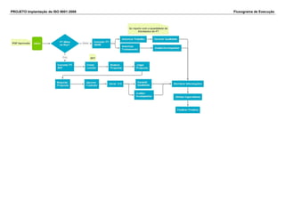
PROJETO Implantação de ISO 9001:2008 Fluxograma de Execução
PROJETO Implantação de ISO 9001:2008 Fluxograma de Monitoramento & Controle
PROJETO Implantação de ISO 9001:2008 Fluxograma de Encerramento

Implantação de SGQ

  • 1.
    PROJETO Implantação deISO 9001:2008 TAP - Termo de Abertura do Projeto Nome Implantação de ISO 9001:2008 Descrição Este projeto trata da implantação de um sistema de gestão da qualidade baseado nos requisitos da norma NBR ISO 9001 de 2008. Justificativa Este projeto foi instituído para atender a demanda, de um cliente potencial, no qual busca a certificação ISO 9001:2008. Está alinhado com a estrategia da organização, de atendimento à indústria catarinense e contribui para o alcance da meta de venda de consultorias em Gestão da Qualidade, preconizado no Plano Comercial. Objetivo S.M.A.R.T. Implementar SGQ em uma empresa, para obtermos um incremento de 5% na meta comercial de Consultorias em Gestão em Santa Catarina, durante o próximos ano. Sem abrir mão da qualidade do serviço e mantendo 100% de clientes certificados. Requisitos - Consultor Qualificado (Certificado de Leitura e Interpretação da Norma); - Empresa/equipe comprometida (Disponibilidade de pessoas e horários); - Realização de tarefas fora da consultoria; - Requisitos da ABNT ISO 9001:2008 - Prazo de 10 meses para implantação; - Valor hora (160R$/h/h); - Clareza na metodologia de trabalho; Designação Fabio Finardi - GP Patrícia Claumann - Sponsor Kelly Pesavento - Sponsor Milestones - Diagnóstico Inicial; - Cronograma de Implantação; - Manual da Qualidade; - Controle de Documentos e Registros; - Controle de Não Conformidades, Ação Preventiva e Corretiva; - Plano de Auditoria Interna; - Relatório de Auditoria Interna; Orçamento Implantação: Horas (80) x Preço Hora (160) = R$ 15.360,00 Auditoria Interna: Horas (8) x Preço Hora (160) = R$ 1.280,00 Custos de Deslocamento: 12 visitas x Preço Médio visita (Desloc + Alimentação 100) = R$ 1.200,00 Acompanhamento Auditoria Externa: Horas (8) x Preço Hora (160) = R$ 1.280,00 Total: R$ 19.120,00 Riscos - Saída de pessoas chave (Representante da Direção); - Alteração/Mudanças na Legislação; - Falta de comprometimento da empresa; - Falta de comprometimento do consultor; - Turnover de consultor;
  • 2.
    - Mudanças nosrequisitos da Norma (Revisão); Data, Assinatura do Sponsor 30/11/-0001 - Aprovado OTMMA3 Fabio - 22/08/2014 17:47:05
  • 3.
    PROJETO Implantação deISO 9001:2008 ISH - Registro de Stakeholder Stakeholder Posição Papel no Projeto Email Telefone Celular Fabio Gerente de Operações Gerente do Projeto f.a.finardi@gmail.com Kelly Pesavento Diretora Comercial Membro da Equipe de Projeto kellypesavento@gmail.com Patrícia Del Castanhel Claumann Diretora Técnica Sponsor do Projeto patriciacastanhel@yahoo.com
  • 4.
    PROJETO Implantação deISO 9001:2008 WBS C.C. Fase / Pacote de Trabalho Análise M/B 1 Diagnóstico 1.1 Levantamento de Objetivos Make 1.2 Visita Make 1.3 Entrevista Make 2 Construção 2.1 Documentação Obrigatória Make 2.2 Documentação Complementar Make 3 Treinamento 3.1 Treinamento Gestão da Qualidade Make 3.2 Treinamento Gestão e Responsabilidades Make 3.3 Treinamento Gestão de Recursos Make 3.4 Treinamento Execução Produto/Serviço Make 3.5 Treinamento Medição/Análise/Melhoria Make 4 Auditoria 4.1 Auditoria Interna Make 4.2 Auditoria Externa Buy OTMMA3 Fabio - 22/08/2014 17:47:05
  • 5.
    PROJETO Implantação deISO 9001:2008 D-WBS - Dicionário WBS Fase 1 C.C. Pacote de Trabalho Descrição Entrega do PT Critério de Aceitação OK 1.1 Levantamento de Objetivos Aguardando 1.2 Visita Aguardando 1.3 Entrevista Aguardando
  • 6.
    PROJETO Implantação deISO 9001:2008 D-WBS - Dicionário WBS Fase 2 C.C. Pacote de Trabalho Descrição Entrega do PT Critério de Aceitação OK 2.1 Documentação Obrigatória Aguardando 2.2 Documentação Complementar Aguardando
  • 7.
    PROJETO Implantação deISO 9001:2008 D-WBS - Dicionário WBS Fase 3 C.C. Pacote de Trabalho Descrição Entrega do PT Critério de Aceitação OK 3.1 Treinamento Gestão da Qualidade Aguardando 3.2 Treinamento Gestão e Responsabilidades Aguardando 3.3 Treinamento Gestão de Recursos Aguardando 3.4 Treinamento Execução Produto/Serviço Aguardando 3.5 Treinamento Medição/Análise/Melhoria Aguardando
  • 8.
    PROJETO Implantação deISO 9001:2008 D-WBS - Dicionário WBS Fase 4 C.C. Pacote de Trabalho Descrição Entrega do PT Critério de Aceitação OK 4.1 Auditoria Interna Aguardando 4.2 Auditoria Externa Aguardando
  • 9.
    PROJETO Implantação deISO 9001:2008 Fluxograma de Iniciação
  • 10.
    PROJETO Implantação deISO 9001:2008 Fluxograma de Planejamento
  • 11.
    PROJETO Implantação deISO 9001:2008 Fluxograma de Execução
  • 12.
    PROJETO Implantação deISO 9001:2008 Fluxograma de Monitoramento & Controle
  • 13.
    PROJETO Implantação deISO 9001:2008 Fluxograma de Encerramento