TAP - Termo de Abertura do Projeto
Projeto
Implantação de ERP
Descrição
Este projeto destina-se a planejar a busca de um ERP no mercado que atenda as necessidades da empresa, e após as
etapas de escolha efetue a implantação do produto escolhido.
Justificativa
O ERP atual utilizado pela empresa não possui mais aderência aos processos de negócio, e seu suporte está
descontinuado há aproximadamente 2 anos, gerando problemas para atualização de rotinas legais necessárias ao
negócio.
Busca-se, também, com esta migração de solução uma otimização dos processos operacionais que levem a uma
melhor eficiência interna e por consequência um aumento na eficácia dos resultados obtidos.
Objetivo S.M.A.R.T.
Requisitos
Designação
Milestones
Orçamento
Riscos
Data, Assinatura do Sponsor
30/11/-0001 - Aprovado
ISH - Registro de Stakeholder Online
Cadastro
Stakeholder Posição Papel no Projeto Email Telefone Celular
Cristian Medeiros Gerente do Projeto cristianmedeiros@hotmail.com.br 98989898 98989898
Cíntia Adriana Gomes dos
Santos
Membro da Equipe de Projeto cintia.gomes@grupoexicon.com.br 97979797 97979797
Joana Scheeren Mattes Sponsor do Projeto joanascheeren@gmail.com 96969696 96969696
Marcelo Grassi Membro da Equipe de Projeto marcelorgrassi@gmail.com 95959595 95959595
WBS - Estrutura de Decomposição do Trabalho
Descomposição
C.C. Fase / Subfase / Pacote de Trabalho Análise M/B
1 Levantar Requisitos
1.1 Levantar Requisitos Make
1.2 Especificar Necessidades Make
2 Buscar Fornecedores
2.1 Levantar Fornecedores Make
2.2 Enviar RFQ Make
2.3 Fazer Reuniões comerciais Make
2.4 Analisar Porpostas Make
2.5 Escolher Produtos aderentes Make
3 Analisar Aderência
3.1 Solicitar Analise Aderência Fornecedores Make
3.2 Realizar POC Make
3.3 Efetuar Analise de Aderencia com equipe interna Make
3.4 Contratar Fornecedor Escolhido Make
4 Implantar ERP
4.1 Preparar Infraestrutura Buy
4.2 Criar Base de Homologação Buy
4.3 Configurar ambientes Buy
4.4 Testes Equipe Externa Buy
4.5 Testes Equipe Interna Make
4.6 Implantação Buy
4.7 Acompanhamento pós-virada - Equipe Externa Buy
4.8 Acompanhamento pós-virada - Equipe Interna Make
DC - Desenvolver Cronograma
C.C. WBS Ínicio Fim Dias Dep M/B Recursos
Nome do projeto 13/04/2015 31/08/2015 99
1 Levantar
Requisitos
13/04/2015 14/04/2015 2
1.1 Levantar Requisitos 13/04/2015 13/04/2015 1
1.2 Especificar
Necessidades
14/04/2015 14/04/2015 1
2 Buscar
Fornecedores
15/04/2015 22/04/2015 6
2.1 Levantar Fornecedores 15/04/2015 15/04/2015 1
2.2 Enviar RFQ 16/04/2015 16/04/2015 1
2.3 Fazer Reuniões
comerciais
17/04/2015 17/04/2015 1
2.4 Analisar Porpostas 20/04/2015 20/04/2015 1
2.5 Escolher Produtos
aderentes
22/04/2015 22/04/2015 1
3 Analisar Aderência 22/04/2015 28/04/2015 5
3.1 Solicitar Analise
Aderência
Fornecedores
22/04/2015 22/04/2015 1
3.2 Realizar POC 23/04/2015 23/04/2015 1
3.3 Efetuar Analise de
Aderencia com equipe
interna
27/04/2015 27/04/2015 1
3.4 Contratar Fornecedor
Escolhido
28/04/2015 28/04/2015 1
4 Implantar ERP 29/04/2015 31/08/2015 87
4.1 Preparar Infraestrutura 29/04/2015 01/06/2015 23
4.2 Criar Base de
Homologação
01/06/2015 15/06/2015 10
4.3 Configurar ambientes 15/06/2015 22/06/2015 6
4.4 Testes Equipe Externa 23/06/2015 14/07/2015 16
4.5 Testes Equipe Interna 14/07/2015 31/07/2015 14
4.6 Implantação 03/08/2015 10/08/2015 6
4.7 Acompanhamento
pós-virada - Equipe
Externa
10/08/2015 31/08/2015 16
4.8 Acompanhamento
pós-virada - Equipe
Interna
10/08/2015 31/08/2015 16
RR - Registro de Risco
Id Categoria na RBS Risco Identificado Tipo Data de
Registro
Qualitativo
Probabilidade
P Qualitativo de
Impacto
I Semáforo
84
3
W>Riscos
técnicos>Complexidade do
projeto
Especificação da infra-estrutura para o ERP não foi
adequada
Ameaça 12/4/2015 Improvável 0.3 Grande 0.4 0.12
84
9
W>Externos
previsíveis>Taxas de câmbio
Equipamentos, importados, tem alta de preços
devido a oscilação do dólar
Ameaça 12/4/2015 Improvável 0.3 Média 0.2 0.06
85
0
Consultores envolvidos na etapa de testes é
desligado da empresa
Ameaça 12/4/2015 Média 0.5 Média 0.2 0.10
85
1
W>Internos não
técnicos>Prazos
Tempo maior do que o previsto para liberação dos
contratos pela empresa.
Ameaça 12/4/2015 Improvável 0.3 Pequena 0.1 0.03
85
2
W>Internos não
técnicos>Gerenciais
Indisponibilidade dos recursos das áreas de
negócio para testes
Ameaça 12/4/2015 Quase Certa 0.9 Grande 0.4 0.36
RR - Registro de Risco
V.M.E. antes da
resposta [R$]
Resposta V.M.E. depois da
resposta [R$]
Sinal de alerta Proprietário Ação a tomar
84
3
0,00 Mitigar 0,00 Cristian Medeiros - Benchmarking com empresas que usam o ERP
escolhido e que contrataram a consultoria de
implantação
- Ser criterioso na empresa contratada: certificar-se
da experiência em projetos semelhantes
84
9
0,00 Transferir 0,00 Cristian Medeiros - Contratar a compra dos equipamentos com taxa
de dólar pré-fixada
85
0
0,00 Mitigar 0,00 Cristian Medeiros - Documentar previamente todo o roteiro dos
testes;
- Reajustar prazos de entrega do ERP caso haja
alguma falta de profissional;
- Incluir cláusula no contrato que tenha garantia de
reposição do consultor;
- Envolver analista da empresa no
acompanhamento das atividades para que haja
transferência de conhecimento no decorrer das
atividades.
85
1
0,00 Aceitar 0,00 Cristian Medeiros - Repassar com equipe do jurídico os prazos
estimados no projeto;
- Solicitar os documentos necessários para a
contratada com agilidade;
- Ajustar cronograma e avisar Stakeholders caso
haja algum contratempo
85
2
0,00 Aceitar 0,00 Cristian Medeiros - Estender a reunião de kickoff a todos os
usuários-chave das áreas de negócio;
- Repassar com gestores as datas e atividades de
testes;
- Engajar os stakeholders para cumprimento do
cronograma;
- Ajustar cronograma de testes a datas menos
impactantes para os processos (fugir dos períodos
críticos - ex.: contabilização, etc).
MA - Mapa de Aquisições
Concorrência Item(s) a ser contratado Ref.WBS Fornecedores Orçamento Prazo Critérios MAKE OR BUY ultilizados Tipo de
contrato
1142 Implantar ERP > Preparar
Infraestrutura
4.1 TOTVS SA
SAP
Oracle
225.000,00 29/05/2015 Capacidade (quantidade e qualidade) da equipe
Compartilhamentos de riscos
Existência de fornecedores confiáveis.
Necessidade de fornecimento especializado
Tempo e Material
1143 Implantar ERP > Criar Base
de Homologação
4.2 TOTVS SA
SAP
Oracle
0,00 Sem prazo Capacidade (quantidade e qualidade) da equipe
Compartilhamentos de riscos
Existência de fornecedores confiáveis.
Necessidade de fornecimento especializado
Tempo e Material
1145 Implantar ERP > Configurar
ambientes
4.3 TOTVS SA
SAP
Oracle
0,00 Sem prazo Capacidade (quantidade e qualidade) da equipe
Compartilhamentos de riscos
Existência de fornecedores confiáveis.
Necessidade de fornecimento especializado
Tempo e Material
1146 Implantar ERP > Testes
Equipe Externa
4.4 TOTVS SA
SAP
Oracle
0,00 Sem prazo Capacidade (quantidade e qualidade) da equipe
Compartilhamentos de riscos
Existência de fornecedores confiáveis.
Necessidade de fornecimento especializado
Tempo e Material
1147 Implantar ERP >
Implantação
4.6 TOTVS SA
SAP
Oracle
0,00 Sem prazo Existência de fornecedores confiáveis.
Necessidade de fornecimento especializado
Tempo e Material
1148 Implantar ERP >
Acompanhamento
pós-virada - Equipe Externa
4.7 TOTVS SA
SAP
Oracle
0,00 Sem prazo Existência de fornecedores confiáveis.
Necessidade de absorção da tecnologia
Necessidade de fornecimento especializado
Tempo e Material
MA - Mapa de Aquisições
RFP - 1142
4.1 Implantar ERP > Preparar Infraestrutura
DT - Declaração de Trabalho
Especificação Quantidade Unidade
Instalações em Geral - Equipamentos 1
Servidores - Dell 64bits 128Gb 3
Rack para Servidores 1
Instalação do ERP 1
Configuração de Sistema Operacional e de requisitos técnicos 1
Prazos
2 meses para conclusão da etapa
Qualidade Requirida
Ambiente Funcional; Mão-de-obra especializada
Suporte Técnico
Treinamento Desejado
Manual de configurações e treinamento de 4 horas da equipe técnica interna
Nivel Serviço
2 meses de manutenção preventiva pós entrega do projeto; transferência de conhecimento para equipes internas
Garantia
30 dias - Serviços - Erros e Indisponibilidades do Ambiente; 360 dias - Equipamentos
Local Entrega
Data Center da empresa
DT - WBS do Contrato
C.C. Fase / Pacote de Trabalho Unidade Quantidade
Planejada
Orçamento
1 Entrega da Infraestrutura 225.000,00
1.1 Comprar rack 1 1 25.000,00
1.2 Comprar servidores 1 1 125.000,00
1.3 Instalar equipamentos 1 1 25.000,00
1.4 Instalar SO e Ambiente 1 1 25.000,00
1.5 Instalar o ERP 1 1 25.000,00
Equalização
TOTVS SA SAP Oracle
Especificação Técnica Quant Unid Valor
Unit
Valor
Total
Quant Unid Valor
Unit
Valor
Total
Quant Unid Valor
Unit
Valor
Total
Instalações em Geral - Equipamentos 1 1 25.000,00 25.000,00 1 1 20.000,00 20.000,00 1 1 25.000,00 25.000,00
Servidores - Dell 64bits 128Gb 3 3 100.000,00 300.000,00 3 3 100.000,00 300.000,00 3 3 110.000,00 330.000,00
Rack para Servidores 1 1 75.000,00 75.000,00 1 1 100.000,00 100.000,00 1 1 75.000,00 75.000,00
Instalação do ERP 1 1 20.000,00 20.000,00 1 1 20.000,00 20.000,00 1 1 25.000,00 25.000,00
Configuração de Sistema Operacional e
de requisitos técnicos
1 1 5.000,00 5.000,00 1 1 10.000,00 10.000,00 1 1 25.000,00 25.000,00
SP - Sistema de Pontuação
Id Critério Classificatório Comercial Peso TOTVS SA SAP Oracle
Nota Média Nota Média Nota Média
1253 Prazo de Entrega prometido 4 6.5 26 9 36 9 36
1254 Prazo para Garantia dos serviços
prestados
4 7.5 30 8.5 34 9 36
1255 Histórico de relacionamento com o
cliente
5 6 30 8.5 42.5 8 40
Id Critério Classificatório Técnico Peso TOTVS SA SAP Oracle
Nota Média Nota Média Nota Média
1252 Experiência no Serviço a ser prestado -
Cases
5 6.5 32.5 9.5 47.5 9.5 47.5
1256 Tamanho da equipe técnica disponível
para o Projeto
5 6.5 32.5 8.5 42.5 9 45
1257 SLA para Suporte 3 6.5 19.5 10 30 8 24
BM - Boletim de Medição
Item Descrição Unidade Orçamento da
Fase
Peso[%] Quant
Planejada
Quant
Realizada
Critério
[%]
Avanço Físico
Planejado
Avanço Físico
Realizado
[%]
1 Entrega da Infraestrutura - 225.000,00 100 - - - - - -
1.1 Comprar rack 1 - - 1 1 11.11 25.000,00 25.000,00 100
1.2 Comprar servidores 1 - - 1 1 55.56 125.000,00 125.000,00 100
1.3 Instalar equipamentos 1 - - 1 1 11.11 25.000,00 25.000,00 100
1.4 Instalar SO e Ambiente 1 - - 1 0 11.11 25.000,00 0,00 0
1.5 Instalar o ERP 1 - - 1 0 11.11 25.000,00 0,00 0
TOTAL - - - 22,500,0
00
225.000,00 175.000,00 60
MA - Mapa de Aquisições
RFP - 1143
4.2 Implantar ERP > Criar Base de Homologação
MA - Mapa de Aquisições
RFP - 1145
4.3 Implantar ERP > Configurar ambientes
MA - Mapa de Aquisições
RFP - 1146
4.4 Implantar ERP > Testes Equipe Externa
MA - Mapa de Aquisições
RFP - 1147
4.6 Implantar ERP > Implantação
MA - Mapa de Aquisições
RFP - 1148
4.7 Implantar ERP > Acompanhamento pós-virada - Equipe Externa
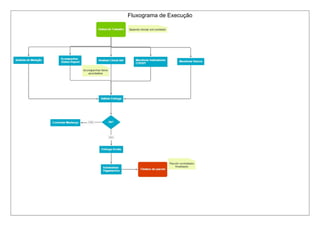
Fluxograma de Execução

Implantação de ERP

  • 1.
    TAP - Termode Abertura do Projeto Projeto Implantação de ERP Descrição Este projeto destina-se a planejar a busca de um ERP no mercado que atenda as necessidades da empresa, e após as etapas de escolha efetue a implantação do produto escolhido. Justificativa O ERP atual utilizado pela empresa não possui mais aderência aos processos de negócio, e seu suporte está descontinuado há aproximadamente 2 anos, gerando problemas para atualização de rotinas legais necessárias ao negócio. Busca-se, também, com esta migração de solução uma otimização dos processos operacionais que levem a uma melhor eficiência interna e por consequência um aumento na eficácia dos resultados obtidos. Objetivo S.M.A.R.T. Requisitos Designação Milestones Orçamento Riscos Data, Assinatura do Sponsor 30/11/-0001 - Aprovado
  • 2.
    ISH - Registrode Stakeholder Online Cadastro Stakeholder Posição Papel no Projeto Email Telefone Celular Cristian Medeiros Gerente do Projeto cristianmedeiros@hotmail.com.br 98989898 98989898 Cíntia Adriana Gomes dos Santos Membro da Equipe de Projeto cintia.gomes@grupoexicon.com.br 97979797 97979797 Joana Scheeren Mattes Sponsor do Projeto joanascheeren@gmail.com 96969696 96969696 Marcelo Grassi Membro da Equipe de Projeto marcelorgrassi@gmail.com 95959595 95959595
  • 3.
    WBS - Estruturade Decomposição do Trabalho Descomposição C.C. Fase / Subfase / Pacote de Trabalho Análise M/B 1 Levantar Requisitos 1.1 Levantar Requisitos Make 1.2 Especificar Necessidades Make 2 Buscar Fornecedores 2.1 Levantar Fornecedores Make 2.2 Enviar RFQ Make 2.3 Fazer Reuniões comerciais Make 2.4 Analisar Porpostas Make 2.5 Escolher Produtos aderentes Make 3 Analisar Aderência 3.1 Solicitar Analise Aderência Fornecedores Make 3.2 Realizar POC Make 3.3 Efetuar Analise de Aderencia com equipe interna Make 3.4 Contratar Fornecedor Escolhido Make 4 Implantar ERP 4.1 Preparar Infraestrutura Buy 4.2 Criar Base de Homologação Buy 4.3 Configurar ambientes Buy 4.4 Testes Equipe Externa Buy 4.5 Testes Equipe Interna Make 4.6 Implantação Buy 4.7 Acompanhamento pós-virada - Equipe Externa Buy 4.8 Acompanhamento pós-virada - Equipe Interna Make
  • 4.
    DC - DesenvolverCronograma C.C. WBS Ínicio Fim Dias Dep M/B Recursos Nome do projeto 13/04/2015 31/08/2015 99 1 Levantar Requisitos 13/04/2015 14/04/2015 2 1.1 Levantar Requisitos 13/04/2015 13/04/2015 1 1.2 Especificar Necessidades 14/04/2015 14/04/2015 1 2 Buscar Fornecedores 15/04/2015 22/04/2015 6 2.1 Levantar Fornecedores 15/04/2015 15/04/2015 1 2.2 Enviar RFQ 16/04/2015 16/04/2015 1 2.3 Fazer Reuniões comerciais 17/04/2015 17/04/2015 1 2.4 Analisar Porpostas 20/04/2015 20/04/2015 1 2.5 Escolher Produtos aderentes 22/04/2015 22/04/2015 1 3 Analisar Aderência 22/04/2015 28/04/2015 5 3.1 Solicitar Analise Aderência Fornecedores 22/04/2015 22/04/2015 1 3.2 Realizar POC 23/04/2015 23/04/2015 1 3.3 Efetuar Analise de Aderencia com equipe interna 27/04/2015 27/04/2015 1 3.4 Contratar Fornecedor Escolhido 28/04/2015 28/04/2015 1 4 Implantar ERP 29/04/2015 31/08/2015 87 4.1 Preparar Infraestrutura 29/04/2015 01/06/2015 23 4.2 Criar Base de Homologação 01/06/2015 15/06/2015 10 4.3 Configurar ambientes 15/06/2015 22/06/2015 6 4.4 Testes Equipe Externa 23/06/2015 14/07/2015 16 4.5 Testes Equipe Interna 14/07/2015 31/07/2015 14 4.6 Implantação 03/08/2015 10/08/2015 6 4.7 Acompanhamento pós-virada - Equipe Externa 10/08/2015 31/08/2015 16 4.8 Acompanhamento pós-virada - Equipe Interna 10/08/2015 31/08/2015 16
  • 5.
    RR - Registrode Risco Id Categoria na RBS Risco Identificado Tipo Data de Registro Qualitativo Probabilidade P Qualitativo de Impacto I Semáforo 84 3 W>Riscos técnicos>Complexidade do projeto Especificação da infra-estrutura para o ERP não foi adequada Ameaça 12/4/2015 Improvável 0.3 Grande 0.4 0.12 84 9 W>Externos previsíveis>Taxas de câmbio Equipamentos, importados, tem alta de preços devido a oscilação do dólar Ameaça 12/4/2015 Improvável 0.3 Média 0.2 0.06 85 0 Consultores envolvidos na etapa de testes é desligado da empresa Ameaça 12/4/2015 Média 0.5 Média 0.2 0.10 85 1 W>Internos não técnicos>Prazos Tempo maior do que o previsto para liberação dos contratos pela empresa. Ameaça 12/4/2015 Improvável 0.3 Pequena 0.1 0.03 85 2 W>Internos não técnicos>Gerenciais Indisponibilidade dos recursos das áreas de negócio para testes Ameaça 12/4/2015 Quase Certa 0.9 Grande 0.4 0.36
  • 6.
    RR - Registrode Risco V.M.E. antes da resposta [R$] Resposta V.M.E. depois da resposta [R$] Sinal de alerta Proprietário Ação a tomar 84 3 0,00 Mitigar 0,00 Cristian Medeiros - Benchmarking com empresas que usam o ERP escolhido e que contrataram a consultoria de implantação - Ser criterioso na empresa contratada: certificar-se da experiência em projetos semelhantes 84 9 0,00 Transferir 0,00 Cristian Medeiros - Contratar a compra dos equipamentos com taxa de dólar pré-fixada 85 0 0,00 Mitigar 0,00 Cristian Medeiros - Documentar previamente todo o roteiro dos testes; - Reajustar prazos de entrega do ERP caso haja alguma falta de profissional; - Incluir cláusula no contrato que tenha garantia de reposição do consultor; - Envolver analista da empresa no acompanhamento das atividades para que haja transferência de conhecimento no decorrer das atividades. 85 1 0,00 Aceitar 0,00 Cristian Medeiros - Repassar com equipe do jurídico os prazos estimados no projeto; - Solicitar os documentos necessários para a contratada com agilidade; - Ajustar cronograma e avisar Stakeholders caso haja algum contratempo 85 2 0,00 Aceitar 0,00 Cristian Medeiros - Estender a reunião de kickoff a todos os usuários-chave das áreas de negócio; - Repassar com gestores as datas e atividades de testes; - Engajar os stakeholders para cumprimento do cronograma; - Ajustar cronograma de testes a datas menos impactantes para os processos (fugir dos períodos críticos - ex.: contabilização, etc).
  • 7.
    MA - Mapade Aquisições Concorrência Item(s) a ser contratado Ref.WBS Fornecedores Orçamento Prazo Critérios MAKE OR BUY ultilizados Tipo de contrato 1142 Implantar ERP > Preparar Infraestrutura 4.1 TOTVS SA SAP Oracle 225.000,00 29/05/2015 Capacidade (quantidade e qualidade) da equipe Compartilhamentos de riscos Existência de fornecedores confiáveis. Necessidade de fornecimento especializado Tempo e Material 1143 Implantar ERP > Criar Base de Homologação 4.2 TOTVS SA SAP Oracle 0,00 Sem prazo Capacidade (quantidade e qualidade) da equipe Compartilhamentos de riscos Existência de fornecedores confiáveis. Necessidade de fornecimento especializado Tempo e Material 1145 Implantar ERP > Configurar ambientes 4.3 TOTVS SA SAP Oracle 0,00 Sem prazo Capacidade (quantidade e qualidade) da equipe Compartilhamentos de riscos Existência de fornecedores confiáveis. Necessidade de fornecimento especializado Tempo e Material 1146 Implantar ERP > Testes Equipe Externa 4.4 TOTVS SA SAP Oracle 0,00 Sem prazo Capacidade (quantidade e qualidade) da equipe Compartilhamentos de riscos Existência de fornecedores confiáveis. Necessidade de fornecimento especializado Tempo e Material 1147 Implantar ERP > Implantação 4.6 TOTVS SA SAP Oracle 0,00 Sem prazo Existência de fornecedores confiáveis. Necessidade de fornecimento especializado Tempo e Material 1148 Implantar ERP > Acompanhamento pós-virada - Equipe Externa 4.7 TOTVS SA SAP Oracle 0,00 Sem prazo Existência de fornecedores confiáveis. Necessidade de absorção da tecnologia Necessidade de fornecimento especializado Tempo e Material
  • 8.
    MA - Mapade Aquisições RFP - 1142 4.1 Implantar ERP > Preparar Infraestrutura
  • 9.
    DT - Declaraçãode Trabalho Especificação Quantidade Unidade Instalações em Geral - Equipamentos 1 Servidores - Dell 64bits 128Gb 3 Rack para Servidores 1 Instalação do ERP 1 Configuração de Sistema Operacional e de requisitos técnicos 1 Prazos 2 meses para conclusão da etapa Qualidade Requirida Ambiente Funcional; Mão-de-obra especializada Suporte Técnico Treinamento Desejado Manual de configurações e treinamento de 4 horas da equipe técnica interna Nivel Serviço 2 meses de manutenção preventiva pós entrega do projeto; transferência de conhecimento para equipes internas Garantia 30 dias - Serviços - Erros e Indisponibilidades do Ambiente; 360 dias - Equipamentos Local Entrega Data Center da empresa
  • 10.
    DT - WBSdo Contrato C.C. Fase / Pacote de Trabalho Unidade Quantidade Planejada Orçamento 1 Entrega da Infraestrutura 225.000,00 1.1 Comprar rack 1 1 25.000,00 1.2 Comprar servidores 1 1 125.000,00 1.3 Instalar equipamentos 1 1 25.000,00 1.4 Instalar SO e Ambiente 1 1 25.000,00 1.5 Instalar o ERP 1 1 25.000,00
  • 11.
    Equalização TOTVS SA SAPOracle Especificação Técnica Quant Unid Valor Unit Valor Total Quant Unid Valor Unit Valor Total Quant Unid Valor Unit Valor Total Instalações em Geral - Equipamentos 1 1 25.000,00 25.000,00 1 1 20.000,00 20.000,00 1 1 25.000,00 25.000,00 Servidores - Dell 64bits 128Gb 3 3 100.000,00 300.000,00 3 3 100.000,00 300.000,00 3 3 110.000,00 330.000,00 Rack para Servidores 1 1 75.000,00 75.000,00 1 1 100.000,00 100.000,00 1 1 75.000,00 75.000,00 Instalação do ERP 1 1 20.000,00 20.000,00 1 1 20.000,00 20.000,00 1 1 25.000,00 25.000,00 Configuração de Sistema Operacional e de requisitos técnicos 1 1 5.000,00 5.000,00 1 1 10.000,00 10.000,00 1 1 25.000,00 25.000,00
  • 12.
    SP - Sistemade Pontuação Id Critério Classificatório Comercial Peso TOTVS SA SAP Oracle Nota Média Nota Média Nota Média 1253 Prazo de Entrega prometido 4 6.5 26 9 36 9 36 1254 Prazo para Garantia dos serviços prestados 4 7.5 30 8.5 34 9 36 1255 Histórico de relacionamento com o cliente 5 6 30 8.5 42.5 8 40 Id Critério Classificatório Técnico Peso TOTVS SA SAP Oracle Nota Média Nota Média Nota Média 1252 Experiência no Serviço a ser prestado - Cases 5 6.5 32.5 9.5 47.5 9.5 47.5 1256 Tamanho da equipe técnica disponível para o Projeto 5 6.5 32.5 8.5 42.5 9 45 1257 SLA para Suporte 3 6.5 19.5 10 30 8 24
  • 13.
    BM - Boletimde Medição Item Descrição Unidade Orçamento da Fase Peso[%] Quant Planejada Quant Realizada Critério [%] Avanço Físico Planejado Avanço Físico Realizado [%] 1 Entrega da Infraestrutura - 225.000,00 100 - - - - - - 1.1 Comprar rack 1 - - 1 1 11.11 25.000,00 25.000,00 100 1.2 Comprar servidores 1 - - 1 1 55.56 125.000,00 125.000,00 100 1.3 Instalar equipamentos 1 - - 1 1 11.11 25.000,00 25.000,00 100 1.4 Instalar SO e Ambiente 1 - - 1 0 11.11 25.000,00 0,00 0 1.5 Instalar o ERP 1 - - 1 0 11.11 25.000,00 0,00 0 TOTAL - - - 22,500,0 00 225.000,00 175.000,00 60
  • 14.
    MA - Mapade Aquisições RFP - 1143 4.2 Implantar ERP > Criar Base de Homologação
  • 15.
    MA - Mapade Aquisições RFP - 1145 4.3 Implantar ERP > Configurar ambientes
  • 16.
    MA - Mapade Aquisições RFP - 1146 4.4 Implantar ERP > Testes Equipe Externa
  • 17.
    MA - Mapade Aquisições RFP - 1147 4.6 Implantar ERP > Implantação
  • 18.
    MA - Mapade Aquisições RFP - 1148 4.7 Implantar ERP > Acompanhamento pós-virada - Equipe Externa
  • 19.