Processos de Implantação de Sistemas Web 
Cleiton Vogel
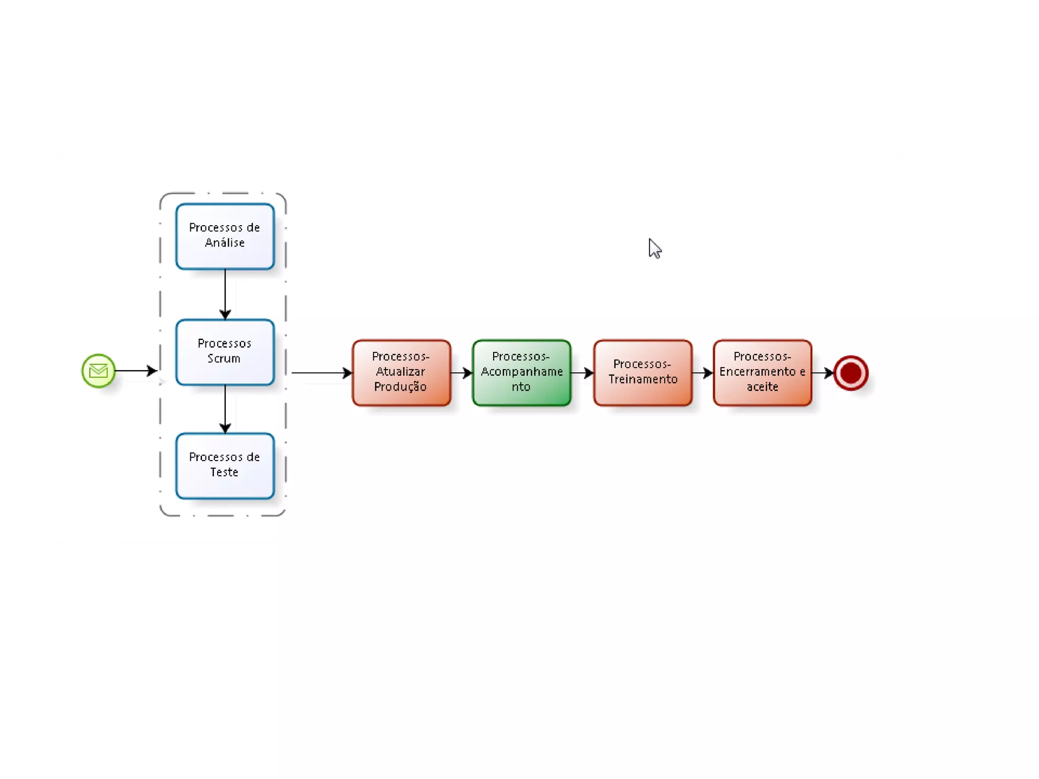
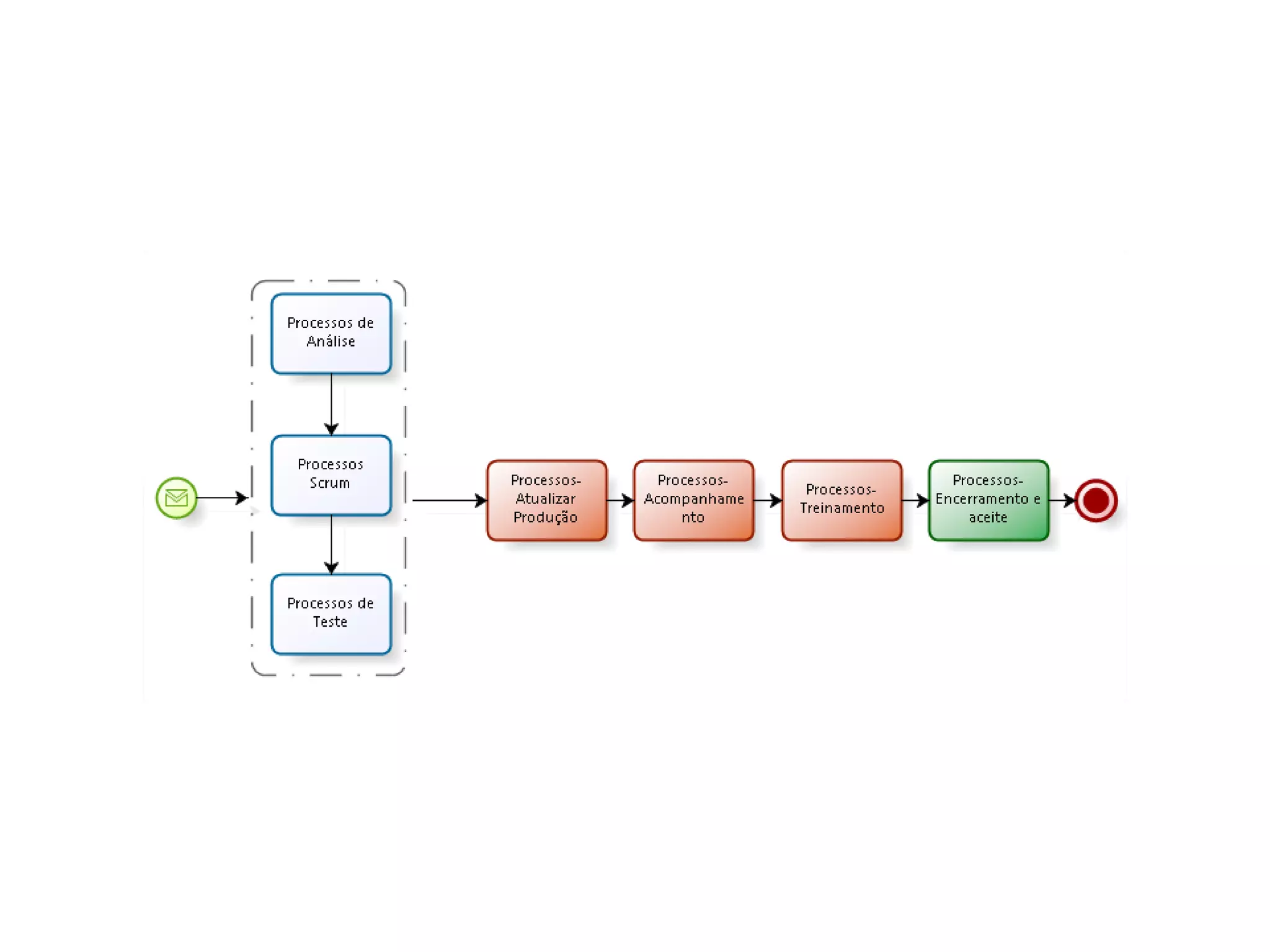
Macro Processo de Desenvolvimento
Processos Implantação
Processos de Análise 
•Entrevista 
•Levantamentos de processos 
•Acompanhamento do processo 
•Modelagem da solução 
•Prototipagem
Processos Scrum
Scrum é uma metodologia ágil para gerência de projetos rápidos. 
Ela é baseada em ciclos chamados Sprints, onde se trabalha para alcançar objetivos bem definidos. 
Estes objetivos são representados no Product Backlog, uma lista de coisas para fazer que é constantemente atualizada e repriorizada. 
O que é Scrum?
•Equipe: Responsável por entregar soluções, geralmente é formada por um grupo pequeno (entre 5 e 9 pessoas) e que trabalha de forma auto-gerenciada; 
•Product Owner: Responsável pela visão de negócios do projeto, é ele quem define e prioriza o Product Backlog. 
•Scrum Master: É uma mistura de gerente, facilitador e mediador. Seu papel é remover obstáculos da equipe e assegurar que as práticas de Scrum estão sendo executadas com eficiência. 
2. Quais são os papéis?
3. Como funciona? 
Backlog 
Sprint Backlog 
Daily Scrum Meeting 
Sprint Review 
Sprint Planning Meeting 
Sprint Retrospective
Kanban 
•Sprint Backlog
Processos de Teste 
•Analista de teste; 
-Todos o código e banco são testados; 
-No final a aplicação é testada em nível de Homolog para certificar a atualização. 
-Sobe para produção e então testada novamente.
Gerenciador do Projeto- Redmine 
Redmine é um software livre, gerenciador de projetos baseados na web e ferramenta de gerenciamento de bugs.
ANALISTA DE CONFIGURAÇÃO 
•Faz o Versionamento do sistema; 
•Faz Backup dos códigos; 
•Faz o Merge do sistema;
VERSÃO E MERGE 
•Git é um sistema de controle de versão distribuído e um sistema de gerenciamento de código fonte, com ênfase em velocidade. 
•Versionamento, merge e concatenação de código.
ATUALIZAÇÃO - VERSIONAMENTO 
•É realizado o versionamento do sistema. 
•Existe um controle de versão para que problemas futuros sejam evitados e um controle mais efetivo seja realizado.
Atualização – Merge do código 
•É realizado o merge do código utilizando o GIT. 
•O código é totalmente auditado para verificar se as mudanças não irão impactar na produção.
Atualização – Versão de Homologação 
•Antes de atualizar a produção o sistema é atualizado na versão homolog que é exatamente igual a produção. 
•Testes são realizados e quando a versão não apresenta nenhum problema é atualizada a produção.
Atualização da Produção – Atualização Problemas 
•Caso a produção apresente problemas rapidamente a versão anterior é restaurada.
Acompanhamento 
•Este processo implica em acompanhar literalmente os setores ou empresa envolvidos no sistema atualizado.
Treinamento 
•Estes processos incluem: 
1.Criar manuais do sistema; 
2.Disponibilizar eles em no sistema de ajuda do site, ou de forma mais fácil, numa base de conhecimento(mediawiki); 
3.Planejamento dos treinamentos; 
4.-Planejar: Onde, quando e quem participará; 
5.Executar o treinamento.
Processo Encerramento 
•Verificação do sistema em produção; 
•Encerramento do acompanhamento in loco; 
•Assinatura do termo de aceite;
Obrigado Cleiton Vogel www.cleitonvogel.com.br Facebook/Linkedin: cleiton vogel

Implantação de sistemas web

  • 1.
    Processos de Implantaçãode Sistemas Web Cleiton Vogel
  • 2.
    Macro Processo deDesenvolvimento
  • 3.
  • 4.
    Processos de Análise •Entrevista •Levantamentos de processos •Acompanhamento do processo •Modelagem da solução •Prototipagem
  • 5.
  • 6.
    Scrum é umametodologia ágil para gerência de projetos rápidos. Ela é baseada em ciclos chamados Sprints, onde se trabalha para alcançar objetivos bem definidos. Estes objetivos são representados no Product Backlog, uma lista de coisas para fazer que é constantemente atualizada e repriorizada. O que é Scrum?
  • 7.
    •Equipe: Responsável porentregar soluções, geralmente é formada por um grupo pequeno (entre 5 e 9 pessoas) e que trabalha de forma auto-gerenciada; •Product Owner: Responsável pela visão de negócios do projeto, é ele quem define e prioriza o Product Backlog. •Scrum Master: É uma mistura de gerente, facilitador e mediador. Seu papel é remover obstáculos da equipe e assegurar que as práticas de Scrum estão sendo executadas com eficiência. 2. Quais são os papéis?
  • 8.
    3. Como funciona? Backlog Sprint Backlog Daily Scrum Meeting Sprint Review Sprint Planning Meeting Sprint Retrospective
  • 9.
  • 10.
    Processos de Teste •Analista de teste; -Todos o código e banco são testados; -No final a aplicação é testada em nível de Homolog para certificar a atualização. -Sobe para produção e então testada novamente.
  • 11.
    Gerenciador do Projeto-Redmine Redmine é um software livre, gerenciador de projetos baseados na web e ferramenta de gerenciamento de bugs.
  • 13.
    ANALISTA DE CONFIGURAÇÃO •Faz o Versionamento do sistema; •Faz Backup dos códigos; •Faz o Merge do sistema;
  • 14.
    VERSÃO E MERGE •Git é um sistema de controle de versão distribuído e um sistema de gerenciamento de código fonte, com ênfase em velocidade. •Versionamento, merge e concatenação de código.
  • 15.
    ATUALIZAÇÃO - VERSIONAMENTO •É realizado o versionamento do sistema. •Existe um controle de versão para que problemas futuros sejam evitados e um controle mais efetivo seja realizado.
  • 16.
    Atualização – Mergedo código •É realizado o merge do código utilizando o GIT. •O código é totalmente auditado para verificar se as mudanças não irão impactar na produção.
  • 17.
    Atualização – Versãode Homologação •Antes de atualizar a produção o sistema é atualizado na versão homolog que é exatamente igual a produção. •Testes são realizados e quando a versão não apresenta nenhum problema é atualizada a produção.
  • 18.
    Atualização da Produção– Atualização Problemas •Caso a produção apresente problemas rapidamente a versão anterior é restaurada.
  • 20.
    Acompanhamento •Este processoimplica em acompanhar literalmente os setores ou empresa envolvidos no sistema atualizado.
  • 22.
    Treinamento •Estes processosincluem: 1.Criar manuais do sistema; 2.Disponibilizar eles em no sistema de ajuda do site, ou de forma mais fácil, numa base de conhecimento(mediawiki); 3.Planejamento dos treinamentos; 4.-Planejar: Onde, quando e quem participará; 5.Executar o treinamento.
  • 24.
    Processo Encerramento •Verificaçãodo sistema em produção; •Encerramento do acompanhamento in loco; •Assinatura do termo de aceite;
  • 25.
    Obrigado Cleiton Vogelwww.cleitonvogel.com.br Facebook/Linkedin: cleiton vogel