PROJETO NFCe TAP - Termo de Abertura do Projeto 
Nome 
NFCe 
Descrição 
Construção de um conjunto de serviços (WEB) que realizará a comunicação com a Secretaria da Fazenda do Estado 
do Paraná (SEFAZ -PR) com a finalidade de emissão de NFC-e (nota fiscal consumidor eletrônica). 
Construção de interface visual que permita o controle e monitoramento dos documentos eletrônicos emitidos. 
Justificativa 
A execução deste projeto é necessária para que seja atendida a exigência legal da NFC-e, evitando a cobrança de 
multas e prejuízos financeiros. 
Objetivo S.M.A.R.T. 
Possibilitar a utilização de painel em ambiente web, permitindo acesso simultâneo e por meio de diferentes dispositivos: 
Desktop, Tablet's, Smartphone, Notebook, entre outros. 
Atender as demandas legais do recurso NFC-e. (Nota Técnica 2013.005 / Versão 1.02 / Versão Nacional 2013) 
Requisitos 
Criação de serviços para atender ao NFCe. 
Criação de um painel para visualização de notas emitidas, canceladas ou inutilizadas. 
Designação 
Leandro Cichelero você foi designado como Gerente do Projeto. Você é responsável por assegurar que os 
requerimentos do cliente sejam satisfeitos e que todos os produtos e serviços cotados ou contratados sejam entregues. 
Você é responsável pelo sucesso do projeto e estará trabalhando próximo aos gerentes funcionais para assegurar que 
todos objetivos do projeto sejam atingidos. 
Milestones 
Plano de Gerenciamento de Projeto; 
Criação dos serviços de Envio, Cancelamento e Inutilização das notas; 
Criação do Painel de Gestão de Documentos Eletrônicos ( NFC-e); 
Funcionalidade para gerenciamento dos Documentos Eletrônicos (Cancelamento e Manutenção das notas - NFC-e) 
Funcionalidade que permita Inutilizar um intervalo de Contadores de documentos eletrônicos. 
(comunicar numeração que não poderá ser utilizada) 
Funcionalidade (consulta) que permita a verificação do status dos documentos emitidos. 
Modulo de integração com outros softwares 
Encerramento do Projeto 
Orçamento 
O orçamento para o projeto não pode extrapolar o valor de R$ 300.000,00; 
Riscos 
Indisponibilidade de recursos, principalmente no que tange ao desenvolvimento de serviços. 
Alteração nos prazos estabelecidos como obrigatórios pelos governos estaduais. 
Data, Assinatura do Sponsor 
30/11/-0001 - Aprovado 
OTMMA3 FLARES DE LIZ JUNIOR - 26/10/2014 00:21:04
PROJETO NFCe ISH - Registro de Stakeholder - Online 
Stakeholder Posição Papel no 
Projeto 
Email Telefone Celular 
Diones Wolfart Garantia de 
Qualidade 
Membro da Equipe de 
Projeto 
diones.wolfart@gmail.com 
Edri Colpani Analista de Negocio Membro da Equipe de 
Projeto 
edricolpani@gmail.com 
FLARES DE LIZ 
JUNIOR 
Desenvolvedor Sponsor do Projeto flaresjunior@ciss.com.br 
João da Silva Diretor Sponsor diretoria@xpto.com.br 
Leandro Cichelero Gerente de Projetos Gerente do Projeto lcichelero@ciss.com.br 
Tiago Meurer Projetista Membro da Equipe de 
Projeto 
tiago.meurer@gmail.com
PROJETO NFCe ISH - Registro de Stakeholder - Online 
Classificação Outras Caracteristicas Requisitos Superficiais Estrátegia 
Gerenciar com atenção Comunicar quando necessário sobre o andamento e 
status do projeto. Acompanhar as atividades 
semanalmente para visualizar impedimentos ou 
problemas que possam estar ocorrendo quanto a 
qualidade do projeto. 
Mínimo esforço Comunicar semanalmente sobre o andamento e 
status do projeto. 
Mínimo esforço Acompanhar atividades, comunicar quando 
necessário sobre o andamento e status do projeto. 
Manter informado Acompanhar expectativas, comunicar quando 
necessário sobre o andamento e status do projeto. 
Gerenciar com atenção Comunicar semanalmente sobre o andamento e 
status do projeto. 
Gerenciar com atenção Comunicar quando necessário sobre o andamento e 
status do projeto.
PROJETO NFCe PGE - Plano de Gerenciamento do Escopo 
O Plano de Gerenciamento do Escopo (PGE) é um componente do plano de gerenciamento do projeto que descreve 
como o escopo será definido, desenvolvido, monitora, controlado e verificado. O plano de gerenciamento do escopo é 
uma entrada importante no processo desenvolver o plano de gerenciamento do projeto e nos outros processos de 
gerenciamento do escopo. Os componentes de um plano de gerenciamento do escopo incluem: 
O processo de preparação da especificação detalhada do escopo do projeto; 
O processo que habilita a criação da EAP a partir da especificação do escopo do projeto detalhada; 
O processo que estabelece como a EAP será mantida e aprovada; 
O processo que especifica como será obtida a aceitação formal das entregas do projeto concluídas; 
O processo para controlar como as solicitações de mudança na especificação do escopo do projeto detalhada serão 
processadas. 
Os componentes do plano de gerenciamento dos requisitos podem incluir, mas não estão limitados, a: 
Como as atividades dos requisitos serão planejadas, rastreadas e relatadas; 
Atividades de gerenciamento da configuração tais como: a maneira como as mudanças do produto serão iniciadas, 
como os impactos serão analisados, rastreados, monitorados e relatados, assim como os níveis de autorização 
necessários para aprovar tais mudanças; 
Processo de priorização dos requisitos; 
Métricas do produto que serão usadas e os argumentos que justificam o seu uso; 
Estrutura de rastreabilidade que reflita que atributos dos requisitos serão capturados na matriz de rastreabilidade. 
OTMMA3 FLARES DE LIZ JUNIOR - 26/10/2014 00:21:04
PROJETO NFCe Dreq - Declaração de Requisitos 
Requisitos do Projeto 
Stakeholder Requisito Detalhado Classificação Prioridade Componente 
Relacionado 
Entrega onde se 
manifesta 
Rastreabilidade
PROJETO NFCe Dreq - Declaração de Requisitos 
Requisitos do Produto 
Stakeholder Requisito Detalhado Classificação Prioridade Componente 
Relacionado 
Entrega onde se 
manifesta 
Rastreabilidade
PROJETO NFCe DE - Definir Escopo 
Escopo do Produto 
Escopo do Projeto 
Entregas e critérios de aceitação 
Escopo não incluído no projeto 
Premissas 
Restrições 
OTMMA3 FLARES DE LIZ JUNIOR - 26/10/2014 00:21:04
PROJETO NFCe WBS 
C.C. Fase / Pacote de Trabalho Análise M/B 
1 Concepção 
1.1 Planejamento Projeto Make 
1.2 Viabilidade do Projeto Make 
1.3 Monitoramento do Projeto Make 
2 Desenvolvimento 
2.1 Serviços 
2.1.1 Configurações Make 
2.1.2 Certificação Digtal Make 
2.1.3 Envio da Nota Make 
2.1.4 Consulta do Status daNota Make 
2.1.5 Cancelamento da Nota Make 
2.1.6 Contingência Offline Make 
2.1.7 Impressão DANFE Make 
2.1.8 Inutilização de Contadores Make 
2.2 Painel Web 
2.2.1 Visualização de Notas Make 
2.2.2 Cancelamento de Notas Make 
2.2.3 Inutilização dos Contadores Make 
2.2.4 Segurança e Governança Buy 
2.2.5 Download de XML da Nota Make 
2.3 Consultoria Fiscal / Contábil 
2.3.1 Documentação incial Buy 
2.3.2 Relatórios Semanais Buy 
2.3.3 Acompanhamento da projeção Buy 
2.3.4 Reuniões semanais Buy 
2.4 Homologação Produtos Make 
3 Encerramento 
3.1 Aquisições Make 
3.2 Documentação Make 
3.3 Entrega Projeto Make 
OTMMA3 FLARES DE LIZ JUNIOR - 26/10/2014 00:21:04
PROJETO NFCe D-WBS - Dicionário WBS 
Fase 1 
C.C. Pacote de Trabalho Descrição Entrega do PT Critério de Aceitação OK 
1.1 Planejamento Projeto Aguardando 
1.2 Viabilidade do Projeto Aguardando 
1.3 Monitoramento do Projeto Aguardando
PROJETO NFCe D-WBS - Dicionário WBS 
Fase 2 
C.C. Pacote de Trabalho Descrição Entrega do PT Critério de Aceitação OK 
2.1.1 Configurações Aguardando 
2.1.2 Certificação Digtal Aguardando 
2.1.3 Envio da Nota Aguardando 
2.1.4 Consulta do Status daNota Aguardando 
2.1.5 Cancelamento da Nota Aguardando 
2.1.6 Contingência Offline Aguardando 
2.1.7 Impressão DANFE Aguardando 
2.1.8 Inutilização de Contadores Aguardando 
2.2.1 Visualização de Notas Aguardando 
2.2.2 Cancelamento de Notas Aguardando 
2.2.3 Inutilização dos Contadores Aguardando 
2.2.4 Segurança e Governança Aguardando 
2.2.5 Download de XML da Nota Aguardando 
2.3.1 Documentação incial Aguardando 
2.3.2 Relatórios Semanais Aguardando 
2.3.3 Acompanhamento da projeção Aguardando 
2.3.4 Reuniões semanais Aguardando 
2.4 Homologação Produtos Aguardando
PROJETO NFCe D-WBS - Dicionário WBS 
Fase 3 
C.C. Pacote de Trabalho Descrição Entrega do PT Critério de Aceitação OK 
3.1 Aquisições Aguardando 
3.2 Documentação Aguardando 
3.3 Entrega Projeto Aguardando
PROJETO NFCe LVQ - Lista de Verifiação da Qualidade 
Fase 1 
C.C. Pacote de Trabalho Descrição Entrega do PT Critério de Validação OK 
1.1 Planejamento Projeto Aguardando 
1.2 Viabilidade do Projeto Aguardando 
1.3 Monitoramento do Projeto Aguardando
PROJETO NFCe LVQ - Lista de Verifiação da Qualidade 
Fase 2 
C.C. Pacote de Trabalho Descrição Entrega do PT Critério de Validação OK 
2.1.1 Configurações Aguardando 
2.1.2 Certificação Digtal Aguardando 
2.1.3 Envio da Nota Aguardando 
2.1.4 Consulta do Status daNota Aguardando 
2.1.5 Cancelamento da Nota Aguardando 
2.1.6 Contingência Offline Aguardando 
2.1.7 Impressão DANFE Aguardando 
2.1.8 Inutilização de Contadores Aguardando 
2.2.1 Visualização de Notas Aguardando 
2.2.2 Cancelamento de Notas Aguardando 
2.2.3 Inutilização dos Contadores Aguardando 
2.2.4 Segurança e Governança Aguardando 
2.2.5 Download de XML da Nota Aguardando 
2.3.1 Documentação incial Aguardando 
2.3.2 Relatórios Semanais Aguardando 
2.3.3 Acompanhamento da projeção Aguardando 
2.3.4 Reuniões semanais Aguardando 
2.4 Homologação Produtos Aguardando
PROJETO NFCe LVQ - Lista de Verifiação da Qualidade 
Fase 3 
C.C. Pacote de Trabalho Descrição Entrega do PT Critério de Validação OK 
3.1 Aquisições Aguardando 
3.2 Documentação Aguardando 
3.3 Entrega Projeto Aguardando
PROJETO NFCe RR - Registro de Risco 
Categoria na RBS Risco Identificado Tipo Data de 
Registro 
Qualitativo Probabilidade P Qualitativo de Impacto I Semáforo 
49 
7 
W>Riscos 
técnicos>Complexidade do projeto 
Particularidades estaduais quanto a aderência do 
projeto do governo 
Ameaça 25/10/2014 Provável 0.7 Grande 0.4 0.28 
49 
8 
W>Riscos legais>Contratos Empresa contratada não possuir os consultores 
necessários para atendimento do contrato. 
Ameaça 25/10/2014 Improvável 0.3 Grande 0.4 0.12 
49 
9 
W>Internos não técnicos>Prazos Governo postergar a entrada da vigência da lei. Oportunidade 25/10/2014 Média 0.5 Média 0.2 0.10 
50 
0 
W>Internos não técnicos>Prazos Entregas não homologadas Ameaça 25/10/2014 Improvável 0.3 Muito Grande 0.8 0.24 
50 
1 
Falta de entendimento da comunicação Ameaça 25/10/2014 Rara 0.1 Muito Grande 0.8 0.08
PROJETO NFCe RR - Registro de Risco 
V.M.E. antes da resposta [R$] Resposta V.M.E. depois da resposta [R$] Sinal de alerta Proprietário Ação a tomar 
49 
7 
0,00 Aceitar 0,00 Consultoria sinalizar alguma 
particularidade de algum estado. 
Leandro Cichelero Monitorar documentos emitidos pela consultoria 
49 
8 
0,00 Transferir 0,00 Boletim de Ocorrencia e Boletim 
de medição para 
acompanhamento das atividades. 
Leandro Cichelero Execução de contrato, podendo haver rescisão do 
mesmo. 
49 
9 
0,00 Compartilhar 0,00 Consultoria sinalizar mudança de 
calendário de obrigação. 
Leandro Cichelero Divulgar para equipe e cliente o novo calendário. 
50 
0 
0,00 Mitigar 0,00 Taxa de refluxo ou problemas de 
compatibilidade com os estados. 
Leandro Cichelero Monitorar as entregas e agendar antecipadamente a 
homologação das funcionalides. 
50 
1 
0,00 Mitigar 0,00 Dúvidas técnicas sobre as leis 
não sanadas. 
Leandro Cichelero Monitoras as dúvidas e cobrar o entendimento das 
mesmas.
PROJETO NFCe MA - Mapa de Aquisições 
Concorrência Item(s) a ser contratado Ref.WBS Fornecedores Orçamento Prazo Critérios MAKE OR BUY ultilizados Tipo de contrato 
600 Desenvolvimento > Consultoria 
Fiscal / Contábil > 
Documentação 
incialDesenvolvimento > 
Consultoria Fiscal / Contábil > 
Relatórios 
SemanaisDesenvolvimento > 
Consultoria Fiscal / Contábil > 
Acompanhamento da 
projeçãoDesenvolvimento > 
Consultoria Fiscal / Contábil > 
Reuniões semanais 
2.3.12.3.22.3. 
32.3.4 
Consult Fiscal 
Constructsoft 
14.200,00 Sem prazo Capacidade (quantidade e qualidade) da equipe 
Necessidade de fornecimento especializado 
O core business da empresa 
Problemas legais ou de segurança da informação 
Preço Fixo 
601 Desenvolvimento > Painel Web 
> Segurança e Governança 
2.2.4 Security Test 
Segurinfo 
7.000,00 19/12/2014 Capacidade (quantidade e qualidade) da equipe 
Necessidade de fornecimento especializado 
Necessidade de absorção da tecnologia 
Existência de fornecedores confiáveis. 
Problemas legais ou de segurança da informação 
Preço Fixo
PROJETO NFCe MA - Mapa de Aquisições 
RFP - 600 
incialDesenvolvimento > Consultoria Fiscal / Contábil > Relatórios SemanaisDesenvolvimento > Consultoria Fiscal / Contábil > Acompanhamento NOTAS: 
REV. DATA DESCRIÇÃO EXEC. VERIF. APR.
PROJETO NFCe DT - Declaração de Trabalho 
Especificação Quantidade Unidade 
Acompanhamento de consultores 
durante todo o projeto 
120 2 consultores 
Os documentos deverão estar 
disponíveis digitalmente em local 
disponibilizado para a equipe técnica 
do projeto 
1 todos os documentos 
Tempo de resposta inferior a 2 horas 120 5 perguntas 
Disponibilidade de suporte técnico 7 24 horas 
Treinamentos presenciais com 
7 1 consultor 
consultores 
Prazos 
Os consultores deverão estar disponíveis a partir da data inicial do contrato. 
Qualidade Requirida 
Documentação inicial - Deverá ser entrege a especificação detalhada dos requisitos para atendimento legal do projeto. 
Relatórios Semanais - Estes relatórios deverão conter a ata das reuniões, descrevendo as decisões e alterações da lei 
necessárias para adequação do projeto 
Acompanhamento da projeção - Os consultores deverão participar da fase de arquitetura do projeto, acompanhando e 
analisando as propostas do projeto para que estejam de acordo com a lei. 
Reuniões semanais - Deverão se fazer presente em reuniões semanais, no mínimo dois consultores especialistas para 
retirar dúvidas da equipe técnica. 
Suporte Técnico 
Deverá haver no mínimo dois consultores deverão estar disponíveis no formato 24X7 para atendimento da equipe do 
projeto. 
Treinamento Desejado 
Juntamente a entrega da documentação inicial, deverá ser realizado um treinamento fiscal, contemplando a legislação 
do NFCe para que a equipe do projeto tenha ciência dos requisitos do projeto. 
Nivel Serviço 
Garantia 
Local Entrega 
As reuniões serão realizadas em local definido pela empresa contratante.
PROJETO NFCe DT - WBS do Contrato 
C.C. Fase / Pacote de Trabalho Unidade Quantidade 
Planejada 
Orçamento 
1 Concepção 3.000,00 
1.1 Cronograma 1 1 800,00 
1.2 Material Apoio 1 8 1.800,00 
1.3 Infraestrutura 1 1 400,00 
2 Executação Consultoria 9.200,00 
2.1 Reunião Semanal 1 20 1.200,00 
2.2 Avaliação de Resultados 1 8 1.500,00 
2.3 Suporte Sob Demanda 1 1 1.500,00 
2.4 Treinamento 1 7 3.000,00 
2.5 Relatório de Acompanhamento 1 20 2.000,00 
3 Finalização contrato 2.000,00 
3.1 Homologar Projeto 1 1 1.700,00 
3.2 Encerramento de contrato 1 1 300,00
PROJETO NFCe Equalização 
Consult Fiscal Constructsoft 
Especificação Técnica Quant. Unid. Valor 
Unit 
Valor 
Total 
Quant. Unid. Valor 
Unit 
Valor 
Total 
Acompanhamento de consultores durante todo o 
projeto 
150 2 15,00 2.250,00 120 2 15,00 1.800,00 
Os documentos deverão estar disponíveis 
digitalmente em local disponibilizado para a equipe 
técnica do projeto 
1 10 16,00 16,00 1 10 18,00 18,00 
Tempo de resposta inferior a 2 horas 120 10 1,50 180,00 120 10 1,00 120,00 
Disponibilidade de suporte técnico 7 24 17,00 119,00 7 24 25,00 175,00 
Treinamentos presenciais com consultores 7 1 435,00 3.045,00 7 1 420,00 2.940,00
PROJETO NFCe SP - Sistema de Pontuação 
Id Critério Classificatório Comercial Peso Consult Fiscal Constructsoft 
Nota Média Nota Média 
725 Tempo de mercado da empresa 5 8.2 41 8.6 43 
726 Localização física da empresa 2 6.4 12.8 7.8 15.6 
Id Critério Classificatório Técnico Peso Consult Fiscal Constructsoft 
Nota Média Nota Média 
727 Tempo de resposta a um atendimento 5 9.2 46 8.6 43 
728 Estrutura comprovada para suporte técnico 4 7.8 31.2 8.6 34.4
PROJETO NFCe BM - Boletim de Medição 
Item Descrição Unidade Orçamento da Fase Peso[%] Quant 
Planejada 
Quant 
Realizada 
Critério[%] Avanço Físico Planejado Avanço Físico Realizado [%] 
1 Concepção - 3.000,00 21.13 - - - - - - 
1.1 Cronograma 1 - - 1 1 26.67 800,00 800,00 100 
1.2 Material Apoio 1 - - 8 5 60 1.800,00 1.125,00 62.50 
1.3 Infraestrutura 1 - - 1 1 13.33 400,00 400,00 100 
2 Executação Consultoria - 9.200,00 64.79 - - - - - - 
2.1 Reunião Semanal 1 - - 20 5 13.04 1.200,00 300,00 25 
2.2 Avaliação de Resultados 1 - - 8 1 16.30 1.500,00 187,50 12.50 
2.3 Suporte Sob Demanda 1 - - 1 0 16.30 1.500,00 0,00 0 
2.4 Treinamento 1 - - 7 1 32.61 3.000,00 428,70 14.29 
2.5 Relatório de Acompanhamento 1 - - 20 5 21.74 2.000,00 500,00 25 
3 Finalização contrato - 2.000,00 14.08 - - - - - - 
3.1 Homologar Projeto 1 - - 1 0 85 1.700,00 0,00 0 
3.2 Encerramento de contrato 1 - - 1 0 15 300,00 0,00 0 
TOTAL - - - 14.200,00 14.200,00 3.741,20 33.93
PROJETO NFCe MA - Mapa de Aquisições 
RFP - 601 
2.2.4Desenvolvimento > Painel Web > Segurança e Governança 
NOTAS: 
REV. DATA DESCRIÇÃO EXEC. VERIF. APR.
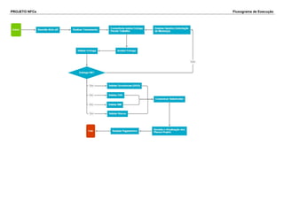
PROJETO NFCe Fluxograma de Execução

NFCe

  • 1.
    PROJETO NFCe TAP- Termo de Abertura do Projeto Nome NFCe Descrição Construção de um conjunto de serviços (WEB) que realizará a comunicação com a Secretaria da Fazenda do Estado do Paraná (SEFAZ -PR) com a finalidade de emissão de NFC-e (nota fiscal consumidor eletrônica). Construção de interface visual que permita o controle e monitoramento dos documentos eletrônicos emitidos. Justificativa A execução deste projeto é necessária para que seja atendida a exigência legal da NFC-e, evitando a cobrança de multas e prejuízos financeiros. Objetivo S.M.A.R.T. Possibilitar a utilização de painel em ambiente web, permitindo acesso simultâneo e por meio de diferentes dispositivos: Desktop, Tablet's, Smartphone, Notebook, entre outros. Atender as demandas legais do recurso NFC-e. (Nota Técnica 2013.005 / Versão 1.02 / Versão Nacional 2013) Requisitos Criação de serviços para atender ao NFCe. Criação de um painel para visualização de notas emitidas, canceladas ou inutilizadas. Designação Leandro Cichelero você foi designado como Gerente do Projeto. Você é responsável por assegurar que os requerimentos do cliente sejam satisfeitos e que todos os produtos e serviços cotados ou contratados sejam entregues. Você é responsável pelo sucesso do projeto e estará trabalhando próximo aos gerentes funcionais para assegurar que todos objetivos do projeto sejam atingidos. Milestones Plano de Gerenciamento de Projeto; Criação dos serviços de Envio, Cancelamento e Inutilização das notas; Criação do Painel de Gestão de Documentos Eletrônicos ( NFC-e); Funcionalidade para gerenciamento dos Documentos Eletrônicos (Cancelamento e Manutenção das notas - NFC-e) Funcionalidade que permita Inutilizar um intervalo de Contadores de documentos eletrônicos. (comunicar numeração que não poderá ser utilizada) Funcionalidade (consulta) que permita a verificação do status dos documentos emitidos. Modulo de integração com outros softwares Encerramento do Projeto Orçamento O orçamento para o projeto não pode extrapolar o valor de R$ 300.000,00; Riscos Indisponibilidade de recursos, principalmente no que tange ao desenvolvimento de serviços. Alteração nos prazos estabelecidos como obrigatórios pelos governos estaduais. Data, Assinatura do Sponsor 30/11/-0001 - Aprovado OTMMA3 FLARES DE LIZ JUNIOR - 26/10/2014 00:21:04
  • 2.
    PROJETO NFCe ISH- Registro de Stakeholder - Online Stakeholder Posição Papel no Projeto Email Telefone Celular Diones Wolfart Garantia de Qualidade Membro da Equipe de Projeto diones.wolfart@gmail.com Edri Colpani Analista de Negocio Membro da Equipe de Projeto edricolpani@gmail.com FLARES DE LIZ JUNIOR Desenvolvedor Sponsor do Projeto flaresjunior@ciss.com.br João da Silva Diretor Sponsor diretoria@xpto.com.br Leandro Cichelero Gerente de Projetos Gerente do Projeto lcichelero@ciss.com.br Tiago Meurer Projetista Membro da Equipe de Projeto tiago.meurer@gmail.com
  • 3.
    PROJETO NFCe ISH- Registro de Stakeholder - Online Classificação Outras Caracteristicas Requisitos Superficiais Estrátegia Gerenciar com atenção Comunicar quando necessário sobre o andamento e status do projeto. Acompanhar as atividades semanalmente para visualizar impedimentos ou problemas que possam estar ocorrendo quanto a qualidade do projeto. Mínimo esforço Comunicar semanalmente sobre o andamento e status do projeto. Mínimo esforço Acompanhar atividades, comunicar quando necessário sobre o andamento e status do projeto. Manter informado Acompanhar expectativas, comunicar quando necessário sobre o andamento e status do projeto. Gerenciar com atenção Comunicar semanalmente sobre o andamento e status do projeto. Gerenciar com atenção Comunicar quando necessário sobre o andamento e status do projeto.
  • 4.
    PROJETO NFCe PGE- Plano de Gerenciamento do Escopo O Plano de Gerenciamento do Escopo (PGE) é um componente do plano de gerenciamento do projeto que descreve como o escopo será definido, desenvolvido, monitora, controlado e verificado. O plano de gerenciamento do escopo é uma entrada importante no processo desenvolver o plano de gerenciamento do projeto e nos outros processos de gerenciamento do escopo. Os componentes de um plano de gerenciamento do escopo incluem: O processo de preparação da especificação detalhada do escopo do projeto; O processo que habilita a criação da EAP a partir da especificação do escopo do projeto detalhada; O processo que estabelece como a EAP será mantida e aprovada; O processo que especifica como será obtida a aceitação formal das entregas do projeto concluídas; O processo para controlar como as solicitações de mudança na especificação do escopo do projeto detalhada serão processadas. Os componentes do plano de gerenciamento dos requisitos podem incluir, mas não estão limitados, a: Como as atividades dos requisitos serão planejadas, rastreadas e relatadas; Atividades de gerenciamento da configuração tais como: a maneira como as mudanças do produto serão iniciadas, como os impactos serão analisados, rastreados, monitorados e relatados, assim como os níveis de autorização necessários para aprovar tais mudanças; Processo de priorização dos requisitos; Métricas do produto que serão usadas e os argumentos que justificam o seu uso; Estrutura de rastreabilidade que reflita que atributos dos requisitos serão capturados na matriz de rastreabilidade. OTMMA3 FLARES DE LIZ JUNIOR - 26/10/2014 00:21:04
  • 5.
    PROJETO NFCe Dreq- Declaração de Requisitos Requisitos do Projeto Stakeholder Requisito Detalhado Classificação Prioridade Componente Relacionado Entrega onde se manifesta Rastreabilidade
  • 6.
    PROJETO NFCe Dreq- Declaração de Requisitos Requisitos do Produto Stakeholder Requisito Detalhado Classificação Prioridade Componente Relacionado Entrega onde se manifesta Rastreabilidade
  • 7.
    PROJETO NFCe DE- Definir Escopo Escopo do Produto Escopo do Projeto Entregas e critérios de aceitação Escopo não incluído no projeto Premissas Restrições OTMMA3 FLARES DE LIZ JUNIOR - 26/10/2014 00:21:04
  • 8.
    PROJETO NFCe WBS C.C. Fase / Pacote de Trabalho Análise M/B 1 Concepção 1.1 Planejamento Projeto Make 1.2 Viabilidade do Projeto Make 1.3 Monitoramento do Projeto Make 2 Desenvolvimento 2.1 Serviços 2.1.1 Configurações Make 2.1.2 Certificação Digtal Make 2.1.3 Envio da Nota Make 2.1.4 Consulta do Status daNota Make 2.1.5 Cancelamento da Nota Make 2.1.6 Contingência Offline Make 2.1.7 Impressão DANFE Make 2.1.8 Inutilização de Contadores Make 2.2 Painel Web 2.2.1 Visualização de Notas Make 2.2.2 Cancelamento de Notas Make 2.2.3 Inutilização dos Contadores Make 2.2.4 Segurança e Governança Buy 2.2.5 Download de XML da Nota Make 2.3 Consultoria Fiscal / Contábil 2.3.1 Documentação incial Buy 2.3.2 Relatórios Semanais Buy 2.3.3 Acompanhamento da projeção Buy 2.3.4 Reuniões semanais Buy 2.4 Homologação Produtos Make 3 Encerramento 3.1 Aquisições Make 3.2 Documentação Make 3.3 Entrega Projeto Make OTMMA3 FLARES DE LIZ JUNIOR - 26/10/2014 00:21:04
  • 9.
    PROJETO NFCe D-WBS- Dicionário WBS Fase 1 C.C. Pacote de Trabalho Descrição Entrega do PT Critério de Aceitação OK 1.1 Planejamento Projeto Aguardando 1.2 Viabilidade do Projeto Aguardando 1.3 Monitoramento do Projeto Aguardando
  • 10.
    PROJETO NFCe D-WBS- Dicionário WBS Fase 2 C.C. Pacote de Trabalho Descrição Entrega do PT Critério de Aceitação OK 2.1.1 Configurações Aguardando 2.1.2 Certificação Digtal Aguardando 2.1.3 Envio da Nota Aguardando 2.1.4 Consulta do Status daNota Aguardando 2.1.5 Cancelamento da Nota Aguardando 2.1.6 Contingência Offline Aguardando 2.1.7 Impressão DANFE Aguardando 2.1.8 Inutilização de Contadores Aguardando 2.2.1 Visualização de Notas Aguardando 2.2.2 Cancelamento de Notas Aguardando 2.2.3 Inutilização dos Contadores Aguardando 2.2.4 Segurança e Governança Aguardando 2.2.5 Download de XML da Nota Aguardando 2.3.1 Documentação incial Aguardando 2.3.2 Relatórios Semanais Aguardando 2.3.3 Acompanhamento da projeção Aguardando 2.3.4 Reuniões semanais Aguardando 2.4 Homologação Produtos Aguardando
  • 11.
    PROJETO NFCe D-WBS- Dicionário WBS Fase 3 C.C. Pacote de Trabalho Descrição Entrega do PT Critério de Aceitação OK 3.1 Aquisições Aguardando 3.2 Documentação Aguardando 3.3 Entrega Projeto Aguardando
  • 12.
    PROJETO NFCe LVQ- Lista de Verifiação da Qualidade Fase 1 C.C. Pacote de Trabalho Descrição Entrega do PT Critério de Validação OK 1.1 Planejamento Projeto Aguardando 1.2 Viabilidade do Projeto Aguardando 1.3 Monitoramento do Projeto Aguardando
  • 13.
    PROJETO NFCe LVQ- Lista de Verifiação da Qualidade Fase 2 C.C. Pacote de Trabalho Descrição Entrega do PT Critério de Validação OK 2.1.1 Configurações Aguardando 2.1.2 Certificação Digtal Aguardando 2.1.3 Envio da Nota Aguardando 2.1.4 Consulta do Status daNota Aguardando 2.1.5 Cancelamento da Nota Aguardando 2.1.6 Contingência Offline Aguardando 2.1.7 Impressão DANFE Aguardando 2.1.8 Inutilização de Contadores Aguardando 2.2.1 Visualização de Notas Aguardando 2.2.2 Cancelamento de Notas Aguardando 2.2.3 Inutilização dos Contadores Aguardando 2.2.4 Segurança e Governança Aguardando 2.2.5 Download de XML da Nota Aguardando 2.3.1 Documentação incial Aguardando 2.3.2 Relatórios Semanais Aguardando 2.3.3 Acompanhamento da projeção Aguardando 2.3.4 Reuniões semanais Aguardando 2.4 Homologação Produtos Aguardando
  • 14.
    PROJETO NFCe LVQ- Lista de Verifiação da Qualidade Fase 3 C.C. Pacote de Trabalho Descrição Entrega do PT Critério de Validação OK 3.1 Aquisições Aguardando 3.2 Documentação Aguardando 3.3 Entrega Projeto Aguardando
  • 15.
    PROJETO NFCe RR- Registro de Risco Categoria na RBS Risco Identificado Tipo Data de Registro Qualitativo Probabilidade P Qualitativo de Impacto I Semáforo 49 7 W>Riscos técnicos>Complexidade do projeto Particularidades estaduais quanto a aderência do projeto do governo Ameaça 25/10/2014 Provável 0.7 Grande 0.4 0.28 49 8 W>Riscos legais>Contratos Empresa contratada não possuir os consultores necessários para atendimento do contrato. Ameaça 25/10/2014 Improvável 0.3 Grande 0.4 0.12 49 9 W>Internos não técnicos>Prazos Governo postergar a entrada da vigência da lei. Oportunidade 25/10/2014 Média 0.5 Média 0.2 0.10 50 0 W>Internos não técnicos>Prazos Entregas não homologadas Ameaça 25/10/2014 Improvável 0.3 Muito Grande 0.8 0.24 50 1 Falta de entendimento da comunicação Ameaça 25/10/2014 Rara 0.1 Muito Grande 0.8 0.08
  • 16.
    PROJETO NFCe RR- Registro de Risco V.M.E. antes da resposta [R$] Resposta V.M.E. depois da resposta [R$] Sinal de alerta Proprietário Ação a tomar 49 7 0,00 Aceitar 0,00 Consultoria sinalizar alguma particularidade de algum estado. Leandro Cichelero Monitorar documentos emitidos pela consultoria 49 8 0,00 Transferir 0,00 Boletim de Ocorrencia e Boletim de medição para acompanhamento das atividades. Leandro Cichelero Execução de contrato, podendo haver rescisão do mesmo. 49 9 0,00 Compartilhar 0,00 Consultoria sinalizar mudança de calendário de obrigação. Leandro Cichelero Divulgar para equipe e cliente o novo calendário. 50 0 0,00 Mitigar 0,00 Taxa de refluxo ou problemas de compatibilidade com os estados. Leandro Cichelero Monitorar as entregas e agendar antecipadamente a homologação das funcionalides. 50 1 0,00 Mitigar 0,00 Dúvidas técnicas sobre as leis não sanadas. Leandro Cichelero Monitoras as dúvidas e cobrar o entendimento das mesmas.
  • 17.
    PROJETO NFCe MA- Mapa de Aquisições Concorrência Item(s) a ser contratado Ref.WBS Fornecedores Orçamento Prazo Critérios MAKE OR BUY ultilizados Tipo de contrato 600 Desenvolvimento > Consultoria Fiscal / Contábil > Documentação incialDesenvolvimento > Consultoria Fiscal / Contábil > Relatórios SemanaisDesenvolvimento > Consultoria Fiscal / Contábil > Acompanhamento da projeçãoDesenvolvimento > Consultoria Fiscal / Contábil > Reuniões semanais 2.3.12.3.22.3. 32.3.4 Consult Fiscal Constructsoft 14.200,00 Sem prazo Capacidade (quantidade e qualidade) da equipe Necessidade de fornecimento especializado O core business da empresa Problemas legais ou de segurança da informação Preço Fixo 601 Desenvolvimento > Painel Web > Segurança e Governança 2.2.4 Security Test Segurinfo 7.000,00 19/12/2014 Capacidade (quantidade e qualidade) da equipe Necessidade de fornecimento especializado Necessidade de absorção da tecnologia Existência de fornecedores confiáveis. Problemas legais ou de segurança da informação Preço Fixo
  • 18.
    PROJETO NFCe MA- Mapa de Aquisições RFP - 600 incialDesenvolvimento > Consultoria Fiscal / Contábil > Relatórios SemanaisDesenvolvimento > Consultoria Fiscal / Contábil > Acompanhamento NOTAS: REV. DATA DESCRIÇÃO EXEC. VERIF. APR.
  • 19.
    PROJETO NFCe DT- Declaração de Trabalho Especificação Quantidade Unidade Acompanhamento de consultores durante todo o projeto 120 2 consultores Os documentos deverão estar disponíveis digitalmente em local disponibilizado para a equipe técnica do projeto 1 todos os documentos Tempo de resposta inferior a 2 horas 120 5 perguntas Disponibilidade de suporte técnico 7 24 horas Treinamentos presenciais com 7 1 consultor consultores Prazos Os consultores deverão estar disponíveis a partir da data inicial do contrato. Qualidade Requirida Documentação inicial - Deverá ser entrege a especificação detalhada dos requisitos para atendimento legal do projeto. Relatórios Semanais - Estes relatórios deverão conter a ata das reuniões, descrevendo as decisões e alterações da lei necessárias para adequação do projeto Acompanhamento da projeção - Os consultores deverão participar da fase de arquitetura do projeto, acompanhando e analisando as propostas do projeto para que estejam de acordo com a lei. Reuniões semanais - Deverão se fazer presente em reuniões semanais, no mínimo dois consultores especialistas para retirar dúvidas da equipe técnica. Suporte Técnico Deverá haver no mínimo dois consultores deverão estar disponíveis no formato 24X7 para atendimento da equipe do projeto. Treinamento Desejado Juntamente a entrega da documentação inicial, deverá ser realizado um treinamento fiscal, contemplando a legislação do NFCe para que a equipe do projeto tenha ciência dos requisitos do projeto. Nivel Serviço Garantia Local Entrega As reuniões serão realizadas em local definido pela empresa contratante.
  • 20.
    PROJETO NFCe DT- WBS do Contrato C.C. Fase / Pacote de Trabalho Unidade Quantidade Planejada Orçamento 1 Concepção 3.000,00 1.1 Cronograma 1 1 800,00 1.2 Material Apoio 1 8 1.800,00 1.3 Infraestrutura 1 1 400,00 2 Executação Consultoria 9.200,00 2.1 Reunião Semanal 1 20 1.200,00 2.2 Avaliação de Resultados 1 8 1.500,00 2.3 Suporte Sob Demanda 1 1 1.500,00 2.4 Treinamento 1 7 3.000,00 2.5 Relatório de Acompanhamento 1 20 2.000,00 3 Finalização contrato 2.000,00 3.1 Homologar Projeto 1 1 1.700,00 3.2 Encerramento de contrato 1 1 300,00
  • 21.
    PROJETO NFCe Equalização Consult Fiscal Constructsoft Especificação Técnica Quant. Unid. Valor Unit Valor Total Quant. Unid. Valor Unit Valor Total Acompanhamento de consultores durante todo o projeto 150 2 15,00 2.250,00 120 2 15,00 1.800,00 Os documentos deverão estar disponíveis digitalmente em local disponibilizado para a equipe técnica do projeto 1 10 16,00 16,00 1 10 18,00 18,00 Tempo de resposta inferior a 2 horas 120 10 1,50 180,00 120 10 1,00 120,00 Disponibilidade de suporte técnico 7 24 17,00 119,00 7 24 25,00 175,00 Treinamentos presenciais com consultores 7 1 435,00 3.045,00 7 1 420,00 2.940,00
  • 22.
    PROJETO NFCe SP- Sistema de Pontuação Id Critério Classificatório Comercial Peso Consult Fiscal Constructsoft Nota Média Nota Média 725 Tempo de mercado da empresa 5 8.2 41 8.6 43 726 Localização física da empresa 2 6.4 12.8 7.8 15.6 Id Critério Classificatório Técnico Peso Consult Fiscal Constructsoft Nota Média Nota Média 727 Tempo de resposta a um atendimento 5 9.2 46 8.6 43 728 Estrutura comprovada para suporte técnico 4 7.8 31.2 8.6 34.4
  • 23.
    PROJETO NFCe BM- Boletim de Medição Item Descrição Unidade Orçamento da Fase Peso[%] Quant Planejada Quant Realizada Critério[%] Avanço Físico Planejado Avanço Físico Realizado [%] 1 Concepção - 3.000,00 21.13 - - - - - - 1.1 Cronograma 1 - - 1 1 26.67 800,00 800,00 100 1.2 Material Apoio 1 - - 8 5 60 1.800,00 1.125,00 62.50 1.3 Infraestrutura 1 - - 1 1 13.33 400,00 400,00 100 2 Executação Consultoria - 9.200,00 64.79 - - - - - - 2.1 Reunião Semanal 1 - - 20 5 13.04 1.200,00 300,00 25 2.2 Avaliação de Resultados 1 - - 8 1 16.30 1.500,00 187,50 12.50 2.3 Suporte Sob Demanda 1 - - 1 0 16.30 1.500,00 0,00 0 2.4 Treinamento 1 - - 7 1 32.61 3.000,00 428,70 14.29 2.5 Relatório de Acompanhamento 1 - - 20 5 21.74 2.000,00 500,00 25 3 Finalização contrato - 2.000,00 14.08 - - - - - - 3.1 Homologar Projeto 1 - - 1 0 85 1.700,00 0,00 0 3.2 Encerramento de contrato 1 - - 1 0 15 300,00 0,00 0 TOTAL - - - 14.200,00 14.200,00 3.741,20 33.93
  • 24.
    PROJETO NFCe MA- Mapa de Aquisições RFP - 601 2.2.4Desenvolvimento > Painel Web > Segurança e Governança NOTAS: REV. DATA DESCRIÇÃO EXEC. VERIF. APR.
  • 25.