PROJETO Posto de Combustível TAP - Termo de Abertura do Projeto
Nome
Posto de Combustível
Descrição
Conceber, projetar e implantar um posto de combustível a ser estabelecido na região do vale do paraíba, atendendo á
demanda por abastecimento de automóveis hídricos e convencionais que circulam no eixo Rio
Justificativa
Através de pesquisas de mercado detectou-se o potencial de crescimento na demanda por postos de combustível com
opção de abastecimento para automóveis híbridos no eixo Rio
Objetivo S.M.A.R.T.
Implantar um posto de combustível para atender a nova demanda para abastecimento de automóveis híbridos no eixe
Rio
Requisitos
Critérios eliminatórios:
Designação
O gestor de projeto Eng. Giovanni, fica designado para as seguintes tarefas:
- GP - responsável por definir tarefas; - Coletar os materiais solicitados a cada integrante da equipe; - Analisar todos os
documentos gerados para o projeto; - Aprovar prazos e custos; - Inserir as informações no OTMMA.
Milestones
Executar projetos nos 4 primeiros meses;
Validar o projeto dentro de 6 meses após finalização dos projetos;
Executar fase de construção em 12 meses;
Entregar fase de treinamento em 2 meses.
Orçamento
O valor previsto para implantação do projeto é de R$ 2,8 Mi, financiados com recurso próprio.
Riscos
1) Economia Nacional;
2) Prazo de construção não ser suficiente;
3) Acidente de trabalho durante as instalações dos tanques e testes;
4) Falta de fornecedores capacitados para a estação de abastecimento híbrido.
Data, Assinatura do Sponsor
08/04/2014 - Aprovado
OTMMA3 Giovanni Antonio Gastaldi - 09/04/2014 10:21:46
PROJETO Posto de Combustível ISH - Registro de Stakeholder
Stakeholder Posição Papel no
Projeto
Email Telefone Celular
Giovanni Antonio
Gastaldi
Engenheiro Gerente do Projeto giovanni_usp@yahoo.com.br 1236368578 1299885566
Marcela PAssos Engenheira de
Planejamento
Membro da Equipe de
Projeto
marcella_passos@yahoo.com.br 125578787878 1255969696969
Marcelo Giampauli Engenheiro Sponsor do Projeto giampauli@live.com 121245454545 785678567856
PROJETO Posto de Combustível ISH - Registro de Stakeholder
Classificação Outras Caracteristicas Requisitos Superficiais Estrátegia
Gerenciar com atenção - Responsável pela comunicação com o cliente;
- Responsável pelo gerenciamento de documentos
oficiais do projeto.
- GP - responsável por definir tarefas;
- Coletar os materiais solicitados a cada integrante
da equipe;
- Analisar todos os documentos gerados para o
projeto;
- Aprovar prazos e custos;
- Inserir as informações no OTMMA.
- Gerenciar a equipe;
- Coordenar equipe;
- Motivar equipe;
- Direcionar tarefas.
Gerenciar com atenção - Responsável por controlar prazos de cada pacote
de trabalho;
- Responsável por controlar o custo mensalmente de
cada pacote de trabalho.
- Elaborar a WBS do projeto;
- Elaborar o dicionario da WBS do projeto;
- Elaborar a WBS do contrato de concorrência;
- Elaborar critérios classificatórios de concorrência;
- Controlar as entregas de WBS ao GP;
- Acompanhar os processos para revisão das WBS;
Gerenciar com atenção - Responsável pelo acompanhamento das
contratações de terceiros;
- Responsável pela validação dos critérios de
medição;
- Responsável pelo acompanhamento do diária do
obra.
- Elaborar mapa de aquisições;
- Classificar pacotes de trabalho de acordo com
critérios make or buy;
- Elaborar o termo de abertura;
- Elaborar critérios de medição.
- Acompanhar diretamente a produção;
- Responsável pelo contato com os fornecedores
contratados;
- Controlar itens e marcos de contratos.
PROJETO Posto de Combustível WBS
C.C. Fase / Pacote de Trabalho Análise M/B
1 Gerenciamento
1.1 Concepção Make
1.2 Estudo de Viabilidade Make
1.3 Plano do Projeto Make
1.4 Aquisições Make
2 Construções
2.1 Estudo do Solo Buy
2.2 Fundação Buy
2.3 Estrutura Buy
2.4 Acabamento Buy
3 Instalação
3.1 Montagem Eletro-mecânica Buy
3.2 Comissionamento Buy
3.3 Testes Buy
3.4 Inicio de operação Make
4 Encerramento
4.1 Liçoes Aprendidas Make
4.2 Encerramento das Aquisições Make
4.3 As-built Buy
4.4 Comemoração Buy
OTMMA3 Giovanni Antonio Gastaldi - 09/04/2014 10:21:51
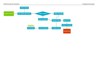
PROJETO Posto de Combustível Fluxograma de Execução
OTMMA3 Giovanni Antonio Gastaldi - 09/04/2014 10:21:51
PROJETO Posto de Combustível MA - Mapa de Aquisições
Concorrência Item(s) a ser contratado Ref.WBS Fornecedores Orçamento Prazo Critérios MAKE OR BUY ultilizados Tipo de contrato
101 Construções > Estudo do Solo 2 . 1 Sanoli
Falcon B
Solo Fund
40.000,00 30/04/2014 Necessidade de fornecimento especializado Preço Fixo
102 Construções > Fundação 2 . 2 Sanoli
Solo Fund
Solotrati
200.000,00 20/05/2014 Necessidade de fornecimento especializado
O core business da empresa
Compartilhamentos de riscos
Preço Fixo
103 Construções > Estrutura 2 . 3 DSTeck
Rodaine
SH Formas
180.000,00 28/05/2014 Necessidade de fornecimento especializado
O core business da empresa
Preço Fixo
104 Construções > Acabamento 2 . 4 Solo Fund
Solotrati
Montik
95.000,00 28/06/2014 Necessidade de fornecimento especializado
O core business da empresa
Preço Fixo
105 Instalação > Montagem
Eletro-mecânica
3 . 1 Montik
JPA
Inatec
450.000,00 30/08/2014 Necessidade de fornecimento especializado
Necessidade de absorção da tecnologia
O core business da empresa
Compartilhamentos de riscos
Preço Fixo
PROJETO Posto de Combustível MA - Mapa de Aquisições
RFP - 101
2 . 1 Construções > Estudo do Solo
NOTAS:
REV. DATA DESCRIÇÃO EXEC. VERIF. APR.
PROJETO Posto de Combustível MA - Mapa de Aquisições
RFP - 102
2 . 2 Construções > Fundação
NOTAS:
REV. DATA DESCRIÇÃO EXEC. VERIF. APR.
PROJETO Posto de Combustível MA - Mapa de Aquisições
RFP - 103
2 . 3 Construções > Estrutura
NOTAS:
REV. DATA DESCRIÇÃO EXEC. VERIF. APR.
PROJETO Posto de Combustível MA - Mapa de Aquisições
RFP - 104
2 . 4 Construções > Acabamento
NOTAS:
REV. DATA DESCRIÇÃO EXEC. VERIF. APR.
PROJETO Posto de Combustível MA - Mapa de Aquisições
RFP - 105
3 . 1 Instalação > Montagem Eletro-mecânica
NOTAS:
REV. DATA DESCRIÇÃO EXEC. VERIF. APR.
PROJETO Posto de Combustível DT - WBS do Contrato
C.C. Fase / Pacote de Trabalho Unidade Quantidade
Planejada
Orçamento
14 Montagem Eletromecanica 450.000,00
14.1 Projeto Elétrico un 1 9.000,00
14.2 ART un 1 9.000,00
14.3 Comprovante de Impostos un 1 6.750,00
14.4 Lista de Spare part un 1 6.750,00
14.5 As-built un 1 6.750,00
14.6 Plano de Manutenção un 1 6.750,00
14.7 Equipamento vb 1 180.000,00
14.8 Material un 1 90.000,00
14.9 Mão de Obra vb 1 135.000,00
PROJETO Posto de Combustível SP - Sistema de Pontuação
Id Critério Classificatório Comercial Peso Montik JPA Inatec
Nota Média Nota Média Nota Média
77 Menor custo global 5 5 25 10 50 1 5
Id Critério Classificatório Técnico Peso Montik JPA Inatec
Nota Média Nota Média Nota Média
78 Cronograma de execução menor 2 meses 5 5 25 10 50 0 0
79 Atendimento fornecimento conforme vendor list 5 5 25 5 25 0 0
80 Fornecer WBS detalhada do fornecimento 4 1 4 10 40 1 4
81 Atendimento suporte técnico max 12 horas 3 0 0 10 30 5 15
PROJETO Posto de Combustível BM - Boletim de Medição
Item Descrição Unidade Orçamento da Fase Peso[%] Quant
Planejada
Quant
Realizada
Critério[%] Avanço Físico Planejado Avanço Físico Realizado [%]
14 Montagem Eletromecanica - 450.000,00 100 - - - - - -
14.1 Projeto Elétrico un - - 1 2 2 9.000,00 18.000,00 200
14.2 ART un - - 1 1 2 9.000,00 9.000,00 100
14.3 Comprovante de Impostos un - - 1 0 1.50 6.750,00 0,00 0
14.4 Lista de Spare part un - - 1 0 1.50 6.750,00 0,00 0
14.5 As-built un - - 1 0 1.50 6.750,00 0,00 0
14.6 Plano de Manutenção un - - 1 0 1.50 6.750,00 0,00 0
14.7 Equipamento vb - - 1 0 40 180.000,00 0,00 0
14.8 Material un - - 1 0 20 90.000,00 0,00 0
14.9 Mão de Obra vb - - 1 0 30 135.000,00 0,00 0
TOTAL - - - 450.000,00 450.000,00 27.000,00 33.33
PROJETO Posto de Combustível RR - Registro de Risco
Categoria na RBS Risco Identificado Tipo Data de
Registro
Qualitativo Probabilidade P Qualitativo de Impacto I Semáforo
1 W>Riscos
técnicos>Complexidade do projeto
Alteração da técnica de fundação escolhida em
função da alteração na característica do solo não
detectada na sondagem
Ameaça 8/4/2014 Improvável 0.3 Grande 0.4 0.12
2 W>Riscos técnicos>Performance Falha funcionamento do macaco hidraulico devido
oscilação da bomba hidraulica
Ameaça 8/4/2014 Média 0.5 Média 0.2 0.10
3 W>Riscos legais>Reclamações
de terceiros
Reclamação da vizinhança devido risco de explosão Ameaça 8/4/2014 Provável 0.7 Insignificante 0.05 0.04
4 W>Externos
imprevisíveis>Desastres da
natureza
Desabamento de contenção de talude direito do
projeto de acesso
Ameaça 8/4/2014 Quase Certa 0.9 Média 0.2 0.18
5 W>Riscos legais>Licenças Projeto de acesso negado pelo Departamento de
Estradas e Rodagens
Ameaça 8/4/2014 Média 0.5 Pequena 0.1 0.05
PROJETO Posto de Combustível RR - Registro de Risco
V.M.E. antes da resposta [R$] Resposta V.M.E. depois da resposta [R$] Sinal de alerta Proprietário Ação a tomar
1 50.000,00 Aceitar 0,00
2 30.000,00 Evitar 0,00
3 2.000,00 Transferir 0,00
4 30.000,00 Mitigar 0,00
5 15.000,00 Transferir 0,00

Posto de Combustível Siga Bem

  • 1.
    PROJETO Posto deCombustível TAP - Termo de Abertura do Projeto Nome Posto de Combustível Descrição Conceber, projetar e implantar um posto de combustível a ser estabelecido na região do vale do paraíba, atendendo á demanda por abastecimento de automóveis hídricos e convencionais que circulam no eixo Rio Justificativa Através de pesquisas de mercado detectou-se o potencial de crescimento na demanda por postos de combustível com opção de abastecimento para automóveis híbridos no eixo Rio Objetivo S.M.A.R.T. Implantar um posto de combustível para atender a nova demanda para abastecimento de automóveis híbridos no eixe Rio Requisitos Critérios eliminatórios: Designação O gestor de projeto Eng. Giovanni, fica designado para as seguintes tarefas: - GP - responsável por definir tarefas; - Coletar os materiais solicitados a cada integrante da equipe; - Analisar todos os documentos gerados para o projeto; - Aprovar prazos e custos; - Inserir as informações no OTMMA. Milestones Executar projetos nos 4 primeiros meses; Validar o projeto dentro de 6 meses após finalização dos projetos; Executar fase de construção em 12 meses; Entregar fase de treinamento em 2 meses. Orçamento O valor previsto para implantação do projeto é de R$ 2,8 Mi, financiados com recurso próprio. Riscos 1) Economia Nacional; 2) Prazo de construção não ser suficiente; 3) Acidente de trabalho durante as instalações dos tanques e testes; 4) Falta de fornecedores capacitados para a estação de abastecimento híbrido. Data, Assinatura do Sponsor 08/04/2014 - Aprovado OTMMA3 Giovanni Antonio Gastaldi - 09/04/2014 10:21:46
  • 2.
    PROJETO Posto deCombustível ISH - Registro de Stakeholder Stakeholder Posição Papel no Projeto Email Telefone Celular Giovanni Antonio Gastaldi Engenheiro Gerente do Projeto giovanni_usp@yahoo.com.br 1236368578 1299885566 Marcela PAssos Engenheira de Planejamento Membro da Equipe de Projeto marcella_passos@yahoo.com.br 125578787878 1255969696969 Marcelo Giampauli Engenheiro Sponsor do Projeto giampauli@live.com 121245454545 785678567856
  • 3.
    PROJETO Posto deCombustível ISH - Registro de Stakeholder Classificação Outras Caracteristicas Requisitos Superficiais Estrátegia Gerenciar com atenção - Responsável pela comunicação com o cliente; - Responsável pelo gerenciamento de documentos oficiais do projeto. - GP - responsável por definir tarefas; - Coletar os materiais solicitados a cada integrante da equipe; - Analisar todos os documentos gerados para o projeto; - Aprovar prazos e custos; - Inserir as informações no OTMMA. - Gerenciar a equipe; - Coordenar equipe; - Motivar equipe; - Direcionar tarefas. Gerenciar com atenção - Responsável por controlar prazos de cada pacote de trabalho; - Responsável por controlar o custo mensalmente de cada pacote de trabalho. - Elaborar a WBS do projeto; - Elaborar o dicionario da WBS do projeto; - Elaborar a WBS do contrato de concorrência; - Elaborar critérios classificatórios de concorrência; - Controlar as entregas de WBS ao GP; - Acompanhar os processos para revisão das WBS; Gerenciar com atenção - Responsável pelo acompanhamento das contratações de terceiros; - Responsável pela validação dos critérios de medição; - Responsável pelo acompanhamento do diária do obra. - Elaborar mapa de aquisições; - Classificar pacotes de trabalho de acordo com critérios make or buy; - Elaborar o termo de abertura; - Elaborar critérios de medição. - Acompanhar diretamente a produção; - Responsável pelo contato com os fornecedores contratados; - Controlar itens e marcos de contratos.
  • 4.
    PROJETO Posto deCombustível WBS C.C. Fase / Pacote de Trabalho Análise M/B 1 Gerenciamento 1.1 Concepção Make 1.2 Estudo de Viabilidade Make 1.3 Plano do Projeto Make 1.4 Aquisições Make 2 Construções 2.1 Estudo do Solo Buy 2.2 Fundação Buy 2.3 Estrutura Buy 2.4 Acabamento Buy 3 Instalação 3.1 Montagem Eletro-mecânica Buy 3.2 Comissionamento Buy 3.3 Testes Buy 3.4 Inicio de operação Make 4 Encerramento 4.1 Liçoes Aprendidas Make 4.2 Encerramento das Aquisições Make 4.3 As-built Buy 4.4 Comemoração Buy OTMMA3 Giovanni Antonio Gastaldi - 09/04/2014 10:21:51
  • 5.
    PROJETO Posto deCombustível Fluxograma de Execução
  • 6.
    OTMMA3 Giovanni AntonioGastaldi - 09/04/2014 10:21:51
  • 7.
    PROJETO Posto deCombustível MA - Mapa de Aquisições Concorrência Item(s) a ser contratado Ref.WBS Fornecedores Orçamento Prazo Critérios MAKE OR BUY ultilizados Tipo de contrato 101 Construções > Estudo do Solo 2 . 1 Sanoli Falcon B Solo Fund 40.000,00 30/04/2014 Necessidade de fornecimento especializado Preço Fixo 102 Construções > Fundação 2 . 2 Sanoli Solo Fund Solotrati 200.000,00 20/05/2014 Necessidade de fornecimento especializado O core business da empresa Compartilhamentos de riscos Preço Fixo 103 Construções > Estrutura 2 . 3 DSTeck Rodaine SH Formas 180.000,00 28/05/2014 Necessidade de fornecimento especializado O core business da empresa Preço Fixo 104 Construções > Acabamento 2 . 4 Solo Fund Solotrati Montik 95.000,00 28/06/2014 Necessidade de fornecimento especializado O core business da empresa Preço Fixo 105 Instalação > Montagem Eletro-mecânica 3 . 1 Montik JPA Inatec 450.000,00 30/08/2014 Necessidade de fornecimento especializado Necessidade de absorção da tecnologia O core business da empresa Compartilhamentos de riscos Preço Fixo
  • 8.
    PROJETO Posto deCombustível MA - Mapa de Aquisições RFP - 101 2 . 1 Construções > Estudo do Solo NOTAS: REV. DATA DESCRIÇÃO EXEC. VERIF. APR.
  • 9.
    PROJETO Posto deCombustível MA - Mapa de Aquisições RFP - 102 2 . 2 Construções > Fundação NOTAS: REV. DATA DESCRIÇÃO EXEC. VERIF. APR.
  • 10.
    PROJETO Posto deCombustível MA - Mapa de Aquisições RFP - 103 2 . 3 Construções > Estrutura NOTAS: REV. DATA DESCRIÇÃO EXEC. VERIF. APR.
  • 11.
    PROJETO Posto deCombustível MA - Mapa de Aquisições RFP - 104 2 . 4 Construções > Acabamento NOTAS: REV. DATA DESCRIÇÃO EXEC. VERIF. APR.
  • 12.
    PROJETO Posto deCombustível MA - Mapa de Aquisições RFP - 105 3 . 1 Instalação > Montagem Eletro-mecânica NOTAS: REV. DATA DESCRIÇÃO EXEC. VERIF. APR.
  • 13.
    PROJETO Posto deCombustível DT - WBS do Contrato C.C. Fase / Pacote de Trabalho Unidade Quantidade Planejada Orçamento 14 Montagem Eletromecanica 450.000,00 14.1 Projeto Elétrico un 1 9.000,00 14.2 ART un 1 9.000,00 14.3 Comprovante de Impostos un 1 6.750,00 14.4 Lista de Spare part un 1 6.750,00 14.5 As-built un 1 6.750,00 14.6 Plano de Manutenção un 1 6.750,00 14.7 Equipamento vb 1 180.000,00 14.8 Material un 1 90.000,00 14.9 Mão de Obra vb 1 135.000,00
  • 14.
    PROJETO Posto deCombustível SP - Sistema de Pontuação Id Critério Classificatório Comercial Peso Montik JPA Inatec Nota Média Nota Média Nota Média 77 Menor custo global 5 5 25 10 50 1 5 Id Critério Classificatório Técnico Peso Montik JPA Inatec Nota Média Nota Média Nota Média 78 Cronograma de execução menor 2 meses 5 5 25 10 50 0 0 79 Atendimento fornecimento conforme vendor list 5 5 25 5 25 0 0 80 Fornecer WBS detalhada do fornecimento 4 1 4 10 40 1 4 81 Atendimento suporte técnico max 12 horas 3 0 0 10 30 5 15
  • 15.
    PROJETO Posto deCombustível BM - Boletim de Medição Item Descrição Unidade Orçamento da Fase Peso[%] Quant Planejada Quant Realizada Critério[%] Avanço Físico Planejado Avanço Físico Realizado [%] 14 Montagem Eletromecanica - 450.000,00 100 - - - - - - 14.1 Projeto Elétrico un - - 1 2 2 9.000,00 18.000,00 200 14.2 ART un - - 1 1 2 9.000,00 9.000,00 100 14.3 Comprovante de Impostos un - - 1 0 1.50 6.750,00 0,00 0 14.4 Lista de Spare part un - - 1 0 1.50 6.750,00 0,00 0 14.5 As-built un - - 1 0 1.50 6.750,00 0,00 0 14.6 Plano de Manutenção un - - 1 0 1.50 6.750,00 0,00 0 14.7 Equipamento vb - - 1 0 40 180.000,00 0,00 0 14.8 Material un - - 1 0 20 90.000,00 0,00 0 14.9 Mão de Obra vb - - 1 0 30 135.000,00 0,00 0 TOTAL - - - 450.000,00 450.000,00 27.000,00 33.33
  • 16.
    PROJETO Posto deCombustível RR - Registro de Risco Categoria na RBS Risco Identificado Tipo Data de Registro Qualitativo Probabilidade P Qualitativo de Impacto I Semáforo 1 W>Riscos técnicos>Complexidade do projeto Alteração da técnica de fundação escolhida em função da alteração na característica do solo não detectada na sondagem Ameaça 8/4/2014 Improvável 0.3 Grande 0.4 0.12 2 W>Riscos técnicos>Performance Falha funcionamento do macaco hidraulico devido oscilação da bomba hidraulica Ameaça 8/4/2014 Média 0.5 Média 0.2 0.10 3 W>Riscos legais>Reclamações de terceiros Reclamação da vizinhança devido risco de explosão Ameaça 8/4/2014 Provável 0.7 Insignificante 0.05 0.04 4 W>Externos imprevisíveis>Desastres da natureza Desabamento de contenção de talude direito do projeto de acesso Ameaça 8/4/2014 Quase Certa 0.9 Média 0.2 0.18 5 W>Riscos legais>Licenças Projeto de acesso negado pelo Departamento de Estradas e Rodagens Ameaça 8/4/2014 Média 0.5 Pequena 0.1 0.05
  • 17.
    PROJETO Posto deCombustível RR - Registro de Risco V.M.E. antes da resposta [R$] Resposta V.M.E. depois da resposta [R$] Sinal de alerta Proprietário Ação a tomar 1 50.000,00 Aceitar 0,00 2 30.000,00 Evitar 0,00 3 2.000,00 Transferir 0,00 4 30.000,00 Mitigar 0,00 5 15.000,00 Transferir 0,00